Fórum témák
» Több friss téma |
Mielőtt kérdezel, a következő két dolgot ellenőrizd!
I. A helyes tápfeszültségek megléte.
II. A kimeneten van-e egyenfeszültség.
Élesztés.
Ja és nézzél rá Q102 emitterellenállásaira, lehet, hogy megnyúltak.
Nem változik semmi. Ugyanaz mint az előbb. A feszültségek is hasonlók.
R108/109?
És akkor most konyhanyelven elmondanád mi van?
R108-109-110-111 mind lehet gyanús az elhunyt tranzisztorok miatt.
Most az 1kohmos ellenállás segítségével áramot adunk a kimenetre, ami a negatív visszacsatolás segítségével beállítja a közel 0V-os kimeneti potenciált. Ebből nagyjából az látszik, hogy a 3 tranzisztoros bemeneti fokozat működése teljesen rendben van. Az azonban probléma továbbra is, hogy miért megy minden kimenet a - táp felé bekapcsoláskor, és miért nem állnak be gyorsan 0-ra?
Sziasztok!
Valaki bűvészkedett már ilyennel : Bővebben: Link Videó alapján egész határozottan szól. Mi a poénja ennek a végfoknak? Csatornánként 3 tarnyó és csókolom? Fizikailag mire lehet képes? Játéknak jónak tűnik.
Azért a kapcsolás több sebből is vérzik. Én nem erőltetném.
A kimeneten RL, illetve RC tag használatának lehet valami gyakorlati haszna esetemben?
Q114-et kiforrasztva meghúz a relé, teszterbe jó értékeket mutat, másik tranzisztorral helyettesítve ugyanúgy nem húz meg. A zénerre 1,8v körüli feszültség jut, azt gondoltam, hogy lehet, hogy Q114 mindig testre húzza a 150k-s ellenállást, azért olyan alacsony a feszültség, ami igaznak is bizonyult. Annak valamiféle késleltetés funkciója lenne? Koppanásgátló vagy valami?
Az jelent valamit, hogy a jó csatornák is ezt csinálják, csak ott pozitív a kimeneti feszültség és valamivel gyorsabban csökken?
Nem tudom, hogy ez vajon üzemszerű e? Most már nemigen van jobb ötletem, mint ellenőrizni az emitterellenállásokat, visszaforrasztani C101-et, majd Q101+102 helyére 2db új darlington, aztán fohászkodni egyet és bekapcs...
Ok. Ez lesz. Köszönöm a türelmed. Majd referálok.
A Q114 feladata a táp figyelése. Ha a trafó nem kap áramot, a D103, R113 nem emeli meg a Q114 bázisfeszültségét így elvonja a 150k-s ellenállás áramát a Q113 elől. Ugyan mérted már a Q114 bázisfeszültségét ami megfelelt a várható értéknek, viszont lehet a C112 1 µF kondinak kevés a kapacitása és a feszültség van annyira hullámos, hogy a Q114 kisüsse a C111-et. Következő lépés a C112 cseréje.
Egy erősítő akkor dolgozik normálisan, ha a teljes sávban, de főleg a magasabb tartományban a kimeneti terhelő impedancia nem kisebb, illetve nem nagyobb egy normális értéknél. Ha nagy, akkor megnő a nyílt hurkú erősítés, és begerjedhet az erősítő. Ha kicsi, akkor a gyors jelváltozás nagy kimeneti áramokat igényel, ez pedig belső túlvezérléseket, és/vagy gerjedést eredményez. Többnyire az alacsony damping faktorú erősítők azok, amelyek nem érzékenyek erre, de a visszacsatolt, nagy sávszélességű, magas damping faktorú erősítők korrekt kimeneti terhelés nélkül nem stabilak. Ha a kimenetre kis kapacitású kondenzátoron keresztül egy néhány Ohmos ellenállást kapcsolunk, akkor a kritikus 50-100kHz feletti tartományban terhelt lesz a kimenet, mégpedig azzal a néhány Ohmmal. Kapacitív terhelés esetén mint például piezo csipogó, nagyon hosszú kábel, vagy egy hangváltó, képes nagy frekvencián nagyon kis impedanciát mutatni. Ezért egy párhuzamos RL tagot kötnek az erősítő kimenetére a terheléssel sorosan, hogy nagy frekvencián egy minimum impedancia alá ne essen a terhelés.
Szigorúan megtervezett, megépített erősítő és ugyanilyen hangsugárzó esetén el lehet hagyni, de minden más esetben erősen ajánlott az alkalmazása.
Az erősítő mennyire érzékeny az RL tag értékére? Elég ha egy hasonló teljesítményű kapcsolás értékeit használom?
Kifejtenéd bővebben ha megkérlek !
Pontosan mire gondolsz?
Elméletileg pontosan kellene illeszteni minden erősítőhöz, de én sem szoktam számolgatni, hanem egyszerűen 10 Ohm 100 nF, illetve 10 Ohm és tekercs. A tekercs nálam egységesen 40 menet 10mm-es fúrószárra tekerve 1mm-es huzalból. Ez 3-3,5uH. Ezek a tagok (Boucherot vagy Zobel) 200kHz körül kezdenek aktívak lenni, tehát a hangfrekis sávba nem szólnak bele.
Ez a tekercs 300W-os erősítőben sem melegszik fel, de nagyobb (1000W feletti) erősítőnél lehet hogy módosítani kell.
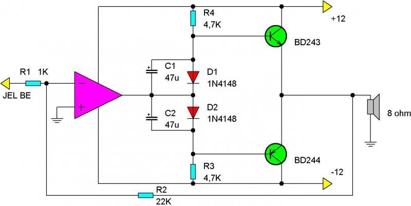
Szia! A naív művészünk fordítva rajzolta az összes diódát és P-s tranyót, a lepke mély szabályzás nem így néz ki, az impedanciák illesztését már nem is méltatnám
Valamint Q1 és Q2 kollektorát nem a két dióda közé, hanem a PNP végtranzisztor bázisára kéne kötni.
Ebben a formában megépítve az első bekapcsoáskor füst formájában távozik az élet a végfokok mind a 6 tranzisztorából. Ha esetleg helyesen kötöd össze az odalanként 3-3 tranzisztort+2db diódát, akkor is egy meglehetősen magas torzítású, rosszul kivezérelhető, esetleges működésű, végfokozatnak alig alig csúfolható kapcsolást kapsz.
Szerintem ez csak ennek a nyákgyártónak a reklámja, amit egy gyakorlatilag működésképtelen áramkörrel akart bemutatni. Szinte biztos, hogy a zene ami a háttérben szól, nem ennek az "erősítőnek" a hangja.
Ez sem egy túlkomplikált valami, mégis jó hangja van, alapzaj mentes, és még erő is van benne.
Bár nálam nem ezzel a tranyó párral van, és +-22V-ról megy.
Ez egy korrekt kapcsolás. Nagyon egyszerű végfok megoldás, de működőképes, nem úgy mint a kínai nyákgyártó reklámjában szereplő katyvasz.
Én konkrétan az alábbi példán látható kimeneti hálózatra gondoltam. Itt párhuzamos az RL, és az van sorban a kimenettel. Azért gondolom, hogy nem egyezik meg a tieddel, mert itt a tekercs mindössze ~15 menetből áll. Te gondolom Soros LR tagra gondoltál. Melyik lehet az, amelyiknek nagyobb haszna van?
A tekercs induktivitásának értéke függ az őt megelőző elektronika paramétereitől. Én például 1,8uH-t használtam a PA végfokokban. Mostanában a hifi erősítőkben pedig semmilyet sem használok. Egyiknél sem volt gerjedés, vagy egyéb hasonló probléma.
Általában véve elmondhatjuk, hogy a nagyobb értékű tekercs jobban védi az erősítőt a kapacitív terhelésektől. De felesleges túlságosan nagyot használni, mert pazarlás és a helyet is foglalja a panelen. A hozzászólás módosítva: Jún 8, 2021
Egyről beszélünk, csak nehezen lehet mondatba foglalni hogy olyan soros RC tag, ami párhuzamosan, és olyan párhuzamos RL tag, ami sorosan kapcsolódik a terheléssel.
Kisebb induktivitás is elég, vagy ahogy mcc írta hogy el is hagyható. Ekkor csak az RC tag szerepel a kimeneten, de akkor kapacitív terhelés nem lehet a kimeneten.
Az utolsó mondat nem feltétlenül igaz. Bipoláris tranzisztoros végfoknál a kimeneti induktivitás kiváltható a végtranzisztorok bázisával soros ellenállással. Én 10ohmot használok minden bázissal sorosan. Ez segít elkerülni a kapacitív terhelés okozta esetleges oszcillációt.
Megfelelő tervezéssel még az RC tag is elhagyható, csak most egy hidalt Baji mosfet végfok az alany. Ez nem tudom hogyan viselkedik..
|
Bejelentkezés
Hirdetés |







