Fórum témák
» Több friss téma |
Mielőtt kérdezel, a következő két dolgot ellenőrizd!
I. A helyes tápfeszültségek megléte.
II. A kimeneten van-e egyenfeszültség.
Élesztés.
Nem hiszem, hogy ez segítene, viszont biztos hogy árt, mert ezeknek sokkal kisebb az áramerősítésük, ettől jelentősen meg fog nőni az offset (egyenfeszültség a kimeneten). Az összeválogatástól differenciálerősítő esetén nem a torzítás, hanem az offset csökken. Az összeragasztástól pedig az offset drift (egyenfeszültség változása a hőmérséklettel).
Most látom, hogy válogatásról a végtranyónál volt szó, így az utolsó előtti mondatomat vegyétek semmisnek!
Sziasztok, kéne egy kis segítség. Van egy jó öreg Scott erőlködőm, tranzitoros, ami dobott egy unalmast. Következő történt vele: egyik pillanatról a másikra a hangszórókból igen magas frekvenciáju zugás jött, olyan volt, mintha egy rádiót akarnánk behangolni, de eközben a rákapcsolt jelet még lehetett hallani, majd kb. fél perc múlva se kép se hang. Szétszedtem, találtam benne 3 biztosítékot, ebből kettő kipurcant(ha jól sejtem a végfokozatokat védő biztosítékok bal/jobb oldal), ezeket kicseréltem, ujra bekapcs és amig a biztosítékok meg nem szakadtak, addig mélyen búgtak a hangfalak igen erőteljesen. Átnéztem a nyákot és az alkatrészeket, de nem láttam szétégett alkatrészeket vagy bármilyen hibát. Kérlek segítsetek, nem vagyok túl jártas a témában és tudom, hogy amit leírtam nem túl sok, csak írjatok valamit, hogy mire gondoltok, hogy kezdjem el keresni a hibát, mit keressek és hol. A beforrasztott tranziszotrokat meg lehet valahogy mérni, hogy élnek-e még? Milyen jellegű lehet a hiba? Zárlat, vagy valamelyik alkatrész eldobta magát?
Előre is köszönöm az ötleteket, megyek átnézem ujra a panelt, hátha találok valamit.
Valóban igazad van Pafi!
Köszi,hogy javítottál...
hello
Mivel nagyon szépen szolt az st151, gondoltam nemvárok keddik keresek bele itthon kistranyót. Találtam is bc238c-t egy hallommal és mikor a negyedig próbálkozzásnál sem volt jó lekezdtem egy kicsit aggódni Esetleg a tranyó tipusa nemmegfelelő? Amúgy méricsgéltem, és ami változott: T3: 200mv, T7: 860mV, T8: 0V !!! , R4: 0V, T5: 16V, R13: 10mV, R11: 59mV, T1:530mV, T2: 9V.Hát elég érdekessé váltak, az adatok.Hozzáteszem a trimer potit koppánis letekertem mint az eredeti állapotba, az első mérésekkor. Kedden, ha megveszem és lecserélem az összes kisjeló tranyót, akkor kiderül végülis az igazság, de ha nemlessz jó én falra mászok! Vagy ezek az adatok alapján, készüljek mert másis tönkremehettet? És ha igen akkor mi?
Sziasztok! Senki nemtud nekem segiteni?? #114673
Nagyon örülnék neki!!
Hallod! Isten bizony délelőtt 1,5 órán keresztül próbáltam neked keríteni egy service manualt, találtam is de mind lóvés, tényleg! próbáltam rákeresni tipus+schematic néven de nem találtam, elég nehéz lesz, legalábbis nekem nem ment!
:nemtudom:
Gondolom integrált erősítő tehát van benne hangszinszabályzo, elöfok, bemenetválaszto.Akazd le a végfok bemenetét az elöte lévő áramköröl és csak ugy naturban probáld ki a végfokozatot, ha igy jol müködik akkor az elöte lévö fokozatokban kell keresni a hibát.Valami oka van annak hogy álandoan kiolvad a biztositék, meg kéne találni az okát, zárlatos tranzisztor stb.Mindkét csatorna produkálja a hibát?
Gery,
Nem irtad, hogy melyik tranzisztorokat cserelted BC238-ra? De sztem mostmar ne cserelgess semmit rajta. Vegyel BC547-es tranyokat es csereld le az osszeset. Beepites elott mindegyiket ellenorizd le!!! Ha csere utan nem mukodik, akkor megnezzuk megint mi lehet a baj. Egyebkent nem tudom hogy nez ki az erosito NYAKja, de tapasztalat alapjan ennyi ki-be forrasztas utan mar kezd nagyon "gány" lenni a dolog. Csak akkor ultess be uj alkatreszeket, ha tuti jo a NYAK. Ha egy kicsi bizonytalansag is van (pl. feljon a rez folia), akkor erdemesebb uj NYAKot csinalni es ujrapeiteni az egeszet! Hidd el megeri a plusz faradozast, mert egy rossz NYAKon erositot epiteni a leheto legrosszabb kombinacio ...
Nem ez az első erősítőm és amit írtál hogy feljön a vezetőcsik azt énis tapasztaltam már, úgyhogy erre figyeltem és annyi ont használtam ami pont elég
Viszont a tanácsodat megfogadom többet nemcserélgetem, csak ha majd meglessznek a vadonatúj tranyóim :yes: Kedden majd írok mire jutottam, jóéjt mindenkinek
Szia itt van a kép a nyákról, remélem a többiek nem offolnak szét, elég gyenge mert kézi, de igyekszem a következőt fotózni
Köszi a választ. Igen, komplett erősítő és mindkét oldal búg. Átnéztem még1x az egész panelt és csak annyit vettem észre, hogy a végtranyók forrasztásai kicsit melegedhettek de nem égtek, de a tranyókon nem látszik, hogy füstöltek volna, azaz érdekes, hogy mind a 4 végtranyó forrasztásai igy néznek ki, lehet, hogy eddig is ilyen volt, illetve, hogy a két biztosíték egyszerre olvad ki. Elképzelhető olyan zárlatos tranzisztor, amin nem látni semmit? Nem tudom, hogy le tudom-e választani az előfokot, de megprobálom, köszi az ötletet. Ha nem, akkor a végtranyókat kiszedem (nem lehet a kiforrasztásuk nélkül megvizsgálni a tranyókat? Ha lehet, hogyan?)
Kicsit átgondoltam, lehetséges, hogy mégiscsak az előfokozatban kéne a hibát keresni? Mi okozhat ilyen problémat? Zárlat a panelon, vagy rossz tranyó? Esetleg más hibalehetőség ami ilyet csinál, más alkatrész vagy csak ezek?
Tápegységet leelenőrizted már? Végfok hibánál gyakran elszáll a geatzhíd, így a további hibakeresés eleve lehetetlen. Az előfok hibája miatt nagyon valószínűtlen a végfok biztik elszállása.
Simán lehet egy tranya csont zárlat hogy nem látszik rajta semmi ugyhogy mérd ki öket.Ja igen és a tápot is ellenörizd megvannak e a feszültségek.
Köszönöm a válaszokat, megnézek majd mindent amit írtatok. Sajnos idő hiányában most félre kell ezt raknom kicsit, nomeg nem rég kezdtem elektroval foglalkozni, ez kicsit nehezít, de mindent beleadok
Még1x köszi nektek
Üdv.
Ez az st151 nagyon nemszeret engem, mert kicseréltem a bc547-eseket és most se müködik De ez hihetetlen egyszer már megcsináltuk, a bc547-ek voltak a hibások és most megint bemondta az unalmast valami, else hiszem... De megint lemértem mindent: 1, (B-E) T3: 160mV, T7: 570mV, T8: 0 !!!, T11: 590mV, T12:277mV 2, (C-E)T4: 0 !!! 3, R4: 0 !!! 4, (B-negatív táp) T5:600mV 5, R11: 49mV 6, (B-E) T1: 560mV, T2: 5,56V (B-Föld) T1: 35mV, T2: 5,56V 7,R3: 161mV, R13: 10mV Nah asszem mindent leírtam, ha kell még valami akkor mérek még. Azok a 0V-ok elég érdekesek vajon mi lehet még a baja?
Hááát Gery! Ez nem a te erősítőd!
De amúgy működni fog az, ne aggódj! Azok a fránya tranyók! Hogy forrasztod be őket? Mivel? Sokáig melegíted? Biztos hogy nem ért össze semmi? Vettél már új tranyókat? Azokkal is kipróbáltad?
nem piszkálódásból írom és nem is azért h fájdítsam a szíved de összeraktam és a nyugalmiáram beállítása után zenét tettem rá és egy hangfalat és csodálatosan muzsikált! sixtek nagyon megcsinálta ezt a végfokot!
elősször nem mertem kipróbálni miután összeraktam mer felmerült bennem néhány kérdés de mivel későn válaszolt rá sixtek ezért már türelmetlen lettem és kipróbáltam. ez életem eddigi legnagyobb "műve" ! most gyűjtök egy másik panelra hogy sztereó legyen és bedobozolom!
Szép lett neked is! Nekem volt egy kis eltérés az emitterellenállásoknál a más tranyók miatt, de amúgy szól nekem is normálisan, persze biztos hogy jobbat lehetne belőle kicsikarni, ha esetleg még össze is válogattam volna a diff.erősítő tranyóit, és a végeket! De lusta voltam.
Amúgy tetszik ahogy a BC tranyókat beforrasztottad! Szép.
Pont most cseréltem ki a BC tranyókat és ugyse müködik
Már IC-s erősítőket építettem egy párat, egykezemen már nemtom megszámolne de ez tényleg nem az én erősítőm Pedig mikor másfél órára üzemelt tényleg nagyon jó volt.A BD tranyók nehoszem hogy elszáltak volna, mert a nyugalmi áramot 10,1mV-ra állítottam pontosan, és semmi külső jel nemmutat arra hogy elszált volna. Azért pár ötetet még adhattok, ha nemsikerül akkor újra építem az egészet sztem, már az őrületbe kerget
Most nézegetem csak, hogy az egyik pár végBD (a szélsők) Emitter és collektor között nem is mérni feszt. A másiknál meg mérni.
És persze nem is melegszenek. Ez meg mitől van? Hozzáteszem nem ugyanolyan a két tranyópár.
Most a te st151-edről írsz?
Mert nekem 0V van az egyik végtranyó páron(#115114 hozzászólásom)
Hat teged valoban elkerul a szerencse ezzel a vegfokkal kapcsolatban. En meg annyit tudnek javasolni, hogy csereld ki a BD139 es 140-es tranyokat is, mindegyiket! Ha ugy sem jo, akkor a vegtranyokat. Ha az sem hoz megoldast, akkor csinalj uj NYAKot es epitsd ujra az egesz kapcsolast. Ha ugy sem fog menni, akkor van meg 1 otletem: kuld el nekem postan a cuccot (csak a vegfok panelt, semmi mast) es megprobalok eletet lehelni bele. Ez a tavgyogyitos modszer nagyon nehezkes
A bd139- 140eseket akkor lecserélem mert abbol még van. T4-et mindenképp mert az 0Volt van.
Akkor ha nemjo akkor veszek tip tranyókat meg új nyákot csinálok. Tudom kb 1000Ft az egész csak most pont nincs kedvem költeni rá sokat ez a legynagyobb bajom, nah mind1 Akkor más ötletetek nincs hogy T4-en, T8-on és R4-en is 0V van? Az egészbe az az idegelő hogy nemtom mi a baja, ennyit még semmivel nem vacakoltam, nagyon nemszeret ez az erősítő :no: De ha belehalok akkor is megépítem, az a másfél óra zene nagyon szép volt
Igen
Naaa nálam is ez van. Bár az enyém szól, de azért ez fura! és zavar egy picit! Idézet: „De ha belehalok akkor is megépítem...” Sztem ez nem tul jo otlet ... akkor mar nem fogod elvezni az erosito szep hangjat
Mottó: kezdő vagyok, de legalább próbálkozom.
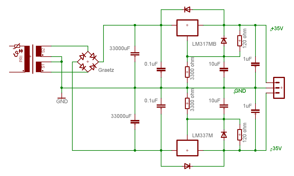
Minap arra az elhatározásra jutottam, hogy építek magamnak egy erősítőt. Sajnos semmi hasonlót nem csináltam még, úgyhogy nagyon sok mindenben szeretném a tanácsotokat kérni. Elég sokat olvastam utána a témának, mert tudom, milyen idegesítő az, amikor valaki csak az igényét írja le, de a megvalósításhoz ötlete sincs. Lássuk, meddig jutottam: Először is: rendeltem külföldről egy erősítő IC-t (AMP2100) (tudom, hogy nem elegáns megoldás, de hát elsőre így is elég melós a megvalósítás). Minthogy az erősítő IC sztereó 100W-ot tud, ezért szeretnék minden elemet erre a teljesítményre méretezni. Első lépésként legjobb tudomásom szerint kell egy +-35V-os stabilizált tápegység. Egyenlőre még csak ennek az elemnek sikerült utánanéznem. Az általam kigondolt kapcsolási rajzot mellékeltem. Az alkatrészek: TRAFÓ Van egy 2X40V 2.5A-es trafó is a listában, azonban úgy gondolom, hogy az kevés lesz, mert a feszültséget így is csökkenteni fogja a Graetz híd, tehát 2.5A-nél nagyobb áramra lesz szükségem. Javítsatok ki, ha tévedek. GRAETZ-HÍD IC Úgy tervezem, hogy a hídon összesen max. 80V lehet és a terhelése max. 200W, tehát ez a Graetz híd elegendő lesz hozzá (talán a 15A-rel túl is van méretezve). Ahogy tudom, az ilyen hidak ~ 1.1V-ot csökkentenek a feszültségen... Ez azt hiszem, hogy a 40V esetén még belefér. PUFFER KONDENZÁTOROK (jó nevet írtam?, puffer?) Egy tansegétletből vettem a képletet: feszültségesés a kondenzátoron = I * T / C , ahol I: az áram erőssége (~2.9A, hiszen az egyik kondira, csak az egyik 100W esik) T: az idő, amíg a feszültségesés történik. A Graetz híd periódusa 100Hz, de minthogy én +- tápot csinálok, ezért 50Hz, azaz az idő: 0.02sec C: a kondenzátor kapacitása Feltételezve, hogy max 2V-os feszültségesést szeretnék elérni, a kondenzátoroknak egyenként 29000 µF -osnak kell lenniük. Sajnos a HQVideo-nál nem találtam 33000 µF-os ~40V-os kondit. A legközelebbi, amit találtam: kondi (33000uF, 25V), ez gondolom nem jó... Mi a teendő ilyenkor? FESZÜLTSÉG STABILIZÁTOROK Stabilizátor IC-knek az LM317 és LM337-est választottam. A kapcsolási rajzot az adatlap alapján csináltam. Az adatlap szerint a kimenő áram számítása a következő: Uref*(1+R2/R1)+Iadj*R2 Ha R2=3300 ohm, R1=120 ohm, Akkor a kimenő feszültség ~36V lesz. Az E24-es ellenállás sorban nem találtam olyan párost, ami jobban közelítené meg a 35V. Lehet, hogy itt még a 120 ohm-os ellenállással sorba köthetnék egy 3.3 ohm-osat? Így elvileg pont 35V lenne... Mondjuk pl. ezt. Ettől függetlenűl: az erősítő IC 35V-40V -ot kér, ezért úgy gondoltam, hogy ez az ellenálláspár jó lesz. Olvasgattam az adatlapot, de nem tudtam kitalálni, hogy ezeknek az IC-knek mekkora bemenő feszültség kell ahhoz, hogy a 36V-ot le tudják adni. Ugyebár: - a Graetz-híd után már csak 38.9 V van - a kondenzátorok maximális feszültségesése 2V lesz, azaz 36.9V Kérdésem, hogy ilyen bemenő feszültséget tudnak ezek az IC-k stabilizálni? Sajnos akárhogy is kerestem, nem találtam ezeket az IC-ket a HQVideo-nál. Tud valaki segíteni? DIÓDA A rövidzár védelem miatt kerül be a kapcsolásba 4 db dióda. Megfelelő az általam választott típus? Esetleg van olyan, amit gyakrabban szoktak használni? Nem tudtam kihámozni a kapcsolásból, hogy miért is rövidzár védett, sőt azt se, hogy milyen áramerősséget tekint a kapcsolás rövidzárnak (nehogy a rendes üzemi 3A is az legyen...). Ezt hogyan lehet megállapítani? Vagy lehet, hogy most nagy baromságot írtam, mert a rövidzárat a 0 ohm-os fogyasztó jelenti? EGYÉB ELLENÁLLÁSOK ÉS KONDENZÁTOROK Azt hiszem, hogy ezek esetében egyedül arra kell figyelni, hogy 40V-ot bírjanak. Vagy ezeknél is kell figyelni az áramerősségre? CSATLAKOZÓ Csatlakozónak egy egyszerű tüskesort gondoltam. Eddig sikerült jutnom az utánaolvasásban. Teljesen kezdő vagyok de ahogy láthatjátok ren desen utánaolvastam a témának, hogy ne csak ez legyen a hozzászolásom: "Egy erősítőt szeretnék csinálni, hogyan kell hozzá a tápot megcsinálni?" Kérlek titeket, hogy mondjátok el a véleményeteket az általam leírtakról és javítsatok ki mindenhol, ahol tévedtem. Arra si kérlek titeket, hogy az általam írt alkatrészekről mondjatok véleményt, mert nem tudom, milyen típusokat szokás használni. Ahol pedig nem sikerült találnom, ott javaslatokat várok. Köszönettel a segítséget Tibor
A puffer kondi növeli a feszt (*1.3)-mal szal a 40Volthoz neked egy +-30Voltos trafóra lesz szükséged.
A puffer kondinak sztem 100Wattohoz elég 2X10000µF-is. És stab IC-k nemkellenek erősítőhöz, pláne nem 100Wattoshoz. Én kezdésnek tda 2030at ajánlanám... |
Bejelentkezés
Hirdetés |




, R4: 0V, T5: 16V, R13: 10mV, R11: 59mV, T1:530mV, T2: 9V.
:nemtudom:

De ez hihetetlen egyszer már megcsináltuk, a
most gyűjtök egy másik panelra hogy sztereó legyen és bedobozolom! 





