Fórum témák

» Több friss téma
Fórum » Erősítő mindig és mindig
Mielőtt kérdezel, a következő két dolgot ellenőrizd! I. A helyes tápfeszültségek megléte. II. A kimeneten van-e egyenfeszültség. Élesztés.
Lapozás: OK   941 / 2571
(#) storm válasza kezdőtech hozzászólására (») Nov 10, 2011 /
 
Szerintem hidalható, de ha jól számolom, akkor a max teljesítmény csak 36W körül lesz. A 7000Ft-os IC-ben gondolom van step-up converter, azért jön ki belőle 80W, és azért anyi az ára is A mélyeket pedig ÍGY tudod kiszűrni
(#) reloop válasza storm hozzászólására (») Nov 10, 2011 /
 
Szia! Látom megihletett a füles erősítő
Szerintem működőképes.
(#) storm válasza reloop hozzászólására (») Nov 10, 2011 /
 
Igen a füles erősítőből való. Mivel tetszett a 10W-os JLH hangja, és texas-é is, ezért gondoltam, hogy texast meg John bácsit összekeverem, hátha kisül belőle valami működőképes A tápfeszt egy 2x24V-os trafóról oldanám meg. Te átalakított verziódnak hány V-ot adtál egyenbe? Amúgy úgy akarom megcsinálni, hogy a buffer fokozat egy kis nyák trafóról menjen, a végfokozat pedig egy izmosabbról. Vélemény?
(#) reloop válasza storm hozzászólására (») Nov 10, 2011 /
 
Az elgondolásod érdekes és jó. Az izmos Texast emersys kolléga építi. Várom a négyszögjeles méréseredményeit.
(#) kezdőtech válasza storm hozzászólására (») Nov 10, 2011 /
 
Köszi az infót a hangleválasztót is meg tudom nyersben rendelni valahonnan?
(#) reloop válasza kezdőtech hozzászólására (») Nov 10, 2011 /
 
Szia! A második kit is híd kapcsolású IC-ket tartalmaz. Így lehet 12V-on 20W-ot előállítani. A híd sajnos már tovább nem hidalható. A TDA1562 ígéretes megoldása a feladatnak. Talán a baj vele, hogy mire a szubszőrőt, hűtőt, dobozolást elkészíted túlléped egy gyári készülék árát.
(#) emersys válasza storm hozzászólására (») Nov 11, 2011 /
 
Sziasztok
Idézet:
„Amúgy úgy akarom megcsinálni, hogy a buffer fokozat egy kis nyák trafóról menjen, a végfokozat pedig egy izmosabbról. Vélemény?”

A végfokozati rész hajtása: ha csak 1 pár tranyó lesz benne, akkor szerintem +-40V fölé ne nagyon menj el.
Ezt is valami jó minőségű tranyóval próbáld csak ami minimum 150W-os vagy inkább afeletti.
Nekem most közel +-50V ról megy az egész.
Szépen elindult 10 Ohm-al indítva a biztik helyén
A gond az, hogy ekkora tápfesznél már minimum 2pár végtranyára lenne szükség.
És a 22 Ohm / 220 Ohm -s ellenállások is minimum 2W legyenek.
Továbbá az eredeti 150 Ohm-ok értéket növeld meg 180 vagy 220 Ohm-ra.
Nekem most 180 Ohm van bent.
Arra jutottam, hogy mivel nem több száz watt kivétele a cél, s a hangját sem akarom elrontani még plusz párhuzamosan kapcsolt végtranyákkal a végén ezért én maradok a biztonságos +-40V nál.
Elég sok mindenen változtatni kéne ahhoz hogy feltornásszam üzembiztos +-55V ig ( amit bírna is folyamatosba) de ez már egy kicsit a hang rovására menne.
Nálam meg pont az a cél, hogy csak 1pár végtranya legyen bent
A +-50V vagy afeletti tápfesz feltétele még sz is természetesen, hogy a meghajtó is bírja 100V feletti csúcsértékeket..
Nálam már szép langyos volt a meghajtó közel +-50V is ahol a kimeneti telj 2 Ohm-n 44V volt.
A méréseket szeretném ma már elvégezni ha lesz rá időm.
(#) storm válasza emersys hozzászólására (») Nov 11, 2011 /
 
Túl nagy teljesítményt én sem akarok kivenni a végfokból, inkább a hangja miatt építem. Én eredeti BD249C/BD250C párost akarok beletenni elsőre. Jó régi tranyók, és tuti, hogy eredetiek. Táplálás kapcsán gondolkoztam még kapcsitápon is, persze nem PC tápra gondolok, hanem mondjuk IR2153-al épített és valamilyen úton módon stabilizált kimentű tápra gondolok. Az ellenállások méretét, akkor növelem 220ohm-ra, a tápfesz pedig elsőre szerintem olyan +/-25-30V lesz, persze csak a végfokozatnak, a buffernek marad a kis nyáktrafó És még egy kérdés: Te mennyi puffert használtál, illetve hány W-os trafót? Diódából érdemes lenne-e valami gyors diódát alakalmazni, vagy elég a sima egyenirányító is mondjuk P600K?
(#) emersys hozzászólása Nov 11, 2011 /
 
Megérkezett végre a Sanken páros, s az opa műveleti.
A hang remek lett szerintem, nyugodtan kezeli a hangokat, de ha kell gyors is tud lenni, nem untat, kellemes , hosszan hallgatható..
Egy után gondolást közzé teszek én is, talán 1x majd megépül..
Még lehet változtatok rajt.
(#) kezdőtech hozzászólása Nov 11, 2011 /
 
Sziasztok ma kaptam egy am2020b erősítőt sajnos nem jó mert akitől kaptam fordítva kötötte be és elégett bent egy 4007 számú dióda és egy 9.1 v apró alkatrész na most én ezeket beszereztem kicsréltem de semmi meg sem nyikkan tudna valaki tanácsot adni lehet hogy elégett a végfok ta8210 ah?
(#) emersys válasza storm hozzászólására (») Nov 11, 2011 /
 
Szia.
Amit a képen látsz az csak egy, tesztelés igaziból.
A trafó 630W-os +-32V tápfeszem most 2x22000µF a szűrés hidegítővel.
Lehet a cső hazudtol ennyire meg, s azért szól ilyen jól..
(#) storm válasza kezdőtech hozzászólására (») Nov 11, 2011 /
 
Ha esetleg tudnál pár képet feltenni, jobb lenne.
(#) storm válasza emersys hozzászólására (») Nov 11, 2011 /
 
Nem baj, a lényeg, hogy neked tetszik a hangja Én meg valószínű még ma megtervezem, és hétvégén legyártom a módosításokkal, feltéve ha holnap el tudok menni a boltba.
(#) kezdőtech válasza storm hozzászólására (») Nov 11, 2011 /
 
Egy pill teszek fel eggyet
(#) kezdőtech válasza kezdőtech hozzászólására (») Nov 11, 2011 /
 
Ez lenne az

SNC00040.jpg
    
(#) reloop válasza storm hozzászólására (») Nov 11, 2011 /
 
Üdv! Kevés lesz a 11x-es erősítés. Az első fokozatnak valamennyire növelni kéne a jelet.
A texas rajzán szereplő 150 ohm a maximális kimenő áramot hivatott korlátozni. BD-k estén nem változtatnám.
(#) reloop válasza emersys hozzászólására (») Nov 11, 2011 /
 
Szia! A texas-ban a teljesítmény fokozat egynél nagyobb erősítése - szerintem - a műveleti erősítőből kivehető jel végessége miatti kényszer. A mellékelt kapcsolás irányába módosítanék a rajzon.
(#) emersys válasza reloop hozzászólására (») Nov 11, 2011 /
 
Szia.
Átgondolom mindképp még egyszer, és köszönöm.-
Az áramgenerátor is jó ötlet az ellenállás helyett. :yes:
(#) q wegas hozzászólása Nov 11, 2011 /
 
Hello!
Megkérdezném tapasztaltabb építőket hogy célszerű lenne az lm 1875 gainclown alapú végfokok beépítése minőségjavítás céljából egy alapszintű házimozi erősítőbe?Azért döntöttem így mert a digit bemenet D\A
átalakítója miatt kéne főként.Várok még esetleg kapcs.rajzokat 5 csatornás D\A átalakítóról,ha lehet építeni én nem találtam.
(#) storm válasza reloop hozzászólására (») Nov 11, 2011 /
 
És hogyha MJ tranyókkal csinálnám, akkor is kevés lenne az a 11x-es erősítés? Mit lehetne vele kezdeni?
(#) reloop válasza storm hozzászólására (») Nov 11, 2011 /
 
A végtranzisztor típusa ebből a szempontból közömbös. A 220/22 ohm ellenállások határozzák meg a végfok teljes erősítését. Ezt praktikusan meg kéne előzze egy kb. 3x -os előerősítő. Viszont ha már van előerősítő, akkor az közvetlen hajthatná a teljesítmény fokozatot, és vissza is jutottunk az eredeti texas kapcsoláshoz.
Aggályos még a terved egyenáramú stabilitása is. Az 1k potin egy félvezető átmenetnyi pozitív feszültséget kell állítani, ami hőmérsékletfüggő. Nem veszélyes, de mászkálhat a kimeneti DC.
Ez a fetes kapcsolás nagyon szellemes, eddig nem támadt ötletem mivel lehetne erősítésre bírni. Kerestem a hozzá való füles erősítőt, sajnos nem akadtam rá. Abból talán lehetne meríteni.
(#) storm válasza reloop hozzászólására (») Nov 11, 2011 /
 
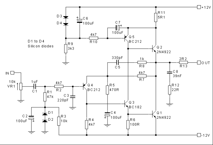
Ezt most nem értem pontosan. Ha az előerősítőnek csak 3x erősítésűnek kel lennie, a fetes buffer meg 11x-es akkor most ez hogy is van? A vég, és meghajtó tranyókat 1 bordára szeretném felszerelni, még a bc182-t is, és így nem hiszem, hogy túl sok minden elmászna. Csatolom a füles erősítőt.
(#) reloop válasza storm hozzászólására (») Nov 11, 2011 /
 
A fetes buffer 1x erősít. A teljesítmény fokozat 11x.
A csatolt erősítő hogyan kapcsolódik a fetes áramkörhöz?
(#) emersys válasza storm hozzászólására (») Nov 11, 2011 /
 
Szia.
Kimeneti dc elmászásának sajna semmi köze nem lesz a bordára szerelt tranyóktól.
Én egy kicsit más elgondolásban , de mindképpen ofstelhető kapcsolást akartam.
A dc szinte biztos nem lesz nulla, kivéve ha nem válogatod párba a bemeneti fokozat tranyáit, és azonos hőkontaktusba nem teszed őket, de még úgy sem biztos sajna a dolog...
A bc 182 felesleges közös bordára tenni ennél a kapcsolástechnikánál szerintem, mert olyan 50-70C környéke felett már jeltorzulás lehet a null átmeneten.
Én csak a meghajtókkal tenném ill teszem közös bordára.
(#) storm válasza reloop hozzászólására (») Nov 11, 2011 /
 
Hűűha na át kell ezt még gondolnom Majd holnap összehozok valamit, de már késő van, úgyhogy elteszem magamat holnapra, köszönöm a segítségeteket, Sziasztok
(#) reloop válasza emersys hozzászólására (») Nov 11, 2011 /
 
Ezen a rajzon Q7,8,9-cel jelölt tranzisztorokat ajánlott közös hűtőbordára szereli, mely független a végtranzisztorokétól. Célszerű mindhármat hűtőzászlós típussal helyettesíteni.
(#) emersys válasza reloop hozzászólására (») Nov 11, 2011 /
 
Idézet:
„Én csak a meghajtókkal tenném ill teszem közös bordára.”

Akkor egyre gondoltunk..
De a topológia szerint, én a jlh könyvből legalább is úgy tanultam, hogy jeltorzulás lehet ilyenkor a null átmeneten bizonyos magasabb hőmérsékleten.
Itt a meghajtó sosem lesz melegebb 30C nál szerintem, ha csak nem a tűző nap segít rá
(#) storm válasza reloop hozzászólására (») Nov 11, 2011 /
 
És mi lenne, ha ezen a kapcsin az R5, és R6 mondjuk 680ohm-ra lenne cserélve, és így majdnem 31x-es erősítése lenne a végfokozatnak.
(#) emersys válasza storm hozzászólására (») Nov 11, 2011 /
 
Elfogod billenteni az adott tápfeszre beállított lineáris munkapontjától attól félek így.
Az lenne a jó ha magát a meghajtó fokozatot bírnád rá a + 3-4x erősítésre, ami esetleg + tranyákat igényel..
(#) reloop válasza storm hozzászólására (») Nov 11, 2011 /
 
Ez is megoldásnak számít. A torzítás növekedni fog. Ki kell próbálni, s meghallgatni.
Következő: »»   941 / 2571
Bejelentkezés

Belépés

Hirdetés
XDT.hu
Az oldalon sütiket használunk a helyes működéshez. Bővebb információt az adatvédelmi szabályzatban olvashatsz. Megértettem