Fórum témák
» Több friss téma |
Mielőtt kérdezel, a következő két dolgot ellenőrizd!
I. A helyes tápfeszültségek megléte.
II. A kimeneten van-e egyenfeszültség.
Élesztés.
Szerintem hidalható, de ha jól számolom, akkor a max teljesítmény csak 36W körül lesz. A 7000Ft-os IC-ben gondolom van step-up converter, azért jön ki belőle 80W, és azért anyi az ára is
A mélyeket pedig ÍGY tudod kiszűrni
Szia! Látom megihletett a füles erősítő
Szerintem működőképes.
Igen a füles erősítőből való.
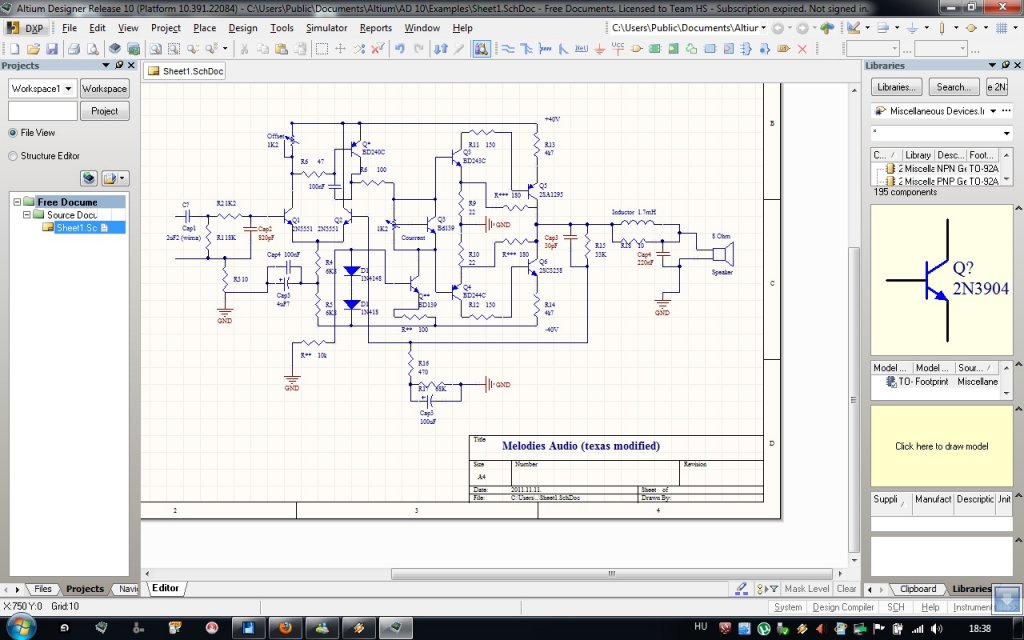
Mivel tetszett a 10W-os JLH hangja, és texas-é is, ezért gondoltam, hogy texast meg John bácsit összekeverem, hátha kisül belőle valami működőképes A tápfeszt egy 2x24V-os trafóról oldanám meg. Te átalakított verziódnak hány V-ot adtál egyenbe? Amúgy úgy akarom megcsinálni, hogy a buffer fokozat egy kis nyák trafóról menjen, a végfokozat pedig egy izmosabbról. Vélemény?
Az elgondolásod érdekes és jó. Az izmos Texast emersys kolléga építi. Várom a négyszögjeles méréseredményeit.
Köszi az infót a hangleválasztót is meg tudom nyersben rendelni valahonnan?
Szia! A második kit is híd kapcsolású IC-ket tartalmaz. Így lehet 12V-on 20W-ot előállítani. A híd sajnos már tovább nem hidalható. A TDA1562 ígéretes megoldása a feladatnak. Talán a baj vele, hogy mire a szubszőrőt, hűtőt, dobozolást elkészíted túlléped egy gyári készülék árát.
Sziasztok
Idézet: „Amúgy úgy akarom megcsinálni, hogy a buffer fokozat egy kis nyák trafóról menjen, a végfokozat pedig egy izmosabbról. Vélemény?” A végfokozati rész hajtása: ha csak 1 pár tranyó lesz benne, akkor szerintem +-40V fölé ne nagyon menj el. Ezt is valami jó minőségű tranyóval próbáld csak ami minimum 150W-os vagy inkább afeletti. Nekem most közel +-50V ról megy az egész. Szépen elindult 10 Ohm-al indítva a biztik helyén A gond az, hogy ekkora tápfesznél már minimum 2pár végtranyára lenne szükség. És a 22 Ohm / 220 Ohm -s ellenállások is minimum 2W legyenek. Továbbá az eredeti 150 Ohm-ok értéket növeld meg 180 vagy 220 Ohm-ra. Nekem most 180 Ohm van bent. Arra jutottam, hogy mivel nem több száz watt kivétele a cél, s a hangját sem akarom elrontani még plusz párhuzamosan kapcsolt végtranyákkal a végén ezért én maradok a biztonságos +-40V nál. Elég sok mindenen változtatni kéne ahhoz hogy feltornásszam üzembiztos +-55V ig ( amit bírna is folyamatosba) de ez már egy kicsit a hang rovására menne. Nálam meg pont az a cél, hogy csak 1pár végtranya legyen bent A +-50V vagy afeletti tápfesz feltétele még sz is természetesen, hogy a meghajtó is bírja 100V feletti csúcsértékeket.. Nálam már szép langyos volt a meghajtó közel +-50V is ahol a kimeneti telj 2 Ohm-n 44V volt. A méréseket szeretném ma már elvégezni ha lesz rá időm.
Túl nagy teljesítményt én sem akarok kivenni a végfokból, inkább a hangja miatt építem. Én eredeti BD249C/BD250C párost akarok beletenni elsőre. Jó régi tranyók, és tuti, hogy eredetiek. Táplálás kapcsán gondolkoztam még kapcsitápon is, persze nem PC tápra gondolok, hanem mondjuk IR2153-al épített és valamilyen úton módon stabilizált kimentű tápra gondolok. Az ellenállások méretét, akkor növelem 220ohm-ra, a tápfesz pedig elsőre szerintem olyan +/-25-30V lesz, persze csak a végfokozatnak, a buffernek marad a kis nyáktrafó
És még egy kérdés: Te mennyi puffert használtál, illetve hány W-os trafót? Diódából érdemes lenne-e valami gyors diódát alakalmazni, vagy elég a sima egyenirányító is mondjuk P600K?
Megérkezett végre a Sanken páros, s az opa műveleti.
A hang remek lett szerintem, nyugodtan kezeli a hangokat, de ha kell gyors is tud lenni, nem untat, kellemes , hosszan hallgatható.. Egy után gondolást közzé teszek én is, talán 1x majd megépül.. Még lehet változtatok rajt.
Sziasztok ma kaptam egy am2020b erősítőt sajnos nem jó mert akitől kaptam fordítva kötötte be és elégett bent egy 4007 számú dióda és egy 9.1 v apró alkatrész na most én ezeket beszereztem kicsréltem de semmi meg sem nyikkan tudna valaki tanácsot adni lehet hogy elégett a végfok ta8210 ah?
Szia.
Amit a képen látsz az csak egy, tesztelés igaziból. A trafó 630W-os +-32V tápfeszem most 2x22000µF a szűrés hidegítővel. Lehet a cső hazudtol ennyire meg, s azért szól ilyen jól..
Ha esetleg tudnál pár képet feltenni, jobb lenne.
Nem baj, a lényeg, hogy neked tetszik a hangja
Én meg valószínű még ma megtervezem, és hétvégén legyártom a módosításokkal, feltéve ha holnap el tudok menni a boltba.
Üdv! Kevés lesz a 11x-es erősítés. Az első fokozatnak valamennyire növelni kéne a jelet.
A texas rajzán szereplő 150 ohm a maximális kimenő áramot hivatott korlátozni. BD-k estén nem változtatnám.
Szia! A texas-ban a teljesítmény fokozat egynél nagyobb erősítése - szerintem - a műveleti erősítőből kivehető jel végessége miatti kényszer. A mellékelt kapcsolás irányába módosítanék a rajzon.
Szia.
Átgondolom mindképp még egyszer, és köszönöm.- ![]() Az áramgenerátor is jó ötlet az ellenállás helyett. :yes:
Hello!
Megkérdezném tapasztaltabb építőket hogy célszerű lenne az lm 1875 gainclown alapú végfokok beépítése minőségjavítás céljából egy alapszintű házimozi erősítőbe?Azért döntöttem így mert a digit bemenet D\A átalakítója miatt kéne főként.Várok még esetleg kapcs.rajzokat 5 csatornás D\A átalakítóról,ha lehet építeni én nem találtam.
És hogyha MJ tranyókkal csinálnám, akkor is kevés lenne az a 11x-es erősítés? Mit lehetne vele kezdeni?
A végtranzisztor típusa ebből a szempontból közömbös. A 220/22 ohm ellenállások határozzák meg a végfok teljes erősítését. Ezt praktikusan meg kéne előzze egy kb. 3x -os előerősítő. Viszont ha már van előerősítő, akkor az közvetlen hajthatná a teljesítmény fokozatot, és vissza is jutottunk az eredeti texas kapcsoláshoz.
Aggályos még a terved egyenáramú stabilitása is. Az 1k potin egy félvezető átmenetnyi pozitív feszültséget kell állítani, ami hőmérsékletfüggő. Nem veszélyes, de mászkálhat a kimeneti DC. Ez a fetes kapcsolás nagyon szellemes, eddig nem támadt ötletem mivel lehetne erősítésre bírni. Kerestem a hozzá való füles erősítőt, sajnos nem akadtam rá. Abból talán lehetne meríteni.
Ezt most nem értem pontosan. Ha az előerősítőnek csak 3x erősítésűnek kel lennie, a fetes buffer meg 11x-es akkor most ez hogy is van? A vég, és meghajtó tranyókat 1 bordára szeretném felszerelni, még a bc182-t is, és így nem hiszem, hogy túl sok minden elmászna. Csatolom a füles erősítőt.
A fetes buffer 1x erősít. A teljesítmény fokozat 11x.
A csatolt erősítő hogyan kapcsolódik a fetes áramkörhöz?
Szia.
Kimeneti dc elmászásának sajna semmi köze nem lesz a bordára szerelt tranyóktól. Én egy kicsit más elgondolásban , de mindképpen ofstelhető kapcsolást akartam. A dc szinte biztos nem lesz nulla, kivéve ha nem válogatod párba a bemeneti fokozat tranyáit, és azonos hőkontaktusba nem teszed őket, de még úgy sem biztos sajna a dolog... A bc 182 felesleges közös bordára tenni ennél a kapcsolástechnikánál szerintem, mert olyan 50-70C környéke felett már jeltorzulás lehet a null átmeneten. Én csak a meghajtókkal tenném ill teszem közös bordára.
Hűűha na át kell ezt még gondolnom
Majd holnap összehozok valamit, de már késő van, úgyhogy elteszem magamat holnapra, köszönöm a segítségeteket, Sziasztok
Ezen a rajzon Q7,8,9-cel jelölt tranzisztorokat ajánlott közös hűtőbordára szereli, mely független a végtranzisztorokétól. Célszerű mindhármat hűtőzászlós típussal helyettesíteni.
Idézet: „Én csak a meghajtókkal tenném ill teszem közös bordára.” Akkor egyre gondoltunk.. De a topológia szerint, én a jlh könyvből legalább is úgy tanultam, hogy jeltorzulás lehet ilyenkor a null átmeneten bizonyos magasabb hőmérsékleten. Itt a meghajtó sosem lesz melegebb 30C nál szerintem, ha csak nem a tűző nap segít rá
És mi lenne, ha ezen a kapcsin az R5, és R6 mondjuk 680ohm-ra lenne cserélve, és így majdnem 31x-es erősítése lenne a végfokozatnak.
Elfogod billenteni az adott tápfeszre beállított lineáris munkapontjától attól félek így.
Az lenne a jó ha magát a meghajtó fokozatot bírnád rá a + 3-4x erősítésre, ami esetleg + tranyákat igényel..
Ez is megoldásnak számít. A torzítás növekedni fog. Ki kell próbálni, s meghallgatni.
|
Bejelentkezés
Hirdetés |




A mélyeket pedig
Mivel tetszett a 10W-os JLH hangja, és texas-é is, ezért gondoltam, hogy texast meg John bácsit összekeverem, hátha kisül belőle valami működőképes
A tápfeszt egy 











