Fórum témák
» Több friss téma |
Fórum » Erősítőhöz való hangsugárzó védelem (koppanásgátló)
Témaindító: Thom, idő: Márc 14, 2006
Témakörök:
Sziasztok!
Sikerült megcsinálni a védelmet. Kiderült, hogy az IC egyik lába megtört, ezért nem volt tápfeszültség. Helyrehoztam, majd rámértem a relére és összesen 3-4 V körüli érték volt rajta, ami fokozatosan pár mV-al növekedett. Kicseréltem az R13-as ellenállást és már pöpecül működött! ![]() Köszönöm a segítséget! Moderátornak: Köszönöm a figyelmeztetést! Rájöttem mi a hiba!
Sziasztok,csináltam egy véget és abba egy koppgátlót,aminek a tervét mellékelem,az volt a gondom vele hogy nagy teljesitménynél lekapcsolgatott a védelem,pedig mértem 200mV nál több sose volt a kimeneten jó erős 2/3 hangerőnél.A kapcsolásban a relé előtt 2db 20k ellen volt beépítve a rajz után,azt mekkorára kellene cserélni hogy kb 3-400w nál müködjön rendesen?Most 100K kapott hirtelen,és kb 0.7v nál old a relé.A rajzot erősen átalakítottam,az egyenfesz figyelést kapta meg + ba.Köszi
Szia! Elég sejtelmes a panelterv, a 8,2-es Zener egész zavarbaejtő
![]() Annyi a teendő, hogy a 20k-t addig növeled míg a leghangosabb és legmélyebb hangra sem tilt le. A 100k elvileg jó lenne, ha a kivezérlés során nem mászna arrébb a kimeneti DC. Állíthatnád úgy is a kimenetet, hogy meghajtva legyen 0V közelében. A 100µF helyére rakhatnál nagyobb kapacitást, akkor is jobban bírná.
Köszönöm,a 8.2 zéner helyén 1N4007 van,Ami érdekes amikor kimértem sinussal,szkóppal,akkor, egész torzítás határáig kihajtottam,1V bemenő jellel,6ohmos műterheléssel,és akkor nem csinálta.A kimenő fesz az 47.2VAc ott kezdett görbülni a jel.De a 100K -val most jó,nem tilt.De megint tanultam,ez a fontos.
U.i egyébként ennek a tervnek az alapja a Skory féle egyszerű koppanásgátló,azt gyúrtam át.
Üdv.
Tegnap lett kész az erösítöm, de sajnos kikapcsoláskor jó nagyot koppan a hangszóró. Arra gondoltam mi lenne, ha az arduinohoz vásárolt relét+behúzóâramkört itt úgy használnám, hogy az erõsítöm trafójáról csinálnék valahogy 5V-ot, ami behúzná üzem alatt a relét folyamatosan, kikapcsoláskor pedig azonnal elengedné, mert nem pufferelném, legalább is nem annyira mint a végfokot, ami kikapcsolás után még 1-2mp-ig szól.
Hello! Megteheted, de előtte lévő fokozat is puffanhat majd bekapcsoláskor, amit rákötsz. Ezt azért meg kell gondolni. Meg ha már teszel relét, miért ne lenne védelem is néhány alkatrész felhasználásával?
Nem tudom milyen az 5V-os reléd, de azok általában nem arról szoktak híresek lenni, hogy komoly áramot szakítsanak meg. Mert meghúzó teljesítménynél törekednek a kicsi értékre/áramra. Viszont az nyomja az érintkezőket. Vagy is utána kellene nézni.. üdv!
230V/10A a terhelhetöségük a reléknek, egy 40W-os hangszórókimenetet csak elbír.
Nem tudom értelmezni azt a részt, hogy az elöttelévö fokozat is puffanhat. Mikor? Ha azután kapcsolom be miután a végfok már megy? Egy normális védelem ez ellen is véd?
Az ellen természetesen már nem tud védeni. De én általában a végfok hálózati kapcsolójával szoktam az egyéb készülékeket is kapcsolni. De hogy ne puffanjon az amit rákötsz és bekapcsolod, azt csak a másik készülékben tudod megoldani. (Már ha van ilyen gond..)
Normális védelem, bekapcsoláskor vár egy cseppet, véd a végfok meghibásodása esetén (DC), és kikapcsoláskor azonnal kikapcsol. Maximum jelzi a túlvezérlést, figyeli a bordák hőmérsékletét. Nem több, és nem kevesebb. üdv! A hozzászólás módosítva: Szept 19, 2013
Szia!
Egy olyan kérdésem lenne, hogy az álltalam épített (előző kommentek közt fent van a rajz is) védelemben meg lehet e csinálni azt, hogy amikor éled az áramkör, akkor a piros led világítson, majd váltson át a zöldre. Tehát bekapcsoláskor égjen a piros.
Hello! Tedd át a D5 Led-et a T2 tranyó kollektorába sorba. üdv!
Sziasztok!
Van egy házimozi erősítőm, aminek 10 ohm os hangszórói vannak és szeretném egy régebbi de jobb minőségű hangszóróra cserélni , de az 6 ohm-os, mi lehet az erősítővel?
Túlterhelés-nyekk! De ha több van, 2db. 6 Ohmos sorba, legfeljebb nem jön ki a max. belőle.
Szia! Megnézed milyen benne a végfok. Valószínűleg egy integrált áramkör. A típusszámát beírod a gugliba és keresel adatlapot (datasheet). Abban meg fogod találni milyen terhelést visel el.
Ha nem gond neki a 6 ohm, akkor meg kell arról győződni, hogy van-e a készülékben ehhez elegendő hűtés. Javaslom legnagyobb hangerőn is kézzel tapintható maradjon. Esetleg nem járatod a későbbiekben egy bizonyosnál nagyobb hangerőn. Ugyan ez vonatkozik a tápegységre is mert abból is 10:6 arányban több kakaót kell majd kivenni, illetve lehetőség nyílik rá. A tapogatás természetesen kapcsoló üzemű tápnál kizárt, mert életveszélyes!
Sziasztok!
Szimplatápos hídkapcsolású erősítőhöz (7375) szeretnék egyszerű olcsó hangszóróvédelmet készíteni. A kérdésem az lenne hogy a mellékelt kapcsolás megfelelő-e erre a célra, és kell-e változtatni rajta hogy működjön 18V-ról?
Szia! Sajnos nem. A kimenetet az IC belső referencia feszültségével kell összehasonlítani, nem testhez képest, mivel hídkapcsolás. A TDA1557 például alapból tudja a hangszóróvédelmet. Az adatlapján az elvi rajz megmutatja ott hogyan működik.
A TDA7375-nek van diagnosztikai kimenete, ami jelez kimeneti rövidzár esetén, GND-felé és Vs-felé is. Ha ezzel a kimenettel vezérlek egy hangszórókat kapcsoló relét, (persze tranzisztorral) hatásos lenne a védelem?
Sziasztok!
A mellékletben szereplő kapcsolás szerintetek működöképes? Nekem nincs áramkörszimulátorom, nem tudom kipróbálni, de ránézésre használhatónak tűnik. TDA7375-höz kellene.
Szia! A TDA7375 kimenetei a testhez képest nagyjából féltápfeszültségen vannak. A két ilyen csatorna közé kötött hangszóró kapcsain nincs egyenfeszültség különbség. Neked nem segít egyik kapcsolás sem, amelyik a testhez képest figyeli az egyenfeszültség megjelenését. A mellékelt ábrád is ilyen sajnos.
Szia!
Nincs ötleted hogyan lehetne TDA7375-re hangszóróvédelmet építeni. Koppanásgátló nem fontos, engem a kimenetre kerülő egyefeszültség esetén történő leválasztás érdekelne.
Sziasztok!
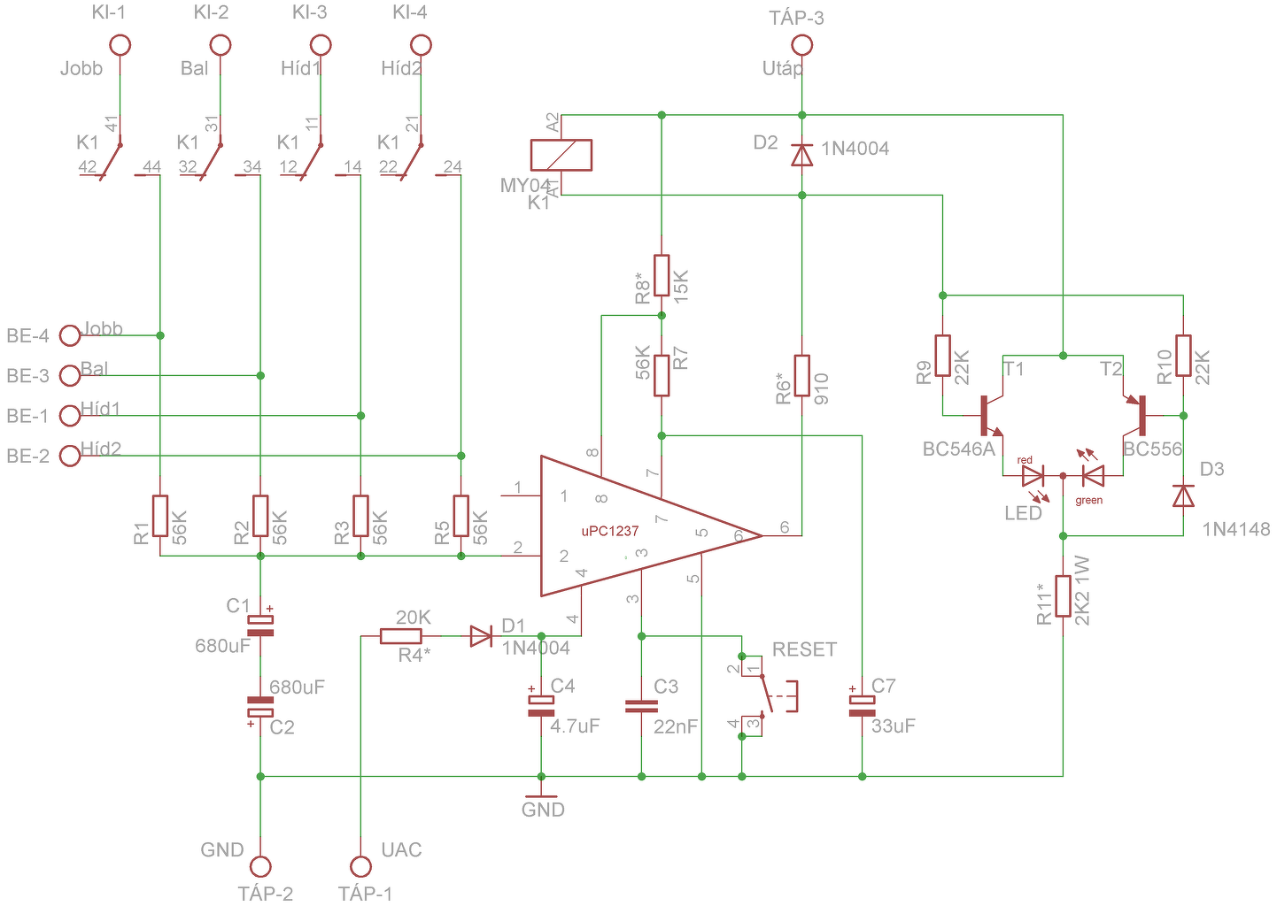
Terveztem egy koppanásgátló kapcsolást. Segédtápról működik, a feladata, hogy ha bemenő jelet érzékel, akkor bekapcsolja a fő tápegységet és 200-300 ms múlva a hangszórókat is az erősítőre kapcsolja. Ha a jel megszűnik, kb 5-6 s múlva kikapcsolja a hangszórókat, majd a tápot. Négy műveleti erősítővel oldottam meg. Az első feladata az előerősítés, ez a diódán keresztül feltölt egy kondit, ami a jel megszűnésekor a mellette lévő ellenálláson sül ki. A poti állítja azt a feszültségszintet, aminél a második opamp bekapcsol. Ha a második kimenetére feszültség kerül, egy ellenálláson keresztül tölt egy kondit, aminek a feszültsége a 3. 4. opamp bemenetére kerül. Ez a kettő 1/3 illetve 2/3 tápfesz elérésekor billen át, a tranyókon keresztül kapcsolva a két relét. Amikor a jel megszűnik, a kondi a soros ellenállásán keresztül sül ki, először 2/3 majd 1/3 tápfeszre csökken a feszültsége, így a kívánt sorrendben kapcsolja a reléket. Azért kérem a segítségeteket, hogy egy tapasztaltabb hobbista nézze meg, hogy működőképes-e a kapcsolás! A segítséget előre is köszönöm!
Szia.
Hasonlót én is építettem, de arra gondoltál, hogy akár egy zenében akár egy filmben vannak csendesebb jelenetek, és akkor ki-be fog kapcsolgatni az erősítőd 5-6mp-enként. Én ezt 1percre-toltam ki és úgy már jó volt.
Sziasztok!
Szeretnék kérdezni és megoldást találni a problémámra. Erősítő kikapcsolásakor hangos pattanó hang hallható a hangszórókból. Ezt hogyan lehetne kiküszöbölni? Köszönöm a választ
Hello! Egész topik erről szól. Választasz egy szimpatikus kapcsolást és megvalósítod. Grátiszként megvédi a hangfalat, ha a végfok meghibásodna és egyenfeszültséget adna ki. Valamint bekapcsoláskor is késlelteti a hangszórók rákötését a végfokra.
De lehet az is hibája az erősítődnek, hogy maga a hálózati kapcsoló által kejtett zajt hallod kikapcsoláskor. Ebbe az esetben zavarszűrő kondit érdemes tenni a kapcsoló két (remélhetőleg négy, mert két-áramkörös van rajta) pontjára. Kicsit olvasgasd a topikot. üdv!
Sziasztok.megépítettem dbase által felrakott védőáramkört és nekem az a tapasztalatom van vele hogy mikor bekapcsolom az erősítőt szépen késleltetve meghúz a relé és világít a led, de mikor kikapcsolom az erősítőt akkor a hansugárzókon egy pattanó hang jön ki gondolom mikor szétkapcsol a relé érintkezői és a Kérdés az lenne hogy ezt a pattanó hangot hogy tudnám megszüntetni milyen alkatrésszel?itt a kapcsolás is:dbase hangsugárzóvédelem
A hozzászólás módosítva: Dec 7, 2013
Szia! Figyeld meg van-e tényleges összefüggés a relé oldás és a pattanás között! Lehet a hálózati kapcsolód szikrázik. Lentebb erre is találsz megoldást.
Szeva.megfigyeltem pont akkor van a pattanó hang mikor a relé elejt, akkor már a hálózati kapcsolót lekapcsoltam.nemtudom mitől lehet ez a hang :/
|
Bejelentkezés
Hirdetés |














