Fórum témák
» Több friss téma |
Fórum » Erősítőhöz való hangsugárzó védelem (koppanásgátló)
Témaindító: Thom, idő: Márc 14, 2006
Témakörök:
Hello! Itt a hiba az, hogy a panelen zárlat van a +12V tápfesz, és a BD kollektora (BD bázisa) között. Ezért meleg a kis tranyó, és húz a relé. Esetleg az R13 nem 10kohm, hanem 10ohm.. Mérj rá párhuzamosan az R13-ra, mindjárt megtudod mi van. üdv!
A hozzászólás módosítva: Júl 28, 2013
Hi Mesterek.
Tudna nekem ajánlani valaki egy bevált/megépített működő kapcsolást? Segítséget előre is köszönöm.
Szia! Nekem ez van megépítve (picit bővítve ugyan), de így is makulátlanul teszi a dolgát!
A hozzászólás módosítva: Júl 31, 2013
Hi, köszi az ajánlást, de ez nekem drága. A lényeg nekem végül is az lenne hogy késetve behúzzon a relé.
Azért köszönöm.
Tessék, bevált és univerzális (olvasd el a cikket is):
Hangszóróvédelem erõsítõhöz
Sziasztok! Annak, hogy a megépített hangfalvédő nem csinál semmit lehet az az oka, hogy a rajzon feltüntett 1%-os ellenállások helyett én csupa 5%-ost használtam? 11,40V-ot ad le a pc táp, amivel próbáltam, a relét odaérintve a tekercshez képes meghúzni, de az áramkör nem csinál semmit. A C3 kondi körülbelül 9 voltig töltőött fel, mikor mértem. Áthidaltam a 220k-s ellenállást "hátha" alapon, de ez sem oldotta meg a gondot. Köszi a segítséget, és bocs, ha már volt a kérdés!
Millió és 1 verzióba létezik védelem. Ez melyik? Az ellenállás értékek szerintem annyira nem befolyásolóak. Persze ha 10K-s helyett 100K-sat tesz az ember az már nem jó de a %os az még nem.
Bocs, a cikkek rovatban közölt kapcsolásról van szó.
A R1 ellenállásnál lévő bemenetet kösd testre, lehet töltés van a kondikban, azért nem indul.
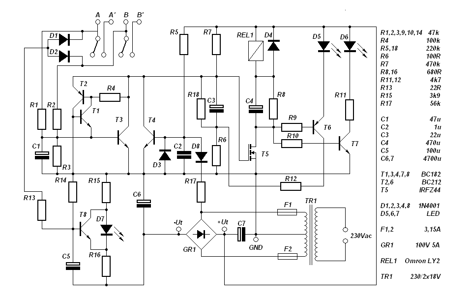
Sziasztok! Elhatároztam, hogy egyszerűsítem az erősítő kábelezést. Ennek érdekében közös panelre vontam össze az egyenirányítást, pufferelést, kimeneti DC védelmet és a túlvezérlés jelzését (clip).
A védelem áramkörben a korábban is bevált MOSFET hajtja meg a relét. Újdonságnak számít, hogy a relével soros RC elem a behúzás után csak tartóáramot biztosít. A relé áram gyorsított fel és lefutású. Az üzemkész és a hibás állapotot egy-egy LED jelzi.
Sok funkciós, egységes konstrukció. Gratulálok.
Még szélesebb körben lehetne felhasználni, ha a tápfeszültség változhatna bizonyos határok között, mert az itteni +-24V-tól magasabb feszültséget igényel sok erősítő kapcsolás (az érintett ellenállásokhoz lehetne egy táblázatot készíteni, vagy esetleg stabilizálni a védelem tápját).
Köszönöm az értékelésed! Ha befut pár eltérő tápfeszültségű igény, szívesen kiegészítem méretezési segédlettel. Ezzel szeretnék konkurálni.
Az említett "célt", véleményem szerint máris elérted.
Javaslok mindkét csatornára külön CLIP-et tenni (választható opcióként), és egy +-50V-os általános feszültségre is átméretezni az ellenállásokat (meghagyva a DC24V-os relét). A hozzászólás módosítva: Aug 19, 2013
Sziasztok!
építettem egy hangszóróvédő áramkört. Elsö inditásra csak a piros led világított. aztán a rajzon látható hogy a C pontra váltófesz kelll. Így az áramkört meghajtó trafó szekunder tekercséről (14.5 V) rávezettem a C pontra. Azóta a piros led sem világit , csak akkor ha bontom a tápot. A bc212 tranzisztort kicseréltem de nem értem vele semmit. MI lehet a gond? válaszotokat elöre is köszönöm. A hozzászólás módosítva: Szept 6, 2013
Szia! Merész kapcsolás. Gondolom ebből lett átrajzolva.
A BD137 emitterén csekély lesz a feszültség a relé meghúzásához. Mérd meg kérlek!
Hello!
- A piros Led világításának nincs köze a váltófeszültséghez. (Persze csak akkor, ha csak nincs valami zárlat a panelen.) De normál esetben (ha nincs egyenfesz a bemeneten) nem is kel világítania. De megtudhatod mi van ha megméred az IC lábán a feszültségeket. Amúgy minek a tápját bontod?.. - Reloop-nak igaza van, ki kell cserélni az R13 ellenállást egy 1kohm-ra hogy majd működjön is ha már jó.. üdv!
EC feszültség=0,94 V
EB feszültség=0,8 V
Ha 0,94V a kollektor-emitter feszültség, akkor a 12V-tápból 11V jut a relére. Annak (ha 12V-os) be kéne húzni, és nyilvánvalóan a zöld LED-nek is világítania kell.
de mégsem húzz be, pedig 12 V-os relék vannak benne.
de még rámérek hogy a relén mennyi van. A hozzászólás módosítva: Szept 6, 2013
Közbevetőleges kérdés: miért nem így építetted meg? Ez pont a Quad tápfeszültségéhez (+/-50V) van méretezve.
Kérlek, kezd a mondataidat nagybetűvel! Itt valamennyien törekszünk helyesen írni.
mert nem néztem szét. Amit megépítettem azt már rég tudtam hogy létezik és azért választottam azt.
A hozzászólás módosítva: Szept 6, 2013
na meg van az elsőszámú hiba. Nincs meg a pozitív tápfesz. Mindösszesen 0.97 V van. Valószínűleg amikor rákapcsoltam a C pontra a váltófeszt kinyomhatta a 7812 IC-t.
úgyhogy holnap annak a cseréjével kezdem A hozzászólás módosítva: Szept 6, 2013
Ne azzal kezd, hanem a hibakereséssel. Mert a 22kohm-on keresztül nem tudja tönkretenni a stabit a váltó. Ott valami kánya van. Akkor cseréld a stabit, ha a hiba már meg van!
Rendben, akkor még vizsgálgatom!
Amúgy mekkora váltófesz kellene a C pontra?
Erre egyszerű a válasz! Amelynek a csúcsértéke nagyobb, mint 12V. Hogy a BC212 le tudjon zárni ha a váltófesz megvan. Ettől nagyobb viszont lehet, mert a dióda a bázis-emiter között, és a 22k megvédi a tranyót.
A hozzászólás módosítva: Szept 5, 2013
értem. Köszönöm
A hozzászólás módosítva: Szept 6, 2013
A C3-R15-öt azért úgy kell megválasztani, hogy kikapcsoláskor a másodperc tört része alatt 12V alá essen rajtuk a feszültség, mert a Quad elég hangosan szokott elköszönni, jó ha idejében old a relé
okés
A hozzászólás módosítva: Szept 6, 2013
|
Bejelentkezés
Hirdetés |












