Fórum témák
» Több friss téma |
Fórum » Erősítőhöz való hangsugárzó védelem (koppanásgátló)
Témaindító: Thom, idő: Márc 14, 2006
Témakörök:
Sziasztok! Megépítettem az alábbi hangszóróvédő áramkört! az a probléma hogy egyáltalán nem húznak meg a relék. Sőt a tekercseken 0 v ot mérek.
A bd140 es tranzisztoron, gnd hez képest E lábon 10.5 V mérhető, C lábon 0 v, B lábon 18.5volt. Esetleg van ötlet miért nem indul, és hol keressem a problémát? Bővebben: Link
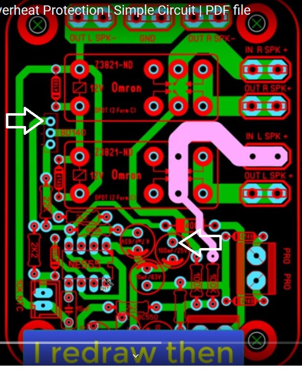
Szia! A kapcsolási rajz nem tartalmaz BD140-es tranzisztort. A NYÁK-tervből visszafejtve úgy néz ki, hogy fordítva ültetted be, a mért feszültségek is pont erre utalnak. Fordítsd el 180°-kal!
Erős nagyításban olvasható, hová kell az E C B lábaknak esnie.
Köszönöm! Sajnos ez sem hozott változást. E:1.1V, C:0.04v, B: 0.09v. Sajnos a rajzon én sem látok bd140-et de a nyákrajzon szerepel, attól tartok ez trash kapcsolás lesz így
A bd140 et visszaforgattam mert lábhelyesen volt beültetve.
A visszafejtéssel így állok.
Fotózd le a panel minkét oldalát! Megpróbálhatjuk életre kelteni. Szerk.: pozíciószámoztam a rajzot A hozzászólás módosítva: Okt 8, 2020
Itt vannak a képek. Esetleg valamelyik dióda értéke nem nyerő, a 100µF on pl 0.27v ot mérek, a 10 µF okon egyiken szintén 0.27, a másikon 7.34v dc...... A táp 14v ac.
A hozzászólás módosítva: Okt 8, 2020
Igazából egy videó itt található.
Bővebben: Link
Elsőként a táppal kell foglalkozzunk. Az iménti ábrán C1-gyel jelölt kondenzátoron nincs ott a 18 V körüli feszültség, amit már korábban észleltél?
Hello! A táppal soros dióda (relé mellett) fordítva van barakva.
Trafóból nem jut az AC a panelra, D1 szakadt, vezetősáv szakadt, mérőzsinór szakadt. Ezek körül keresgélnék.
Csatolom a videóból kivágott és az eredeti (mono) NYÁK-tervet, hogy könnyebben ellenőrizhessük.
ha jól látom akkor szimmetrikus transzformátorra van szükségünk a monó terv szerint?
A mono változat is egy szekundert igényel. A csatlakozón a GND és az 12VAC a bekötési pontjai.
Az első mérésed kapcsán felmerült bennem a gyanú, hogy T3 N-es (pl.: BD139) és ezért adódott a letörési feszültségre utaló B-E potenciálkülönbség. A képen nem látom a tranyó feliratát.
Helló! A 220µF on most mértem 22.3V DC t, lehetetlen hogy fordítva legyen.
Nem tudom mitől jött meg a feszültség.
Mérd meg testhez képest a T3 (BD140) bázis és emitter feszültségét! A hozzászólás módosítva: Okt 8, 2020
Lehet kevered a bázist és az emittert. Az emitter galvanikus kapcsolatban van C1 (220 uF) pozitív lábával. Az emitteren 22,3 V-ot kéne mérj, vagy késleltetés leteltével eshet azért 19 V-ra.
Ettől eltekintve a T3 (BD140) hibásnak néz ki, a B-E között 1 V-nál kisebb kell legyen a feszültségkülönbség.
Jól nézem hogy ha az erősítő negatív ága döglik meg akkor ez nem foglalkozik vele? Tehát a -30V simán kimehet?
A T2 földelt bázisú kapcsolásban süti ki C4-et. Kétségtelen érzéketlenebb a kapcsolás a negatív DC hibára, a gyakorlatban viszont kielégítően működik.
Tisztelt Alkotó!
El tudná esetleg küldeni ehhez: https://www.hobbielektronika.hu/forum/getfile.php?id=247620 a tervhez tartozó kapcsolási rajzot, vagy az alkatrészszámozáshoz tartozó értékeket? Nem találom sajnos csak ezt: https://www.hobbielektronika.hu/forum/getfile.php?id=246367 De ahogy látom az előző link- terv -ehhez tervhez tartozik. Köszönettel: Arcor
Én ezt a paneltervet javaslom Reloop kapcsolásához. Többszörösen ki van próbálva. Kicsi és praktikus.
[off]Ha kívánod tudok neked üres panelt adni hozzá. Lágynindító is van azonos méretben, ami általában szintén szokott kelleni.[off] Mellékeltem az ehhez illő kapcsolást. A hozzászólás módosítva: Nov 24, 2020
Köszönöm! Ha úgy alakul, meg fogom keresni. Időközben megtaláltam a korábbi tervet. : https://www.hobbielektronika.hu/forum/getfile.php?id=223497
Tisztelt fórumozók,
Rég óta olvasom már a hobbielektronika fórumokat, de csak most jutottam oda, hogy regisztráljak. Megépítettem a Szamóca-féle koppanásgátló és hangsugározó védelmet de valami nem kerek a történetemben. A dolgok remekül működnek ha nincs a végfokról bekötve semmi. Késleltet, majd kikapcsoláskor AC hiányában rögtön old is. A DC védelem rész is működik DE: Az alany egy Unitra WSH-402 (Kleopátra 2) melynek tápfeszültsége 54V és a kimeneten kimenőkondenzátorok találhatóak. Nos én ezt úgy kötöttem be legjobb tudásom szerint (kép mellékelve), hogy a bal oldalon például C1 és 6os pont után a relé egyik érintkező közös pontjára, majd onnan a segédérintkező másik pontja a kimenetre (tehát hangsugározók felé). Jobb oldal C2 - 6 ponttól a relé közös pontjára majd a segédérintkező a hangsugározók felé. Képen mellékelem jelölve, hogy hogyan történik a bekötés. A táppal nincs gond, hisz ha nem kötök be az erősítő felől semmit akkor késleltet, húz, kikapcsol. Azt szeretném Önöktől/Tőletek kérdezni, hogy mi az amit elronthattam? Lehetséges, hogy a C1 - C2-es kondenzátoron egyenfeszültség jelenik meg, úgy, hogy nem zárlatos a végtranzisztor? (Csatoltam az erősítő szervizdokumentumát, abban a kapcsolási rajza is benne van, valamint a bekötésemről egy rajzot, Szamócának a védelméről egy rajzot, és ezen felül a panelomnak a kapcsolási rajzát, valamint a paneltevét is!) Hálásan köszönöm előre is a válaszokat, és minden nemű segítséget! Szép napot kívánok mindenkinek!
Szia!
Nem írtad, hogy konkrétan mi a problémád. De! Kondenzátoros csatolású végfokhoz nincs értelme ilyen koppanásgátlót építeni, mert a relé húzásakor mindenképpen koppanni fog a kondenzátor hangszórókon keresztüli feltöltődése miatt. Olyan koppanásgátló kell, amely bekapcsolás után egy ellenálláson keresztül testeli (feltölti)a kimenő kondenzátort, majd utána kapcsolja a kimenetet a hangszóróra. A hozzászólás módosítva: Dec 9, 2020
Üdv,
Igen, a lényeget elfelejtettem. Szóval a gond az, hogy ebben a megoldásban, s így bekötve egyátalán meg sem húz a relé.
Szia!
Szerintem ez lesz a megoldás. (A másik csatornára is köss ellenálláspárat.)
Hello! A két kijelző panelen ot a 150 Ohm terhelés..
Érdemes elgondolkozni szükséges-e ilyen védelem egy kicsatoló kondenzátoros erősítőbe. Szerintem elsődleges feladata hangszórók megvédése az esetleges meghibásodás miatti egyenfeszültségtől, ami itt a kicsatoló miatt nem jelentkezik.
|
Bejelentkezés
Hirdetés |




















