Fórum témák
» Több friss téma |
Szia!
A triac bárhol beszerezhető, de..... El kell keserítselek. Ha az Ic is elszállt,a furat szerelt és az SMD változat nem hiszem hogy beszerezhető. Ha mégis szerintem ugyan ez lesz a végeredmény hidegben. Szerintem nem érdemes időt, pénzt és energiát beleölni. Üdv.
Kollégák, kérlek segítsetek.
Mi a neve ennek a kábelnek, hogyan keressem a boltokban?
Sziasztok!
Egy fellelt állapotú régi 90'években gyártott vonalas telefon adapterrel kapcs kérnék segitséget. Kapcs.rajzot nem találtam a neten.Volt benne egy aksi 12v ha jol gondolom,mivel kialakitott hely van benne töltésre.Működik a szerkezet,a baj az,hogy a 13.6v helyett 43.8v van a kimeneten. Amit talaltam,egy tranyo fullosan kiègett belőle.Az a kérdés hogyan lehet megtudni milyen volt benne?Amik vannak benne ugyan azon tipusuak C546B PH 63 ez van írva rájuk.Vajon ez is ilyen lehetett? Képet mellékelek.
A felirat szerint a kimenet 48V; töltőfeszültség 13,6V.
Igen,de a töltőfesz 13.6v helyett 43.8v van a tranzisztor kiégése miatt gondolom.A kérdés az milyen tranyo lehetett?
Kérdés: A telefonközpont is meg van hozzá, vagy csak a töltőd van meg?
![]() Mert ugye a válasz is ennek megfelelő...
Valószínűleg 2sc546B amit leolvastál. Az elégett tranyó lehet ezektől eltérő. Meg kell nézni milyen feszültséget kap a kollektor? + vagy -. Ebből következtetni lehet, hogy NPN vagy PNP tipus-e.
Csere előtt a környezetét is át kell vizsgálni, mert magától nem ég így szét a tranzisztor! http://radioschema.ru/el-komponenty/tranzistory/2sc546.html A környezet: www.alldatasheet.com/view.jsp?Searchword=UC3843 Sok sikert. A hozzászólás módosítva: Márc 17, 2019
Ha az ic is halott a HESTORE- ban vásárolható!
A BUZ21 et is mérd ki! A hozzászólás módosítva: Márc 17, 2019
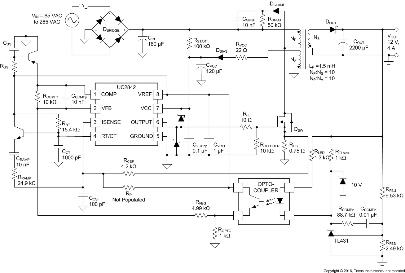
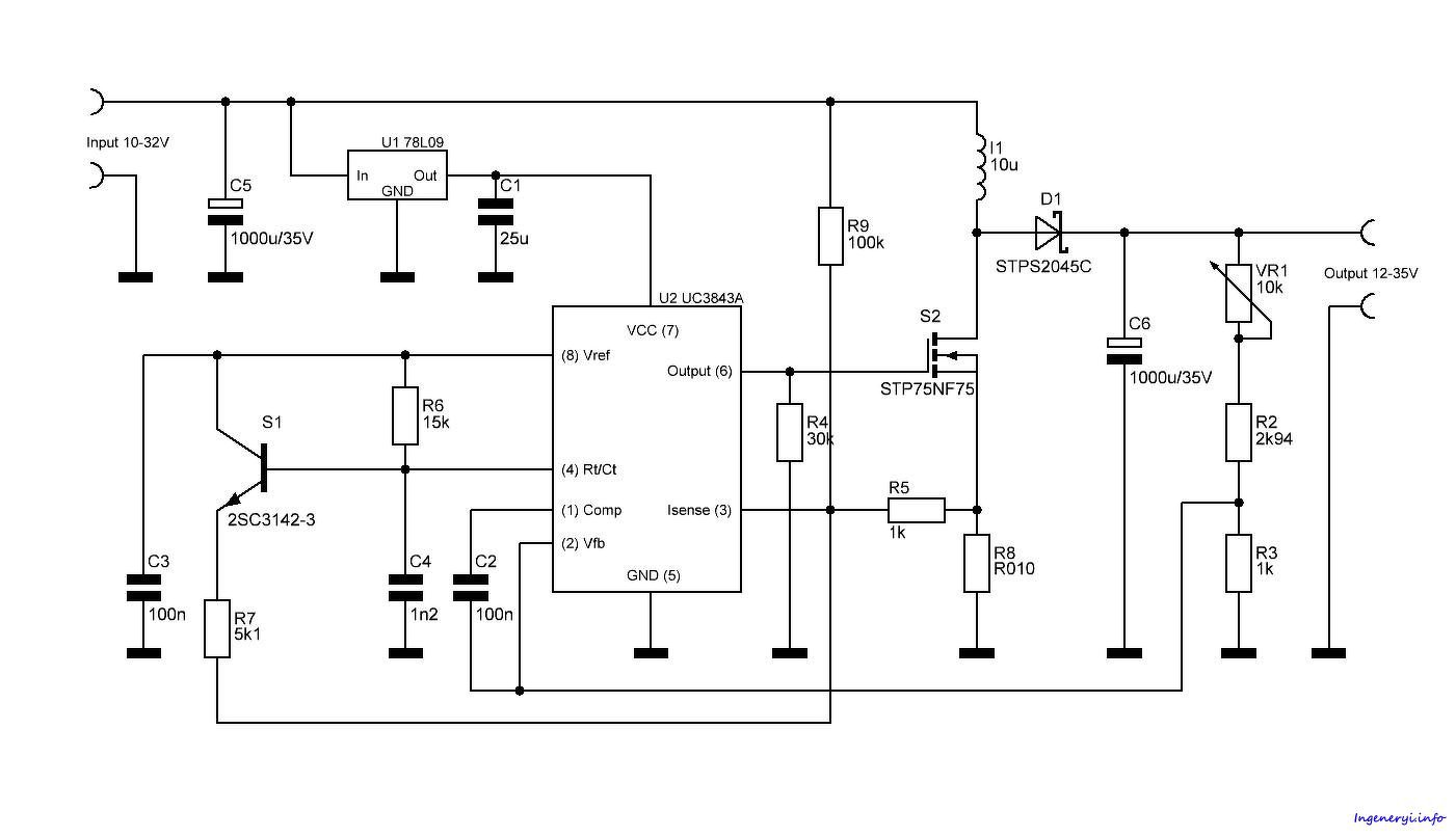
Szerintem ilyesmi lehet csak nem optóval szabályoz és a kérdéses alkatrész hiánya és további áramköri elemek hibája miatt van az egekben a feszültség.A rajzon 2842 van, de bekötésileg uaz a3843- al.Vagy van opto is valahol csak nem látszik? Esetleg nincs a szekunderről szabályzás?
Az is lehet. Ezt a részt vissza kéne rajzolni. A hozzászólás módosítva: Márc 17, 2019
Egy fotót tegylé fel a panel aljáról.
Köszi.
Bár lehet, hogy tényleg Sanyo 2SC546B volt az a tranyó, ahogy Patópali sugalmazta, de szerintem sokkal valószínűbb, hogy sima BC546B, sejthetően Philips. De boldog-boldogtalan szintén gyártja.
Elég hétköznapi típus...
Szia!
Amíg nem derül ki, hogy mi való oda és a perifériás alkatrészek nincsenek kimérve ne tegyél bele vaktában semmit! Többet árthatsz vele! Üdv.
Nem szándékoztam vaktában bele tenni semmit.
A 2s nincs rajta egyiken sem csak c546B.
Szia!
Mi nincs? Én a panel fólia oldalára gondoltam, mert úgy meg lehet állapítani az áramköri rajzot. Üdv.
A 2s -t a gyártók nem is írják egyik alkatrészen sem, csak C.....- vel jelölik.
Jelen esetben eldönthető a kérdés, mert a 2sc lábkiosztása: E,C,B, A bc E,B,C. A panelon a lábkiosztás beazonosítható a perifériás elemek alapján. Ha tényleg ez ugyan olyan tranzisztor mint a panelon lévő több és nem más!
Itt a fotó,remélem látszik minden rendesen
Szia.
Igen. Megvan a megoldás! Valószínű, hogy az ic is cserés lesz. A tranyó BC546B lesz. Termeld ki. Tranyótól jobbra az ellenállást és a diódát kimérni .( dióda, szakadás, zárlat). a tranyó fölött van jobb oldalt egy zener, balra egy ellenállás mellette egy dióda. Zenert, diódát szakadásra, zárlatra kimérni. Ellenállás értékét ellenőrizni. BUZ21-et is megmérném,hogy jó-e? A gate ellenállást ami az ic-re megy értékét ellenőrizd. Az Ic 7-es lábát test felé zárlatra ellenőrizd a bc beépítése előtt. A csatolt rajzon a tranyós stabilizátor helyett stabilizátor Ic van! A fet és az ic körüli ellenállásokat sem ártana értékre megmérni. Nem sok plusz idő. Esetleg biztonság kedvéért átmérném a Q4, Q7 áramköri elemeit, mert ez az áramköri rész a kimenetről ad szabályzó jelet az ic-re. Remélem tudtam segíteni. Sok sikert a javításhoz. Üdv. A hozzászólás módosítva: Márc 17, 2019
Van itt néhány db valami, melyiket nem érted?
Bele kellene pillantani... A Sangamo egy fogyasztásmérőket gyártó cég volt, lehet, hogy valamilyen teszt vagy bemérő műszerhez tartozó készülék.
FZH161 Siemens IC lábkiosztását keresem, az interneten nem sikerült rálelni.
Annyit tudok, hogy alacsony sebességű, zajtűrő logikáról 5V-os szintű (LSL -> TTL) konverter. Előre is köszönöm! |
Bejelentkezés
Hirdetés |





















