Fórum témák
» Több friss téma |
Tehát akkor a Heed Audió-s cuccot és ezt mixxeljem össze? Opa az szerintem b osztályos. Je aze másra ment.
Az OPA2132 audio célokra optimalizált preciziós erősítő. Több fokozat is található benne, azt nem lehet rá mondani, hogy 'B' osztályban üzemel. Amit belinkeltél az egy csöves dolog, ez pedig tiszta félvezetős. Próbálgasd, hogy hogy szól a legszebben, aztán azt épísd meg.
Sziasztok!
A mai dögmelegben sokadszorra is nekiültem a CanAmpomnak. Rengeteget szenvedtem a zajjal (10+ órát). Na nagy nehezen sikerült eltültetni mindent, elkezdem bedobozolni és láss csodát, búg! Nem kicsit. Nagyon! Ott hagytam. Kicsit később dönnyögve, de újra kézbe vettem. Természetesen figyelmetlenség volt... De a bal csatornában maradt némi zaj. Méghozzá a trafó. Elméletileg a gyártónak lenne feladata megfelelően árnyékolni a trafót. Elméletileg... Hogyan lenne a legegyszerűbb, a legkevesebb módosítással leárnyékolni a trafót? Bocs a minőségért, a vezetékre fókuszált...
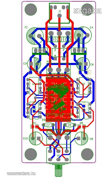
Kb. 3 hete készültem el a Canamp klónnal.
Az első nyák verzióval búgott. A búgás kb. 10perc elteltével a tizedére csökkent, de azért hallható maradt. A második nyák-on a visszacsatoló körben lévő elkót 10 µF -os fóliára cseréltem (ha rá tudod tenni első körben ezt próbáld meg). Trafó a dobozban árnyékolás nélkül. A tápegység nem stabilizált, a szekunder tekercsek külön egyenirányítást kaptak, a föld csillagpontos (vezetékekkel). Azóta alapzaja sincs.
Ezek a nyáktrafók sajnos eléggé szórnak.
Én nem rég EZT a mikrofon előfokot csináltam, amiben 2mm-es lágyacél lemezzel tudtam csak tökéletesen leárnyékolni a trafót , hogy ne szórjon rá a mikrofon bemenetekre.
Sziasztok! Ma előszedtem a másfél éve elkészült Heed Canamp nyákomat, és felélesztettem. Áttekertem neki egy kis trafót 2x9V-ra, adtam neki bemenő jelet telefonról meg rákötöttem a fejhallgatómat. Nagyon szépen szól, de van vele egy kis problémám. A tranzisztorokon elég nagy hűtőborda van, nem is melegszik, csak egy kicsit. A képen látható 100 ohmos ellenállásokat már rég lecseréltem -sokkal nagyobb- 10W-osokra. (A 2W-osakkal be sem kapcsoltam) Viszont ezek a 10W-osok is úgy felmelegszenek 1 perc hallgatás után, hogy nem lehet őket megfogni sem. Ez így üzemszerű, vagy valamit csináljak vele?
A hangerő megfelelő, a potméter kb 85%-os állása után kezd el kicsit torzítani, de akkora hangerővel úgysem hallgatnám, minden más ellenállás, a műveleti erősítők és a tranzisztorok is jók. A tápfesz +-11,5V, a GND is a helyén van.
Sziasztok!
Egy deckből megmaradt M5218 IC-vel akarok hordozható fejhallgató erősítőt építeni. Az alap kapcsolás nagyon egyszerű, csak az eredetileg szimmetrikus tápfeszültség miatt nem vagyok biztos a dologban (+- 6..15 V között működik az erősítő az adatlap szerint): ez a helyes bekötési mód, ha egy sima 12V-os adapterről akarom használni? Illetve a hangszóróval és a bemenettel párhuzamos ellenállásokat (amelyek a csatlakozáskor kattanást előznék meg) ilyenkor a be-/kimenet és a hidegpont, vagy a 3,5 lábak közé kell kötni? (Remélem érthetően írtam le...) Előre is köszönöm a segítséget!
Ha műveleti erősítő akkor a plusz bemenetére 2 ellenállást tegyél, egyiket húzzad le a földre a másikat meg a pozitívra. Kontid tegyél be elé ha nem fázisfordítós. így már működnie kell.
Szia! Van egy eljárásom hidegpont stabil megtartására, egy csatornát belerajzoltam. Nálad a hangszóró áram csak visszacsatolódik a bemenetre, nem működik a kapcsolás.
Enyém mérnem jó? Mért bonyolítod agyon?
A tiéd azért nem jó,mert csak szavakból áll,nincs mögötte semmi.
Ahhoz pedig gyenge a "presztizsed" hogy Relooppal vitatkozz !
Egyetlen mentségem, hogy félévi munka, féltucat sikeres és majd annyi sikertelen kísérlet áll mögötte
Köszönöm Bassmester!
Nem egy mérnök mondta ezt a megoldást nekem, ki is próbáltam egy courrent dumpingos kapcsoláson, működőt.
De elnézést ha hülyeséget mondtam.
Szia! Rajzold le, írj az alkatrészek mellé pozíció számot, értéket nem fontos. Megbeszéljük
Jó rendben, estére megfelel?
Erre én is kíváncsi vagyok, szimplán mert szimuláción is és szkópos vizsgálaton is működött.
Bemeneti ellenállás értéke egyenlő lesz a két ellenállás felével. Ellenállás egyformának kel, hogy legyen. Volt aki hidegítő kondenzátort is felrajzolt a ic plusz bemenetére, én kihagytam úgy is működött. potméter itt egy arányt állít be. Üdv. Mayan ötletét csináltam meg igazából féltápfeszültségre.
Bekapcsoláskor mindkét kondenzátornak fél tápfeszültségre kell töltődnie, ez megviseli a fejhallgató membránját - koppan. Az elvi működés így már érthető.
A kérdezőnek annyit kellett volna válaszolnod, hogy a "Be-" és a "Táp negatív pólus" pontokat kösse össze. Bővebben: Link
Ja így már király
Szkópon nem látszódott koppanás, de ott a lecsatoló kondi.
Audio építők komoly áldozatokat képesek hozni, hogy eltávolítsák a lehető legtöbb kondenzátort a jel útjából. Tomi94-től nem akartam ezt a lehetőséget megvonni.
Az is igaz, hasznos jelet rontja, mint stúdió zenész azt tudom mondani, hogy pld quad 405 ben is alig van kondenzátor, négyszöget amúgy is rontja.Mármint a kondi a négyszöget...
Megnéztem az összes megoldást, én lehetőleg minél kevesebb alkatrészből akartam kihozni, azért durva minőségromlás nélkül. Akkor ez lenne a helyes bekötés? (Láttam még speciális szimmetrizáló IC-vel is kapcsolást, de az már egy kicsit drágább megoldás lett volna...)
Idézet: „a "Be-" és a "Táp negatív pólus" pontokat kösd össze” Így lenne a legegyszerűbb.
Ja
Tápszimetrizálás már kicsit összetettbe dolog.
Összeraktam az erősítőt a reloop által ajánlott legegyszerűbb módon, és szépen működik a kapcsolás!
). Annyi változtatáson gondolkodom, hogy a kimeneten levő 270 ohmos ellenállások helyére 120 ohmosokat teszek, mert utánanéztem, abban a bizonyos magnódeckben is így volt, és úgy már biztosan elég lesz az erősítése bármihez.
Gratulálok. Amúgy dinamikus?
Sziasztok! A képeken látható fejhallgató erősítőt építeném meg, de nincs schematikus rajzom. Esetleg lenne valakinek, vagy tudnátok ajánlani valami hasonlót? Köszönöm!
Ma felraktam az összes csatlakozót a panelra, így már ki tudtam próbálni sztereóban is. A hangerő bőven elég lesz, szerintem nem nyúlok már hozzá a kimeneti ellenállásokhoz. Szerintem elég szépen, tisztán szól, dinamika van benne rendesen. Ehhez képest az erősítőm gyári fejhallgató-kimenetén szinte nincs magas hang, tompának tűnik a hangszíne (ami amúgy elég furcsa, mert hangszóróval van rendesen magasa...). Egyébként megmértem, teljes kivezérlésen 5 mA az áramfelvétele, és simán megy 9V-ról, szóval akár elemesre is megcsinálhatnám
Használd egességél
Nem tudom, nekem egyenlőre nincs fül/fej-hallgatóm amivel ki bírnám használni... Quad 405 meg bőven elég. Azzal én egyszer kipróbálnám mondjuk a fülesem |
Bejelentkezés
Hirdetés |









). Annyi változtatáson gondolkodom, hogy a kimeneten levő 270 ohmos ellenállások helyére 120 ohmosokat teszek, mert utánanéztem, abban a bizonyos magnódeckben is így volt, és úgy már biztosan elég lesz az erősítése bármihez. 




