Fórum témák
» Több friss téma |
Sziasztok!
Fejhallgató erősítő építés előtt állok, ahhoz keresek kapcsolást. Elsősorban csöves vagy hibrid megoldás érdekelne. Egy Shure srh 440-hoz kellene, ami 44 ohm impedanciás, illetve egy ilyenről lenne hajtva. Zenehallgatásra/gitározáshoz egyaránt használnám. Előre is köszönöm
Üdvözlök mindenkit!
Szükségem lenne segítségre.Minap lett kész a K. Tibor féle F4.Csodaszép hang de csöves után nagyon feszes...2 db opa van benne http://www.hestore.hu/search.php?sf=2134 Tudtok ajánlani műv. erősítőt amit érdemes lenne kipróbálni benne és nem kell módosítanom semmit csak a dip aljzatba kicserélni? Tisztelettel:kolbika A hozzászólás módosítva: Feb 16, 2014
Az NJM 2068D -t ajánlom. Szebb,"analógosabb" hangja lesz mint az OPA 2134-nek.
Ha az eredeti kapcsolást építetted meg akkor a 100 nF kerámia tárcsát cseréld ki fóliára.
kondi A hangon sokat fog javítani.
Ha sokkal drágább, akkor felesleges. Komolyabb tápnál lehet, hogy számítana.
Sziasztok!
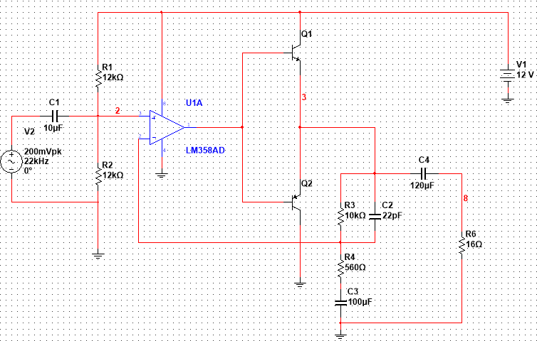
Egyik zenész barátom megkért, hogy tervezzek neki egy fejhallgató erősítőt. Elsősorban a meglévő alkatrészekből szeretnék dolgozni, ezért terveztem egyet LM358 as ME-vel. Egyenlőre csak Multisimben ügyködtem. Táplálást nem akarok szimetrikusat ha nem muszáj, mert így elég lenne egy hálózati adapter is. A problémám az, hogy ezzel a kimeneti fokkal nagyon nagy a keresztezési torzítás. Viszont ha beteszek diófákat és ellenállásokat, ahogy kell, akkor stabil 0V van a kimeneten. Tudnátok valamit tanácsolni, kiegészíteni a tudásomat?
Szia! Itt a megoldás. Az egytelepes tápláláshoz készíts 10k+10k osztóval látszólagos GND-t, erről pufferelj 1000-2000µF-dal mindkét tápoldal felé.
Szia! Köszönöm szépen. Valószinűleg hülyeséget kérdezek, de az én megoldásomnál miért nem működik a diódás változat, ha anélkül produkál valamit?
Végül is megcsináltam a kimeneti fokozatot úgy, ahogy a képen van + 220µF os kondik a diódákkal párhuzamosan és így most jó.
Elkészült a canamp blaciféle változata ,ezúton is köszönöm a segítségét !
Nagyon elégedett vagyok az eredménnyel ,soha rosszabbat . Viszont lenne egy kérdésem ,hogyan lehetne a kimenőteljesítményét megnövelni egy kicsit , mivel eléggé el nem ítélhető módon a Tannoy Reveal dobozaimat is hajtom vele . A kimeneti 22Ohm elhagyása mennyit jelentene vajon ?
Ez az ESP működik kisebb erősítéssel?
Amit építettem nemrég texas az elég gerjedékeny kis erősítésnél. Milyen hangja van egyébként? Nekem leginkább világos hangú kellene. Esetleg a BCL milyen lehet?
A negatív félperiódus árama így is úgy is nagyon csekély, az ESP ami tűrhetően hajtja az alacsony impedanciás terhelést.
Köszönöm !
Akkor a canamp maradjon a saját kaptafájánál .
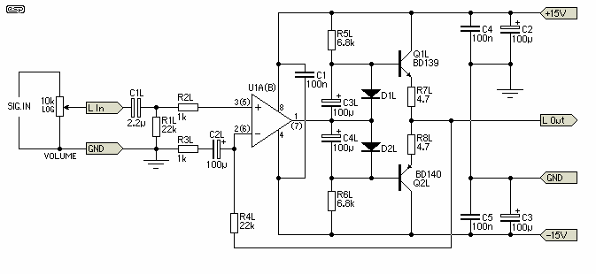
Sziasztok! Az előző oldalon írtam, hogy fejhallgató erősítőt fejlesztek.
Lenne valaki olyan szíves és megnézi a csatolt PDF-et, hogy jó lesz-e? Tartalmazza a kapcsolási rajzot és a Multisim szimulációs eredményeket. Lassan készül hozzá a nyák terv is. Ha minden jól megy akkor jövőhéten kipróbálom reálban is. Az alkatrészek SMD tokozásúak. Mivel nekem nincs fülesem, még nem csináltam ilyen erősítőt. Milyen teljesítménnyel szokás etetni a füleseket? Elég lesz a BC817/807 páros SOT23 tokozással? Mit lenne érdemes változtatni? Jobb ME esetén a THD még 2 tizedes hellyel kisebb. A hozzászólás módosítva: Feb 23, 2014
Szia! Látom egytelepesen táplálsz. A poti után kötelező a csatolókondenzátor, mert így lehúzza testre!
A 350 ohm nem túlzottan nagy terhelés az IC kimenetének? Miért választottad ezt az értéket? A 26dB erősítés túl sok, számolj utána mekkora érzékenységet eredményez! Átlagosan 30-100mW-ot várunk el ilyen erősítőtől. A füles impedanciáját ismerni kéne a méretezéshez. Ezzel az átfogó visszacsatolással ott vagy mint a Canamp, vagy az ESP kapcsolás, ha csak ennyire vágysz nyugodtan másold le őket. A hozzászólás módosítva: Feb 23, 2014
Elkezdtem megcsinálni ezt az ESP-t én is. Eddig a nyák már kész van.
E szerint a nyákterv szerint van megcsinálva: Bővebben: Link Így néz ki: Bővebben: Link Bővebben: Link Tudom, hogy nem valami szép, de csak a szabad kézzel tudtam megrajzolni. Ránézésre nem találtam hibát, de ha valaki megnézné még, hátha van benne.
Szia. Az értékeket a szimuláció alapján választottam. Mondván, hogy majd a próbakor variálok. A füles impedanciáját nem ismerem, nemtudta megmondani a haver. Igazából nem ismerem ezeket az erősítőket, úgyhogy majd ha megcsinálom kipróbálom mit eredményez hangzás tekintetében, ha nemtetszik, akkor csinálok másikat.
Az ESP-hez képest nincs olyan változtatás ami előnyére válna.
Ebben látok még fantáziát.
A puding próbája az evés, az erősítőé pedig a...
Az ESP-nél a kimeneti ellenállásoknak muszáj 4.7 ohmnak lenniük vagy lehetnek 10 is?
Végül is lehet, de alacsony impedanciájú fejhallgató esetén, 32 ohm alatt, feleslegesen nagy amplitúdóra kényszeríted ezzel a műveleti-erősítőt és a tranzisztort, valamint romlik a keresztezési torzítás.
Működik. Nem szól rosszul. A tranzisztorokra nem is kell hűtés, egyáltalán nem melegednek.
Sziasztok!
Gondban vagyok!Segítsetek kérlek! Megépítettem egy CanAmp Clon-t minden szépen tisztán nagy hangerővel szól.A gond az hogy a potit ha bekötöm azonnal elkezd búgni brumm hatalmas lesz és mint a telefon térerőnél katton nagyon hangosan! Mi lehet a baj? A hozzászólás módosítva: Feb 24, 2014
Erről van szó a beültetési rajzos az eredeti, a másikat (Norbi canamp).lay kicsit átrajzoltam hogy menjen rá a panelra a trafó is most egy 2x9V 20VA trafó hajtja.
Köszönöm!
a Panelen lévő kimnetre és bemenetre polaritás helyesen.Majd a gnd-t is a panelről .50K B lin potméter.Jelenleg egy műanyag dobozban van. A 230V tápkábel Földelése nincs belötve.
Szia.
Én az alsó esetben a potit két külön potméternek kezelném, így külön árnyékolt vezetékkel kellene mindkét RCA csatlakozótól a poti mindkét részére, majd onnan is külön vezetékkel az erősítőhöz menni. Nekem is pont ilyen gondom volt anno, amikor az LM1875 erősítőre kötöttem be a sztereó potmétert. |
Bejelentkezés
Hirdetés |










