Fórum témák
» Több friss téma |
Hali!
A követlkezőt szeretném: Van egy topcase (doboz) amiben féklámpa is van, ez jelenleg simán elágaztatva van rákötve a gyári féklámpára. Azt szeretném, ha nem folyamatosan világítana, hanem villogna mondjuk 4-et, aztán világítana úgy 10mp-ig, és ezt ismételné. A féklámpa nem ledes, hanem sima izzós, kis foglalat nélküli izzók vannak benn, asszem 2W/db. Természetesen az egész jó lenne, ha minnél kiseb, egyszerűbb, és olcsóbb lenne. Esetleg csinált már valaki hasonlót? Ha esetleg nem lenne érthető, mit akarok, akkor kb ilyet, csak egyszerűbbet: Hopp Köszi a válaszokat.
Bocsi, módosult a terv, egyszerűsödött:
Villogjon 4-et mondjuk 2mp alatt, azután folyamatosan világítson, nem is kell ismétlés.
KRESZ szerint a féklámának folyamatosan világítania kell a fékezés alatt folyamatos piros színnel egyenletes teljesítménnyel.
Lehet a féklámát nem kéne barkácsolni, mert mások testi épségét is veszélyezteted vele.
Ez mellett ha megfognak vele a rendőrök sokszorosába fog kerülni a villogtató.
Lehet hogy vannak olyan országok ahol lehet használni a magyar KRESZ nem engedi meg. Egyébként csak méretezni kell egy NE 556 meg egy teljesitmény tranyó megoldaná a dolgot.
Bizonyára igazad van mokus, de ma már az új C osztályú Mercédesz, vagy a Volvo S40 is olyan féklámpával jön ki, ami erőteljes fékezéskor nem folyamatosan világít, henem villog és szerintem ez a folyamat az autógyáraknál csak most kezdődik
Várj lehet, hogy tévedtem ? 2 Watt ? Mi ez matchbox ?
Autóba 21 watt a féklámpa és az index, 5 watt a helyzetjelző.
Ebben teljesen igazad van de lehet hogy Magyarország eljátsza ugyanazt mint annak idején az ABS-es Mercikkel
Megbuktak a müszaki vizsgán mert nem blokkoltak a kerekek. Vagy mint most az 50 köbcentis "kisautóval" Egész európába nem kell hozzá jogsi itt kiadott a rendőrség egy közleményt, hogy amig a törvény nem változik addig itt "B" kategóriás jogsi kell hozzá. Eddig sokaknak lehet hogy szerencséje volt mert nam fogták meg de hidd el büntetik a villogtatott féklámpát.Kérdezd meg a rendőröket. Messze vagyunk Európától.
Lehet, hogy a Kresz szerint nem szabályos, de szerintem igen praktikus és figyelemfelkeltő.
És ezért nemhogy veszélyeztetek valakit, hanem óvom magam, mert sajnos a motorokat nemigen figyelik, meg eleve csak 1 lámpa van rajtuk a 2 helyett.
Ahogy írtam ez nem a féklámpa, hanem egy pótféklámpa a hátsó dobozban, és ez 4 darab kis izzót foglal magában, azért nem 21W -os a cucc.
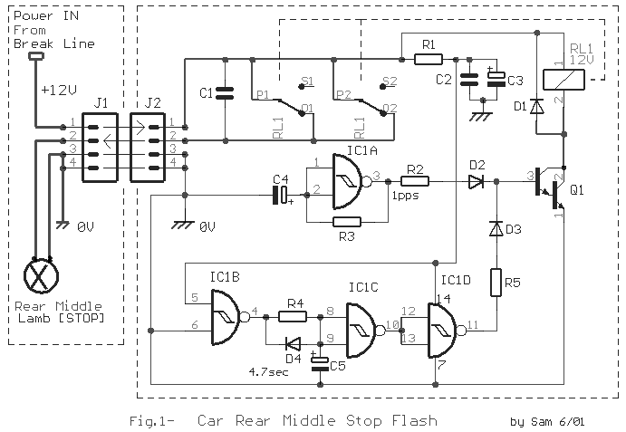
Amúgy köszi a rajzot, sejtettem, hogy már valaki csinált ilyet. Egyenlőre annyi gondom van vele, hogy sok alkatrészből áll, nincs valami IC+pár ellenállás megoldás esetleg? Amúgy holnap lemérem mennyi áramot vesz fel a lámpa, és úgy már jobban lehet agyalni, sztem rellé sem kell bele.
Szia Relé nélkül biztos meglehet oldani 8-10 wattot vidáman lehet kapcsolni tranyoval. Azt nem igen úszod meg mert ha találsz is valami olyan IC-t ami elbirja ha elfakad az egyik izzó a rövidzárlati áram elviszi magával az IC-t. Akkor már inkább egy tranyo repüljön.
Nagyjából a négy izzó felvesz 1.5 Ampert azt egy kis BD elkapcsolgatja.
Én nem szeretnélek lehurrogni építs azt amit akarsz.
De sajnos ma lépett életbe az uj müszaki vizsga Én benne dolgozom és ha lehet ne játsz ilyen villogó izékkel mert be fognak rendelni vizsgára :yes: és csak előjegyzés alapján fognak fogadni. Nállunk 1 nap alatt 1 hétre betábláztuk magunkat és ez csak rosszabb lessz. Kb 1 hónap pedig jármű nélkül azért már meggondolandó!!!!!!!!!!!!!!!
Hali!
Köszönöm az aggódást, de mikor fennvan a mocin, aki mögöttem jön azthiheti én játszoka fékkel, hameg műszakira megyek leveszem a dobozt, mivel csak egy mozdulat
de ma már az új C osztályú Mercédesz, vagy a Volvo S40 is olyan féklámpával jön ki,
Igen mert gyárilag így csinálták.Ez olyan dolog hogy a mostani ujjabb nagyköbcentis motorkerékpároknak ha megnézzük a féktárcsáit, láthatjuk hogy tiszta lyuk,tele van mindenféle mintával.Namármost ha az én ETZ-mnek a féktárcsáját kifurkálnám meg marnék bele mindenféle mintákat, elég kis esélyel mennék át a műszaki vizsgán, azonfelül a rendőr is díjjazná. Ez csak 1megjegyzés volt én nem akarlak lebeszélni semmiről de sztem meggondolandó.........
Nem tudom mennyire érdemes ezen vitázni. Képzelj el egy olyan helyzetet amikor valaki a környékeden halálos balesetet csinál és arra fog hivatkozni hogy megtévesztette a villogó lámpád. Lehet hogy nem igaz de ha rád verik a balhét annyit fogsz ülni mint medve a málnásban. Igaz ez agy extrém eset de csak egyszer forduljon elő és bajban vagy.
Most megint mit balhéztok ezen? Mindig ez megy ha valaki villogó fék lámpát akar a járművére rakni.
Szerintem teljesen magán ügy, hogy ki és mit rak rá. Ha elkapják akkor az ő baja! Szerintem semmi zavaró nincs abba ha az a fék lámpa 2-3-t villan. Sőt szerintem inkább figyelem felkeltés, de ez az én véleményem. Egyébként meg figyeljétek, hogy ki és mikor fékez vagy nem fékez egy adott helyzetben, alap esetben is néha előfordúl, hogy villog a féklámpa, mert pont a kapcsolási ponton nyomkodja a féket az előtted lévő. Szerintem tők felesleges ezen vitázni.
Teljesen igazad van egyetértek veled szerintem sem rossz mivel jobban felhivja a figyelmet. De kökemény következményei lehetnek. Jóindulatú figyelmeztetésnek szántam amit irtam nem balhénak, vitának. Pontosan ezért irtam azt hogy messze vagyunk még Európától mivel ott már rájöttek az elönyeire. Itt még nem.
Na de foglalkozzunk a megoldással. Szerintem egy 555-össel orajalet adni aztán számláloval vagy léptetöregiszterrel lehetne számoltatni a villogásokat és az utolsó után éghetne folyamatosan ott kikapuzva a számlálást. Aztán kezdi előlről a köv. fékezésnél.
Durván a '82-es (+/- 2 év
) HE évkönyvben volt egy egyszerű tranzisztoros kapcsolás, ami a féklámpát villogtatta, ráadásul úgy, hogy a freki idővel csökkent. Sajnos nem tudom, hogy hol vannak az évkönyveim, de talán valaki be tudja szkennelni a rajzot. Akkor én megcsináltam a Simsonomhoz, de emlékezetem szerint nem sokáig maradt benne.
Köszönöm mindkettőtöknek
Azhiszem ilyesmire gondoltam, kicsi, egyszerű, és olcsó Nincs esetleg jobbminőségű képed róla, mert nemnagyon tudom olvasni a ciukket. Illetve ha tudo pontosan melyik szám ez, akkor az is érdekel, hátha rátalálok pdf-ben. A többieknek is köszönöm, és nem vettem zokon a figyelmeztető hozzászólásokat sem. :yes:
Sajna nincs ezt is pdf ből szedtem ki
1980-as RT évkönyv Nem is azért irtuk, hogy zokon vedd. És ha a zsaruk se veszik zokon akkor minden rendben lesz. Sok sikert.
Én szerintem nem nagyon tenne jót egy izzónak ha sokat villogtatnánk. Inkább úgy kéne megoldani, hogy amikor rálépsz a fékre akkor egy ellenálláson keresztül megy az izzó (az ellenállás értéke pont akkora, hogy már pont ne illetve alig világítson) és a villogtató elektronika ezt az ellenállást hidalgatná ki. így ha elkezd villogni akkor az első villogás mint normál esetben felfűti az izzó szálat és a további villogási szünetekben is fütve marad az izzószál. => Kissebb a következő bekapcsolásnál az izzó szál igénybevétele és később is fog tönkre menni.
Jó gondolat, már bennem is fogalmazódott a kérdés, hogy mennyire jó ez az izzónak, csak nem jutott eszembe semmi jobb.
De mivel így melegen maradna az izzószál, sokkal jobb az izzónak.
Én már egy fél éve használom a pótféklámpám, amit 80db magas fényű ledből csináltam, rendőr is látta már. (Lehet szerencsém volt) Villogni nem villog, viszont mikor kell, volt már hogy f*szk*lapot kellett vele villogni a mögöttem jövőre este, mert nem vette le az országútit mikor megelőztem. A fékpedált ha pöckölöm, simán tudom villogtatni. Este brutális fénye van. Ezt csak érdekességnek irtam. További szép napot nektek...
Valószinü szerencséd volt /egyébként marha jo/
Nekem ebbe kötött bele egy rendőr mondván hogy nem gyári tartozéka az autónak holott ez csak akkor látszik ha megállok és kinyitom a csomagtartót.
Hi!
Pont a napokban találtam ezt a kapcsolást, ami azt tudja, amit nemo akar. Én is meg fogom építeni, mert szerintem nagyon hasznos egy cucc, szerintem (Bár jó ha van egypár rendőr ismerős )Üdv: stefi
Kellemes kis áramkörnek látszik, köszi, hogy megosztottad!
Hurrá ez volt az első ötletem. 555- meg egy kapcsolótranyó
Jó mert ehhez nyák is van.
Nekem is megtetszett a téma. Hasonló aggájok felmerültek bennem is, mint amit itt olvashattam és nagyrészt egyetértek a figyelmeztetőkkel és emellett azokkal is akik úgy gondolják, hogy be lehet vállalni a dolgot. Szerintem nem veszélyes, inkább ellenkezője igaz, ezt bizonyítják a gyári alkalmazások is. Más kérdés, hogy nálunk még új, mint hogy volt idő, mikor a pótféklámpa is tiltott volt! (kicsit off, talán nem haragszotok meg elmesélek egy történetet:
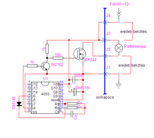
Barátom akkoriban felszerelt egy pótféklámpát és a rendőr kérdőre vonta, jelezve, hogy annak nem szabad ott világítania. Ekkor a haver előkapott a kesztyűtartóból egy nagy kést, mire a rendőr visszahőkölve ijedten kérdezte, hogy MAGA MEG MIT AKAR AZZAL A KÉSSEL??!!. Erre magától értetődően felelte: - Hát levágom a vezetékeket! )Naszóval tetszik a design, ezért én is kitaláltam egy áramkört az előbb, még nem próbáltam ki, de előzetesben felteszem, kíváncsi vagyok mit szóltok hozzá. Ha lesz időm, akkor a hétvégén ki is próbálom, szerintem elvileg működik! |
Bejelentkezés
Hirdetés |






) HE évkönyvben volt egy egyszerű tranzisztoros kapcsolás, ami a féklámpát villogtatta, ráadásul úgy, hogy a freki idővel csökkent. Sajnos nem tudom, hogy hol vannak az évkönyveim, de talán valaki be tudja szkennelni a rajzot. Akkor én megcsináltam a Simsonomhoz, de emlékezetem szerint nem sokáig maradt benne. 


)
