Fórum témák
» Több friss téma |
Köszönöm szépen a leírást, meg a képeket.
Az enyém az elsőre hasonlít, úgy tudom fel lehet szerelni a Puchokra. A lendkerék átmérője 116 mm, az enyémen. Érdekelne még hogy fordulatszám függő előgyújtás szabályzást csinál-e? Felszerelés után hogyan állítottad be az előgyújtást? Írtad hogy különböző motorokra szereltél ilyeneket, amiknek más-más az előgyújtása, azt hogyan tudtad beállítani? Köszönöm a válaszod előre is. Üdv.
Szia. olvasom a hozzászólásod és nem értem.
Idézet: majd lejjebb„12V 60W-os gyújtáshoz szeretnék feszültség szabályzót építeni.” Idézet: Most akkor a világító tekercs 60w vagy, a gyújtás? (Bár így még nem hallatom gyújtást meghatározni (60w)) Ha világításról beszélünk akkor neked egy söntszabályzó kell. Ahhoz tudni kell az izzó teljesítményét és névleges feszültségét. „Egyfázisról van szó, a világítást kellene csak megoldani, mert alapjáraton 7-8 Volt a feszültség, max. fordulaton 40 Volt, ami elintézi az izzókat. ” A hozzászólás módosítva: Feb 28, 2018
Szia!
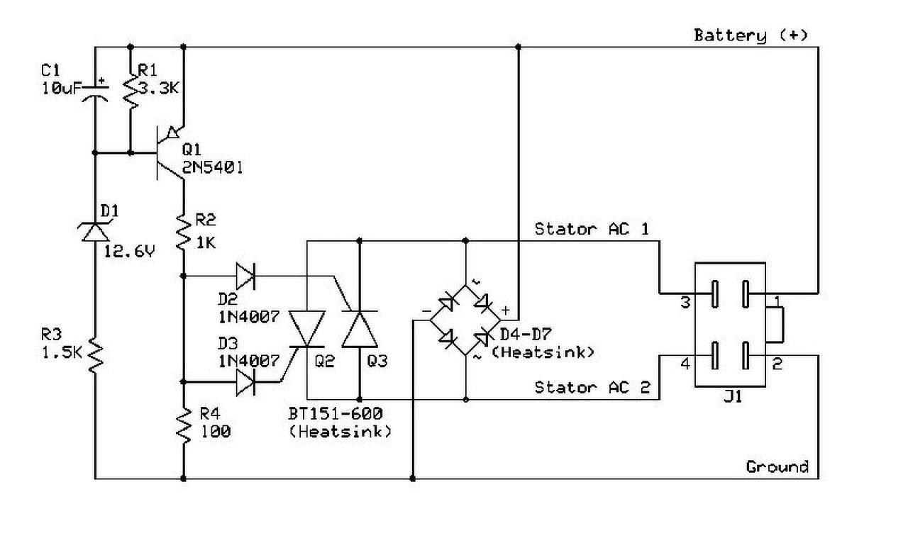
Látom benne vagy a témában, érted a dolgok miértjét és hogyanját. Kérdésem lenne, amit én nem értek. Csináltam egy sönt szabályzót diódákból. (van egy csomó felesleges 50A-s Graetzem) Ezekből ha megfelelő számút kötsz sorba, mint egy diódát, akkor egyik irányban 2 dióda , másik irányban is 2 diódányi feszültség esik a diódákon. Remélem érthető a felépítés, ha nem, akkor rajzolok. TrueRMS műszerrel és szkóppal is néztem a jelalakot, sokkal szebb,mint a tirisztoros sönt szabályzóval, szinte négyszögjel. Effektív feszültségben, beállítottam 13,9 V-t. Kb ugyanide szabályoz a tirisztoros is(az amit linkeltem is, hogy meg is építettem). Viszont ha mértem azt az áramot amivel a szabályzó beterheli a tekercset(nincs rajta terhelés) akkor azt mértem ki, hogy a diódás 2,6A-el terheli a tekercset, míg a tirisztoros 1,4A (vagy 1,7A, már nem emlékszem a pontos értékre). Ez miért van? Lehet használni a diódás szabályzót? Nincs ami tönkremenjen benne, stabilabbnak gondolom. Másrészt meg a diódás jobban melegedett, mint a tirisztoros. Miért?Tudom az áram, de nem olyan nagy a különbség, hogy indokolt legyen, hiszen sokkal nagyobb a hőleadó felület is. Vélemény?
Azt hiszem értem hogyan gondoltad a fesz szabályzást diódahidakkal. Az a baj hogy ebben nincs szabályzás, nincs stabilizálás. Ha megnézed azt a rajzot, amit én linkeltem be, a tranzisztoros sönt szabályzót, az úgy működik hogy a tranzisztor akkor kezd el nyitni, amikor a generátor feszültsége, a dióda híd után, eléri a zéner dióda által beállított feszültséget. Addig áram nem folyik. 12V-oszéner esetén ez kb 14,5V. Ennél feljebb nem megy a feszültség, mert a sönt tranzisztor nem engedi. A tranzisztoron akkora áram fog átfolyni, amit a 14,5V feletti feszültség hoz létre. Ezt az áramot befolyásolja az a terhelés, amit az izzók okoznak. Ha az izzók annyira leterhelik a generátort hogy a 14.5V nem tud feljebb menni, akkor a tranzisztoron nem folyik áram, tehát nem melegszik. A diódahídon átfolyó áram és a rajta eső feszültség hatására teljesítmény vesztés jön létre, ami hővé alakul és melegíti a diódahidat. Ezt a hőt, valamint a tranzisztoron keletkezett hőt hűtőfelülettel el kell vezetni. Ha csak diódahidakat használsz, ott mindegyiken feszültségesés lép fel, ami az áram hatására hővé alakul, ez a hő összeadódik. Ebben az esetben a diódahidak úgy "működnek", mintha nagy teljesítményű ellenállásokat kötnél sorba. A tirisztoros sönt szabályozó úgy működik, mint a tranzisztoros.
Remélem jól értelmeztem, amit írtál, ha nem, kérlek javíts ki.
Tiszteletem Xitibi!
Elnézést az értetlen megfogalmazásért, de itt a Vajdaságban mindenki így emlegeti a gyújtásokat sajnos. Természetesen a világító tekercs teljesítményéről van szó. A Tomos motorok melyekben vannak, elöl 12 Volt 25/25W-os izzókkal vannak szerelve, a hátsó lámpába 12V5W a helyzetjelző, 12V10W a féklámpa és 12V10W az irányjelzők izzóján lévő jelzés. Az irányjelző egyébként felváltva villog, tehát amíg a hátsó felvillan addig az első kialszik és fordítva. Mégegyszer bocsi, ha valamit nem érthetően írok, mert itt elég furcsa a nyelvhasználat.
Sajnos a fordulatszám függő előgyújtás szabályzás nincs megoldva. A beállítást stroboszkópos lámpával végzem(nem tudom nálatok így hívják-e, lehet hogy néha furcsaságokat írok, de bátran kérdezz ha valami nem világos, megpróbálok mindent elmagyarázni). MZ-nél 3 mm-es (dugattyú felső holtpont előtt), Tomos-oknál 2,1-2,5 mm-es előgyújtást állítok.
Szia!
Igen értem és nagy rá az esély, hogy jól értelmezted. Viszont a stabilizálás válaszával nem értek egyet.Hiszen a dióda egy elemi stabilizátor a maga 0,6-0,7V-jával. Annyival javítanálak ki, hogy a diódás sem dolgozik addig, amíg a kb 20 dióda el nem éri a összeadott nyitófeszültségét (20*0,65) 13V, nem ellenállásként viselkedik, hiszen zárva van, nem folyik áram. Viszont a különbség ott van, hogy a tirisztoros a küszöbérték elérésekor rövidre zárja a tekercset, míg a diódás nem.(ami a képek szerint nem 14-15V-körül van hanem jóval feljebb) Ezen a linken nézd meg a szkóp képeket és a multis méréseket.(a kép neve egyben leírja a körülményeket) A tirisztoros kb 40V-os csúcsot enged, majd rövidre zárja a tekercset, ekkor a feszültség közel 0V lesz. Aminek az RMS értéke 14-15V között van. Az összes szkóp ábra 1:10-es előosztóval készült. Láthatod a különbségeket a tiris és a diódás között. Mégis a tirisnek kisebb az üresjárati terhelő átlagárama. A melegedési különbség abból adódik, hogy a tirisztor ha rövidre zárja a tekercset, 0V mellett P=U*I és itt 0 a feszültség, nincs hővé alakuló teljesítmény, ha meg nem vezet,akkor a rajta folyó áram 0 és ezért nincs hővé alakuló teljesítmény. A tirisztor két végállapota van, mint a kapcsolónak. A hozzászólás módosítva: Feb 28, 2018
Bővebben: Link
Talán ezt nézd meg. Akku helyére mehetne a világítás (ok) A hozzászólás módosítva: Feb 28, 2018
Kár hogy nincs előgyújtás szabályozás azokon az elektronikákon. Így fixre kell beállítani. Amit írsz értékeket az a max fordulatra jók. Az én motoromon van szabályozás, én stroboszkópos lámpával 5500-as fordulaton 1,7 mm re állítom. Max fordulaton nálam is felmegy 2,3-2,4 mm re. Olyankor a motor végsebességénél eléri a 9200-as fordulatot. Kicsit feltuningoltam a motort. Egyébként pontosan a szabályzás miatt nem lehet mással beállítani, csak stroboszkóppal, meg fordulatszámmérő is kell hozzá. Szerencsére nekem van mindkettő.
Szia!
Igazad van. Most hogy átgondoltam, a nyitófeszültségek összeadódnak és csak ha eléri ezt a feszültséget, utána folyhat áram. Az tévesztett meg, hogy írtad, a dióda hídon nagyobb áram folyt és jobban melegedett. A terhelést azonban mindenképpen számításba kell venni, hiszen arra van kitalálva a rendszer. Addig, amíg a motorom világítását nem alakítottam át LED-esre, a 40W-os világító tekercsem 41,2W-al volt leterhelve (elöl 35Wos halogén, a hátsó lámpába 5W-os izzó és km órába 1,2W-os izzó), ezért nem volt szükség fesszabályzóra. 10 évig használtam így, egyszer sem kellett izzót cserélnem. Azt azonban gondold át újra, hogy ha a tirisztor rövidre zárja a tekercset, akkor nincs melegedés. Bizony van, mert rövidzárlati áram folyik, amit a generátor termel. Ilyenkor szokott leégni a generátor. Ez azonban nem fordulhat elő, ha jól működik a szabályzó elektronikája.
Szia!
Az általad ajánlott (belinkelt) kapcsoláson ha jól értelmezem mint a legtöbb kínai robogónál a világító tekercsből 2 kivezetés van. Mex is írja valahol lejjebb, hogy a tekercs „meg van csapolva”. Nos a Tomos világító tekercse nincs megcsapolva, csak 1 kivezetésem van, így ez nekem szerintem nem jó. Hamarosan megpróbálunk szétszedni egy Hero Gizmo feszültség szabályzót. Ha sikerül, remélem lovon leszek.
Szia. Nos 2 kivezetése van minden tekercsnek csak az egyik véget egyből rá forrasztották a testre (ezt vagy le barkácsolod vagy a második vezetékként testet kötsz.) Nekem inkább olyan aggályom van hogy nem fog a gyújtásba bezavarni a söntölt felesleges feszültség? Logikusan gondolkodva lehet nagyobb izzót tennék előre.....
Szia!
Mindenképpen ki kell vezetni a testről leválasztott véget is (én úgy csináltam), mert ha a testet kötöd a második bemenetre, a dióda hídból egyutast csinálsz és nem fog működni. Még egy észrevétel, ez a kapcsolás akku nélkül nem működik, mert az elektronikának kell a tápfesz. Ezt az elektronikát nálunk 1400 FT-ér már meg lehet vásárolni. A gyújtást egyáltalán nem befolyásolja, az külön tekercsről működik.
Szia!
Megint kötözködök egy kicsit. A tirisztoros sönt szabályzók nem tudnak átmenetet, csak rövidzár vagy csak szakadás. Amikor rövidzárja a tekercset, akkor igaz, hogy rövid ideig rövidzárási áram van, viszont miután összeomlott a tekercs mágneses mezője, már megszűnik a gerjesztés egészen addig amíg a következő mágnesszegmens oda nem ér. Melegedés a hővé alakult munkából adódik.W=P*t, P=U*I, ha az UxI szorzatból valamelyik 0, akkor a teljesítmény és ezáltal a munka is 0.Ezért a kapcsolóként viselkedő tirisztor ha rövidzárban van, akkor nincs rajta feszültség(U=0, I=max), ha meg szakadásban van, akkor (U=max, I=0). Ezért nem melegszik a tiris szabályzó. Vélemény az okfejtésről? ui: bocs, nem kötözködésnek vedd, hanem hogy jól gondolom-e ténylegesen. A hozzászólás módosítva: Márc 1, 2018
Szia!
Kötözködj csak bátran, egyáltalán nem haragszom érte, sőt, örülök hogy érdekel a téma. Abban igazad van hogy a tirisztor egy kapcsoló, amin vagy folyik áram, vagy nem. Az viszont egyáltalán nem mindegy hogy menny ideig van bekapcsolva, illetve kikapcsolt állapotban. Ahhoz tudnám hasonlítani, mint ha egy vízvezeték csapot kinyitsz és folyik a víz 1 percig, azalatt mondjuk meg telik egy vödör. De ha a csapot 1gy per alatt másodpercenkét elzárod 1-1 másodpercre, akkor a vödör csak félig lesz vízzel. Így végzi a szabályozást a tirisztor is. A bekapcsolási idő változtatásával lehet 0-tól maximumig szabályozni. Ebből következik hogy a tirisztor soha nincs tartós zárlatban, tehát nincs 0 feszültség, illetve nagyon rövid ideig van. De a generátorban akkor sincs 0 feszültség, mert a tekercs Ohmos ellenállása ezt kizárja. Próbáld meg hogy a generátor kivezetéseit zárd rövidre, állításod szerint semmi nem fog történni. A valóságban a generátor le fog égni, mert zárlati áram folyik a tekercsében, amit a benne indukálódott feszültség okoz. A tirisztoros sönt szabályzók, kivétel nélkül mindegyik, melegszenek, ugyanis, egy bizonyos feszültség fölött rövidre zárják a generátor feszültségét, a tirisztorokon ilyenkor zárlati áram folyik, ami hővé alakul. Egyelőre ennyi, folytatása következik.
Igen, félig ismét egyet értek.
DE (szokás szerint jön a de) Amit te leírtál az a PWM szabályzás, de ezt itt nem használják, sőt nem is használható. A tirisztor bekacsolásához szükséges egy adott feszültség. Ha bekapcsolt állapotban van és lecsökken a feszültség rajta, akkor ki fog kacsolni és hiába adsz rá újra vezérlő feszültséget, ha a nincs meg a megfelelő feszültség az Anódon és katódon, akkor nem kapcsol be. Amit te mondasz, hogy rövidre zárom vezetékkel, az azért igaz,mert akkor a teljes periódus alatt rövidre zárom,amikor felépül a mágneses tér(befordul a mágnes a tekercs elé), de a tirisztor ekkor még nyitott állapotban van. Amikor bekapcsol a tirisztor,akkor már egy állandó mágneses tér halad a tekercs előtt,ami nem indukál feszültséget, tehát ha összeomlik a mágneses tér, nem tud újra felépülni(csak akkor, ha a következő mágnes beér a tekercshez) és nem lesz teljesítmény,amit el kell disszipálni. Amúgy én a melegedést az előzőekben a tirisztoros részre értettem, nem a tekercsre, ott igaz a megállapításom. Nézd meg az oszcilloszkópos képeket,amiket linkeltem, ott szépen látszódik minden.
Szia.szerintem értelmezd a kapcsolást. A test pedig miért nem lehet a második vezeték? Szerintem Simán be lehet kötni. Akku meg végképp nem tudom miért kellene bele a működéséhez.
Szia!
Ha arra a kapcsolásra gondolsz, amit kiborg megépített, abban teljesen igazad van. Én egy másik kapcsolásra gondoltam, ahova 2 vezetéken jön a váltófesz egyenesen a diódahídra.
Egyet értek Veled, csak tisztáznunk kell, melyik kapcsolásra gondolsz. Amelyik kapcsolásban 2 tirisztor söntöli a generátortól jövő váltó feszültséget egy bizonyos feszültség elérése fölött, arra írtam hogy ott bizony melegszenek a tirisztorok. Ugyanis azt a teljesítményt, amit a generátor termel és a fogyasztók nem fogyasztanak el, azt a tirisztoroknak kell "elfogyasztaniuk". Az tény hogy nagyobb fordulaton következik be mindez.
Szia. Az általam linkelt kapcsolásról beszélek. a kiborg féle kapcsolás se egy rossz dolog bár fenntartásaim lennének vele szemben. (már a kapcsolást illetőleg)
Szia! Nem fog ott semmi melegedni, sem a tirisztor, sem a tekercs. Ahogy kiborg írta feljebb, összeomlik a mágneses mező és alig folyik áram. Simán rövidre zárhatod a tekercset, semmi baja sem lesz. A gyári szabályzók is így működnek, én is építettem már pár ilyen söntszabályzót. Semmi nem melegszik, nem ég le!
Csatoltam, amit megépítettem már többször.
Erről a kapcsolásról van szó, amit Tomi111 linkelt be?
Szia!
Attól függ mekkora teljesítményű a generátor és mekkora teljesítményű fogyasztóval terheled. Mert ha 60W-os a generátor és 30W-al terheled, akkor a maradék 30W teljesítményt a tirisztoroknak kell elfogyasztani. De ha 60W-al terheled, akkor a fogyasztók emésztik el, a tirisztorokon valóban nem folyik áram, vagy nagyon pici, ami nem okoz meleget.
Szia!
Én végig az általam linkelt kapcsolásról beszéltem. Kicsit más a helyzet szerintem,mint te gondolod. 60W-os generátort ha csak 30W-al terhelsz, akkor sem 30W-nyi energiát kell a tirisztornak elfűtenie, pont amiatt,mert kapcsolóelemként viselkedik. Tomi111 által mutatott kapcsolás akkor jó, ha világító tekercs földfüggetlen !!! Ez azt jelenti, hogy a tekercstől két szál jön fel, és még egy a GND. Az egyenirányítón keresztül terheli be az AC feszültséget (illetve mivel tirisztor, inkább rövidzárja a Graetzet), hogy meglegyen az RMS feszültséged a névleges 14V környéke.
Elnézésedet kérem, én tévedtem el.
A te kapcsolásod váltóáramú, amit a tirisztorok szabályoznak le 14Vra. Akkor is, ha nincs rajta egyáltalán terhelés. Na de mi van akkor, ha terhelés nélkül a fordulat emelkedésével nő a feszültség, 14V fölé, mert a generátor úgy-e terheletlenül akár 40V-ot is termel. Hova lesz a többlet energia?
A generátor már éppen hogy alapjárat felett is 15V feletti feszültséget ad.
kb 40W terheléssel 1/4 gázra a halogén 35Wos izzó fehéren világít nagyon jó fényerővel. Az terhelés nélküli használatnál jön képbe az hogy a tirisztor rövidrezár és kész.Nincs fesz,nincs hővé alakuló teljesítmény(najó, mivel nem ideális alkatrészekkel dolgozunk,minimális van). Szerintem az történik amit az előzőekben leírtam.
Ki mernéd próbálni a fesszabályzódat terhelés nélkül? Meglepődnél, az biztos.
Miért is? Valaki magyarázza már el nekem is. Kezdjük ott mi a különbség a "testelt" és a testeletlen tekercs között?
Mint említettem, csak hivatkozni tudok magamra és arra a képgalériára,amit linkeltem.
Ott a kép, hogy terheletlen állapotban milyen a jelalak. Ki van próbálva és működik. Egyébként mire gondolsz a meglepődés alatt? xitibi: Testelt tekercs: a csévetestre feltekercselt rézszál egy vége hozzá van forrasztva a vasmaghoz, tehát GND-re,testre van lekötve. Ezt Gratzel nem éri meg egyenirányítani,mert csak 1 utas egyenirányítás lesz belőle. Testfüggetlen tekercs: a feltekert rézszál mindkét végére kábel van forrasztva, nincs elektromos kapcsolatban a GND-vel. Ezt lehet Gratzel(kétutasan) egyenirányítani és az egyenirányított DC feszültséget testelni (Graetz negatív pontját kötni le a testre). Érthetően sikerült megfogalmaznom? |
Bejelentkezés
Hirdetés |





