Fórum témák
» Több friss téma |
Üdv! A problémám a következő... vettem egy diesel fordulatszámmérőt ami a generátorról veszi a jelet a baj az hogy az autó beindítása után csak kb 30 mp eltelte után hajlandó az alapjárati értéket mutatni ez nem is lenne olyan nagy baj csak sajnos magasabb fordulaton az óra mutatója le föl zakatol nem hajlandó egy helyven maradni és minél magasabb a fordulat annál nagyobb a kilengése... szerintetek mi lehet a gond? remélem tud valaki segíteni
Egy kicsit már beteg a műszer csapágya. Ha szétszeded és megkened egy kis műszerolajjal a mutatótengelyét talán megjavul.
Hát ha a két napos vadonatúj órába beteg a csapágy akkor nagyon szomorú leszek
Kezdhetsz szomorkodni, mert a hibajelenség olyan. Vidd vissza, ha új. Azt hittem bontott.
ÁÁÁÁÁ nem hiszem hogy az órával lenne baj... sztem a jel amit kap nem egyenletes valami baj van a feszültséggel a srác aki beszerelte azt mondat hogy szte feszültségszabályzó lesz a ludas...
Semmi köze a feszültség szabályzóhoz. A változó frekvenciájú váltófeszültség adja a jelet. A tápfeszt pedig az akkuról veszi. Ez biztosan mechanikai hiba az órán belül. :yes:
A generátorból három vezeték jön ki.... egy kék egy fekete és egy piros aki beszerelte az órát az a pirosra rakta tehát onnan veszi a jelet...
Milyen autó, milyen generátor? Többet mondana, ha színek helyett a generátoron lévő jelöléseket írnád le. Bár a piros már kapásból gyanús....
Ez egy 87-es Toyota corolla 1.8 diesel.... sajna az autó villamossághoz nem nagyon értek a generátoráról nem tudok többet mondani... amúgy melyik vezetéknek mi a szerepe?
A lényeg az, hogy az állórésztekercs egyik - még nem egyenirányított - kivezetésére kell kötni. Ez némelyik generátoron ki van vezetve (általáben W-vel jelölve), sok tipuson meg nincs, mert nincs rá szükség. Ez esetben szét kell szedni a generátort, és kivezetni. Vaktában nem jó kötözgetni az ilyesmit.
Üdv! Olyan kérdésem lenne, hogy tudna nekem valaki segíteni egy Golf 2 műszerfal csati kiosztásban? 1.9 TDI moci lett bele faragva, meg benyás fordulatszámmérős óra, és annak szeretném feltámasztani a fordulatszámmérőjét. A terv az az, hogy PIC-el számolom a generátorról érkező jelet, és leosztom a benyásnak megfelelőre. Csak kellene tudnom a csati kiosztást hozzá! Előre is köszönöm a segítséget!
Ja az kimaradt, hogy 1 csatis műszer egységről van szó.
Peti.Janka! Ha megírtad a programot a PIC-re, és kész a kapcsolás, nem akarod megosztani?
Én pont ebben a cipőben járok, csak a generátorról érkező jel elvileg csak feszültség, 0,1-0,2V alapjáraton, mely felmegy 0,6V-ra. (nekem gyanúsak az értékek, de nem én mérte. Ezt hogy alakítottad át négyszögjellé?
Szia!
Szeretnék kérni tőled egy kapcsolási rajzot hogy van bekötve az áramköröd és hogy milyen néven futnak az alkatrészek amiket éppen használsz hozzá. Köszönöm.
Sziasztok!
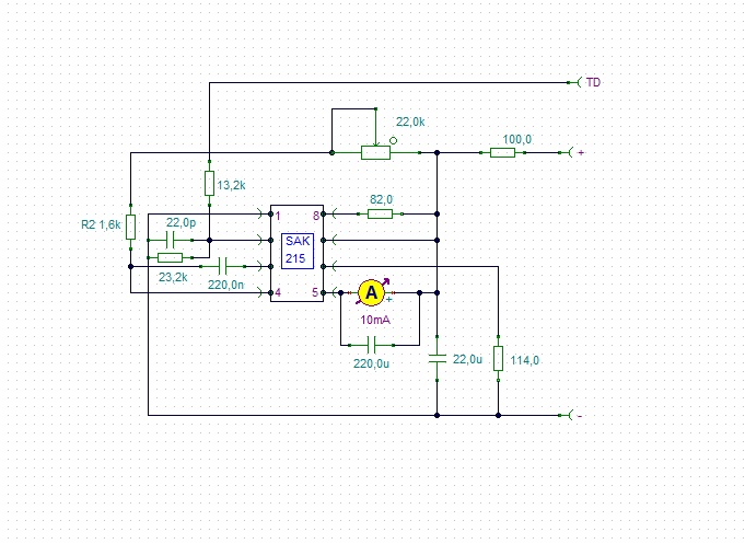
Azért nyitottam ezt a témát, mert az összes jelenlegi fordulatszámmérős témát átolvastam ,de sajnos nem találtam megoldást a problémámra. Van egy diesel mercedes 190 autó amibe szeretnék egy fordulatszámmérős műszeregységet beépíteni, sikerült is szerezni egy ilyen fordulatszám mérős műszert, de sajnos nem diesel autóba volt, hanem benzinesben. A fordulatszám jelet a generátorból szeretném kivezetni(az egyik fázistekercs még dióda elötti részéről). Sajnos így a benzines műszerem alapjáraton 3000 feletti fordulatszámot mutat, amit a beállító potméterrel sem tudok levinni a valós értékre. A műszert egy SAK215 nevű impulzus átalakító működteti. Szét szedtem a műszert, és készítettem egy kapcsolási rajzot a műszerről, de sajnos nem sokat értek az elektronikához, így nem tudom mit is kéne pontosan módosítanom a kapcsoláson, hogy a műszer működjön és helyes értéket mérjen. Mellékeltem a sak215 leírását és az általam készített kapcsolást a műszerről. Szeretnék ezzel kapcsolatba ötleteket, esetleg tanácsokat kérni. (ui. szeretném meghagyni a benzines ford.szám skálát) Köszönöm.
Csinálj a dieselre valahova a főtengely környékére egy induktív jeladót, ami a fordulat jelet fogja adni. Tudni kéne, a benzines honnan vette az impulzusokat, és hány impulzus kellett neki 1000 fordulatonként. Lehet, hogy a fogaskoszorúról. A generátor nem jó megoldás.
A dízel fordulatszámmérőnek a Mercinél a lendkeréknél van a jeladója, az önindító környékén. A tieden ki sincs fúrva, csak a helye van besüllyesztve.
Viszont a műszer teljesen más a dízelé és a benzinesé.
Szia! A 3-as lábhoz kapcsolódó 220nF kondenzátort cseréld kisebbre, 22-47nF-ot ajánlok.
Más kapcsolással, ledes kijelzéssel magam is a generátorról veszem a jelet, teljesen megbízható módon üzemel.
Szia nem tudom abs van e a kocsidba, ha van onnan le tudsz venni impulzust.Szerintem is egy jeladó kiépítése lenne a jó hiteles megoldás.
Mi köze az ABS-nek a motorfordulathoz?
Szia!
Az ABS jeladóról a sebességgel összefüggő impulzusokat tudsz levenni, de annak csak áttételesen van köze a motor fordulatszámához. A sebességváltó minden állásában más arányosság van, ezt egy analóg mérési elven működő műszerrel nem tudod követni. Üdv.: Feri
Elnézést, de a km óra általában // újabb típusok// innen kap vezérlést és ezzel kevertem össze!!
Sziasztok!
akos70: szereztem egy ilyen induktív jeladót, de mivel valóban nincs kifúrva a helye, így valami más megoldást próbálok keresni reloop: köszönöm a tippet, ki fogom próbálni ![]() Felvetettem más jel forrást is a generátoron kívül, de talán így lenne a legegyszerűbb megoldani, ha tudnám úgy módosítani a műszer elektronikáját, hogy működjön a generátor által adott jellel.
Nem kell elnézést kérned. Bárki tévedhet.
Itt valaki régen mintha már említett volna megoldást a benzines műs...ására.
Visszakeresni nemigen tudod, de esetleg érdeklődj.
Hali! Olyan gondom lenne hogy a fórumokon körülnézve nem találtam csak diesel autóba való benzines fordulatszámmérő beszereléséről leírást ami nekem nem sokat segített. A lényeg: Van egy 91-es kiadású Opel Omega (A) C20NE motorszámmal, amiben egy fordulatszám nélküli Sebességmérő volt. Az autó tulajdonosa rendelt bele egy Diesel Opel Omega (A) Fordulatszámmérős órát, amit be is szereltem, de a fordulatszámmérő alig tér ki. Mi lehet ennek az oka, és hogyan lehetne a tényleges értéket mérni? A válaszokat előre is köszönöm.
Sziasztok! Rázzuk fel kicsit ezt a topicot!!!!
Segítséget kérnék nálam okosabb embertársaimtól! ![]() Röviden vázolom a problémát: A dízel Volkswagen Ventomban (1.9 Td AAZ) meguntam a régi, hagyományos bimetálos vízhőfok-és üzemanyagszint mérő pontatlan és lassú működését, ezért úgy döntöttem, hogy egy Golf3-as Motometer (léptetőmotoros) óracsoportot szerelek be. Egyetlen egy dolgot kivéve minden működik, ami nem más, mint a fordulatszámmérő! Az eredeti műszercsoportom a generátor W lábáról kapta a jelet, a benzines pedig ugye gyújtás jelből dolgozott. Na ezt a szinuszos generátor jelet kéne valahogy a benzines órának megfelelő frekvenciájú négyszögjellé alakítanom. De hogyan???? Próbálkoztam az itt leírtakkal ( Link az oldal közepe felé olvasgassatok), CD4013-as és CD4093-as ic-kkel, de nem vált be. Szerintem talán azért, mert nem hagyományos műszerről, hanem léptetőmotorról van szó!? Biztos vagyok benne, hogy egy kapcsolási rajz az óracsoportról sokatoknak segítene most, de sajnos lehetetlen elkészíteni (kétoldalas nyák, ezernyi smd alkatrész......). Van valakinek esetleg valami ötlete, javaslata? Mindent szívesen fogadok. Köszönettel: VENTO1980
Üdv.Mindenkinek! Még új vagyok ezen a fórumon bár olvasgatva már többször találtam gyógyírt a bajomra.
Egy kis segítséget szeretnék kérni. A problémám az lenne hogy egy mopedautóba a gyenge műszerezettsége véget beleraktam egy benzines F Astra km óráját ami sok szempontból jobb. Mindent sikerült működésre bírni , DE a fordulatszám mérő kb 3x-os értéket mutat. A motor egy kubota z402-es 2 hengeres dízel és a generátor egyik tekercsvégét csapoltam meg a dióda előtt a jel végett. Működik is csak zavaró hogy még a skálánál is tovább mér. LÉGYSZÍVES HA TUDTOK SEGÍTSETEK? Előre is köszi!
Az első kérdés az, hogy milyen rendszerű a fordmérő elektronikailag... ha egyszerű középérték-átlagolós, akkor ott kell matatni, ha valami "komolyabb" akkor lehet, hogy egyszerűbb a gen.jel frekvenciát osztani. Szóval kellene egy rajz az eredeti ford.mérő elektronikáról.
Még az lehet egy megoldás, hogy jeladót teszel a főtengelyre, pl 4db mágnest és reed-csővel vagy hall-elemmel produkálod neki a fordulatonkénti eredeti jelsort. |
Bejelentkezés
Hirdetés |









