Fórum témák
» Több friss téma |
Üdv. Autó rádiós magnóból kitermelt frekimérőt lehet másra is használni?Gondoltam alacsonyabb frekvenciákra.
Hello, (vételi) frekvenciamérésen kívül nem tudok más feladatot elképzelni neki. Amit én ismerek, az 500kHz-tól működik és valamilyen kf-et mindig számol.
Úgy tudom, Vic a szoftveren nem nagyon módosított, csak NYÁK-ot tervezett hozzá, meg az erősítő fokozattal látta el.
Vagy inkább mondjuk úgy, hogy átépítette! De így a védelem kimaradt belőle ! Az eredetin volt egy diódás védőáramkör ez lemaradt! A többi csak a tranzisztor és FET típusában tér el! Ja még mielőtt bárki belemagyarázza, én kedvelem vicsys-t nagyon rendes és segítőkész! (ja és megértő, nem egyből a szankció!) Amikor az áramkört építettem is kérdeztem tőle és azonnal válaszolt! Amit meg kellett volna csinálni javítani a cikket! (Már régen!) Mert ugyan le van írva, de a mai fiatalok nem tudnak olvasni!
Szívesen javítom, ha összegzitek! Írjátok össze légyszi és én felpakolom. Ha kell átírom az egész cikket!
Bocs, vicsys de gondoltam, hogy olvasod! A te cikkedet sokan cikizik, hogy így meg úgy! Felhívnám mindenki figyelmét, hogy nagyon sok cikk így született a He-n ( ezért már egyszer kaptam 2 hetet) de sok fórumtag a saját nyelvén sem tud, nem, hogy angolul! Így ez érdem, csak nem ártana a forrást (ötletadót) kiírni! Én minden esetre köszönöm neked, hogy itt vagy, egy modi akihez (én ritka hülye vagyok) szeretek fordulni a gondjaimmal!
Szerintem jobb lenne mégis kicsit alakítani a kapcsoláson.
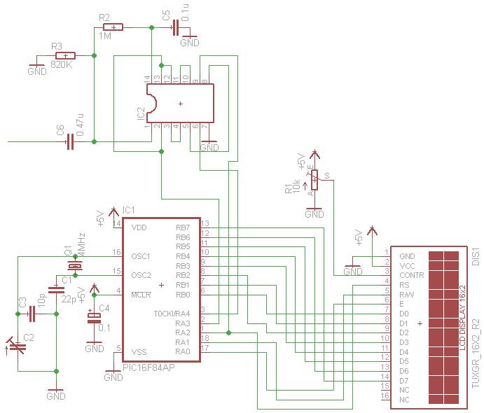
Gondolok én itt az alkatrészekre, mert az az MPF102 nem tartozik a könnyen beszerezhető alkatrészek közé, (én nem tudom beszerezni a közelben) 2N4403 se túl elterjedt. (bár azt betudom szerezni) Szóval ha a Vicsys kolega által kiválasztott alkatrészek megfelelőek a helyettesítésre azokkal egyszerűbb lenne az utánépítő dolga. Tegnap este nekiálltam tervezgetni, összedobtam egy félkész kapcsolási rajzot, és NYÁK tervet hozzá. (Kicsit sok az átkötés, csak rádobáltam az alkatrészeket, és összehuzaloztam.) Üdv.
A vicsys által választott alkatrészek tökéletesek, csak az útólag kiderült hibákat (lásd elenállás, nyákhiba kellene javítani! A kapcsolás tökéletesen működik, csak ha nem veszed a fáratságot, hogy olvass, és megcsinálod a nyákot akkor van hopp!
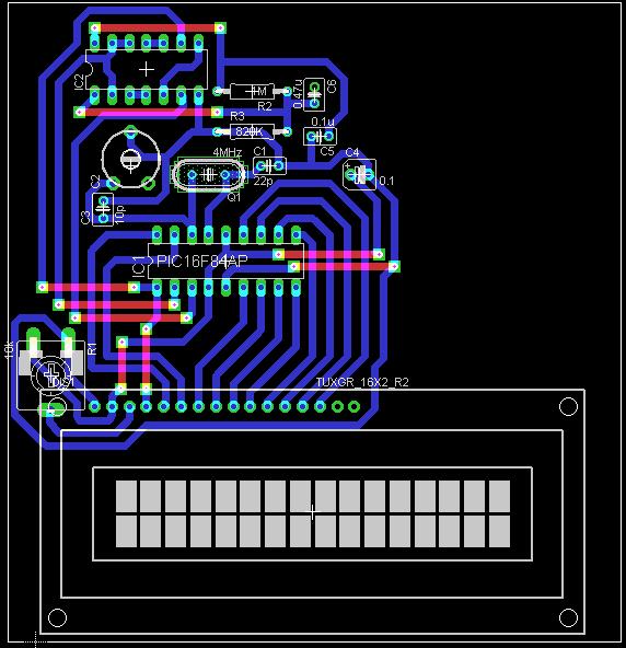
A rajzról és nyáktervről képet! Senki nem akar ezért mindig belépni az adott programba!
Ja ha lehetne Sprint Layout-ba mi amatőrök ezt használjuk!
Itt vannak a képek is.
Eagleben egyszerűbb tervezni szerintem, kapcsolási rajz alapján. Néha jobb a Sprint Layout, de ez most szerintem nem az a helyzet. Nekiállok továbbtervezni a kapcsolást.
Köszi.Akkor marad a rádióban.Szép nagy ledes számkijelzője mozgatta a fantáziámat.Láttam itt a topikban nagyon jó rajzokat, talán próbállok majd egy olyat,de elöbb tanulmányoznom kell mire is lesz szükségem.
Kész a NYÁK, és kapcsolási rajz, már csak le kell ellenőrizni, és csinosítgatni.
Kérlek titeket ha bármilyen észrevételetek van a kapcsolással kapcsolatban jelezzétek. Köszönöm!
Mivel a vicsys kapcsolása rajz szinten működik, azt a nyáktervet kellene javítani! Mivel ilyen cikk létezik, és ez az ő érdeme, szerintem ezt oldjuk meg aztán készülhet akár tíz klón is!
Tehát: A berendezést egyoldalas nyákon építettem meg és így is elég kicsire sikeredett. A panelt a Spint layout nevü progival szerkesztettem. Letölthető itt. PDF formátumban, pedig itt. A nyákon van két átkötés, a beültetést ezzel kezdjük. (én maradék alkatrész lábat használok erre a célra) FIGYELEM! Lemaradt a PIC 2-es és a 74132 IC (12,13) lába közötti átkötés! Majd magasságuk szerint a többi alkatrészt szépen sorba, kezdve a legalacsonyabbal. A BF961-es tranyó a fólia oldalról van felforrasztva. Megépítettem a PIC-es frekimérőt. Azonnal indult. Köszönöm a kapcsolást! Észrevételem a következő: Szabadon hagyott, vagy testre kötött bemenetnél a kijelző összevissza jelzett KHZ nagyságrendben. A BF240-es tranzisztor kollektorán 2,8V-ot mértem. (Tiltott sáv a 74132-nél?) Ez nem lehet jó, ezért a tranzisztor bázisát felhúzó ellenállást (47Kohm) átkötöttem a kollektor helyett a +5V-ra. Így már stabil lett a működése bemenőjel nélkül is. (Ekkor nem ír ki értéket.) Még egyszer köszönet a kapcsolásért! Kökény János Ez a két komolynak nevezhető hiba van! Kérnék olyan jelentkezőt, aki szivesen kijavítaná vicsys tervén (sprint Layout) és akkkor felkerül, és a későbbi utánépítők nem futnak ebbe a hibába!
Tudtommal vicsys a kapcsolási rajzot már módosította (melléklet) ,csak a paneltervet nem.Amit előrébb mutattam panel fényképet az is az Ő képe s azon látszik,hogy nincs összekötve a pic 2 és a 74HC132 2-12-13 pontja.Ez nem eget verő hiba,hiszen egy kis drótdarabbal összeköthető,csak jeleztem az észrevételemet.A mellékletben az általam módosított vicsys eredeti panelterve,nézzétek meg,csak két átkötés árán sikerült a módosítás. vicsys döntsön,hogy elfogadja e vagy sem ezt a panel kialakítást!
Szia Ergab! Az a gond így még mindig hibás a BF bázisát pozitívra kell felhúzni és nem a kollektorra! A másik szerintem tökéletes! Üdv Lhanzi
Bocs,azt elfeledtem,megy újra.
Biztosan megoldható,bár ezek könnyen beszerezhetőek! Én ha így van bekötve az ellenállás, akkor oda tennék egy kis értékű hidegitőt a +- közzé!
Köszönjük! Tökéletes! Csak tedd is fel a cikkbe, és akkor nem kell ide is oldalakat írogassak! Bocsi, hogy ilyen erőszakos voltam! Lhanzi
Hát igen,10n elég is lenne és még el is fér ott az ellenállásnál,kicsit zsúfolt,de annyi baj legyen.
Az igazsághoz hozzátartozik,hogy én is szeretnék egy frekimérőt építeni,a szóban forgó nekem bőven megfelelne,de nem mertem nekiállni,mert sok negatív visszajelzést olvastam itt a fórumon,igaz pozitív is van.Az alkatrészek megvannak a PIC kivételével.Na,ettől félek a legjobban,mert én nem értek a programozáshoz és nem is tudom megcsinálni (nincs hozzá semmim),de szívesen megvenném valakitől felprogramozva.
Szívesen segítek benne! A elküldöd megsütöm a drágát! És mivel nekem kész példányom is van, ki is tudom próbálni, és így visszaküldeni! A Chipcad-nél a legolcsóbb! De hátha van valami pesti Titán aki ezt neked elintézi! Ha nem én itt vagyok!
Na itt a két véglet, amikor én csináltam kb. 2 és fél éve a középső tökéletesen kivitelezett (légszerelt) JDM-et használtam, most meg a Pickit2 és mindjárt kettőt!
Jővőre elektronikai alkatrészboltot szeretnénk nyitni! Egy a boltba, egy a műhelybe! Már az idén szeretünk volna, de nem jött össze!
Sok szerencsét kívánok az üzlethez!
Csak az a gond hogy nem Szegváron nyílik a bolt!
Hát ha Gyula Szegváron van akkar sajna! Ha.ha
Nincs, vagy nem vettem észre! Békéscsaba! De sok fórumtársunk gyulai!
Te aztán tájékozott vagy! Gyulán nyitok, csak írtam, hogy legközelebb Bcsabán van! De ilyeneket tudni Pesti címmel! Én szeretném az itt aktuálisan fútó projecteket ott helyben kiszolgálni! Teljes szakmai segítséggel! Rengeteg ötletem van, nem akarom elmondani! Ha elindul majd lehet róla hallani! Nem csak eladni akarom az alkatrészt, hanem az is fontos, hogy legyen is belőle valami! Az egyik gyulai fiatalúr pl. már 30.000Ft költött egy 100W-os végfokra amitalán már működik, de táp nélkül! Ez vicc!
Bocs srácok, de ne OFF-oljuk szét a témát!
Egyébként én is sok sikert kívánok Neked a bolt nyitásához!
Én a jövő héten tervezem, hogy megyek a "Csipked"-be, ha gondolod, megveszem Neked, és elküldöm Lhanzinak.
Lhanzi! Ha leszel olyan szíves, és nekem is felprogramozol két PIC-et, egy PICkit2-be valót, meg a frekimérőbe szántat, akkor azt külön is megköszönöm. |
Bejelentkezés
Hirdetés |












