Fórum témák
» Több friss téma |
Valóban nem tűnik annak, bár még csak felületesen néztem át a dolgot. Ellenben az állítólagos több 10.000 forintos elektronika - ami most benne van - az első durva becslés szerint is csak a fele lesz
Kicsit szégyenkezve kérek segítséget, mert az én frekvenciamérőm, amelyikhez kapcsolási rajz kellene, messze alulmúlja a topic színvonalát. Kaptam egy frekvenciamérőt az áramfejlesztőmhöz, szegényke sokat hányódott a padláson a volt gazdájánál, eléggé poros, szutykos. Több alkatrészen már az írás sem látszik, de még működik. Nagyon egyszerű a felépítése, nincs benne még tranzisztor sem, csak ellenállások, diódák és kondenzátorok.
Valakinek, ha megvan a kapcsolási rajza a képeken látható frekvenciamérőnek, kérem tegye fel, amit előre is köszönök.
A kép:
Sziasztok!
Csak érdeklődöm, hogy jutott-e valaki valami eredményre a Vicsys féle frekimérő programjának 628-ra való átírásával. Én is próbálkozok, de nem sok eredménnyel. Az MPLAB már nem ír ki semmilyen hibát vagy figyelmeztetést, de ettől függetlenül nem mér a műszer. Addig azért eljut, hogy bekapcsolja az lcd-t kétsorosmódban és van kurzor is néha. de itt megáll. Ha valaki már jutott eredményre az kérem írjon! Üdv Pali
Addig már sikerült eljutni, hogy rendesen elindul a mérő. Már csak annyi a baj, hogy számok helyett pálcikaemberek jelennek meg + MHz felirat.
Néha ha fogdosom a panelt akkor egy-egy pillanatra számok és tizedespont jelenik meg a pálcikaemberek helyett, de a MHz marad. Lehet már csak a panelon van valami kontakthiba, bár már 20x átnéztem mindent.
Én is megépítettem a frekvencia mérőt.
A programot kicsit átírtam. 16f883 volt itthon SOIC tokos + 8 bit helyett 4 biten hajtom meg a kijelzőt. A mérettel még nem vagyok megelégedve, úgyhogy a 2X16 LCD hátára még megépítem. Alulra rakok valami szöveget, vagy hőmérséklet mérést. Ez most mellékes. A kérdésem az lenne, hogy mekkora a felső érzékenysége? Mekkora a max amplitúdó, ami még mérhető vele? Üdv A.
Hello!
Megépíteném Vicsys által, itt a lapon közölt frekvenciamérőt. Van itthon egy PIC16F84-es és egy Samtron KP-03-as LCD. A gondom a kijelzővel van: egysoros, KS0066F00 chip van rajta . Nem találok róla adatlapot. Az oldalon lévő hex csak az első nyolc karaktert írja ki. Gondolom ebből, hogy HD kompatibilis, de valami mégsem teljesen ugyan az benne. Némi segítséget kérek: mit kell módosítani az asm-ben? A pic-ekhez annyira nem értek, de a fordítással nem lesz gond
Sziasztok!
Én is megépítettem a Vicsys féle mérőt. Gondoltam azonnal 16F627A vagy 628A-val és 1x16-os kijelzővel. Megépítettem nem ment. Kínlódtam az asm-el egy keveset. Kikapcsoltam a komparátort, pofozgattam, aztán vettem 2x16-os kijelzőt és beletettem a 16f84A-t. Elsőre indult. Ezek után találtam a http://www.sprut.de/electronic/pic/projekte/frequenz/freq.htm oldalon a köv-t: Hinweis zum LCD-Display Das Programm wurde für ein 2-zeiliges Display mit 16 Zeichen pro Zeile geschrieben. Alle Displays mit dem Hitachi-Controllerchip HD44780 funktionieren ähnlich, so daß sich das Programm an andere Displays anpassen läßt. Der naheliegende Gedanke, ein 1x16-Display zu verwenden birgt eine Falle, die aber umgangen werden kann. Die 1x16-Displays sind eigentlich 2x8-Displays, deren beide Zeilen hintereinander angeordnet sind. Deshalb ist ein solches Display als 2-zeilig zu initialisieren. Nach der Ausgabe des 8.Zeichens ist ein Befehl einzufügen, der das Display veranlaßt auf die 2. Zeile überzugehen. ;8 Zeichen fertig ;ACHTUNG ;die folgenden 2 Zeilen nur bei einem 1-Zeiligen Display 1x16 movlw B'11000000' ; Sprung zur virtuellen 2. Zeile bei 1x16 call OutLcdControl ; Sprung zur virtuellen 2. Zeile bei 1x16 Wird dies nicht beachtet, dann werden nur die ersten 8 Zeichen im Display dargestellt. Mivel az enyém már működik, nem kísérleteztem tovább, de türelmeseknek a köv. ajánlom: 1.: A sprut.de szerint az 1x16-os kijelzők 2x8-ként működnek, ezért a prg-ot a fentiek szellemében át kell alakítani. A fenti valószínüleg csak elvként szolgálhat, mert a két kapcsolás nem egyforma. 2.: A 16f84a-nak nincs komparátora, a 16f62X-nek van, ami alapértelmezésben be van kapcsolva. Ki kell kapcsolni. Mellékelem a www.chipcad.hu pdf-t. Ha valaki eljut egy működőképes változathoz, ossza meg velünk, hogy legalább az új építők használhassák olcsóbb processzort.
Sziasztok!
Végre sikerült átszerkesztenem a Vicsy féle frekimérő asm-jét 628a-ra. Maradt a kétsoros kijelző, mert nekem nincs egysoros itthon...majd ha lesz akkor lehet azt is módosítom. Egyébként van erre leírás magyarul. Azt is felteszem, hátha még valaki nem látta. Csak ez nem mindig válik be, mert pl. Vicsy is használt olyan 'cselt', hogy a f84-ben nem használt status,7-et ő felhasználta, de a 628-ban oda már funkció került ezért az indirekt címzések megkeveregtek. Üdv. Pali
A forráskódot nem Vicsy írtha, hanem Terry J. Weeder még 1993-ban.
Ő csak a hardveren változtatott egy minimálisat. http://www.qsl.net/yo5ofh/pic/frequency_meter_with_pic_16.htm Az ASM-et én ís átírtam a saját LCD meghajtással 16F883-ra. Nálam is az egyik módosítás ezenkívül egy saját változó deklarálása, mert a többi PIC-nél a satus,7 foglalt. Meg persze a változók nélkül hivatkozott memóriacím.
Szia!
"A forráskódot nem Vicsy írtha, hanem Terry J. Weeder még 1993-ban." - Ezt nem tudtam. Csak azért raktam fel a módosított asm-et, mert sokan próbálkoztak már az átírással, de nem mindenki járt sikerrel. Így legalább a majdani utánépítőknek ezzel nem kell majd szenvedni.
Sziasztok!
Szeretnék egy frekimérőt építeni, de nem PIC-el, hanem Teljesen TTL; CMOS IC-k ből. Erre keresnék kapcsolási rajzot. Ha tudtok, kérlek segítsetek. Köszönöm.
Köszönöm, de építeni, szeretnék, nem átalakítani.
Bár meggondolandó, hogy egyáltalán ésszerű e építeni...
Sziasztok!
Megépíteném a Vicsys féle frekimérőt. A kijelzőt veszem ezért az lenne a kérdésem, milyet vegyek. Van valakinek működő programja 1x16-os kijelzőhöz? Csak mert ha úgy is elegendő 1x16-os, minek vegyek 2x16-ost ?És ezen kívül milyet kell hogy vegyek? Bemegyek konthába és mondom hogy kérem a legolcsóbb 1x16-os(v. 2x16) kijelzőt? Válaszoljatok LEGYETEK SZÍVESEK! üdv. Ennek, így van értelme! Ahogy Te írtad, úgy csak nyálasság... Legközelebb ilyenért biztos a warn! Frankye
Hello,
HD44780 kompatibilis legyen. 1-es láb GND 2-es láb VCC 3-as láb kontraszt 4-es RS 5-ös RW 6-os E 7-14-ig 8 adatbit és anód katód, ha van háttérvilágítás (15, 16. láb). A 2X16-os az működik minden gond nélkül. Az 1X16-osról nincs tapasztalatom. Olyat még nem használtam.
Kösz a gyors választ.
Én erre gondoltam. Ennél az egyes és kettes láb fel van cserélve az általad írotthoz képest. Ez gondolom még nem gond, csak fordítva kell a kábelt beforrasztani. Vagy?...
Ez biztosan jó lesz.
Igen a tápot akkor fel kell cserélni.
Oké köszi!
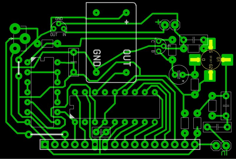
Kicsit módosítottam Vicsys NYÁKrajzában, csináltam helyet négylábú kvarcoszcillátornak és tettem egy 5V-os stabilizátort... Valaki légyszives nézzen rá, hogy nem hibáztam valahol mert én a saját hibámat úgyse találom meg. Ráadásul igencsak kezdő vagyok NYÁKtervezésben. Kösz!
A stabilizátor GND lábát még kösd hozzá a többi földhöz, más hibát így fél álmosan nem találtam.
Szerintem a jövőben valamilyen más formátumban rakd fel a nyáktervet (jpg, gif, png, pdf), amit könnyen meg lehet nyitni.
Pl én eaglet használok, így a .lay kiterjesztést nem tudom megnyitni. Más progit nem akarok feltelepíteni. Szóval ha akarnék se tudnék segíteni
Persze csak a legészrevetőbb hibát nem láttam. Köszi hogy megnézted.
Megpróbáltam normálisabb formátumokba rakni, felraktam hátha valaki talál benne valami hibát vagy hasznát veszi... üdv.
Na elkészültem és szépen működik.
Arra gondoltam, ha már két soros kijelzőt vettem akkor használjam is ki. Először a bekapcsoláskor megjelenített szöveget próbáltam kétsorosítani. A csatolt képen látszik az eredmény, "Balazs Peter - enter - frekvenciameröje" akart lenni. Az lenne a kérdésem, hogy mit kell csinálni a jó megjelenítéshez ahelyett, hogy a
sorokat másolgatom csak és beírogatom a megfelelő karakterek hexadecimális értékét. Próbáltam már egyedül is újra indítani a karakterek helyét megadó számlálót, de enyhén szólva tudatlan vagyok az assemblyhez ezért segítségeteket kérem. Köszönöm.
Az biztos, hogy a számlálóval van a gond, de nem kell azzal különösebben foglalkozni, mert az LCD-ben automatikusan inkrementálódik. Csupán az első és a második sor kezdőcímét kell megadnod, mert nem folytonosak ugye...
Köszi a választ.
És a kezdőcímeket hol kell megadni? Elég ha az új sor karakterkódjai elé bemásolok egy sort, ami megadja hogy most már nem 00 a kezdő cím, hanem azt hiszem 40? Hanyadik sorokat másoljam és hova konkrétan, hogy jó legyen? u.i. De jó, hogy nem engedte már beküldeni a hsz-om a modik megin joggal lennének mérgesek
Általában, dec 128 az első sor eleje, a másodiké: dec 192 tán. Ezeket kell parancsként kiküldeni az LCD be. Konkrétumot nem mondok, mert nem ismerem a programot.
Maradjunk a 00h és a 40h-nál.
Meg kell nézni a kijelző adatlapját. Abban minden le van írva.
Irtam már jónéhány LCD-re, de a kétsorosak közül egyik sem kezdődött 00h-tól.
Elhiheted, hogy én is.
Ajánlom ezt az oldalt figyelmedbe. Nem tudom, hogy azokat a decimális értékeket honnan vetted. http://home.iae.nl/users/pouweha/lcd/lcd0.shtml
Én is arra szavaznék igazából hogy 00h és 40h. De nem vagyok ebben tapasztalt.
A probléma hogy ez a frekimér? automatikusan középre ír ki mindent. Gondolom ez a picbe van programozva ezért még bonyolultabb lesz. Én azt szeretném kérni hogy valaki konkrétan mutassa be, mit hova kell másolni, esetleg a módosított programmal hogy hogyan kell, szerintem másnak is szüksége lesz még rá. |
Bejelentkezés
Hirdetés |














