Fórum témák
» Több friss téma |
Szia ! Csak ötletként.
Az AD9851 dds-el kapható Ebay-es panel, (kis plusz árral) 70 MHz-ig megy 40MHz helyett. Így csak az Atmega nyákot kell elkészíteni + software-t.
A panelre szerelt változat megdrágítja a projektet kb 1000Ft-tal, illetve jó lenne ha a panel itthon készülne , nem azért mert a seedstudio vagy a dirtypcb rossz inkább csak az itthoni hobbisták kedvéjért.Ha készülhet itthon is akkor miért ne. Vissza térve a PCB árához egyet mindenképp le kell gyártatni és az gazfaságosabb ha egyben van az egész.
Ebben a készülékben egy atmega van használva a függvények előállítására ami nem összehasonlítható egy dedikált DDS IC-vel mint az AD9850.De az ára tényleg baráti.
Annyi a gond vele, hogy az AD9850/51 nagyon kicsi kimenő teljesítményű.
Én is próbálkoztam vele,de feladtam. Széles sávú erősítő kellene hozzá, 0-70MHz-ig, aminek az erősítése is állandó.. Meg lehet oldani biztosan, de nem csak egy összedobós munka
Véletlenül az Analog Device ajánlja erre a saját erősítő IC-it nem egy application note is van a weblapjaikon.Persze ekkor már az erősítőt is rá kellene rakni a panelre
.Vagy valamelyik MMIC (Mini Circiut) széles sávú eszközeit használni.(ERA-x , GAL-x, MAR-x) A hozzászólás módosítva: Máj 4, 2016
Szia!
Két évvel ezelőtt írtam egy cikket a témában. Az ott található kimeneti erősítő tudja az általad elvártakat. Legfeljebb, ha nincs szükséged az offszet állítási lehetőségre akkor a második AD811 elhagyható.
Ez lenne egy jó alap szerintem papus51 erősítőjével kombinálva és utánna már csak a szint szabályzást kellene megoldani szoftveresen vagy egy potival. Bővebben: Link
Az általam tervezett függvénygenerátor kimeneti erősítőjénél a szint állítás is megoldott.
Ha automatikus szintkiegyenlítésre van szükség, akkor egyenirányítás után képzett hibajellel visszaszabályozható az erősítés az AD831-es IC-nél.
Igen, látom a konstrukciodban hogy oldottad meg. Én is gondolkodtam, hogy meg kellene építenem a Te függvénygenerátorodat, de amit linkeltem az sokkal egyszerübb, és ráadásul szeretem a csicsás kijelzőket
Idézet: „ráadásul szeretem a csicsás kijelzőket” Inkább a széles sávú erősítőket és az egyenletes átvitelt szeressed pláne ha függvény generátor építesz
És akkor melyik nem jó szerinted, amit be linkeltem, vagy a papus51 erősítője?
A hozzászólás módosítva: Máj 9, 2016
Légy szíves gondold, olvasd végig azt , hogy az általad linkelt áramkörben milyen rendszer technikai elemeket hoztak létre és azt amit a HE cikkben lévő MAX038 generátor leírásában találhatóak?
Kíváncsi vagyok milyen következtetésekre jutsz ebből? A hozzászólás módosítva: Máj 9, 2016
Üdv!
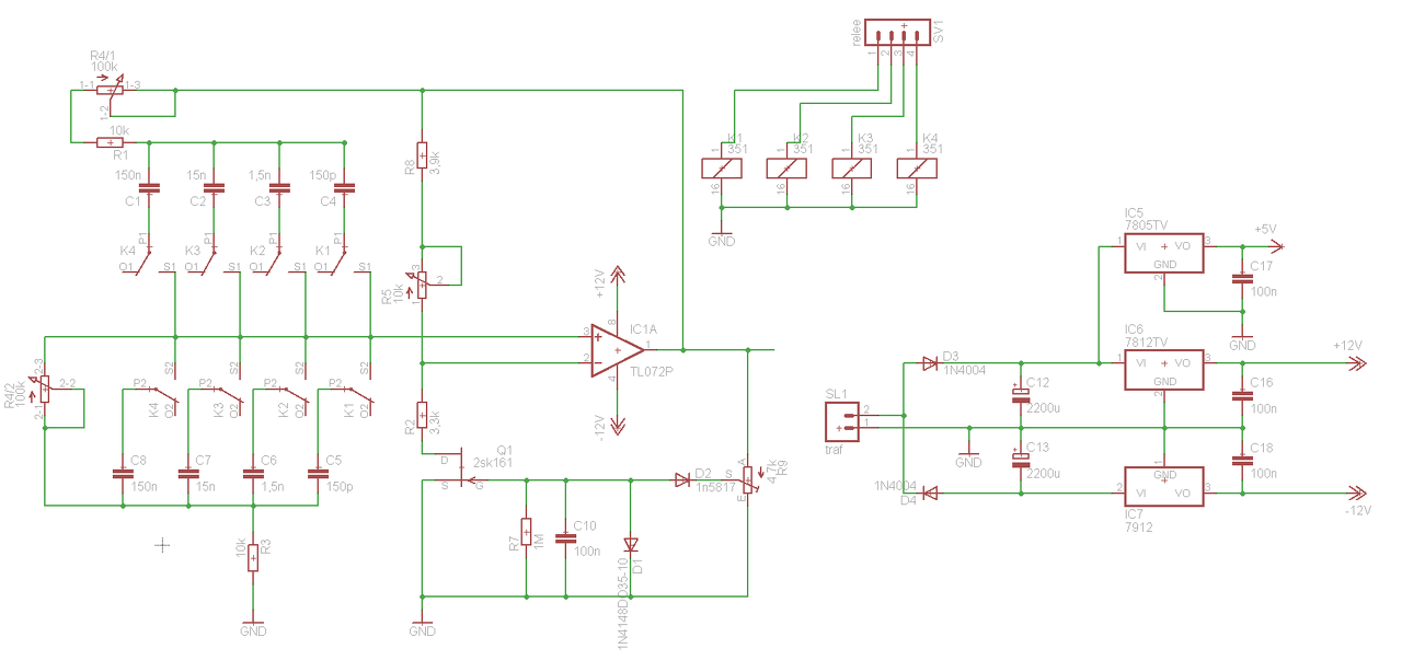
Lőrinc vagyok Nagyváradról. Részben utánépítettem a kocsgabi002 féle wien-hidas oszcillátort, de van egy problémám. Remélem tudtok segíteni. A helyzet az hogy hangolás közben folyamatosan állítani kell a P1-ből a torzítást. Ha mindent jól értettem akkor ez a freki független ágban van, tehát állandó kéne legyen. Elég sokat változtattam az áramkörön, mivel digitális potméterekkel akarom megcsinálni. A wien hídban az ellenállás értékeket 10K-ra a potikat 100K-ra a konenzátorokat pedig 15pF- 150nFértékekre cseréltem. Maradt a TL072-es műverősítő. a J-fet 2sk161-es Ge dióda helyett 1n5817-es schottky került bele. A dekádokat relével váltom. A kondenzátorokat az első dekád kivételével párba válogattam a kapacitásuk alapján, sajnos fólia és kerámia vegyesen került bele, de ezen még változtatok. egyenlőre még kettőspotméterrel hangolom, a digitális potikkal még nem foglalkoztam. Ha segít felteszek egy kapcsirajzot a konkrét értékekkel. Segítséget előre is köszönöm!
Jobb lett volna, ha az eredeti és módosított rajzot is felteszed, mert így nem nagyon lehet tudni, hogy milyen rajzról beszélsz. Nem mindenki szán a dologra annyi időt, hogy keresgesse a rajzot! Szerintem az egyik "lelke" a kapcsolásnak a germánium dióda, az szabadon nem cserélhető szilícium alapú diódára.de ezt csak emlékezetből írom, mert hirtelen nincs előttem az eredeti kapcsolás. Próbálj germániumdiódát szerezni bele!
íme az eredeti kapcsolás Bővebben: Link A módosítottat mingyárt elkészítem.
Itt a megépített kapcsolás.
Ezek szerint jól emlékeztem. A dióda karakterisztikája kell a torzításmentes beállításhoz. Szerintem elkerülhetetlen a germániumdióda beszerzése. Mondanám, hogy küldök, de oda hozzátok elég körülményes.
Találtam diósát az ebayen 5dollásr postaköltséggel hoznak 10 darabot németországból.
Ha jól gondolom a Ge dióda a kis nyitófeszültsége miatt kell, azt pedig biztosítja az 1n5817, vagy van egy izmos schottkym pc tápból aminek a műszer szerint 140mV a nyitófeszültsége. A Ge ellen szól hogy nagy a hőfok függése, ha mérem egy Ge egyenirányító doóda nyitó feszültségét az is meglátszik ha rálehelek.
Magyarországról Romániába? Simán borítékolod és feladod a címre, 10napon belül ide is ér.
Pontosan ez az oa1160 kell bele vagy leeht esetleg helyettesíteni? van 4darab DRvalhányasom, ami olyan mint egy Ge tranyó levágott kollektorral (konkrétan rajta van a láb csonkja, és mérhetően van rajta CBE). és még van pár Ge tranyóm...
A germánium alapú félvezetők teljesen másképpen viselkednek mint az általad preferált shottky-k! Nemebben a kapcsolásban nem az alacsony nyitófeszültség a lényeg! Hanem a termikus viselkedés!
Jó tudni!
utána nézek a Ge tranyóimnak! Sajnos itt semmit sem lehet kapni ami Ge alapú csak ha találsz valami régit, pl leletem az egyetemen EFT valahányasokat...
Van oa1182 a HEstoreban, azzal lehet helyettesíteni? Azt ismerős talán haza tudja hozni pénteken...
Megpróbálom beszerezni, addig megnézem mi van a tranyós rádióban...
Ekkora mázlit! a kapcsolási rajz szerint pont van bene egy oa1160!
Valóban abban kell lennie, mivel régebben germániumdióda volt a demodulátor! na akkor már kerítettél is egyet! Mehetnek vele a próbák!
Van még egy rostov orsós magnóm abban előfordulhat? A rádiót még szeretném gatyába rázni.
Szia.
Igazuk van az előttem szólóknak, kell bele a germánium dióda. Jó sok kísérletet végeztem, amikor írtam a cikket, próbáltam schottky diódával, sima 4148-al is, de stabil csak a Ge diódával lett. viszont abból 2-3 félét próbáltam, és mind jó volt. Esetleg szkóppal ránézhetnél, hogy meg vannak e a feszültségek. pl az 1M-s ellenálláson meg van e a negatív fesz, hogy egyáltalán vezérli-e a FET-et..
Már keresem a diódát a rádióban. Amint megvan beleteszem az oszcillátorba és megnézem mi lesz.
|
Bejelentkezés
Hirdetés |





.






