Fórum témák
» Több friss téma |
őszintén megmondom sok erősítőt csináltam fet-es tranzisztorost, 5.1est mindenfélét de csöveset még nem de ha ennyire zűrős meg veszélyes lehet hogy nem kezdek bele amúgy van valaki akivel tartom a kpcsolatot msn-en ő szokót segíteni meg a hegyi szomszédom idős tévészerelő 56 éves valami nagyfeszes diplomája van még ővele szoktam ritkán bügykölni
szerintem ha bele fogok akkor megyek a hegyi szomszédhoz
Rögzítés alatt mit értesz? Professzionális, vagy házi stúdiómunkát? Ha igen, akkor egy kicsi 10"-os kombó is bőven megteszi, mivel erre a célra inkább a kisebb cuccok a megfelelőbbek. Nem döng úgy tőle a szoba (feljátszóhelység) könnyebb jól elhelyezni és mikrofonozni, könnyebb a talajtól feljebb emelni (állványozni). Univerzálisan használható cuccot pedig ne is akarjunk csinálni, pláne bass gityóhoz... ez még a költségkeret nélküli, legprofibb modellek gyártóinak sem szokott összejönni
Én is ezért csináltam a nagy mellé egy kisebbet, mert a próbateremben és egyéb helyeken borzalmas volt rajta játszani.Azt javaslom gondold át, hogy legfőképp milyen felhasználásra szánod a cuccot, mennyit akarsz/tudsz költeni rá, foglald össze a legfontosabb kritériumaidat, magyarul nagyobb céltudatossággal állj a dologhoz. Szívesen segítek amiben tudok, ha kérdésed van kérdezz! Én is úgy szoktam...
Sziasztok!
Unatkoztam, úgyhogy csináltam egy kis felvételt. Egy híres Dire Straits számnak(Sultans of Swing) az egyik szólóját játszottam föl. Elektromos gityó->kis kombó (clean)->elektrét mikrofon->előfok->PC (Goldwave). A végén Sony Vegas-al aláraktam a gitár backing track-et. Halgassátok és mondjatok véleményt, mert elég kihalt a topic.
Nem tudom, hogy elektromos gityóhoz hogy lehet dinamikát csinálni,én leginkább ezt hiányolom belőle. A hang színe szerintem jó.
Dinamika az van benne. Inkább éppen hogy kompresszor kellett volna rá a hangkitartás növelése végett, no meg egy kis spring reverb. Egyébként jó :yes:
Na így szól utólagosan hozzáadott compressorral, spring reverb-el Guitar Rig 4 el.
Azthiszem ez jelentős javulás.
Na megmértem:
UT=+/-35V Rt=8 Ohm Bemenetre 1KHz sin. Q1 bázisán:215mV Q2 bázisán:216mV Uki=14,1V Szerintem ez reális. Az előfokot nem sikerült bevinnem, megpróbálom valami másról meghajtani, monjuk a számgép hangkártyájáról. Ha azzal nagyobb a hangja, akkor biztosan a tiszta csatiban lesz a hiba.
Igen, így nekem is jobban tetszik, de az igazi akkor lett volna, ha valós időben játszod fel, efektezve. Ha visszahallod az efektezett hangot, akkor a játékod is ahoz idomul, még akaratlanul is és sokkal természetesebben, simábban szolal meg, mint utólag hozzáadott szoftveres efekttel. Egyébként ügyes vagy, tetszik a szólód
Köszi!
Karácsonykor kaptam meg a gitáromat és azóta nyomom keményen éjjel-nappal. Gitározni azért jó, mert közben megtanulok zenélni, és még az elektronikához is kezdek egyre jobban érteni. ![]() Megis fogom tanulni az egész számot és felveszem. ZSozsóó: Az előfokodhoz ma megrendelem az alkatrészeket, és ahogy a ret-eseket ismerem eléghamar meg is lesz. A lead csatornát beépítettem, de tegnap nemakart megszólalni. Lehet megint a feteket raktam be rosszul.
Csao. Jól szól, refektezve is rendesen élvezhető, hihi
![]() Milyen gityó, milyen kombó ? Vagy már írtad ?
A kimeneten 14V DC? Ott, ahova a hangszórót kötöd?
Helló!
14V AC, a műterhelés elé raktam a mérőzsinórt. Nem kéne egyenáram a kimenetre, főleg nem annyi.
De ott mennyit mértél egyenben? és mekkora volt az a 1khz sin?
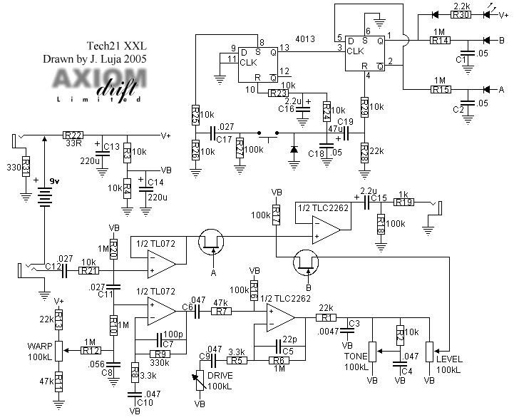
Próbált már valaki ilyen torzítót ?
Érdemes lehet megépíteni? Az árához képest, szinte semmi nincs benne Íme a kapcsolási rajza:
Hát én régen kísérleteztem ilyesmivel, mikor még nem is láttam ezt a rajzot. Ahogy érzed, nem kell csodát várni tőle. A warp csinál némi munkapont eltolást, így csinál a hard clippel szimmetrikus/aszimmetrikus vágást. Nekem nem igazán jön be az ilyesmi, de ha mögé vágsz egy szoftvert láda szimulációval, valami drasztikussal ,akkor akár még jól is szólhat. Végülis a sansampoknak is ez a lényege, atom felharmónikus tartalom, megszűrve szűrőkkel.
Zsolti
Akkor nem próbálgatom... nem is tetszik.
A dr. bugidat milyen nyákra csináltad? A potikat drótokkal kötötted be? Hogy néz ki bedobozolva, van egy képed róla?
Hú én nem dobozoltam be a zsiványt, próbapanelen van, dse úgy néz ki, hogy építettem egy "poti falat". Nagyon bulis, kartonpapír az előlap, abban figyelnek a potik. Mindegyik bekötve árnyékolt vezetékkel, végén a próbapanelbe menő drót. A tone stack is ott van felépítve, van egy "oda" meg egy "vissza" árnyékolt (tehát egy négy pólusként kezelem), ugyanez a master potinál is, mint a gainnél. Kb 20cm-sek a kanócok, de nem szed fel semmi számottevőt.
Nyilván a legjobb neki, ha a panelben vannak a potik, meg ground plane el körbe van véve, persze a földelést érdemes sima track-el. A "poti falon" van egy 1,5mm^2 es föld vezeték, minden föld arra megy ,ez egy vezetékkel jön a panel földjéhez, helye nem kritikus itt aztán nem sok áram folyik ,nem lesz brummos.
Pedig a bemeneti jel nem lett volna rossz, hogy meglásd mekkora az erősítés! Még egy bulis mérés van az ilyen áram visszacsatolt erősítőkkel! meg tudod határozni mennyi a kimeneti ellenállása. Mérd meg terhelő ellenállás nélkül adott bemenő jelre, meg ismert terhelő ellenállással. Meglátod mennyit változik a kimeneti feszültséged. Azért, mert ez inkább "áram" kimenetű erősítő. Ezekből az adatokból aztán kiszámolhatod mekkora a kimenő ellenállásod. Érdekes mérés
Ezt otthon is el tudod játszani, kell egy progi, ami kiad neked mondjuk 1k szinuszt pl 100mVra belövöd, megméred multiméterrel mennyi az annyi , rá az erősítőre és kimeneten megint mérsz. És elvégzed, amit leírtam. Mindegy, hogy a multiméter mennyit csal, nem korrekt olyan nagy frekvencián, de mindkét esetben hasonló mértékben csal, így nem téma, neked a változás a fontos...Zsolti
Itt vagyok én is 2 felvétellel, sajnos én nem tudok játszani, úgyhogy csak pötyörgök valamit
![]() Bővebben: Link Bővebben: Link Vegyétek figyelembe, hogy ez egy nagyon overdrive fej, tiszta nem nagyon van benne, csak ha lehúzom a gitárt, de akkor is óvatosan kell ütni a húrokat, azért dinamika tartománya elég jól van..Doboz sajna továbbra is az 1X12 rft, kicsit zizis a hangja, van benne magas elég. 1-nél Erősítés I. csatornája, kb gain 1 óránál, hangszín már nem tudom hogyan volt, de nem is nagyon fontos, elég nyers a hangja úgy is. 2-nél már benn van az Erősítés II. gain fokozat, első gain elég alacsonyan, hogy legyen elég presence drive a második meg dob rá pár lapát szenet. Ma elindítottuk a saját 4X12 V30 ládám kivitelezését, na, majd azzal mit fog szólni. Mesterén nagyon szuperül szól, már alig várom. Vélemény? Zsolti
Az úgy ottan azé jó ám
![]() Simán mehet refinek is bármelyik zenekarnak , Nem találok benn kivetnivalót, rakkedroll, a javából !!
Hali!
csoka69 kolléga már építgetett a kapcsolásomból, ajánlom figyelmedbe a 170, ik oldaltól olvasgatni a topciot, vannak benne érdekességek, amik lehet neked is "hibaként" vagy esetleges modként előjöhetnek. Köszönöm, hogy ennyien megtiszteltek bizalmatokkal a kapcsolással kapcsolatban ![]() Zsolti
Kössz!
A gitár SX GG-1, a kombó pedig Powerstate GW-20. Mindkettő nagyon kiváló minőségű és nagyon olcsó cucc.
Hali!
Nagyon jól szól! Pontosan hogyis nézki ez a fej? Ennek csak az előfoka csöves? vagy az egész fej félvezetős? Ez az overdrive hangzás nekem jobban bejön mint a diso.
Hali!
Az elő fokozata csöves, a végfokozata lm3876 vegyes visszacsatolással. Az ad neki egy hasbarúgós mélyet és kemény magasat. Vissza is kell fogni. Még van mit módosítani meg javítani rajta, de az alapkaraktere megmarad, csak maximum kicsit kitisztítom. Alig veszed fel a gaint és már torzít. De a gityón a vol lehúzásával lehet tisztogatni ![]() zsolti
Csao, én a gitárom is powerstétnél vettem, a legolcsóbbat (valami vision), de kombót nem mertem venni tőlük, azt használtam találtam gityósoppon
, a Gitárra ráfért egy (strato) hangszedő a hídhoz, kapott egy shadov sh661 (hambi) et, meg télen egy tremoló csere is volt, ami megtette a hatását. Most ekég jól szóló stabil cucc. De ha Powerstate kombóval vetted föl, le a kalappal.
Sziasztok fuzz-ba sehol nem találtam ac-és tranzit itthon is néztem boltba,interneten szóval nincs ehelyett szerintetek jó lesz bele bc 550-es?Igaz hogy ez NPN-es
de talán jó nem?
szerintem nagyon jó hangja van nagyon tetszik érdekelne engem a rajza ha meg van.
KÖszi
Az AC... tranyó az germánium lehet. pnp helyett nem jó az npn. Mellékelhetnéd a kapcsolási rajzot is legközelebb, vagy pedig egy linket (ha már korábban felraktad).
|
Bejelentkezés
Hirdetés |




Én is ezért csináltam a nagy mellé egy kisebbet, mert a próbateremben és egyéb helyeken borzalmas volt rajta játszani.






