Fórum témák
» Több friss téma |
Heló köszi a gyors válaszaitokat.
Tegnap mikor elkezdtem a hibakeresést az volt az első dolgom hogy a hangerő szabályzót iktattam minthogy az nem az eredeti kapcsolás része, de ez semmilyen változást nem idézett elő. Most ellenőriztem az átkötéseket is és azok is jók. Végig piszkáltam az általatok említett pontokat csavarhúzóval: a 47µF-nál egy kis pattanás hallatszott csak mikor hozzáértem, de brumm nem volt, az erősítéspoti meleg lábán szintén, viszont a csúszka kivezetésénél, vagy a 100nF felöli kivezetésnél már halk brummot idézett elő a tapogatás, a bemeneten viszont semmi, de azt vettem észre ha a bemeneten lévő 1µF után érek hozzá az már erős brummot vált ki.
Akkor pedig -magad ellenőrizted - működik a kapcsolásod. Gyanítom a jack aljzat lesz fordítva bekötve, előfordult velem is. Ellenrőzid le! A szabadon fityegő kábel vég -ami megy a gitárba- vége csipogjon az 1µF -hoz, a másik a földhöz! Zs.
Nem, jól van bekötve, akkor sincs brumm ha panelon érintem meg az 1µF negatív lábát, csak akkor van ha a pozitívat érintem meg, azaz gyakorlatilag közvetlen a bc560 bázisát.
A kondenzátornak mindegy lenne,hogy előtte vagy utána adsz jelet neki, nincs véletlenül rövidzárban előtte az áramkör? Legegyszerűbb, ha lekötöd a bemeneti jacket, és akkor az 1µF másik felén is kellene "vennie" az adást. Mérd meg, nem-e a földön van a bemenet, az 1µF levegőben lógó vége! Zs.
Hello!
Na az a nagy baj, hogy égen-földön nem találok hozzá rajzot. Ez egy Artec Soloist Distortion pedál. Szóval azt nem lehet megmondani, hogy a műv-erősítő melyik lábán kísérletezhetek?
Igazad volt két napon át az a rohadék jack aljzat szivatott, csak akkor zárlatos ha be van dugva bele valami
![]() Hétfőn vissza is viszem a boltba, és megmondom nekik hogy bűncselekmény ilyet árulni, 3at vettem abbol az egyik ez a másikról kézzel letudtam húzni az anyát, a harmadikat szerintem ki se próbálom Köszi a segítséget mindkettőtöknek, üdv Laci
Elég sok műveleti erősítő van benne, keresd meg azt, amelyik a gaint-adja, kb az lehet, ami a vágó diódákra megy, és a kimenet és az invertáló láb közötti ellenállást növeld. Rajz nélkül csak nagy vonalakban lehet erről írni...Zs.
De már tudod legalább, hogy kb hogy lehet felderíteni a hibát! Ne mérgelődj, inkább szűrd le a tapasztalatokat!
Zs.
Oké, köszönöm! Majd próbálkozom, de ha esetleg eszedbe jut még valami, akkor jelezd légyszi!
Nevéből adódóan egy distortion áramkör lehet benne, egy 4xes műveleti erősítővel ,ami teljesen mosfetes, rail to rail, teljes tápig majdnem kivezérelhető, a sebessége nem mondható túl nagynak, vetekszik a uA741 -el. De azért sok más paraméterében jobb. Meg még egy dupla műveleti erősítő, a 4558. Tehát szumma 6 db. Ebből melyik a torzító, azt neked kell megtalálnod. Adatlap alapján keresd a kimeneteket, azok környékén keress sorba egy ellenállást +kondenzátort és 2 darab (vagy több ,de egy helyen) diódát. Na, az lesz valószínű a torzító fokozat (ha ilyen megoldású a vágás),de a gain potméter is valahová ide kell befusson. Ekkor lehet az adott műveleti erősítő kapcsolási megoldását feltérképezni, majd beavatkozni. Rajzold vissza, másképpen nem fog menni, de komolyan, rajzot én sem vélek felfedezni sehol. Ha győr kőrnyéki vagy szívesen meg tudom nézni bármikor, tudok segíteni, vagy ha eljuttatod...Bár lehet segítene a dolgon egy booster áramkör, Leaslie épp ilyet tervez, azzal meg lehetne lökni és a pedál is stock állapotban maradhatna!
Zs. A hozzászólás módosítva: Márc 14, 2013
Szóval stock állapotban már nem marad és szegény lehet épségben sem.
Azt hiszem jó helyen keresgéltem, mert sikerült felturbóznom. 3 db ellenállással játszottam. Az első kettővel kicsit boostoltam, majd az utolsóval beletrafáltam, mert az volt a gain. Olyannyira, hogy kipróbáltam egy túl nagy ellenállással is, de ezt már nem szerette és azóta a gain potival nem tudom változtatni a torzítás mértékét. Kb középtájon maradt és hiába tekergetem semmi...Azt kellene most kitalálni, hogy a TLC műv.erősítőt lőttem ki vagy a tranyót. Egyébként Pesten vagyok, de azért köszönöm!
Az iskolapéldája annak, mit nem szabad csinálni!
A helyes sorrend az lett volna, hogy először visszarajzolni a kérdéses áramkört, gondolkozni rajta pár sort és belevágni! Így elég nehéz mondani bármit, mert a kapcsolási is ki tudja milyen megoldásokat használ. A kérdés eldöntése egyszerű, rakd vissza a régit és meg kell próbálni úgy. Ha se kép, se hang, akkor mérni kell, jelgenerátorral meg szkóppal. Ha nem jutsz vele dűlőre, dobd fel postán, megnézem szívesen! Amúgy a műveleti erősítőt nem könnyű kilőni, szerintem nem olyan nagy a "baj". Zs.
1
-A tekercs mereteinek megtartasa lenne az egyik ok. -A magnester koncentracioja egy a hur egy kis reszere . 2.Akarmilyen magnest hasznaltam OK volt meg gitarhoz is ahol a tul nagy magneses ter fekezi /roviditi a lecsengesi idot (sustain) .Basszusgitarnal nem anyira fontos talan jobb ha "szorosabb" a hang . 3.Van a tekercs en belul elhelyezett magnes is ..AlNiCo rudacskak most mar nem emlekszem hogy basszusgitarhoz melyik de lattam valahol ,gitarnal ismert az originalis Strato hangszedo Egyes hangszedok magnese kore "U" alaku a magnes alul es a ket lagyvas "blade" hozza fel a magneskort . A polus koncentratorok atmeroje illetve felulete elegge beleszol a hangzasba ezert is kulombozo kialakitasuak . A tejercs kozepeben levo lagyvas felulete egy zarlatos tekercsmenetnek felel meg , a zarlatos tekercs vagja a magasakat ( a felharmonikusokat ) .valamint nemlinearis "szaturaciot" hoznak , torzitast .A magnester koncentracio a ter magnesses vonalainak utja /eltorzulasa a hurhoz kepest ugyancsak torzitasokat okoz amik vegul a hangzasra hatnak . Szuk ,keskeny ponton magnesezett hur csak bizonyos azon a helyen megjeleno alap es felharmonikusok fognat a hangszedo kimeneten megjelenni . "U " alaku mar szelesebb hur-darabot fog igy tobb harmonikust is es talan egy egy ala hangon is nagyobb amplitudoju oszciilaciot . Humbucker az U alakjuhoz hasonlit csak hogy meg szelesebb az "U" igy sokkal tobb harmonikust fog . A hangszedo sajat rezonanciaja hatassal van a hangzasra. A rezonancia , a megneses ter koncentracioja es a hur alatti hosszanti pozitio adja meg a hengzast .Pickup Response Demonstration Applet It lehet jatszadozni a kulombozo pickup es azok helyenek valtoztatasaval ,megjelenil a hangzas frekvencia Bode frekvencia /amplitudo gorbeje. Humbucker vagy mas hangszedonel nem szamit a magneses ter polaritasa , de a hangszedok egymnaskozti polaritasa igen .
Valóban nem szabad ilyet csinálni, de legalább tök sokat tanultam belőle.
Viszont a lényeg, hogy csökkentettem az ellenállás mértékét és csodák csodája megint működik. Sajnos nem akkora gainnel, mint szerettem volna, de még mindig jobb, mint korábban. Köszi a segítséget Zsozsó!
Építsd elé egy booster és probléma megoldva. Ha a nyák állja utatokat, komolyan mondom, egy pár egyeztetés és megtervezem nagyon szívesen. Ki is próbálom, összerakom, van itthon mindenem hozzá! Zs.
Nos végül is összeraktam azt a kapcsolást, amit ajánlottál(cigidoboz gitárerősítő) eddig jónak tűnik, a füst mindenben benne maradt.
A gitárt még nem kötöttem rá, mert az egyik IC eléggé melegszik (kb. 1 perc alatt kézzel még foghatóan, de forró lett). Ez hibára utal vagy normális?
Mit jelent az az eléggé? Eléggé be van dobozolva, tehát nem nagyon érzékeltem a melegedést. Próbáld ki gitárral, és esetleg írj a cikk alá. Zenobia88 egyébként segítőkész és pár órán belül szokott válaszolni.
Biztos nem normális, túl nagy áramot egyik sem vehet fel. Ellenőrizd, hogy helyes-e a táp polaritása a tápfeszültség lábakon, ha fordítva van bekötve, akkor hajlamos melegedni! Más problémája kb nem is lehet, ha minden más kb a rajz szerint van...
Idézet: A BSS-es cikkben ez egy jó nagy marhaság, azért azt megmondom. Simán elmegy TL072-vel, csak nem 600kOhm-okkal kellene hidegítetlenül megcsinálni a virtuális földet. Bőven jó lenne a 100k/ 100k is, vagy kisebb. Értem én, hogy az alacsony áramfelvétel a cél,de 200k sem vesz fel gyakorlatilag semennyi áramot, alacsonyabb impedancia azért. Hidegíteni is illik legalább egy kondival, az osztó "alsó" tagját. Meg mondjuk a tápfesz kapcsokra is illene legalább egy kondenzátor, a telep belső ellenállása nem egy leányálom nagyobb frekvenciákon. Úgyhogy van mit javítani a kapcsoláson szerintem,amellett, hogy az egyszerűsége fokozódna, de minimum meg is maradhatna! Zs. „Duális IC-vel ( TL072 ) nem érdemes próbálkozni! Így két IC szükséges a nem kívánt gerjedések elkerülésére.” A hozzászólás módosítva: Márc 15, 2013
Ötletadónak összedobtam egy kis kapcsolást, én csak szomszéd bosszantónak hívom az ilyesmit, egy érzékeny ládán szól akkorát egy telepről, mint az ágyú! A cigisdoboz cuccotok "ihletett" meg, ez egy kicsit nagyobb áramkör, kicsit jobb és kicsit több szolgáltatással.
Valódi AB osztályú működés (adjusztálást kíván). Nagy bemeneti impedancia (nagyjából bármit elé lehet kötni, meglévő pedál, boost, akármi. Megnövelt kimeneti ellenállás (FDD, frekvencia függő damping), amire rá lehet tenni még egy lapáttal a "tight_bass" és "crisp" kezelőkkel, ami gyakorlatilag egy mély rezonancián ráemelő dolog (depht) és egy presence, csak most ilyen kedvem volt és ilyen nevet adtam neki! 8 és 16Ohmot is megeszik, 4-el nem terhelném. Kb fél watt kimenő teljesítményt prognosztizálnék jelentősebb torzulás nélkül (nagyobb kivezérlésen,klippelésnél kezd a trükkös visszacsatolás (is) felbomlani). Akinek van kedve próbálja ki, veszteni nem lehet vele szerintem. A nyugalmi áram a *-al jelölt R3-R4-el állítható, minél nagyobb az ellenállás, annál nagyobb az áram. Pár mA már bőven elég, telep kímélés miatt is. 1k-nál nagyobb szerintem nem fog oda kelleni, max kisebb. Lehet a "vég" emitterekbe kéne egy-egy 100mOhm, de szerintem így is működőképes. Csak ötletadó, egy minőségibb és korrektebb kapcsolás felé. Akinek nem kell a kapcsoló és poti, le is hagyhatja, R1 és C2 helyére rövidzár kell (mintha a kapcsoló rövidre zárná). Továbbá nem kell a poti és a 220nF- ja sem. Gyakorlatilag R7 és R18 is jöhetne ki , R13 és C1 kíséretében ,de ekkor R19-et az új helyzetnek megfelelően újra kell számolni, hogy az FDD korrektül működjön. Nem nagy kunszt amúgy! Csak tipp, kipróbálnám, ha lenne sok időm, ma sajnos csak pár percem volt és gondoltam elméletezek egy kicsit! Ha valakit mélyebben érdekel a működés, mesélek róla szívesen.Szép napot mindenkinek! Zs. A hozzászólás módosítva: Márc 16, 2013
Hi!
Amit belinkeltem erositonel, ha a kimenotrafonal elhagynam a "visszacsatolo" agat es az ECL86 7-es labara csatlakozo 150 Ohm/50µF tagot lekotnem a testre mennyire valtoztatna az a mukodesen??
Tökéletesen fog akkor is működni. Gyakorlatilag hasonló elvű a visszacsatolása, mint ami a csatolt kapcsolásomban van egy hsz el feljebb...Nem lesz belőle semmi dráma, csak egyszerűbb lesz a kapcsolás, valamennyit változhat a tonalitása is. Egy próbát megér, aztán meglátod, világrengető változás nem lesz szerintem. Zs.
Koszi, holnap az lesz az elso. Meg egy kerdes: a hangszoro " +/- " bekotese mindegy vagy a test pont azert legyen a " - " . Ma osszedobtam egy Dallas Rangemastert (1965-os verzio). Igaz OC44-est nem talaltam (pedig tudom, hogy van valahol meg) igy helyette egy AC128 kerolt bele. Kivancsi leszek ra holnap.
A hozzászólás módosítva: Márc 16, 2013
Egy darab hangszóró esetében ez teljesen mindegy. Arra vigyázz, hogy nem ártana előterhelni a szekundert egy pl 100ohmos ellenállással, öreg trafó lehet, nem is biztos, hogy a huzal szigetelése, a trafó impregnálása - ha van - olyan jó, nehogy hangszóró nélkül kapcsold be és tekergesd, mert átüthet a kimenő. Ennek az az oka, hogy ugyebár a kimenőtrafó feltranszformálja a szekunder oldali ellenállást a primerre. Ha szakadás van ,akkor egy végtelen ellenállásnak is felfoghatjuk. Így a primeren ennek az impedancia áttételszerese jelenik meg, mondhatni még nagyobb végtelen. Ezen a hatalmas ellenálláson egy nagyon apró áramváltozás (bemeneti jel hatására létrejövő anódáram, ami lehet akár egy apró zaj is) is már "végtelen" nagyságú feszültséget ejt és a menetek közti szigetelés ezt nem mindig bírja. Ha a szekunderre ráforrasztasz egyből egy 100Ohmost, akkor ez nem fog bekövetkezni soha. Nem létkérdés, én nem szoktam, de amíg alakulóban és tesztelő félben van valami ,ártani nem fog! Kíváncsi leszek, dobj majd képeket, de főleg hangot! Zs.
A hozzászólás módosítva: Márc 17, 2013
Senki nem csapott rá, hát reggel fogtam magam és összedugdostam próbapanelen...Szól, teszi a dolgát, mindig megdöbbent egy 9V -os elemmel mekkorát tud dörrenni. Közvetlenül gitárral "tápláltam", de a hangerő potit 3 fölé nem mertem tekerni, mert a rendőrség adta volna a díszkíséretet a dutyiba azt hiszem!!!
Így önmagában (semmi extra előerősítő színezés) kellett neki a prezenc maximumra, de szerintem tisztességesen szól. NE5534-el próbáltam ,de bármilyen műveleti erősítőt elvisel. A nyugalmi áramom 8-10mA volt, a rajz szerinti értékekkel. Szép napot! Zs. A hozzászólás módosítva: Márc 17, 2013
Nos atkotottem, valoban "semmi" egetrengeto valtozas talan most kevesebb a mely. Ezt mivel lehetne kompenzalni igy magaban a vegfokban? (C59 novelese?) Meg annyit vettem eszre ma reggel, hogy a hangero potit ha kozepallasban tartom valahonnet osszeszed valami zajt. Teljes hangeronel viszont eltunik. Igy ha a bemeneti jelet leveszem nullara nincs zaj, potmeter halkit ujra megjelenik valami. Igaz nagyon sercegett mar az elejen is, amit kontakt sray javitott de lehet hogy csak eddig huzta?
Ezt kompenzálni úgy tudod, hogy visszakötöd!
Nem látom értelmét megszűnetni valamit, amit aztán más úton mégiscsak vissza akarunk kompenzálni. A potit meg szerintem cseréld le, párszáz forintért már lehet jó potit kapni. Zs.
Üdvözletem, valaki meg tudná mondani ezt hogy mi ez? Tudom TR303 de ami rajta van effekt az mit tud? Végén kikacsolja és akkor meg már basszusgitárhoz hasonló hangja lesz.
Sziasztok!
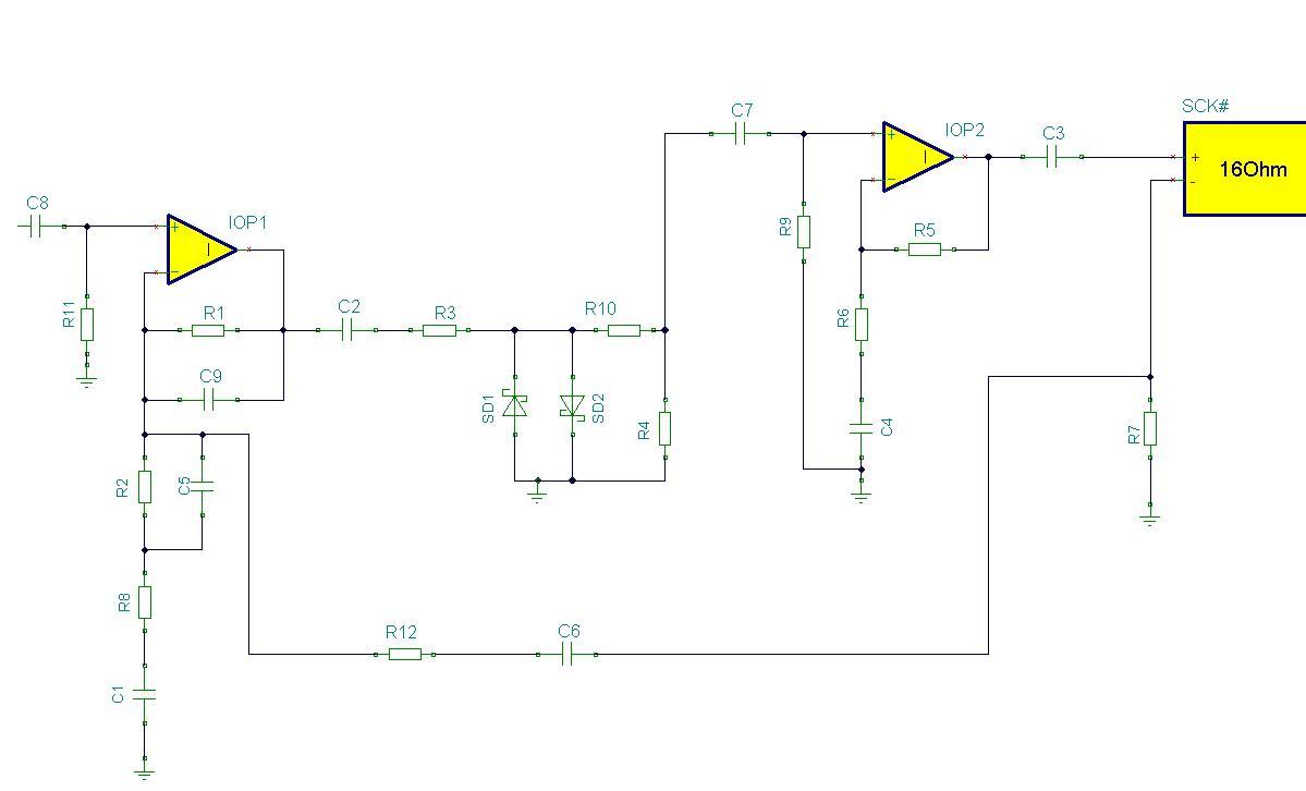
Belelendültem ebbe a "cigisdoboz" projektbe, lassan átalakítottam a kapcsolást. Kemény egy blúz masina lett belőle. A koncepcióm a legnagyobb egyszerűség, a gitár hangerő potival lehet feltisztítani vagy belevinni a letörésbe, harapásba, visításba. Még egy kis finomhangolás kell, de jó nyomon járok. Egyszerűen bődület, hogy mekkora hangja van a V30 as ládával ennek a kis 9V-os telepről és BC546/BC556 "végtranyó" párossal! A problémám nagy részét ez okozta, hogyan vigyem lejjebb a hangerőt, szomszédi körülmények között tolerálható szintre a kísérletek alatt. A koncepció a rajzon látható (persze ahol kell ,oda képzeljetek féltápot, egy egyszerű 22k/22k osztó + 47µF kombóval, az egész áramkört ez látja el referenciával. A rajz nem teljes, pár alkatész az egyszerűség kedvéért lemaradt, de összeszámoltam, ha jól emlékszem 34 alkatrész van összesen.), gyakorlatilag a peavey használja ezt az elvet a félvezetős kombóiban, talán "transtube" vagy ilyesmi áramkörnek hívják, persze nem ilyen puritán és egyszerű módon, de a lényeg ugyanez. A végfokozat az OP2-vel jelölt műveleti erősítő (képzeljétek oda a 2 "végtranyót" is), emellett egyszerűsítettem a visszacsatoláson. A hangszóró áramával arányos feszültség visszacsatolása az R7 figyelő ellenálláson és R12 C6 -on keresztül történik a meghajtó áramkörre. OP1 feladata egy feszültségerősítés, amit gyakorlatilag a hangszóró impedancia menete szabályoz. Utána jön a torzító fokozat schottky diódákkal. A hangszóró rezonanciákon ráerősít a meghajtás, míg tiszta a szand (bemeneti jel elég alacsony, gitár poti lenn van), akkor ez sima feszültség erősítésként jelentkezik, így a hangszórón nagyobb áram fog folyni, a rezonanciákon nagyobb lesz a teljesítmény (ahhoz képest nagyobb, mintha nem lenne ez a visszacsatolás). Ez egy jó mély kiemelés, és magas emelésként jelentkezik. Így működik az összes félvezetős kis kombó is pl amin van FDD funkció/kapcsoló. Persze ez most egy végletekig leegyszerűsített séma! Amikor elég nagy a bemeneti jel, hogy elkezdjen belecsípni a schottky diódák határolásába, akkor a torzítás dinamikusan fog történni, ez is a hangszóró impedancia menetétől függ, persze csak addig, míg teljesen fel nem bomlik a visszacsatolás a nagy torzítás miatt.Ekkor olyan, mintha ez az egész ott sem lenne. Az egész áramkör nagyon dinamikusan reagál több paraméterre, izgalmas, nemde? Alkatrész értékeket is megadok , ha végleg olyan állapotban lesz, szerintem nem bonyolultabb, mint a másik, remélem lesz aki lát benne fantáziát és utánépíti! Engem nagyon meggyőzött, de komolyan! Zs. A hozzászólás módosítva: Márc 17, 2013
Szia!
Wikipedia Idézet: „A Roland TB–303 egy, a Roland Corporation által gyártott szintetizátor, az elektronikus zene egyik legmeghatározóbb hangzásáért felelős....” |
Bejelentkezés
Hirdetés |





Zs.
Azt hiszem jó helyen keresgéltem, mert sikerült felturbóznom. 3 db ellenállással játszottam. Az első kettővel kicsit boostoltam, majd az utolsóval beletrafáltam, mert az volt a gain. Olyannyira, hogy kipróbáltam egy túl nagy ellenállással is, de ezt már nem szerette és azóta a gain potival nem tudom változtatni a torzítás mértékét. Kb középtájon maradt és hiába tekergetem semmi...
A helyes sorrend az lett volna, hogy először visszarajzolni a kérdéses áramkört, gondolkozni rajta pár sort és belevágni! Így elég nehéz mondani bármit, mert a kapcsolási is ki tudja milyen megoldásokat használ. A kérdés eldöntése egyszerű, rakd vissza a régit és meg kell próbálni úgy. Ha se kép, se hang, akkor mérni kell, jelgenerátorral meg szkóppal. Ha nem jutsz vele dűlőre, dobd fel postán, megnézem szívesen! Amúgy a műveleti erősítőt nem könnyű kilőni, szerintem nem olyan nagy a "baj". Zs.
8 és 16Ohmot is megeszik, 4-el nem terhelném. Kb fél watt kimenő teljesítményt prognosztizálnék jelentősebb torzulás nélkül (nagyobb kivezérlésen,klippelésnél kezd a trükkös visszacsatolás (is) felbomlani). Akinek van kedve próbálja ki, veszteni nem lehet vele szerintem. A nyugalmi áram a *-al jelölt R3-R4-el állítható, minél nagyobb az ellenállás, annál nagyobb az áram. Pár mA már bőven elég, telep kímélés miatt is. 1k-nál nagyobb szerintem nem fog oda kelleni, max kisebb. Lehet a "vég" emitterekbe kéne egy-egy 100mOhm, de szerintem így is működőképes. Csak ötletadó, egy minőségibb és korrektebb kapcsolás felé. Akinek nem kell a kapcsoló és poti, le is hagyhatja, R1 és C2 helyére rövidzár kell (mintha a kapcsoló rövidre zárná). Továbbá nem kell a poti és a 220nF- ja sem. Gyakorlatilag R7 és R18 is jöhetne ki , R13 és C1 kíséretében ,de ekkor R19-et az új helyzetnek megfelelően újra kell számolni, hogy az FDD korrektül működjön. Nem nagy kunszt amúgy! Csak tipp, kipróbálnám, ha lenne sok időm, ma sajnos csak pár percem volt és gondoltam elméletezek egy kicsit! Ha valakit mélyebben érdekel a működés, mesélek róla szívesen.Szép napot mindenkinek! Zs. 





