Fórum témák
» Több friss téma |
Ajajj... most látom csak hogy elírtam az anyagköltségét
40.000 Ft -ot akatram írni. Ez persze úgy volt ennyi, hogy jópár bontott alkatrészt felhasználtam hozzá és csöveim is voltak. Csak olyan álljon neki hasonló project-nek, akinek nem túl "drága" az a minimum 30 munkaóra ami rámegy.
Ha elhitte volna valaki a 40ft-ot, akkor már úsznál a megrendelésekben.
Ha nem vagyok túl vindisgréc, megkérdezhetem, mennyibe fájt a beta ( én elimexnél nézegettem ), és, hogy bevállt-e bassusra ? Ugye ez nem egy Delta, sem kappa... de ócsiny, ócsiny...
Kéne egy kis 112-es láda de gyors mélyeket, erőteljes közepeket szeretnék, főleg slap, és tapping játékhoz, de ugye szegény ember kézzel nőz ... (bár, ha ez 10A, akkor 10 collos ? Az is érdekelne, gyakorló kombóba) Mint mondottam, nem is igazán az ár a fontos ( bár , ha elimexnél, vagy accusná olcsóbbat tudsz, az is érdekelne ), hanem a hangja ! Köszi !
Hali!
Komoly hangja van, nagyot szól. Gyors feszes hangja van, a legalja az gyengébb mint pl egy 15"-ös, de cserébe nagyon pontos, részletező, szebbek a közepei, slap-re igen jó, igényel egy magassugárzót a szépen csengő magasakhoz. A Mikroshop-tól rendeltem. 15-16 körül volt januárban.
Köszi!
Hali! Felvettem egy rövidke slap jellegű hangmintát, hogy pontosabb legyen az elképzelésed.
Ez tisztán a Beta 10, tweeter kikapcsolva, potik, nagyjából középen, kb 1/3 hangerő, mikrofon: Behringer C-1, interfész: FCA-202. Íme:
Egész jól szól, de dillemma, hogy DeltaLite már szokott lenni 17-18 -ért bemutató darab :nemtudom:
(egyébként nincs is most rá kess .... )
Jaja, én is szemezgettem a 10"-es deltalite-tal, de jócskán 20 felett van az ára és jó ha éppen lehet kapni
Ha 18 ért látsz jó állapotút, az mindenképpen jó vétel.
Szerbusz Fleta!
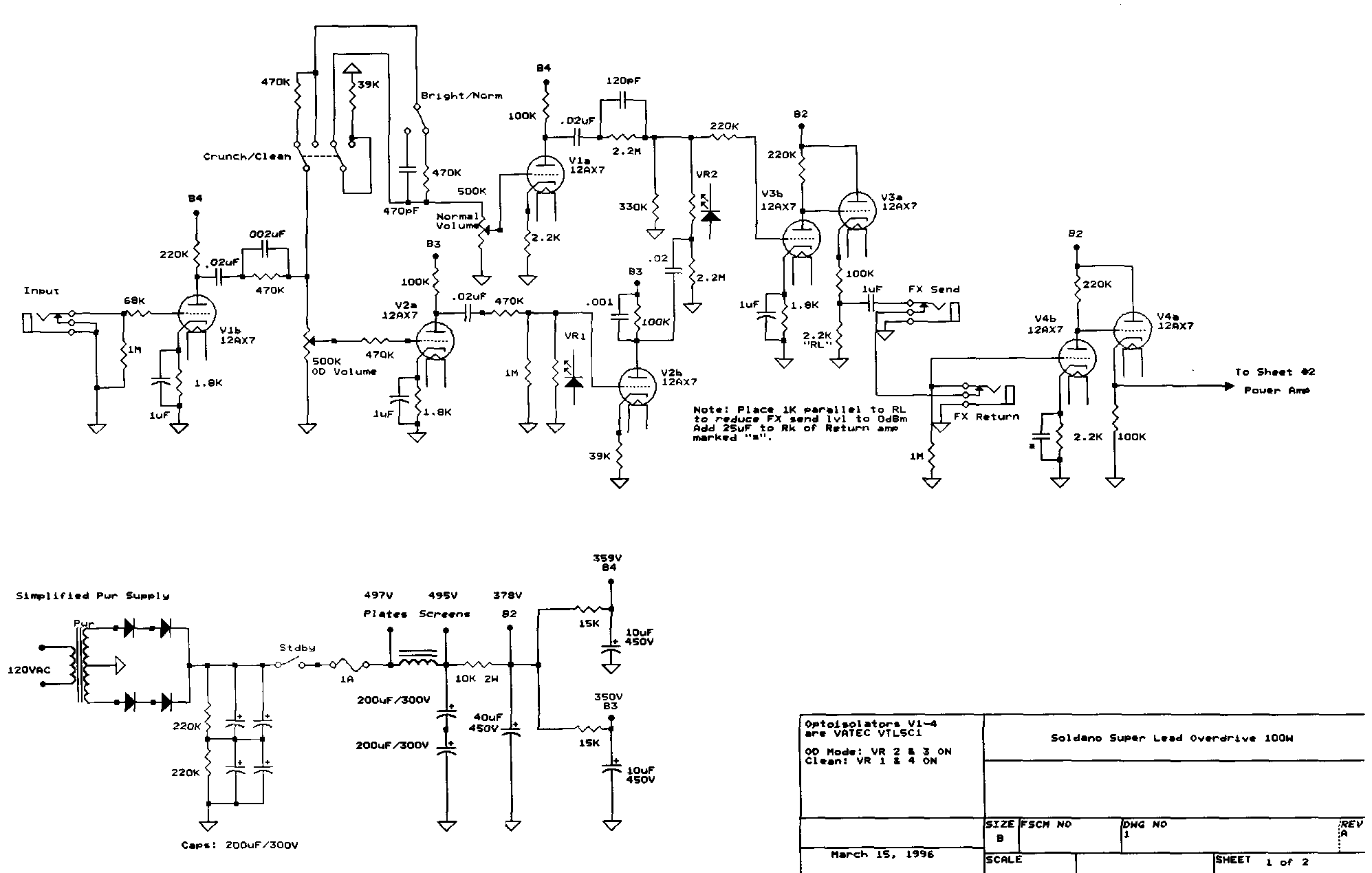
Érdekelne az erősítőd kapcsolása, ha csak nem titok Nemrég lettem kész a basszus kombómmal és hamarosan szeretnék nekiállni egy szólógitár kombónak is. 6P3SZ-E, 807, EC360, EL 84 végcsöveim vannak. Eddig úgy néz ki hogy a 6P3SZ-E vel fogok építeni valamit, talán a Mesa Boogie LoneStar-t, de megnéztem a Soldano-kat, azok is tetszenek.
6P3SZ-E TÖKÉLETESEN megfelel!.Eleinte én is ezekből építkeztem, de a segédrácsra vigyázz, ne menjen 250 voltnál több. Halkabb lesz, de nem számottevően.
Elbírja a 500 voltot is, mint a soldanoknál a kapcsolásban de nem biztos hogy sokáig bírja., 6L6GC Tung-Sol a nyerő eddig. EL84-is jól szól, csináltam már olyant is, nekem könnyű mert én tekerem hozzá a trafókat, ami ezeknél az erősítőknél a leglényegesebb. Megvannak a gyári adatok, és jó eredménnyel csináltam már toroidból kimenőket. Ezek olcsóbak. EL84 18 watt jó előfokkal tökélets összeállítás kombónak. Amit csináltam sajna nem tudtam befejezni, a doboza kész, kárpitozásra vár, de kárpitosra várni kell mert nem ér rá. Én lennék az ! Talán a nyáron formába öntöm.A kapcsolást megkerese m!
Jópofa kis cucc!
Én is toroidból fogom csináltatni a kimenőt. Találtam egy Vaterás hírdetőt aki ilyenekkel foglalkozik, csak azt kellene kiagyalnom , hogy milyen trafót csináltassak. A 6P3SZ-E -nek mekkora anódfeszt ajánlasz? A kapcsolótáp lesz az első amit elkészítek hozzá, csinálhatom akár 250V- 500V ig is 50V-onként lecsapolva, ez nem gond. Köszi a rajzokat és a segítséget
Na most az a vaterás koma én vagyok. freboys
Ha később EL34-et vagy 6l6gt vagy 5881-et akarsz beletenni, akkor 500 volt DC, de ha csak 30 wattra a 6p3sz-el akarod, akkor elég 350Volt
De ha gondolod van trafóvasan EI96-os kimenőnek még 2 db. Eredeti méretek, a vas is kiemnőnek való ezekkel javítják a marshallokat, meg a sló-tBővebben: Link
Azta... micsoda véletlen
Akkor el is kezdhetnénk megtárgyalni a részleteket, persze csak ha nem tartalak fel. A Soldano kapcsolást mennyire ajánlod a ruszki csöveimhez? Ez tényleg 100W-ot tud az egy pár 6L6 gc-vel??
igen de 4 csővel. 2 csőre jó a rajz, elmagyarázok mindent, küldök egy pdf-et benne van minden. Most el kell mennem egy helyre 5 körül leszek, és priviben megkereslek!
Inkább univerzálisra szeretném csinálni, hogy lehessen variálni, kisérletezni rajta, ha éppen olyanom van. A tápon tényleg nem múlik, megcsinálom 300-500V-ig, aztán jó lesz bármihez. Amit az előbb mutattál az csak vas, vagy már meg is van tekerve? Tudsz olyan kimenőt csinálni ami EL 34 -hez és 6L6 -hoz is jó?
Oké, itt leszek és várlak
Sziasztok!
Én örülök hogy megtaláltam ezt a fórumot. nem tudom hogy tudnátok-e nekem segíteni. Szeretnék egy full csöves Class A gitárerősítőt építeni. Úgy értem egy csöves gitárkombót. Elképzeléseim már vannak róla hogy mit szeretnék, és habár műszaki középiskolába jártam, nem sok maradt meg bennem az erősítőkkel kapcsolatban. Sokat nézegettem a gyári csöves erősítőket, és feltűnő, hogy milyen sokan ráálltak arra hogy kis wattitású csöves erősítőket dobjanak a piacra. Úgy látszik hogy sok gyártó rájött hogy van igény a csöves hangzásra ( otthon is elviselhető hangerőn ). El szeretném mondani nektek az elgondolásomat, örülnék ha hozzá tudnátok fűzni a véleményeteket, sőt ha kijavítanátok ha valami nagy sületlenséget mondtam volna. Olyan erősítőt szeretnék csinálni ami maximum 5 wattos, és lehet szabályozni a wattítását, mondjuk 5 watt, 1 Watt, és 0.5 Watt. Szerintem egy otthoni célt szolgáló full csöves erősítőnél célszerű ilyen teljesítmény csökkentést alkalmazni, és így a szomszédok is nyugodtabbak lesznek. Sokat töprengek azon, hogy 5 wattos csöves erősítőre miért tesznek rá egy 12 inches 75 vagy 80 wattos hangszórót. Egyáltalán képes meghajtani egy kisteljesítményű csöves erősítő egy 80 wattos 12 inches hangszórót úgy ahogy az elvárható volna? Nem tudom erről nektek mi a véleményetek? Én voltaképpen elégedett lennék egy olyan egyszerű erősítővel is amin egy hangerő van, és ha nagyon fel van tekerve akkor lehet belőle kihozni kellemes túlvezérelt hangzást... De szeretnék még az erősítőbe bele tenni egy Tónust, és nemártana az egyszerűbb beállítás kedvéért egy Gain potit is bele tenni... Amit nagyon hiányolok a kis teljesítményű csöves erősítőkben, hogy nincsen rajtuk " boost " kapcsoló... amivel ki lehetne emelni szólókat... De szó mi szó elég laikus vagyok, mindazonáltal szeretnék egy ilyesmi típusú erősítőt építeni. Nem vagyok még tisztában azzal, hogy hol lehet és vagy érdemes alkatrészeket beszerezni, egyáltalán a lehetőségekkel sem vagyok tisztában. Egyelőre csak az erős elhatározás van bennem, hogy saját kezűleg megépítsek egy erősítőt, mert hát az még is csak más lenne, mint amita boltokban árulnak, közelebb állna az emberhez, lenne lelke az erősítőnek. Örülnék ha tudnátok ebben segíteni hogy elindulhassak ebbe az irányba. Üdvözlettel Karamazov
Szia!
Az ötleted nem rossz. Egy hangerő potival meg is oldható a "wattitás" szabályzása. A hangszóró egy olyan jószág, ami a bevezetett teljesítményt hangnymássá konvertálja, bizonyos szinten belül arányosan, szóval ez meg is van oldva ![]() Miért tesznek rá nagy hangszórót? Azért mert ezek jelentősen érzékeny példányok. 4-5W hatalmasat tud szólni, még dob mellett is megállja a helyét, nemhogy szobában, egy 4X12-vel hallást, életet, szobát lehet vele rombolni. Ezeknek a gitár tányéroknak jellemzően 98-100dB/W/m érzékenységük is lehet. Azt jelenti, ha 1m-ről méred, akkor 1W teljesítmény 98-100dB hangnyomást hoz létre. Minden teljesítmény duplázás pedig 3dB+. Tehát 2W, 4W az 12dB plussz. Magyarán max teljesítményen, ha a végfokozat még "szinuszt" ad és nem torzít, akkor durván 112dB hangnyomásod lesz. Persze 1m ről, a távolsággal sajnos ez rohamosan csökken, de otthon nem beszélhetünk távolságról. Amikor a végfokozat torzít, pláne, ha keményen torzít, akkor a teljesítménye még nagyobb is lehet, a hangnyomás ismét feljebb kúszik...A lényeg az, hogy jó dobozod, ládád legyen hozzá és akkor nem kell minduntalan iszonyatosan nagy erősítőt csinálni ,hogy megszólaljon Egy 80Wosat is meghajt, csak nem vezérli ki addig, hogy jelentősen hozzátegyen a torzításhoz annak a szaturációja. Milyen hangszóró az? Gyártmány/típus?Amiket leírtál, az szerintem teljesíthető, van is egy sasszém, trafóval, kimenővel 6L6 os SE-re van tervezve, a végfok össze is van rakva, beüzemelve, de azon kívül semmi, ha érdekel, megválnék tőle, mert nem használom...Kb pont ugyanilyen funkciókra terveztem, bár nem egy tónusra, hanem 3as hangszínre, de előlappal ki lehet takarni a furatokat ha érdekel, dobj egy privit, megbeszélhetjük. De egyedi sasszé,trafó, kimenő,doboz legyártásában is tudok segíteni. Szerintem szívesen segítünk neked egy ilyet összehozni, volt már tapasztalatod erősítő építésben, vagy csövekkel, nagyfeszültséggel? Raktam fel képeket, hogy milyeneket tudok gyártatni, a kis 6L6 SE sasszijárról is dobok majd képet, ha érdekel! Zsolti
Hangszorokra rairt maximalis terhelhetoseg mostansag altalaban tizszer nagyobb ertek mint amit kibir a hangszoro normalis uzemmodban "huzamossan". Minden ceg azt ir ra amit akar.
Vagyis a 80W-os hangszoro valoszinuleg kb.10VA -t bir ki huzamos kivezerlesnel . Ebbe nem mindig van benne a mehanikus terhelhetoseg ,vagyis a tekercs elektromossan kibirna a Watt-okat de a membran+felfuggesztes tonkremehet a melyhangok okozta nagy kilengestol.( plusz ami ebbol tovabba elektromossan is kovetkezik). Ha az 5W-os erositore rakotsz egy 5W-osnak cimkezett hangszorot es gitarral jol betorzitiott kivezerelt vegfokkal kb 10W-ra is nohet csucsokba a hangszorora juto elektromos ero ami tonkreteheti . Igy legalabb egy kb.15W-os hangszoro kell ami kozeptartomanyban szol jol 100-4000Hz egy minnel nagyobb membranatmerovel (10" ; 12" gitarnak) hogy a hatasfoka jo legyen a melyhangatvitelnel is es minnel erzekenyebb ( SPL 97-100dB a gitarsavban 100-4500Hz ) hogy jo hatasfokot biztositson ( szoljon hangossan). Gitarhangszorok specialissan vannak tervezve hogy a pillanatnyi de a huzamos kivezerlest/tulvezerlest jol birjak. Termeszetessen 5W nem fogja kivezerelni a kb. 12"/15W-os gitarhangszorot ugy ahogy egy 12W-os erosito igy a hangszoro torzitasa nem fog bejonni . Ellenben ki lehet vezerelni a vegerositot maximalissan jo torzitott hangra turheto hangeron othon vagy egy probaterem/studioban..
Ezt így azért nem mondanám, somogyi szórókra lehet, hogy igaz, de a jobbfajta gyártók a valós szinuszos értéket tüntetik fel.. Arra viszont figyelni kell, hogy ha az erősítő 50W szinuszt ad egy 50W szinuszt elviselő szóróra, akkor torzítva elfüstöl, mivel az effektív teljesítmény 100W is lehet akár. Ezért kell dupla akkora szóró.
Amúgyis jobb, ha nincs a végletekig kihajtva, a kisebb mágnesű szórók hajlamosak fulladni. Nagyobb áramot kap a tekercs, amit már a mágnes nem tud ellensúlyozni és nem tér ki jobban a membrán. Tehát a teljesítményt ugyan elbírja, csak nem jól szól.
Ugyanmár, egy 4x12 nem is ér semmit önmagában, Földváron láthattad.
Ajánlom neked a Cornford Harlequin lekoppintását, 5W-os 1x12-es kombó, de megcsinálhatod egy 8-10 colos szóróval, Celestion, Eminence, Jensen is gyárt.
Naigen, 2 az igazi
![]() A félvezetős szivat mostanában, még valami gerjedés lesz benne, de lassan feladom, hogy honnan jön A félvezetősökkel lehet leszámolok egy életre
Igen, egy másik topikban pont ezt a mörfi törvényt említettem én is
![]() De komolyra fordítva, nem nagyon tudom mi lehet vele. Csöves az eleje, IC-s a vége. A puffereknél van a föld, egy a csövesnek, egy az IC-nek, egy a hangszórónak, egy a sasszénak, a sasszé meg a bejövő hálózati földre. Hsz árammal arányos feszültség visszacsatolás van, amolyan FDD funkció. Árnyékok a kábel egyik végén csak, gain potik is árnyékolva, meleg/csúszka is árnyékolt. Ac fűtés 2db 100Ohmmal közepelve, annak a helyével is játszottam, tulajdonképpen érzéketlen erre, de kelleni kell, mert egyébként zúg rettenetesen. Földeléssel napokat játszottam, tulajdonképpen szánt szándékkal csináltam hurkokat, a lehető leghorrorisztikusabb módon földeltem, nagy áramút a nagy impedanciással, semmi nem hatja meg, egy nagyon makacs zúgás, ahogy néztem analizátoron 100Hz és egész számú többszörösei. Se jobb, se rosszabb nem lett.Gainnel arányosan nő,ha azt lehúzom és a hangerőt fel, akkor maximumon már horrorisztikus. Ha az input jack van rövidre zárva, akkor kicsit nagyobb a zizi, ha egyből a bemeneti rács, akkor szolídabb, de akkor is ott van. Bemeneten kb 4 centi árnyékolt kábel + 68kOhm a rácson egyből. Aljzaton 1Megaohm. Pufferem 66µF 3darab 12ax7-re, tápágában van 10k+66uF, 4,7k-33µF RC is az eleje felé haladva. Tettem pufferrel párhuzamba 220µF et, semmit nem változott a zizi. Igazából egy nagyon érzékeny pontot találtam, a gain poti utáni 500pF+470k-470k osztót, azzal is játszottam, semmi nem változott. Egy valami nagyon érdekeset vettem észre, ha csavarhúzóval zártam le az első rácsot a sasszira, akkor brummogott rendesen, de nem is ez a lényeg, néha, ha hozzáérek a csavarhúzóval a rácshoz, akkor elnémul a zaj, és ha közelítem a foglalat közepén levő "csöcshöz", akkor néha ilyen sípolást hallat, mint amikro a rádiót hangolod. Tettem a rács és a föld aztán a rács és a katód közé kondit, csak rosszabb lett, besípolt. A végfokozat az eleinte 5-10Mhz között szépen egy gyönyörűséges szinuszt tett a kimenetre, lehúzott volume potinál, tehát az eleinte tuti gerjedt(egy zobel tag a kimenetre, RIFA kondi+induktivitás mentes ellenállás ezt megoldotta).Ami érdekesség és kuriózum számomra, hogy a kimenetről az invertáló lábra menő visszacsatoló ellenállással betettünk párhuzamban egy 100pF től 1nF es kondit(ami nagy frekin is kondi, szóval jó kondit) és a gerjedés NAGYOBB lett. Kb 3-4Xes amplitudó. Ezt magyarázza meg nekem valaki! A gerjedésre van egy elméletem, hogy a hangszóró árama egyébként sincs fázisban az IC meghajtó feszültségével, de a hangszóró induktivitása miatt nagy frekin valahol fordult az előjel és pozitívvá válhatott a visszacsatolás azon az ágon, ahol a figyelő ellenállás volt. De mitől lett rosszabb a helyzet, ha lassítani akartam az IC-t?...Nagy kérdések, bocsi az agymenésért, csak már az elmebaj szélén állok Ha valakinek van ötlete, az jelezze kérem! Zsolti
Azonkívül, hogy félvezető b.ziknak, nem lehet mit mondani..
Milyen IC?
LM3876, de szinte kizártnak tartom most már, hogy az gerjed. Még a kimenetre beteszek egy 10Ohm+1uH tekercset, hátha a hsz kábel kapacitás csinál valami galibát, de akkor sem értem, miért inkább ezen a nX100Hz körüli frekin gerjed zajong az egész...
Kéretik a döntésem nem kritizálni!
Épp így is elég nehéz együtt élni ezzel a "szégyennel"...De ez egy fasza erősítő lett, most, hogy újult erővel neki lednültem egy jó borsófőzelék után, rövidre zárva az első csövet, azt hallom,hogy egy zenekar húzza, aszondja.."mennyi könnybe lábadt szem.."...hát az én szemem is könybe lábad...
Az egész nagyon különös. Nagyon nagyon különös az egész jelenség.
Van 4 erősítő fokozat, nem túl nagy gainnel, de ebbe most ne menjünk bele, ezt követi egy opampos impedancia illesztés után egy IC. Fogom a félvezetős rész bemenetét és lezárom a földre, akkor csöndben van. Régen, az első indításkor egy 5 vagy 10Mhz-s oszcillátor lett belőle. Azt mondjuk úgy, hogy megoldottuk némi kompenzálással. Sajnos itthon nincs szkópom. tehát a véget vehetjük ettől eltekintve jónak. Ha visszafelé haladok és zárogatom rövidre az erősítő fokozatok rácsát, akkor csöndben van, egészen az első fokozatig, ahol - a jelen pillanatbeli helyzetet írom - az AC fűtés 50Hz-ét lehet hallani, nem túl hangosan, kibékülnék annyival, és mellette énekelnek a bácsik és a nénik nem túl hangosan. Most - eddig ezt sem csinálta - a 3ik erősítő fokozat bemenetét lehúzva tipikus susogást hallani, mintha rádión nem lenne adás. De azt mond meg nekem akkor, ha az elsőt húzom le és az a zaj a 3ik fokozatban keletkezik, akkor az első lehúzásánál miért nem jön elő? Idézet: Ezt nem igazán értem...Az meg, hogy milyen a cucc, szörny-e nem szörny-e legyen az én bajom „Na meg miért is követ egy zajongó cső, egy zajtalan IC -s végfokot?” Mindattól függetlenül bárkinek meg merem mutatni, szerintem igen is tisztességesen szól. |
Bejelentkezés
Hirdetés |




)
Talán a nyáron formába öntöm.













