Fórum témák
» Több friss téma |
Utálom a próbapanelt, sok macerával jár az összedugdosása. Legalább gyakorlom a vasalásos technikát.
![]() De átnéznéd a paneltervet? A hozzászólás módosítva: Feb 7, 2017
Mi a macera a próba panellel ?
Az elvi rajz nélkül kissé nehézkes panelrajzot átnézni ... mihez tartsam magam?
Inkább bármit összeforrasztgatok légszerelve, mint próbapanelozni. Én nem szeretem.
Átnéznéd a legutóbbi paneltervemet? Itt volt egy panelterv, kapcsolási rajz, és beültetési rajz, de ezen nem stimmel szinte semmi. A hozzászólás módosítva: Feb 7, 2017
Akkor szereljél légben
... pedig annál kényelmesebben ls gyorsabban nem tudsz bármit kipróbálni a végleges formába öntés előtt kb annyiba kerül mint amennyibe 1 1 nyákod legyártása
Használj EAGLE-t abban paralel fut a schematic és PCB fájl , együtt változnak.
Még mindig nem tudod hogy kell egy áramkört dokumentálni és közzé tenni
. Elvi rajz nélkül mihez tudsz viszonyítani ?!
Na, elértem végre odáig, hogy foglalkozni tudtam vele. A diódás rész kivétele az jobb eredményt hozott, érzékenyebb lett a kapcsolás, de még mindig nem elég, mert a mikrofont a hangfalhoz kellene tennem, és a potit csutra feltekerni. Lehet-e olyat csinálni, hogy egy plusz előerősítőt illesztek a mikrofon helyére? A forgás idejét(az555 és a 4013 3-as lábainál) az 1u kondi kicserélésével (10u elég volt) meg tudtam hosszabbítani, Viszont nem forog még mindig folyamatosan, de lehet hogy így hagyom. Viszont a plusz motoros rész az csak forog magának, és nincs változás. Annyi még a motorral, hogy a motor teljesítményfelvétele nagyban hozzájárul a forgásirány változásához, tehát minél kisebb teljesítményű motort kell rátennem ahhoz, hogy gyorsan váltson, és ha kapja a következő ütemet akkor átbillenjen.
Szia. Látom, ez a megoldás eléggé előrehaladott állapotban van, de azért megemlíteném, hátha még nem hangzott el. Ha ragaszkodsz a régi TTL IC-s megoldáshoz, akkor elnézést, hogy beleszóltam.
A mikrofonhoz 1 db tranyó, utána egy kb. 200 F-os PIC10F220, a végére meg egy L298-as motor meghajtó, kb. 1000 Ft. Minimális alkatrészigény, minimális hibalehetőség és még sok mást is tudhat, mint hogy hangra vált, főleg egy nagyobb kontrollerrel.
Szia!
Ugyan nem nekem, de kifejtenéd bővebben, hogy mire gondolsz?! Az egy tranzisztor gondolom az erősítő. A jel a PIC egyik analóg bemenetére. De hogyan kezeled le a programban az audio jelet? Ezt a kapcsolást felhasználva építettem egy vezérlést egy fényhez léptetőmotorhoz és micromotorhoz Arduinoval, de az 555 kimenetét használtam egy digitális bemeneten. Válaszod előre is köszi!
Elsőre nem is értettem a kérdést, remélem, a válaszból kiderül, hogy értem-e. Az AD bemenetére nem a hang jele kerül, hanem a hang-al arányos, egyenirányított jel (pontosabban az alsó félhullám levágva). Az ADC mintavételezési frekvenciája a legkisebb frekvenciájú jel kétszerese kell hogy legyen. Mivel a dinamika csúcsok a mély hangnál vannak, ezért bőven elég 10 kHz-is, ami simán megvan. De 8 MHz-es órajellel a 40 kHz-es mintavétel is tartható. Innen a legnagyobb értékű jelre működteted a kimeneted.
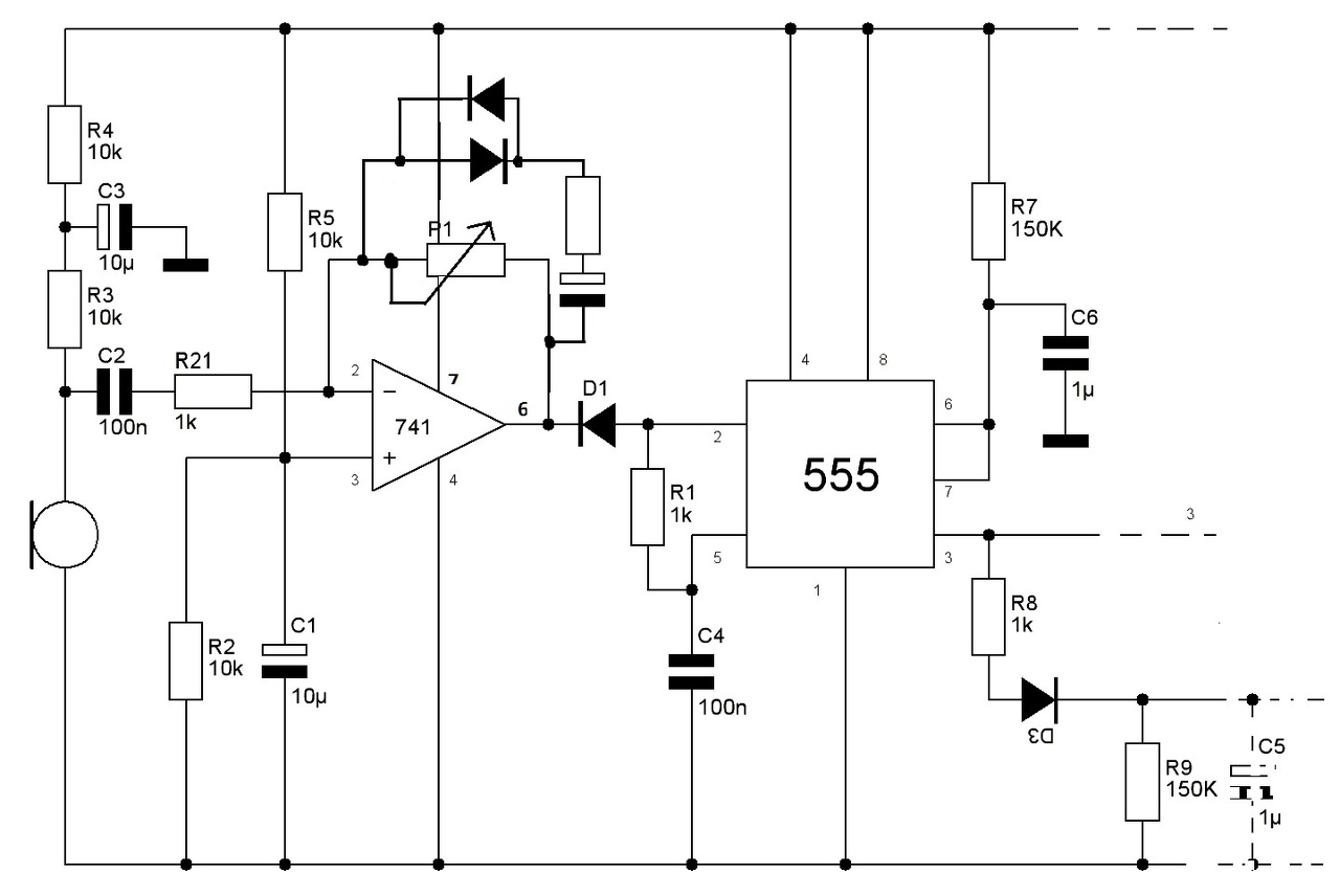
Egy kicsit áttekinthetettlen a rajzod. Ilyen esetben nem a tokozást kell megrajzolni hanem a tartalmat.
De a feladatra. Neked a 741-snek kell inditania az 555-st. Amit meg is tesz csak kicsi az erösitése. Ezt lehetne növelni, de szerintem inkább a mikrofon nem dolgozik jo munkapontban mert az erösités 1M/1k elegendönek tünik. Az 555-s kimenete untig elég, ha egy Flip-Flopot vezérel vagy talán jobb lenne egy D léptetöt, aminek a kimenete minden impulzusra billen. Minden más felesleges az áramkörböl. (Természetesen a H hid kell).
Itt megint a lényeg veszett el. A kolléga nem akar ezt meg azt, hanem azt akarja, hogy a motpr forgásiránya változzon. Ha elolvasod az elöbbi hsz-,t akkor talán belátod, hogy nagyon tullöttél a célon a PIC-kel meg az L298-l. (Ágyu meg a veréb esete).
Amint látod még 200Ft-s PIC sem kell hozzá (a szemérmesen elhallgatott programozási tudásrol ne is beszéljünk, mert az nem 200 Ft) és megoldhato a feladat.
Lehet, hogy az 555-s sem kell ha a D FF-t 4093-bol rakod össze. Annak Schmitt triggeres bemente elegendö a felerösitett jel feldogozására ( egy dioda meg egy kondival egyenirányitva.
Nálad az a gond, hogy a 741-s kimenetén az alapszint a táp fele (2,5V). Azaz azt egy kondival le kell választani majd utánna a hangjelet csucsegyenirányitani a trigger számára, ha ott >2,5V hangjelet kapsz akkor már müködni fog a cucc.
Igen nem akarok semmi programozott akármit, nem akarok ilyen vagy olyan újabb bonyolult kapcsolást építgetni, ezt a kapcsolást akarom "feljavítani" , R-C-T vagy akár egy egy IC-s megoldással. Ezt a megépített kapcsolást az előzőekben közzétett kapcsolásokból kombinálva építettem meg.
- plusz motoros rész ami nem működik megfelelően. - A diódás rész a 741-en, amit kera_will ajánlott, de az még érzéketlenebbé tette a hangra indulást. Tehát amit el szeretnék érni ha lehet: - Érzékenyebbé szeretném tenni a hang bemenetet. - Esetleg egy állandó forgás melletti forgásirányváltást, nem ahogy most működik, áll, és ha hangjelet kap akkor indul be és vált. A hozzászólás módosítva: Ápr 23, 2017
A 4093-bol épits egy D flopot ( elöbb betettem a kapcsolást). Ez 100%-ban fogja forgatni a motort és minden impulzusra D bemeneten változni fog az iránya. Ha ez megy akkor már csak a trigger jelet kell elöállitani. A kapcsolásod (741) alapbol jo, csak a kimenet rossz, mert itt állandoan 2,5 V van ez növekszik/csökken a hangjellel, de ha nincs jel akkor ott marad a 2,5V. Ezért a 741 kimenet meg a D bemenet közé egy leválaszto kondi kell. Ha idáig eljutsz, akkor majd folytatjuk.
Igy redukálhatod a H hidat 2 bemenetüre, amit azonnal a D flop kimenetére köthetsz.
Bocs a rajzbol nem látni mekkora a táp, szoval a 741 kimenetén állandoan a táp fele van ( azt hittem 5 V-s a tápod). Ezt kell megszüntetned egy kondival. A hozzászólás módosítva: Ápr 23, 2017
Az a gond, hogy már nem akarok újat építeni, ezt a meglévőt akarnám egy kicsit tuningolni.
És nem vagyok egy szakidani, hogy elvi kapcsolásokat kapcsoljak össze. Ha van egy meglévő rajz, nem is kell panelterv, megszerkesztem sprint layouttal, és elkészítem. Működik vagy nem, ha működik örülök, ha nem akkor jövök ide az oldalra és kérdezősködöm, több kevesebb sikerrel, kapva hideget meleget. - Miért nem tudom az elvi működését? - Én nem ezt építettem volna! - Ezt nem így kell! (de előtte részletesen taglalva van hogy kell megépíteni) - Miért nem programozható dolgot használsz( vazze mert nem tudok programozni,nincs hozzá felszerelésem, túl drága, meg ezt átadom másnak) s.t.b.Én nem tanultam ezt a szakmát, csak ellestem. Ha megépítem, mert márpedig nem vagyok elveszve ezen a téren, akkor vagy működik, vagy nem. A hozzászólás módosítva: Ápr 23, 2017
Egyrészt azért van a publikus felület, hogy megosszunk valamit, amiről úgy gondoljuk, hogy hasznos lehet. Megláttam ezt a régi rajzot és úgy ítéltem meg, hogy alkatrész temető. Elolvastam sok hozzászólást, éppen ezért szerintem egyáltalán nem lőttem túl a célon. Amikor már óvodában van számítógép, amikor már általánosban programoznak, amikor a LEGO plc-t ad az építőjátékhoz, akkor ez egyáltalán nem túlzás. Aztán sok hozzászóláson keresztül az megy, hogy ez így nem működik, az úgy sem működik, mi lehet a baj, stb. Erre jött egy sokkal egyszerűbb megoldás. Hibájának felróni, hogy többet tud, az nonszensz. De természetesen az nem baj, hogy nem azt választja valaki, van egy elképzelés, ahhoz ragaszkodik valaki, azt szeretné megépíteni, az az ő dolga, az ő döntése. De ez korábbról nem derült ki, ezért írtam, idézem:
Idézet: . Tehát udvariasan előre elnézést kértem! Nem bántottam az illetőt, aki még válaszolni sem képes nekem, hanem neked írt, pl. ezt: „Ha ragaszkodsz a régi TTL IC-s megoldáshoz, akkor elnézést, hogy beleszóltam.” Idézet: , ami csúsztatás, mert még véletlenül sem vontam kérdőre! Nem flameltem!„Miért nem programozható dolgot használsz( ”Na, ezen kéne elgondolkozni!
A meglévö rossz, amin nincs mit tuningolni, át kell dolgozni az IC-ket hagyhatod csak másképp kell bekötni.
Egyelöre akkor kezd a 741ss kimenetével, mert onnan hiányzik a kondi. Vedd ki a diodát és kézzel probáld billentgetni a FF-ket ( nullára huzva) ha igy a motor változtatja a firga sirányt akkor ez a fokozat jo csak a triggert kellene elintézni.
Nem tudom mit értesz te alkatrész temetön? Azon a rajzon csak egy tokkal van több mint amit te ajánlottál, ráadásul filléres cuccokrol van szo.
Szoval ha csak az a feladat ( márpedig másrol nem tudunk) hogy a motor irányát kell változtatni akkor arra a megoldás jo ( persze most még tele van hibával, de az a PIC stb esetében sem lesz.máskép, mert a kolléga mérsékelt tapasztalattal rendelkezik ( az meg még a PIC sem kompenzálná, söt). Nyilván ha komolyabb lenne a feladat és a felhasználo is megért a procira, akkor azzal is meg lehet csinálni, de itt ez nem áll fent igy kár eröltetni.
Mielőtt bármit is NYÁKba öntenél , jobban járnál egy breboardon való tesztelgetéssel és játszadozással . De ezt már kb 2 hónapja is mondtam ,de hát ki így, ki úgy akar előbbre lépni ... sok sikert a további sprintlayutos véglegesített nyák maratásos pancsolgatásokhoz!
Ami nyákot, vegyszert, időt eddig elpocsékoltál abból bőven futotta volna már egy dugdosós panelra !(emlegetted , hogy tán gyerek az tanul villanyosságról többet , neki is hasznos lenne a beszerzet breboard) A hozzászólás módosítva: Ápr 23, 2017
Nyugi srácok! Minek veszekedni mikor verekedni is lehet
!Viccet félretéve látszik a segítő szándék mindkettőtökön, melyet - ugyan nem vagyok benne a buliban de, - köszönök szépen (lehet ám okulni belőle)! Picit zavaros nekem a fórumtársunk, de mindegy. Már értem mit szeretne. Az alap probléma, hogy nem tudja, hogy amit megépített miképpen működik. Nem csoda, hiszen nem is volt leírva sehol, ha jól emlékszem. Kedves zenebolond, a kapcsolásod jól működik. Amikor a zenében nincsenek megfelelő impulzusok (pl. dob), akkor a "H" hidas motor áll. Minden impulzusra fordul, mindíg ellentétes irányban, de csak annyi ideig amit a csatoltan rajzon lévő R-C tag enged neki. Emiatt van benne a 4093-as IC, egyébként nem kellene. A rajzon kíhúztam azokat amik Neked nem kellenek, mert azt szeretnéd, hogy a moci folyamatosan forogjon és ütemenként irányt váltson. Próbáld ki, remélem működni fog. Az egy tranzisztoros meghajtású moci amit beleraktál csak a már említett szünetekben forog és mindíg egy irányban. A KeraWill által javasolt AGC működésére kíváncsi lettem volna, mert már szerettem volna ilyet építeni, de jelenleg időm nem engedi a molyolást. Ha az eredti rajz szerint variálod a kapcsolásod, akkor is működni fog, mert már nem egy panelem működött ebből... csak egyszer be kell lőni a potit a hangerőhöz. Massawa: érdekes amit írsz, hogy a 741 kimenete féltápon van. Jellemzően ezt a kapcsolást 12 V-ról jratjuk, mert a moci is annyi. Így 6 V körül kellene lennie alapesetben. Eddig ez nem tűnt fel, de érdemes lenne megnézni így mit csinál, mert kondi nélkül is működik szépen... ![]() Bocsi, ha hosszú lett. Josi777: a mikrokontrolleres dologgal kapcsolatban még lehet, hogy keresnélek, mert érdekel. Persze csak, ha lehet. A hozzászólás módosítva: Ápr 23, 2017
Ha már kontroller .
Arduinoval 2 megoldást is láttam ... Egyik a "spectrumszkóp" van egy cél ic ami soros vonalon tolja ki a benne gyárilag 7 sávra osztott hangfrekvanciás spectumhoz tartozó szint értékeket. (MSGEQ7) http://www.instructables.com/id/How-to-build-your-own-LED-Color-Org...-MSGE/Cél IC + Arduino[/url masodik verzio Ebből szoktak 8x8 led mátrixból kivezérlés jelzőt csinálni.Ennek az alsó 1 2 csatornáját lehet használni mély hang detektálásra. Másik ami 3 sávos fényorgona 1 darab nanoval. A hangfreki direkt az egyik ADC portra megy. A kimenet pedig 3 digit port mély, közép, magas. Mindegyikhez ott a forráskód is. 3 sávost kipróbáltam ... eléggé próvizórikus helyzetben raktam össze, működik. (az "egyesek által utált dugdosós panelon egy nem is arra szánt alkatrészkészlettel és környezetben, mindenféle trükköket kellett bevetnem") Arduino direkt ADC & FFT forrással együtt ...
Miután a táp nem szimmetrikus +\- hanem csak plusz, igy a 741-a kimenet mindig féltápon lesz, erre jön a modulácio (hang) ami a kb a 0 és a plusz között fog kilengeni. Azaz ha elég nagy a jel akkor müködik a dolog, ha nem, a kimeneten a dioda féltápot kap azaz az 555-s 2. Lábon fél táp lesz minusz a 0,7V amit elveszt a diodán.
A másik dolog meg az volt, hogy a zenbolond feladata nem az volt, hogy zenére forogjon a motor - egyszer erre egyszer arra, hanem hogy a motor mindig forogjon és zenére mindössze irányt váltson. De látom hogy kivetted ezeket az elemeket. Igy már jo lesz ha lesz elég jel a bemeneten. A hozzászólás módosítva: Ápr 23, 2017
Hú! Köszi!
A fényorgona szimpi, de nem találom a forráskódot...
Ki fogom próbálni amit mondassz. Mekkora és milyen kondit ajánlassz a DC leválasztásra? Létezik, hogy az ilyen 100 n nagyságrend "vágja" a mély frekvenciákat? Azt vettem észre, hogy igazán buli hangerőn dolgozik szépen a kapcsolás. Tekintettel arra, hogy oda való ez így rendben is van csak furcsa volt.
Közben meglett!
Kár, hogy nem angolul vannak a megjegyzések
A kondi attol függ milyen a terhelés mögötte. A frekvencia menet szintén ettöl függ ( RC szürö). Az 555-s bemenete a kiloOhm tartományban van ezért nagyobb kondi fog kelleni.
Értem. Ezek szerint legalább 1-10 µF elko-val kellesz próbálkozni. A mikrofon utáni kerámia kondit is érdemes ilyenre cserélni?
|
Bejelentkezés
Hirdetés |





. Elvi rajz nélkül mihez tudsz viszonyítani ?! 


vazze mert nem tudok programozni,nincs hozzá felszerelésem, túl drága, meg ezt átadom másnak) s.t.b.






