Fórum témák
» Több friss téma |
Persze mindez a hangkártya minőségétől és "mérőkábelek" kialakításától (sima árnyékolt kábel és a szórt kapacitásai ), a hangkártya nem több Mega Ohm bemenetű ... stb , is függ.
Persze nem "precíziós" mérés de a tendenciákat jól követheted mi történik ha valami változik, indikátor jelleggel. Semminél sokkal több .A hozzászólás módosítva: Jan 24, 2017
Igaz a fiam ilyesmit tanul, de én villanyszerelő szakképesítéssel többet foglalkozom elektronikával. Már Iparis korom óta érdekelt az ilyesmi.
Miért nem működik? Semmit nem csinál. Hogy tudom letesztelni a motoros-tranzisztoros részt, hogy működik-e? A tranzisztorok bázis lábain, hogy tudom vezérelni?
Ha a CD4013 5 és a CD4011 11 lába magas, akkor egyik irányba köteles forogni,
ha a CD4014 1 és a CD4011 10 lába magas akkor a másik irányba köteles forogni. ha ezek a feltételek nem teljesülnek, nem köteles forogni. Ha a többi láb nem áll jól akkor meg táprövidzár van. ha fogsz két ledet, sorba kötöd őket , utána mindkettő végére forrasztasz egy egy 1K ellenállást ezeket értelemszerűen rákötöd az egész kapcsolás 12V tápjára ( mindkét led világít) . Utána a ledek közös pontját az 555 3 lábára kötöd. ha itt felváltva villog a két led akkor az első rész valószínűleg jó, ha nem akkor az elején kell keresni a hibát.
Ha kiveszed/be sem tetted a két ic-t akkor 4013 5 láb = 12V 4093 10 láb 12V a 4013 1 láb 0V 4093 11 láb 0 volt. egyik irány. Ha ezeket az értékeket felcseréled (1<>5 10<>11) az adott IC-n belül másik irány. A motor teljes sebességgel megy , és nem melegszik nagyon semmi.
Az előző hsz-ben elírtam a szinteket : Ha a CD4013 5 és a CD4011 11 lába magas, akkor egyik irányba köteles forogni, ha a CD4014 1 és a CD4011 10 lába magas akkor a másik irányba köteles forogni. helyesen (talán): Ha a CD4013 5 láb magas és a CD4011 11 lába alacsony, akkor egyik irányba köteles forogni, ha a CD4013 1 láb magas és a CD4011 10 lába alacsony akkor a másik irányba köteles forogni. A hozzászólás módosítva: Jan 27, 2017
Akkor a bázis lábra az ellenálláson keresztül 12 voltot adok a 4013 5 láb = 12V 4093 10 láb 12V pozitív, és a 4013 1 láb 0V 4093 11 láb 0 volt, negatív.
Szerintem igen.
Végére :
A motor hídjára is köthetsz 2 ledet párhuzamosan szembe.Velük sorba 1 2 kilós ellenállás. Felváltva villognak ahogy a híd polaritást vált. Benne is hagyhatod véglegesen .Elején: Műverősítők munkapontja : Elvileg egyik bemenetük fixen Ut/2 van kötve ellenállás osztóval. Ezért minden ki és bemeneti ponton Ut/2 +/- pártized volt különbségnek kell lennie. Mikrofonon is közel féltáp vagy legalább 2-4 V közti feszültségnek kell lenni. Fogjál egy "piezzo" lapka csipogót azzal hallgasd meg az első műveleti erősítő kimenetét . Ha erősít és működik akkor akár össze is gerjedhet a mikivel. A diódás AGC fokozatnak is menni kell megépítettem már és dolgozott ahogy kell. Kívácsiságból elhagyhatod és direktbe kösd össze a 2. műverősítő fokozatot az elsővel. Végére rakva a piezzó csipogót. Ezzel tudod az analóg részeket ellenőrizni. Az 555 indítani építhetsz egy astabil multivibrátort leddel. Ezt a műveletierősítő kimenetéhez kötöd. Ezen az ábrán lévő AGC működését ellenőrizheted: agc egy inkább analóg műszerrel.(digiten kevésbé látványos) A D1-D2 C4 feszültség kétszerező egyenírányító tag. Itt a bejövő felerősített jel hangerejével arányos lüktető feszültség jön létre. A C4-en mérhető ez a változás. Ebből is látszik a 1. fokozat erősítése. Ez a feszültség szabályozza a R6-R7 D4 ellenállás arányát. A D4 dinamikus ellenállása ami Utermikus / Inyitó (26mV / Inyitó) határoz meg. Inyitót pedig a feszültség kétszerezőn lévő feszültség ami a D3on keresztül jut el. A közbülső RC tagok R5 C5 az idő állandóját adja meg az AGC reakciójának.
Így nem csinál semmit. Már tranyót is cseréltem, más típusút.
Szia! Jogos a hozzászólás, de a tranzisztoros motoros rész sem akar menni.
Forraszd ki a tranzisztorok bázisa előtt lévő 10k ellenállások egyik lábát és ahogy mennie kellne (keresztbe) adjál rá tápot +12 v illetve GND. A tranyókat jól ültetted be? Egyszer szivatott már meg ilyen panelnál, hogy BC helyett "N tranyókat raktam bele, azoknak pedig más a lábkiosztása. A rajzod ellenőriztem, az adatlap szerint BC639-nek és 640 nek megefel.
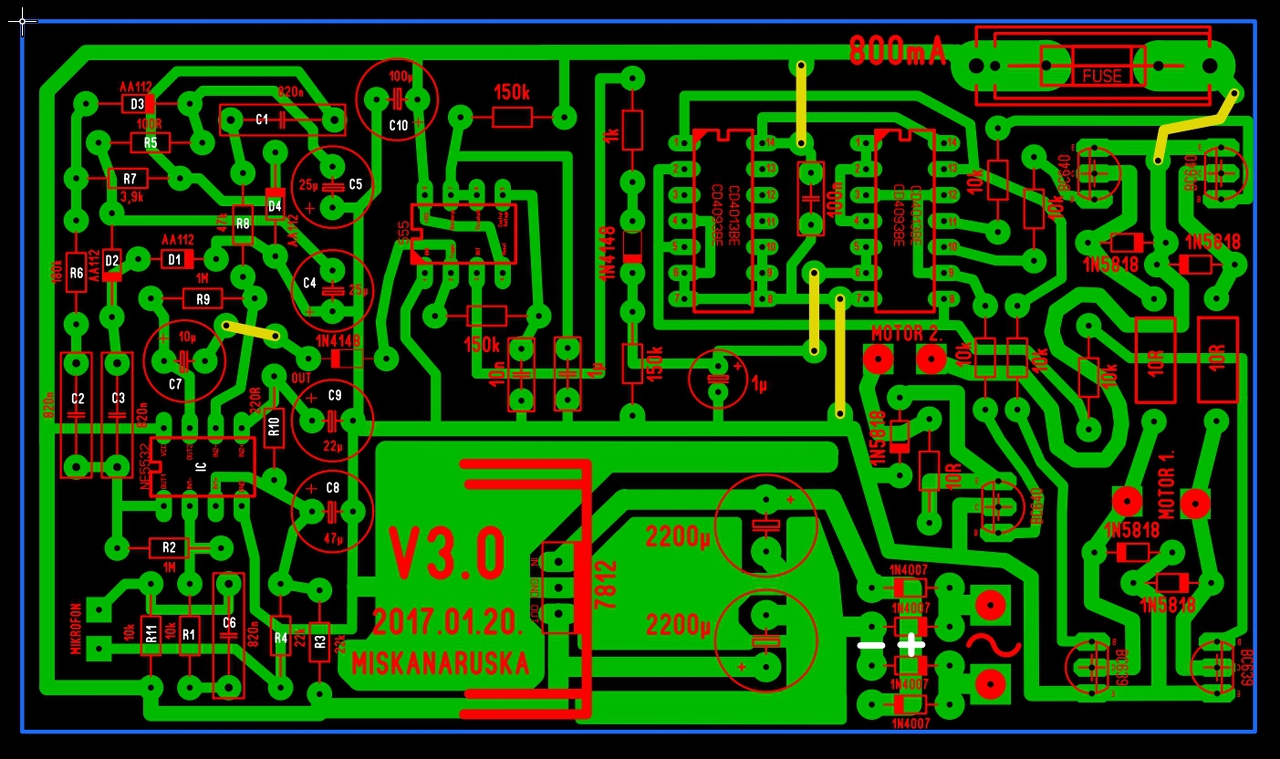
Akkor folytassuk a panelodon a hibákat. Az eredeti rajz alapján, CD4013/2 lábhoz tartozó NPN tranzisztor CD4011/11 lábhoz tartozó PNP tranzisztor található. Nálad a panelon CD4013/2 CD4011/10 lábhoz csatlakozik, ez így a PNP NPN tranzisztor közös pontja ugyan az, és nem kereszt irányú. És ez a helyzet a másik forgási iránynál is.
eredeti rajz Ezt nézed? Ebben nincs 4011-esic csak 4093-as.
A pozitív ágon a PNP tranyó a BC640-es van, melynek a bázis lábai, bal oldali 4093-as IC 10-es lábára, a jobb oldali a 4093-as IC 10-es lábára csatlakozik. A negatív ágon az NPN tranyó BC639-es van, melynek a bázis lábai, bal oldali tranyó 4013-as 1-es láb és 4093-as 13-as lábára, a jobb oldali a 4013-as 2-es 5-ös lábára és 4093-as 8-as lábára csatlakozik. Ez jól van.
Hurrá több hasonló rajz van.
Naa, a tranzisztoros motoros rész működik, a motorcsere ezt már kiiktatta. A dinamika kompresszoros részt le tudom úgy ellenőrizni, hogy a kimenetére erősítőt kötök?
Fentebb írtam lehetőségeket az analóg erősítő rész méréséről , olvassál vissza.
Erősítő felesleges , Ha jó az első fokozat az közel fél-1 Voltos jelet kell, hogy szolgáltasson a mikrofonról. Azt szabályozza az AGC majd a fix szintet viszed tovább a második fokozatra.
Oké azt holnap megnézem. De gondolom, forognia kellene a motornak, ha a dinamikakompresszoros rész nem jó. Mert jelenleg nem indul el egyik irányba sem. A tranzisztoros rész úgy működik, ha a két két tranzisztor bázis lábait össze érintem, akkor az egyik pár egyik irányba kezd el forogni, ha a másik két párt érintem össze akkor a másik irányba kezd el forogni. A motorról még annyit, hogy minél kisebb motor kell rá, annál jobb lesz az indulása a motornak. Én is egy nyomtatóból kiszedettel próbáltam.
Háát amíg nem billeg digitális rész ... akkor annak adjál inkább egy sima négyszög generátort vagy villogó ledet , vagy bármi pár herzzel billegő négyszög jelet / forrást az 555 bementére vagy azt is vedd ki és magára az 555 timer ic 3as lábáról tolod be a négyszög jelet a 4013-ba.
Aztán egy leddel soros ellenállásal készített indikátorral végig követed az összes digit kapu ki és bemeneteit.
Szia!
A dinamika kompresszoros rész mikrofonos része nem mehet, mert ha az NE5532-es IC első fokozat 1-es lábát összekötöm a 2-es fokozat 6-os lábával elindul egyik irányba, ha leveszem és újra ráteszem, elindul a másik irányba a motor. A hozzászólás módosítva: Feb 6, 2017
Ennél finomabban kéne egy mikrofon előerősítő fokozattal bánni
.Hallgasd / nézd meg mi jön ki belőle? Szkóp , piezzo csipogó , szkóp utánzó program. Ez nem villanykapcsoló meg rövidzár kicsengető próbalámpa A hozzászólás módosítva: Feb 6, 2017
Ahogy tanácsoltad rátettem egy csipogót egyik lábát az NE 5532 7-es lábára és a másikat a testre. Gerjedés semmi.
Téged idézve """Kívácsiságból elhagyhatod és direktbe kösd össze a 2. műverősítő fokozatot az elsővel. Végére rakva a piezzó csipogót.""" Csak egy kattanás hallatszik, gondolom ez a kis jel "indítja be" az 555-ös IC-t. Gondolom onnan már jó lehet, mert hol egyik irányba indul el hol a másik irányba, de csak k.b. egy másodpercre. Megpróbálhatom egy erősítőre rákötni az NE-s előerősítőt? Gondolom ha jó hallatszik majd a hangfalon a mikrofon hangja. De az IC kimenetére kötnöm kell egy k.b. 1mikrós kondit a fesz leválasztása miatt. A hozzászólás módosítva: Feb 6, 2017
Munkapontokat mértél?
Ut/2 megvan ? Igen leválasztó kell. A hozzászólás módosítva: Feb 6, 2017
Amit kimértem az a mikrofon, mert fejből nem emlékeztem mit írtál, ott kb. 8V-ot ,értem, az ránézésre is sok.
A hozzászólás módosítva: Feb 6, 2017
Az még jó lehet ... csökkented az ellenállások akkor kisebb lesz a rajtuk eső feszültség. 20 k esetén 8V akkor arányosan 6V esetén kb.: 15 k ohm jó lehet párhuzamosan kötsz valamelyik 10k mégy egy 10k ellenállást
A hozzászólás módosítva: Feb 6, 2017
"Gondolom onnan már jó lehet, mert hol egyik irányba indul el hol a másik irányba, de csak k.b. egy másodpercre."
Ez rendben, mert, ha csak egy impoulzust (basszus ütést) kap, akkor csak a 4093-on lévő R_C tag által beállított ideig forog. Ha folyamatosan van jel (zene), akkor megy ide-oda.
Ez a panelrajz sehogy nem egyezik a mellékelt kapcsolási rajzzal. Pl a 741-es IC lábkiosztása sem jó a kapcsolási rajz szerint és a panel beültetés rajz-on fordítva kell betenni az IC-t
Miért egyből nyákra rakod az áramkört ?
Erre jók a próbapanelek . Felesleges dolgoznod 2szer ... A hozzászólás módosítva: Feb 6, 2017
|
Bejelentkezés
Hirdetés |




.




