Fórum témák
» Több friss téma |
Olyan problémám lenne,hogy van egy régebbi típusú HEXA fényem.Hang vezérelt de ha a legérzékenyebbre állítom a potmétert akkor is csak akkor működik,ha közvetlen a mikrofonjához tartok egy hangsugárzót vagy kopogtatom.hogyan tudnék a mikrofon hatásfokán javítani?
Válaszokat előre is köszönöm!
Vagy ez előerősítő vagy a kondenzátor mikrofon rossz benne!
(Ezé kár volt új témát nyitni van diszkófényes topik tudtommal nem is egy)
A pontos tipus alapján, fel kellene hajtani egy kapcsolási rajzot. A mikrofonos cuccnak biztosan lehetne növelni az érzékenységét, de rajz híján nem lehet sokat mondani róla.
Szia!
Előerősítő kellene a mikrofonhoz: Bővebben: Link
Üdvözlök mindenkit!
Van flower disco fényem aminek az ütempanelja sajna teljesen tönkre van menve.Használtan szereztem őket és sajna a panelek mondhatni menthetetlenek. Itt is kerestem és építettem már meg 2 fajtát amit jónak véltem, de sajna nem működött (nem én hibáztam). Olyan rajz kellene ami már meg van, volt építve és biztos működik. Szimpla 12v-os mikromotort kellene ütemre jobbra és balra mozgatnia. Persze nagyon lényeg, hogy ne minden ütemet vegyen figyelembe, mert akkor csak rángatózna. Az egyik itteni rajz, sajna azt teszi. Gondolom mindenki emlékszik a robot és scanner előtti időszakból a régi fényekre. Pl: 1-2 tükrös flower, apollo, quad, stb Akár megvételre is érdekel, ha van valakinek elfekvőben működő! Várom válaszaitokat és előre is köszönöm!
Szia!
Ezért kár volt új topikot nyitni. Van két diszkófényekkel foglalkozó téma. Gondolom az egyik, amit megépítettél az a kockás füzetre rajzolt verzió. Tökéletesen működik. Nekem corallóba, quad-ba (kiegészítve egy léptetőmotorral) és egy SLS hypergobo dichro háromszögét is ilyen hajtja (a gobo-k léptetését meg arduino). Belinkelnéd, hogy miket építettél meg és esetleg képet a panelokról?
Az egyik valóban egy kockás lapon van. A végei bc327-337 párok. Nekem csak remegett. Minden "hangot" érzékelt és így csak oda vissza járkált pár millimétereket és mivel így mondhatni folyamatosan mentek a bc párok, így elég hamar lehetett volna rajta tojást sütni. Többször átnéztem a rajzot és ha csak valamit nem másnak láttam a rajzon, mint aminek vagy ahová szánták, akkor biztos vagyok benne, hogy jól építettem meg. Műszerésszel is átnézettem, ő is csinálta volna meg. Csatoltam, hogy melyik az. Még a nyák rajza is fent volt, szóval abban se ronthattam.
Azt hiszem,de nem teljesen biztos, hogy ennek volt a 4093 és a 4013 között valami elkötve a nyák terven, mivel úgy semmit nem csinált a panel. Ötletet szívesen fogadok mi lehet a baj. Azt hiszem a névtelen4 volt az eredeti és azzal nem működött egyáltalán a névtelen5 final a változtatott és azzal kis hangerőn nagy méllyel próbálkozott valamit, de amint egy kicsikét hangosabb volt a zene (kis 2.1-es hangfalon 10%-os hangerővel, azaz kb 1,5-2Watt maximum) máris megkergült és már nem ütemre, hanem remegve mozgott oda vissza. Várom válaszod! Szép napot!
Szia!
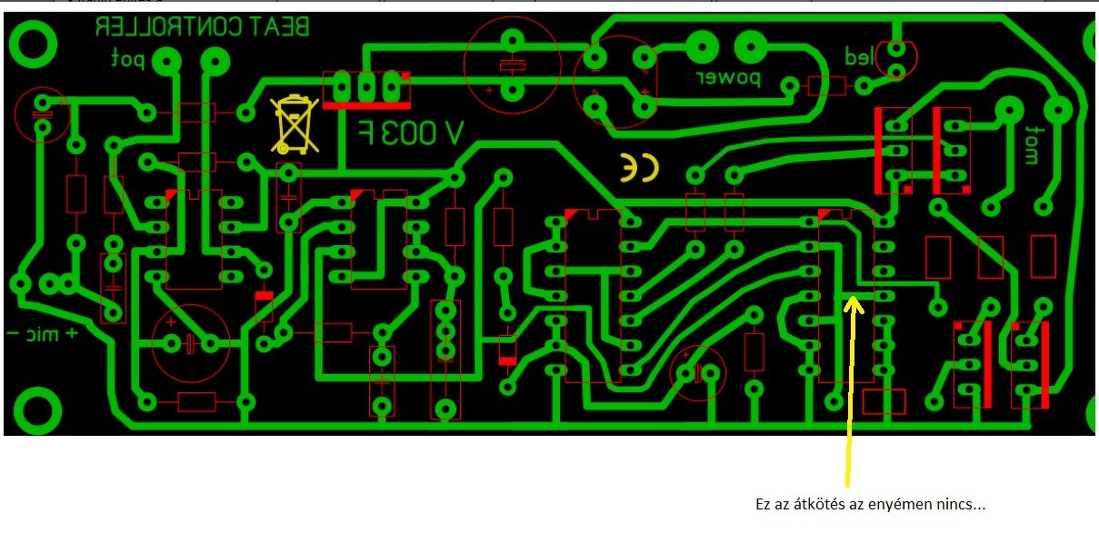
Átnéztem és a kézi rajzon a 4013-as 2-5-11 lába össze van kötve, de az én rajzomon és panelomon a 11-es nincs bekötve. Ezt át kellene vágni. A kézi rajzon még össze van kötve a 4013-as 1-13-as lába, ami szerencsére a nyákon már nincs. Az az"5"-ös verzión már rajta van az átkötés az 555 kimenetéről a 4013 3-as lábára, az jó (ha Neked is így van). Ha így sem jó sem jó, akkor ellenőrizni kellene, hogy mindenhová olyan alkatrész került-e be, ami kell. Egy-két értéket el lehet nézni, úgyhogy átküldöm azt ami nekem van. A hozzászólás módosítva: Jan 29, 2020
Szia!
Biztos, hogy így van, mert az 5-ös verzió van kimarva is. Elvileg, akkor csak a 4013-as 11-es lábát kellene szakítani, hogy csak a 2-5 láb legyen összekötve?? Legkésőbb hét végén megnézem majd, be halok, ha csak ennyi volt a baja Pedig még nézegettem is azt a fránya flip flop-ot, bár én minden áron azon voltam, hogy valami a két ic között kavarodik be. Mihamarább igyekszem megnézni és próbálni. Minden képen írok, de addig is köszönöm!
Sajnos, alaposan átnézve a kapcsolást, az a láb nem fog jelenteni semmit, mert csak az egyik felét használja a kapcsolás a 4013-nak... Azért próbáld meg, hátha.
Csak találunk rá megoldást, szoktak ezek működni. |
Bejelentkezés
Hirdetés |














