Fórum témák
» Több friss téma |
Rajta vana rajzon minden, a leégett rész is.
Ha erre a zárlatla gondolsz, megrajzolás után ránéztem én is, nekem is gyanús volt, de ránézve a nyákra, így van kötve. Lassan nekem is lejön, hogy ott nem AC, és nem is egyenirányított hálózati feszültség lesz, hanem valami kevesebb DC. Kondi 25Vos benne. DC12Val táplálva 10mA vesz fel, és a 110R ellenállás melegszik fel rajta 40fokra kb. Érdekessége, hogy a tulaj szerint a LED felvillan-világított rajta, de a kimeneten már nem történt semmi. Ha a bemenetre áramot kötök, a lednek állandóan világítania kellene?
Szerintem igen, állandóan világítani kell (nincs miért villogjon magától).
De 12 Vdc vezérlés sem párologtatja el a panelről a rezet a másik oldalon.
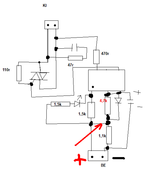
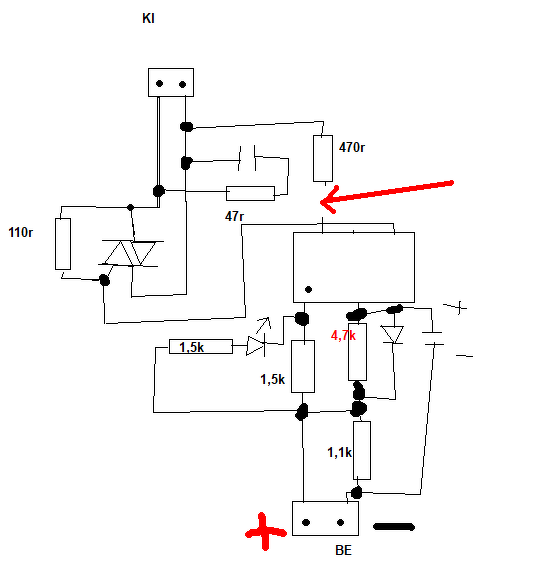
Ami eredetileg el volt égve az a piros nyíllal jelölt, a magasfeszültségű részében volt.
Én a bemenetre kötöttem AC 220at, ott a képen az opti alsó részén mentek el a vezetések. Visszapótolva azokat a LED nem világít. Tönkremehetett az optocsatoló? Idézet: „Tönkremehetett az optocsatoló?” Hááát, mindig minden kondenzátort ki kell cserélni, és akkor a világon minden hiba kijavul. ![]() Tanult kollégánk itt éppen egy púpos kondenzátor lelkére próbál beszélni.
Azt nem mértem ki hogy jó-e, holnap kicserélem.
Idézet: „hogy kössem be, próbáljam ki, nem a kapcsolási rajzra vagyok kíváncsi. ” Hááát izé ... ![]() Előbb még kissé sokkal épebbnek látszott ez a panel. Kaptál valami bigyót , félinformációkkal ellátva. Aztán kérdezel , hogy mid van a kezedben, DE nem tudod hogy működik? Utána találomra elvirajz visszafejtése nélkül csak úgy játszol vele. Pedig a visszafejtett rajzodból könnyebben kitaláltuk volna a működését az esetleges elrajzolásokat is kiigazítottuk volna és a diskutálás után működő eszközöd lenne .... aminek érted a működését és tudatosan kötöd össze ... nem csak úgy ... Ezek után hogy vársz el bármi segítséget ? Menj a fejed után , aztán nem itt minket fárasztani ha nem vagy hajlandó együtt működni se ! Aztán gányolod ... kúszóáramutak , egyéb kis és nagy fesz közti elválasztási távolságok betartása, a részben kormosabb nyák már nem teljesíti a szigetelési követelményeket se. A hozzászólás módosítva: Feb 24, 2023
Jelenleg nem harangozik , hanem a panelnak harangoztak ...
A gyengeáramú oldal szerintem nem teljesen jól van visszarajzolva.
Próbáld meg úgy rajzolni, hogy felül van a plusz, alul a minusz és rajzold be az optocsatoló LED-jét és triakját is. Triak áramkörénél úgyszintén, snubber RC kör a triakkal párhuzamosan, stb.. Könnyebb áttekinteni. Nem tudom pontosan mit csináltál, de elvileg az a vezeték nem párologhatott el, semmilyen ésszerű körülmények között. Persze közvetlenül a 230 Vac hálózatot egy oldalra sem illik kapcsolni direktben.
Pedig:
Idézet: „Én a bemenetre kötöttem AC 220at” Következő teendő minden alkatrész kivétele, a panel rendbe tétele, utána új alkatrészekkel pótlás. Ha a kimeneti oldalon ez megtörtént, az esetlegesen maradhat. Bár egy rendes rajz nem született, a panelt sincs miből helyre állítani.
Vagy nem, a rajz szerint másképp nézve a bemenettel van egy 1,1k párhuzamosan, az opto kondin keresztül kap áramot. Úgy viszont elképzelhető hogy csak fel fel villan.....Ez van ha semmi nem biztos....
Kaptam valamit félinformációkkal igen, amit tudok róla, hogy harang mágnes vezérlő. Ezért a harang vezérlés témában tettem fel a kérdésem, nem pedig villanymotor bekötése témában pl. (feltéve hogy valaki látott már ilyet, ismeri a működését, és tudja hogy kell kiprobalni.
Segítségért cserébe kértetek rajzot, lerajzoltam. (én kérek elnézést hogy nem telepítettem fel egy kapcsolást rajzoló szoftvert) Mi konkrétan a nem együttműködésem számodra?.. Gafly: kicseréltem a kondit, semmi baja nem volt. Átrajzolom, snubber (azt se tudom mi az) nem az a 47R és vele sorba kötött kondi 100nF? Ott van párhuzamosan a kimeneten. A vezeték amit megjelöltem, a 470R után, már eleve úgy kaptam hogy szét volt égve, ugyanúgy mint a 470R. En nem értem működését, mikor kell világítania a lednek, vagy villognia kell-e, de látom nektek se egyértelmű.
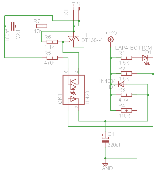
Itt egy programban rajzolt rajz ha ez segít. Viszont amit az előbb elnéztem, két ellenállás értékét felcseréltem. R4 és R6 éréke. A bemenet + - párhuzamosan kötve 110R van.
Kézzel is lehet rajzolni, meg így is.
Általában balról jobbra rajzoljuk bemenet / kimenet irányban az áramköröket. Persze lehet neked az alkatrészek beültetése adhatta az elvi rajzod alakját. Jó jó de így kissé nyakatekerten kell nézegetni . De ha már valamit dokumentálunk és közre adunk akkor részben erre se árt gondolni. Ha javítanál az elrendezésen akkor sokkal áttekinthetőbb lenne és gyorsabban felfogható ha ránéz az ember és nem azon bóklászni hogy a madzagok merre kószálnak. 10 alkatrész az egész ... miért kell labirintust csinálni belőle? Ok lehet ekézésnek érzed , de ha valamit kiadsz a kezedből akkor némi igényességet is várjál el magadtól és tiszteljél meg minket is ennyivel. Neked is jobban érthető lenne ha átláthatóbban rajzolod le szerintem A hozzászólás módosítva: Feb 24, 2023
A bemenetre kötött 12V esetén (a pozitiv a R2-R1 közöspontjára kerül) a Leden és optó ledjén át töltődni kezd a C1 kondi. A töltőáramot korlátozza az R1-LED / R2 / R3 komplexum Így ezek határozzák meg az időállandóját is . Addig világít a led amíg a töltő áram közel 0 nem lesz.
Ezért villan a LED és az optotriak ledje is ha vezérlést kap. A külső teljesítmény triak addig vezet amíg az optocsatoló ledjén áram folyik. Ha 12V elvesszük a C1 kondi kisütése a D1 R3 R4 áramútvonalon fog zajlani. Ekkor már a töltőkör nem kap szerepet mert azok záró irányban vannak előfeszítve. Ha véletlen fordított polaritás kerülne a bemenetre akkor a D1 nyit és az elkó robban mert nincs mi korlátozza az ellenkező polaritású feszültség működését. Idő attól függ mennyire sült ki a kondi C1 az előző helyes polaritású töltöttségéből. Hírtelen ennyit olvasok ki a rajzból.
Hali! Szerintem valami még ott el van rajzolgatva, az a 110R ellenállás csak fűtőtestnek van bekötve
Idézet: „Ekkor már a töltőkör nem kap szerepet mert azok záró irányban vannak előfeszítve.” Avagy ha nincs vezérlés + 12V ott a bemeneten és nincs negatív polaritású se akkor semmilyen szerepük sincs az áramkörben a kondira nem lesznek hatással. A hozzászólás módosítva: Feb 24, 2023
Muszáj leszek tényleg kivenni minden alkatrész, és atmerni egyesével. Az ellenállások jók voltak, kondi cserélve, led működik. Optotriakot nem mértem. Megpróbálom majd ha 12Val táplálom, lesz e a kondin feszültség.
Amikor AC230V kötöttem, lehet lehet elszállt az opto ledje. Azon csodálkozok, hogy se kondi, se ellenállás nem égett szét, még az a 110R párhuzamosan se a bemeneten. Annyira vékony vezetősáv lett volna, hogy rögtön az párolog el mint egy biztosíték, és az alkatrészek meg se kottyantak? A nyák alját nézve a bemeneti sorkapocs belső oldala a mínusz, az megy a 110R ellenállásba, és a kondenzátor mínuszába. A második képen a 110R ellenállás másik lába látható hova van kötve, és merre megy. Többek között dióda mínuszába, és a felette lévő ellenállás felső lábához. Az a felső láb (ha megnézzük újra az első képet) a sorkapocs plusz oldalára van kötve. (aminek a vezetéke szintén elpárolgott, természetesen pótolva lett)
Azért a leolvadt vezetékek pótlásánál az eredeti nyomvonal betartása érintésvédemileg hasznos lenne.
A dióda, amifel párhuzamosan van a 4,7K, zárlatos volt. Tehát kivettem minden alkatrészt, és visszaforrasztás előtt lemértem. Opto diódáját tesztelni nem tudom hogyan lehet, így egyszerűen multiméter dióda állásában egyik oldalra szakadás, másik oldalra 1000ohmot mértem. Triakot még nem teszteltem, de így ráadva 12Vos, a LED felvinnal, majd fokozatosan kialszik, 1Mpen belül. (Villognia, időközönként felvillania kellene, vagy csak ennyit kell tennie, hogy táp ráadásakor felvillan?)
Most fogom tesztelni a triakot, az jó-e.
Leteszteltem a triakot, jónak bizonyult. Összerakva az egészet, a kimnetre sorba kötve egy izzót, akkor villant fel egy kis ideig, amikor a 12V táp rá lett kötve, tehát ugyanakkor vilant fel, mint a nyákon lévő LED.
Harang vezérlésSziasztok. Ismét egy harang vezérlésével foglalkozom. A templomban van 2 harang, az egyik ősrégi vezérlése tönkrement, a másik vezérlése már újabb, de azok is csak relék, semmi félvezetős vezérlés. Aki csinálta az ,,újabb verziót,, azt már nem tudják elhívni a régi vezérlését átcsinálni. Van aki tanácsokat tudna adni egy egyszerű vezérlés készítésében?Ahogy kinéz a mechanika: Elektromágnesben egy cső, csőben a vas. Persze elektromágnes kapcsol, vasat magához húzza, és íy tovább. A csövön látszik egy érzékelő, hogy a mágnes milyen pontig húzza a vasat. Fent egy csigán keresztül megy a lánc a haranghoz. A csigánál is van egy (én irányérzékelőnek neveztem el) irányérzékelő. A zöld téglalap helyén van KB. A csigához van szorítva egy fémlemez darabka, amit kékkel rajzoltam körbe. Ez a lemez a csigával egyszerre fordul, viszont úgy van odatéve, hogy csak kb 5cm mozdul ki egyik-másik irányba. Például ha a lánc lefelé (behúz) megy, akkor a csiga balra fordul, a fém lemez is balra fordul ki és a helyzete úgy áll, ahogy a képen is van rajzolva. Az irányérzékelő azt nem érzékeli, mivel a fém lemez (a kék lemez zölddel rajzolt oldala) nincs az irányérzékelő felett. Ha a lánc felfelé mozdul, (elenged a mágnes) akkor a kékkel jelölt lemez , és a csiga is jobbra fordul. Ezáltalá a lemez zölddel jelölt felülete már a zöld irányérzékelő felé esik. Gondoltam én itt egy PICes megoldásra. Alap helyzetbe az irányérzékelő felett nincs lemez, ami bekapcsoláskor azt jelzi a PICnek, hogy a mágnest kapcsolni kell. A mágnest kapcsolná, az lehúzná a vasat a csőben. A csövön lévő érzékelő amikor már nem érzékeli a vasat (mert már túlhúzta a jeladó alá) A mágnes elengedne, és a súlya vissza húzná, de már a holtpontján túl. Ilyenkor amikor a mágnes elenged, a lánc fel irányba megy, a csiga jobbra fordul, a lemezke az irányérzékelőn lenne, ami jelezné a PICnek hogy a lánc felfelé megy, nem kell húznia még. Amikor a lánc újra le irányba akarna mozdulni, (mert ugye a harang vissza akar állni nyugalmi helyzetébe) a csiga újra balra fordul, a zöld jeladó elveszi a jelet, ami azt a jelet adja a PICnek, hogy a lánc már lefelé mozog, tehát lehet újra húzni. Ez menynire működő ötlet lehet?
Köztudott, hogy van ilyen kolléga a fórumon.
Majd jelentkezik (ha akar).
De nem akarok...
Mivel néhány évtizede ez a foglalkozásom, nem adok tippeket, mindenki járja ki azt az iskolát. Természetesen többféle jól bevált megoldásom van, alkalom szerinti felhasználásra...Az a helyzet, miután egy ilyen toronygépészeti, villamosítási berendezésben bármi beavatkozást végez valaki és az véletlenül, vagy bármi hibából, kábel túlterhelés, tekercs leégés egy épülettüzet okoz, sisak, harangok megrepedése a tűzoltáskor törvényszerű, szóval innéttől a bizonyíthatóan hibás beavatkozón a teljes felelősség, vállalkozó esetén a teljes vagyonával felel a kárért. (Nem biztos, hogy elég.) Természetesen meg tudja más, mások is csinálni a villamosítást. Ügyelni kell a megfelelő biztonsági előírások - mechanikai, villamossági - betartására. De hozzáértés nélkül egy harang repedés is előfordulhat, az se olcsó... A képen egy beállítható harangmozgató elektronika, megszorult húzórendszer, leszakadt vasmag, időtúllépés és túlmelegedés védelemmel. Nem új, csak új ruhát kapott, hála a keleti közreműködőknek... A hozzászólás módosítva: Dec 21, 2024
A biztonságról máshonnan.
Egyszer egy ősöreg excenteres présgép hibája az volt állítólag, hogy a lábpedálos indításkor az egyszeri működés helyett néha, mintha (?) ismételne. A folyamatosan lenyomott pedálnál is csak egyszer volt szabad lejönnie a bélyegnek. Készítettem egy elektronikát, ami a meglevő pedállal sorba kötött, alapból nyitott relé érintkezővel működött közre. Vagyis az eredeti hiba nem léphetett fel, de tulajdonképpen növelve lett a biztonság. Ma nem vagyok benne már biztos, hogy szakszerű volt-e a beavatkozás. Aztán megoldódott a dolog, az eredeti teljes vezérlés behalt, lévén germánium teljesítmény tranzisztorokkal tűzdelve, már cserélni kellett a teljes elektronikát. Itt jött az az első pillanatban, mondtam, ide egy erre jogosult szakember kell, aki minőségi bizonyítványt, etc. fog adni a készülék szakszerű átalakításáról, etc. Így is lett, ez a jogosultság került a pár millió nagyrészébe, amit kellett csinálni, nem volt nagy művészet. De mennyire kézzelfogható a szemléltetés egy csonkulásos baleset valószínűsége miatt, nem lehetett, szabad csak úgy beleavatkozni veszélyes gépek működtetésébe. A hozzászólás módosítva: Dec 21, 2024
Az rendbe van hogy a saját vezérlésed nem publikálod, Te időd, energiád, tudásod van benne.
De hát a fórumozás végülis erről szól hogy emberek kérdezgetnek egymástól ezt-azt amit nem tudnak. Senki se úgy van a dolgokkal, hogy mindent magától tapasztal ki, tanácsot kérnek egymástól. Van nekem egy elképzelésem a fentiek leírt alapján, arra várom a tippeket, mire kellene még odavigyelni, mi hibásodás lehet.
Ha van egy elképzelésed építsd meg , majd a talasztalt hibákat felderítve azok javításában már lehet hogy lesz segítség . Mint az opcsatolós témában
A hozzászólás módosítva: Dec 22, 2024
Leírtam azokat a körülményeket, amikre különösen ügyelni kellene. Aztán felőlem csinálhatsz bármit bárhol, sok sikert. A leírtak kisebb-nagyobb mértékben megtörténtek a 30 valahány évem alatt. Felejthetetlen tud lenni, de majd látod. Találkoztam olyan húzómágnessel, ami vascsőre volt tekerve és az egyik tekercsvég rá volt a vasra kötve. Másutt a motoros hajtás már úgy kiverte a harang öv részét, azt már a repedéstől semmi nem mentheti meg. Egy harang élettartama az osztrák, 100 valahány éves toronygépész cég anyagvizsgálatai azt mutatták, egy felülütős harang kb. 300 év. Kiemelt súlyponttal kb. 150. Egyes régi motoros hajtások a harangot első ütemben is 90 fokban fellendítik. Ilyeneken nem végzek munkát, mert onnéttól az enyém a felelősség. Csak átalakítással csinálom, ha. A nyelvlekötések hibája miatt harangrepedés gyakori lehet, volt.
Nagyon sok helyen a harangra nézve életveszélyes megoldások vannak, a Gyülekezetnek meg az a lényeg, szól. Sok helyen a Megrendelő hozzá nemértésére alapozva olyan plusz munkákat, balesetveszéllyel riogatást végeznek, hogy az már rablás számba megy. A mikéntek és megoldások, szoftverek nem nyilvánosak, de több út vezet a hegyre. 5-10 év múlva a kisujjadban lesz a villamosítás. Jut eszembe, múltkor fel is tettem egy húzómágnessel kapcsolatos kérdést, fejtsd meg: Egy jól működő haranghúzó elektromágnest tatarozás miatt időlegesen leszereltek, majd visszakerült a helyére és bekötötték. Minden villamos alkatrész hibátlan. A húzás harmatgyenge, nem harangoz, csak gyengén lenget, a vasmag nagyon hamar kórosan felmelegszik... Nem csak harangvillamosítók tudhatják a megfejtést.
Gyenge kongatás, forró tekercs?
Feleslegesen hosszú ideig húz a mágnes, nem lóbálja szét a harangot. Nemtudom, hirtelen ez jutott eszembe.
Ha minden jó maradt a vasmag nincs megfelelő magasságban a tekercshez képest. Esetlegesen átrendeztek a tekercs mágneses körét valami módon. Vagy ráraktak valami rögzítést, amivel egy rövidrezárt menetet tettek a tekercs külső részére. ( avagy egyszerűen a régi helyre elforgatva tették fel, ezért záródott rövidre....)
Jó gondolat, de nem változott semmi, a bekapcsolást követően egyből gyengélkedett...
Tekercs, vasmag ugyanaz, egyenirányított feszültség normális, terhelésre se esik le. A vasmag mozgása nem akadályoztatott, nem szorul, minden ugyanott van, ahol leszerelés előtt. Ez meg nem lehet ok, én pl zárt vascsőbe szerelem a tekercseimet - mások is, növeli a mágnes erejét, rövidíti a mágneses erővonalakat. Idézet: „rövidrezárt menetet tettek a tekercs külső részére” A hozzászólás módosítva: Dec 23, 2024
|
Bejelentkezés
Hirdetés |










Jelenleg nem harangozik , hanem a panelnak harangoztak ...




Mivel néhány évtizede ez a foglalkozásom, nem adok tippeket, mindenki járja ki azt az iskolát. Természetesen többféle jól bevált megoldásom van, alkalom szerinti felhasználásra...
