Fórum témák
» Több friss téma |
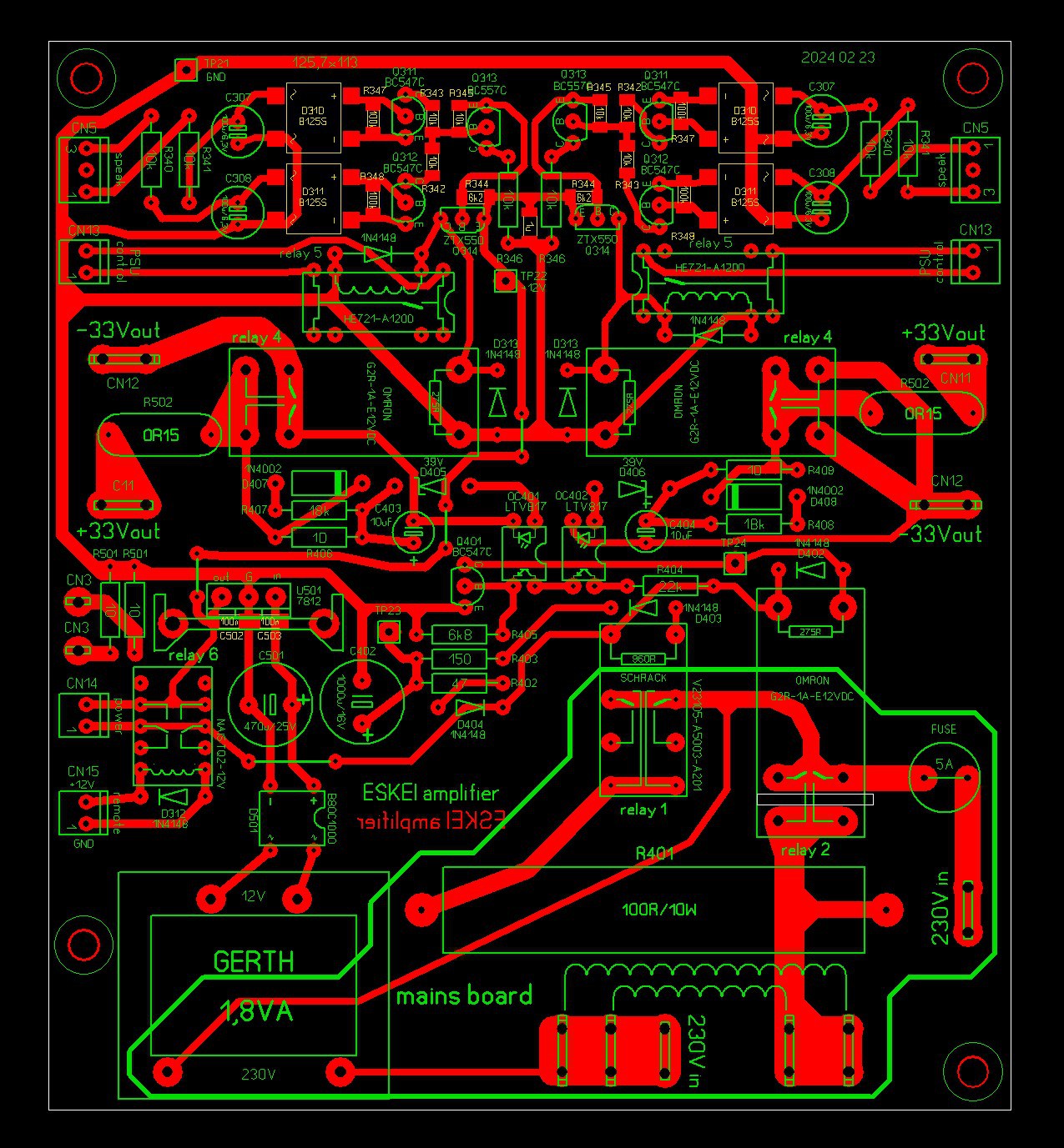
Én azért hadd tamáskodjak bele kicsit. Az a két nagy fóliakondi a tápágak közt jó dolog, lenne, ha jó helyen lenne. Amit berajzoltál fehér vonallal áramutat, azoknak a kondiknak abba az áramútba bele kéne esni, mert így majdnem olyanok mintha ott sem lennének, mert a kör árama nem folyik a kondik felé.
Értelmes keretek közt ezt úgy lehetne ezen a nyákon megcsinálni, hogy az egyik félhidat meg kéne fordítani 180 fokkal, akkor egymás mellé kerülnének az ágak FET-jei, és oda lehetne tenni a fóliakondit mindjárt a fetek lábaihoz vagy azok közelébe. Idézet: „Az a két nagy fóliakondi a tápágak közt jó dolog, lenne, ha jó helyen lenne. Amit berajzoltál fehér vonallal áramutat, azoknak a kondiknak abba az áramútba bele kéne esni, mert így majdnem olyanok mintha ott sem lennének, mert a kör árama nem folyik a kondik felé.” Az a két fóliakondi gerjedésgátló. Ha ott van nem gerjed, ha nincs ott gerjed. Harmadik eset nincs. Eredetileg ez elkó volt, de a túláram védelem miatt nem lehet ott akkora kapacitás (a szimuláció szerint). De ez majd kiderül a vallatásnál. Nem rajzoltam be, de remélem az egyértelmű, hogy a két kimenet között a terhelés (hangszóró) van. A szűrőkondiból - ha akar - folyhat a terhelés felé áram így is. A nagyáramú rész tervezése szempontjából az lenne ideális ha a végtranzisztorok egyetlen közös tápfólián lennének és a két bemenet lenne két szélen, de akkor a hibajavító fokozat tápsínei esnének távol egymástól, ami egészen biztosan gerjedékenységhez vezetne. A régi Burgum szerelhetőség szempontjából iszonyat, semmihez nem lehet hozzáférni... de van amin nem merek változtatni, mert nagyfrekvenciás szempontból nagyon stabil ez a felépítés.
Leírom.
1. Az SpLab rekorderével felvettem meghatározott hosszúságú (időtartamú), különböző amplitúdójú (0, -10, -20, -30, -40, -50, -60 dB) 1 kHz-es szinuszjeleket (is). 0 dB = 1 Veff. 2. A számítógép "E" meghajtójába behelyeztem az üres, írható CD lemezt. 3. A "Magic Audio CD Burner" programba bemásoltam a fájlokat. 4. Rákattintottam a "CD írás" gombra. 5. A kész, írott lemezt kivettem a meghajtóból. Így készült a CD lemez. Nem mértem semmit, ezt tisztázzuk. Oszcilloszkópon megnéztem a CD játszók analóg kimenetén a jelalakokat. Első körben azt gondoltam a CD játszók olvassák ki pontatlanul az alacsony szintű (-60 dB-es) jelet. Második körben megnéztem az "Adobe Audition" programon is jelalakot és ugyanazt láttam, mint a CD játszók analóg kimenetén. Harmadik nekifutásra eszembe jutott, hogy eleve a SpectraLab-ban kellett volna megnéznem ezt a jelet. És itt is ugyanazt a jelalakot láttam. Negyedik nekifutásra kikombináltuk Ge Lee-vel, hogy ez nem is valódi torzítás, illetve az, de a zaj okoz mintavételi hibát. Most arra gondolok - mert az ebéd utáni biciklizés közben is ezen töprengtem - , hogy nagyon egyszerű ez az egész. A DA konverter meghatározott időközönként mintát vesz a jelből (mondjuk, hogy így van... tudom, hogy rengetegféleképpen lehet mintát venni). A zaj pillanatértékéből is mintát vesz, nem csak a hasznos jelből. Két egymást követő mintának bármekkora lehet az amplitúdója ha a jel-zaj távolság kicsi. Az is mindegy mekkora a mintavételi frekvencia, az pedig végleg mindegy mekkora a felbontás (16, 24, 32, 64 bit) ha a zaj szélessávú. Tehát nem egy tiszta szinusz lesz a DAC kimenetén, hanem az amit látunk, egy cikkcakkos szinusz. Kiteszem újra - sorjában - ezeket az oszcillogramokat. Aztán tovább kombináltam (a jó nagy szembe-szeles, ragyogó napsütéses időben). Ha mondjuk fogunk egy füllel jól hallható fűszerű zajt (alulról sávhatárolt fehérzajt), mint amilyen a kazettás/orsós magnók zaja és ezt hozzákeverjük a zenei jelhez (illetve ezt a magnók maguktól megteszik), akkor ebből a fűszerű zajból simán kihalljuk a halkabb, a zajjal közel megegyező amplitúdójú zenei hangokat, mert ezek rámodulálódnak a zajra, vagy fordítva(?), a zaj modulálódik a jelre. Lesznek amik teljesen elvesznek a zajban, "ezek mennek a levesbe". De ha erről a zajos felvételről digitális másolatot készítünk, akkor azt fogjuk eredményól kapni amit ezen a négy oszcillogramon látunk. Az SpLab mutatja, hogy 12% a -60dB-es jel THD-ja. Ez -70 dB-es jelszintek felel meg, azaz lefordítva 0.3%-os torzításnak- És ez az 1kHz-es jel 3. harmonikusa. Talán ez lehet az a digitális "íz" amit nem szeret a fülünk. Persze most csak úgy elmorfondíroztam ezen magamban, nem kell ezt komolyan venni. A hozzászólás módosítva: Feb 6, 2024
Tehát ha jól értem, már az a fájl is, amiből a CD-t megírtad, szintén ezt a hullámformát tartalmazta? (pl. egy hangszerkesztő programban megnyitva a fájlt is ez látszik?)
Az SPlab rekorderével felvett szinuszjelek forrása a hangkártya bemenetéből származik, mint analóg bemenő jel, vagy közvetlenül a szoftver generálta a szinuszt amit a fájlba írt?
Pontosan erre gondoltam én is, mert valoban a zaj okozhat néhány pixeles hibát is. Nem tudom milyen a szkopod, de egy 1080 soros displayen is ez gondot okozhat. Az AVG funkcio lehet, hogy magára a displayre van optimálva ( azaz a megjelenitésre), de lehet a mérésre is, utovégre a szkopban is egy ADC szállitja az adatokat.
Idézet: „(pl. egy hangszerkesztő programban megnyitva a fájlt is ez látszik?)” Az Adobe Audition hangszerkesztő program (balról a harmadik kép). Az SpLab jelalakja a 4. kép. Valószínűleg az alapon lévő DAC zajos, de ezt én nem tudhatom mert nem látok bele.
Nem akarod megérteni. Az SpLab generátorának kellene, egy wav fájlt közvetlenül előállítani, majd kiírni CD-re, bármiféle DA és AD konverzió nélkül.
A hozzászólás módosítva: Feb 6, 2024
Akkor ez inkább Háklis Error Correction...
Ráadás:
Nézd csak, ezek mind .vaw fájlok amit az SpLab generátora állított elő közvetlenül.
Vagy nem értem mit nem értek. Nálam szerintem ilyen. De megnézem amit küldtél. Ui: aha... hogy közvetlenül a CD íróra. De aztat nem tudom, hogy lehetne megoldani. De már kezdem megunni ezt a témát. A hozzászólás módosítva: Feb 6, 2024
Csak az van amit eddig is tudtam, hogy hülye vagyok a számítógéphez. Amit Te küldtél az nem cikkcakkos. Vagy a gépem vacak. De inkább az első.
Akkor elmentem amiket küldtél és írok másik CD-t. Köszönöm!
Ezek korrektül legenerált tartalmak!
Milyen programmal állítottad elő őket?
Maximum ennyi helyem lesz a belsejében amiből gazdálkodni kell. Az oldala 10x150-es alusín, ezt négy csavarral le tudom bontani, néhány csatlakozót lehúzgálok és hozzáférek a működőképes végfokhoz. A teljesítmény fokozat és a VAS elrendezése ilyen lesz, a többi még képlékeny. A tápegység panel lehet függőlegesen is, majd adja magát. A lényeg, hogy villámgyorsan - lehetőleg páka nélkül - legyen szerelhető/javítható/módosítható. A jó felépítést a hangminőségnek is fölérendelem, de persze nem kéne, hogy a rovására menjen.
Azon gondolkodom, hogy a csabai találkozón megérdemelne egy külön "dedikált" asztalt azon példányok levett tetővel (és hasonlók) bemutatása, amit éppen nem hallgatnak a kisteremben.
Csináltam a spektralabbal egy 1k-s jelet wav-ba, utána megnéztem az audacity-ben a jelet, semmi baja. Valami más gond lesz nálad.
A spektralab-ra rákeresve több különböző találatot is kapok. Tegyen be valaki légyszi egy működő linket, ami jó, és biztosan ugyanez a szoftver.
Olyat nem tudok, nekem ez van (egy fórumtárstól kaptam ezer éve) de erre már sehol nem fogsz linket találni, plusz ez meg is van hekkelve már. A spectraplus-t le tudod tölteni innét, de ez csak 30 napos és hogy miben különbözik ettől fogalmam sincs mert nem próbáltam ki.
1V-on nálam sincs baja, 1mV-on csipkés.
Ha kitalálsz nekem egy olyan helyet, ahová feltölthetem, akkor ezt a Ge-Lee féle verziót el tudom neked küldeni. Régen volt olyan, hogy "toldacuccot", az nagyon jó volt, bármit lehetett küldeni, de az megszűnt.
Az újakhoz meg nem értek, szerintem az exe fájlokat nem fogadja el. Meg nem is értek az újakhoz, valahogy túl bonyolultnak tűnnek... A SpectraPlus-SC volt nekem egy darabig, meghekkelt változat, de már nincs meg sajnos. És ilyeneket lehet éppen találni, aztán vagy megy, vagy nem. De örülnék neki. (24 bit, 192 kHZ )
Köszönöm, privátban küldtem feltöltési linket!
A naranccsal bekeretezett rész megvan. Következik a bemeneti fokozat. Nem tudom, hogy legyen mechanikailag, hogy jó is legyen, - hogy csak rá/le kelljen pattintani, de mérni is lehessen - dobozban is, szétszedve is. Lehetőleg vezeték se legyen, hozzá is férjek, zavarmentes is legyen... minden kéne.
A negyedik nyák vázlata is készen van. A bemeneti XLR csatlakozó okozta a legnagyobb fejtörést. Vezetékezni nem akartam, de ha nyákba ültethető csatlakozót használok akkor emiatt nem tudom egyszerűen szétszedni Az előlap felé nem lehet húzni ezt a panelt mert rögzítve van a többi nyákhoz és az oldalához is. Viszont a hátlap csavarjait elég kilazítani annyira, hogy kiakadjon az XLR rögzítőpereme és akkor oldalra továbbra is ki lehet húzni a működőképes komplett végfokot. Így 10 perc alatt ízekre lehet lehet szedni az egészet - páka nélkül, egy szem csavarhúzóval/imbuszkulccsal.
A bekeretezett rész megvan, az ötödik nyákra fel kell férnie a maradék alkatrészeknek... illetve lesz még egy hatodik - kisebb - panel a lágyindítónak és a stand-by tápnak, vagy majd alakul valahogy.
Három órája nézegetem az eddigi nyákterveket, hogy lehetne-e valamit jobban vagy másként csinálni, de szerintem ez így jó lesz. Gondolkodtam a "puffer 2" szerinti vezetékezésen, de nem. A "puffer 1-nél" teljesül az a feltétel, hogy két vezetékkel rámegyek, két vezetékkel eljövök és szűr amennyit szűr. (Ezt a mondatát sose felejtem "compozitnak".)
El lehet bonyolítani az áramutakat, hogy mikor mi merre folyik, mennyi és miért. Ennél szimmetrikusabban nem tudom felépíteni, az esztétika csak másodlagos szempont nálam (is) (ezt meg "mek elek"-től tanultam : ) ). A "puffer 3"-nál, a bekeretezett GND szakaszon egyáltalán nem folyik hangfrekvenciás áram. Ami zavarjel keletkezik, az közösmódusban vezérli a két félhidat, tehát a kimeneten kioltódik... de egyébként is uA nagyságrendű áramokról van itt szó. Ennek így ahogy van, jónak kell lennie. Neki is ugrok a tápegység paneljének, nem morfondírozok tovább az eddigieken... majd a végén még úgyis le kell ellenőrizni az egészet.
Két hete tervezem a nyákokat. Úgy 220 +/-10 órát töltöttem el rajzolással, de már mindjárt készen van, csak még át kell ellenőrizni. Picit változott a kapcsolási rajz is menet közben, néhány feleslegesnek ítélt dolgot kihagytam belőle. Eddig még nem valami látványos a dolog, majd akkor lesz érdekesebb ha elkezdem összerakni. A héten megrendelem a kísérleti nyákokat (nem lesz forrasztásgátló és alkatrész szita, spórolási okokból... úgyis össze lesz gányolva - valamilyen szinten - az első változat).
Eddig kész. Nem piszkálom tovább és nem is teszek ki több rajzot róla (megígérem).
Leadom a nyák rendelést és végfok kísérlet indul.
Kicsit lassan halad a projekt, de már kezd kibontakozni 3D-ben...
|
Bejelentkezés
Hirdetés |
















































