Fórum témák
» Több friss téma |
Fórum » Hőfokszabályozó
Témaindító: barath.lukacs, idő: Jan 27, 2009
Témakörök:
Sziasztok!
Építettem egy hőfokszabályzót, ami működik is rendesen. A kérdésem a következő lenne. Hogyan tudnám lomhábbá tenni a szabályzást. Üdv: Pioneer
Sziasztok. Van nekem egy ilyen hőfokszabályozóm a Központi fűtéshez mint a képeken. (mobillal készültek, de gondolom sokan felismerik) Sajna csak akkor hajlandó bekacsolni ha 25 fok-ra ,vagy a felé tekerem. Egyébként régen nem volt ezzel gond. Hogy lehetne megoldani hogy akár 20-25 között is bekapcsoljon?
Köszi szépen a választ.
Amúgy lehet még ilyet egyáltalán kapni ? (nem mai gyerek már)
Keresgettem kicsit, ugyanilyet már csak használtan lehet kapni.
Pedig jó lett volna ha ugyanekkora az új is.
Az van ráírva igen . Egyébként itt van egy : Link jelentéktelen összegért,
de ez használt. Gondolom ugyanilyen korút nem igazán érdemes venni. Utána nézhetsz ha van időd. Egyébként azért kellene ekkora, vagy ugyanilyen, hogy ne kelljen a falat festegetnem. {lusta vagyok, meg festéket is venni kellene }
Ok. Ha esetleg találnék addig (amit kétlek), én is írok.
SZiasztok.
Hangeszerkeszito leven nem vagyok tulsagosan eleresztve anyagilag, igy a szukseges elektronikus cuccokat magam szeretnem elkesziteni. A legfontosabb egy kávahajlító gép lenne, ami igazabol nem egy bonyolult szerkezet, kb olyan mint egy vasaló,de jonak kellene lennie. (bimetál hőfokszabályzó egy fűtőbetétet szabályoz és kész) Vettem az Ebayen egy ipari fűtőbetétet, kb 1Kw-os 230Vos egy 25 mm átmérőjű rúd, kb 130 mm hosszú, azt hiszem extrudálógépek alkatrésze volt. Ezt szeretnem úgy szabályozni, hogy 150-190 Fok között állítható legyen, azonban a neten talált ilyen szabályzókat csak max 150 fokig lehet felhúzni. A hagyományos vasalók bimetál kapcsolójában az érzékelő túl hosszú, és kilógna a szerkezetből. természetesen az lenne a legjobb, ha digitálsan kijelezné a hőfokot, és szabályozni lehessen, de ha meg tudnám oldani a bimetál problémát, akkor az is megfelelő volna. A kérdésem, hogy meg lehet-e buherálni a KIT-eket, hogy magasabb tartományt mérjen, és vezéreljen? (nekem a 100 fok alatti tartomany egyaltalan nem kell, sőt. Igy inkabb a -55 - +150 fokos tartományt szeretném "arrébb tenni" ugy hogy a maximum 200 Fok körül legyen. vagy van egyéb megoldás? köszönöm szepen
Helló!
Arra gondoltam,hogy kéne készíteni a PC-mbe egy hőérzékelőt.Pontosabban olyan kellene amit a Winchester-re tudnék ráerősíteni és ha felmenne a hőmérséklete 40 fok fölé akkor jelezne 1 LED,hogy be kéne kapcsolni az alatta lévő ventilátort.Esetleg mindez teljesen automata lenne,hogy ha 40 fok akkor magától bekapcsol.Feleslegesen nem szeretem ha jár a ventilátor ezért szeretnék ilyen megoldást.Sajnos az elektronikai kütyükben nemigen vagyok otthon szóval valami egyszerű megoldás lenne jó. Válaszotokat előre is köszönöm.
Szia!
Ajánlom ezt a topicot:Bővebben: Link
Javasolnék egy egyszerű hőkapcsoló beiktatását a ventillátor áramkörébe.
Szevasz!
1. Az alábbi válaszokat ugyan nem Neked címezték, de vannak bennük számodra is használható kapcsolások. 2. Nem tudom miféle KITről van szó, de bármelyiket igen egyszerűen be lehet csapni /soros vagy párhuzamosan kötött ellenállással/, és akkor az általad kívánt hőmérsékletet szabályozza. E megoldásból kettő következik: 1. A mutatott hőmérséklet nem felel meg a valóságosnak. 2. Az érzékelők adataik szerint 150 fokig használhatók, de van esély, hogy kibírják a 200-at. 3. Lehet kapni digitális termosztátokat, mindent tudnak, ami Neked kell, programozható, kijelzővel, K-tipusu szondával dolgoznak, tudják a 600 fokot is, áruk szondával ca. 20000 Ft. A sima 150 fokig mérő kb. 12000 Ft. Üdv: StMiklos
Köszi a tippet! az ellenállást hova gondoltad betenni? Egyebekent a Conradban lattam tobbfele homerseklet-merot, es kijelzot is. a digitalis kijelzes nem a legfontosabb, hisz be tudom skalazni a potit is.
azaz, ha lemondok, a digit. kijelzőről, akkor egy egyszerü potival tudnam szabalyozni a hőfokot, valamint, ha valahova betennek egy ellenallast, es egy magasabb hőfokot bíró érzékelőt, akkor működne a dolog? a 20.000 Ft kicsit huzos lenne egy kapcsolóért, 40 ezerért a kész gépet megkapom
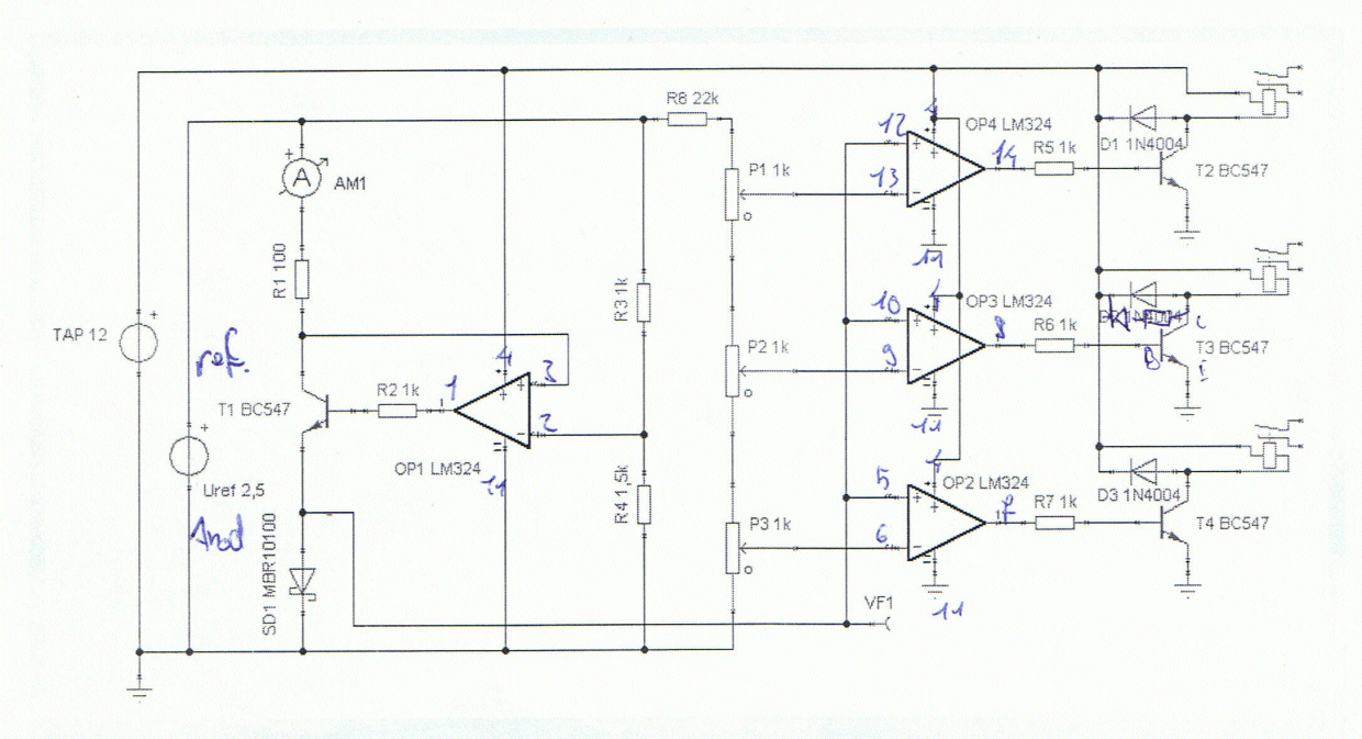
Megépítettem a kapcsolási rajz alapján de nem akar müködni. Ahogy megkapja a feszt az összes relé behuz! Aztán csinálhatok én akármit.....
Sokáig aszt gondoltam hogy a z Uref-fel van gond mire megtaláltam a bekötését. Nem javult! Hiba oka ? Vajon hol keressem? (a nyákon tudom ) Valaki megépítete már?Mivel hogy eltünt Attila86 kötése az oldalról igy ez most potolom úgyan már csak szkenerel változatvan nállam ....
Keresgéltem a forumban ,de nem találtam választ a problémámra. Készitetem rejtett világitást a szobámba (diszlécbe ledeket szerelve ), a ledeket az Ünepeken használt ledes csöböl szedtem ki ,amit 220V kel használni.
44 ilyen led van sorba kötve . A problémám az lene hogy a ledek 30 perc használat után kimelegednek ,s erre szeretnék egy hőreléhez hasonló áramkört (220v menyen ,de 30-50 celsius foknál leállitsa az áramkört ) vagy más megoldást kapni ! Elöre is köszönöm . Attila
http://www.hqelektronik.hu/pr?srch=bimet%E1l&ls=20&sm=2
Szerintem itt nézelődj. Vagy van itt is kapcsolási rajz ventilátor vezérlésről csak a ventilátor helyére tegyél egy relét és kösd bele a led tápját
Hali
Gondolom valami "Made in China" csoda. Valoszinu a tervezo nem ismerte az ohm torvenyt, es az ampermerot. Biztosan valamelyik alkatresz kisse nagyon ala van meretezve. Esetleg ezt kellene megkeresni, korrigalni es utana lehet 100 evig hasznalni problema nelkul. Csa Vili
Ami nekem gyanus igen vékony a ledek kivezetése . Az lehet probléma?
üdv. Attila
Biztos hogy led van benne és nem pici izzók?
Gyorsabb ha Veszel ledeket és előtét-tel vagy áramgenerátorral rákötöd a 230V-ra. Nem nehéz pár db alkatrész.
Sziasztok! Lenne egy kérésem. Tudna valaki készíteni nekem egy hőfokszabályzó panelt? Következő igények lennének: Levegő hőfokot kell szabályoznia. A szenzor a panelre 30cm-es kábellel csatlakozik. A szabályzó potméter szintén kábellel csatlakozik a panelre. A ki és bekapcs közötti hőingadozás 1 celsius. A táp lehet elem, vagy 230V. 50W-os fűtést kell kapcsolnia. A panel ne legyen nagyobb 8X12 cm-nél. Előre is köszi a segítséget.
20-30 celsius tartományban szeretném használni.
A hozzáállásoddal van egy kis gond. Valószínűleg senki nem fog "készíteni neked" egy ilyen eszközt, illetve senki nem fog helyetted dolgozni. Természetesen ha segítséget kérsz a feladat megoldásában, akkor jó helyen jársz. Induljunk tehát ki abból hogy te magad elkészíted a kapcsolást.
Jártas vagy esetleg valamennyire a mikrovezérlőkben ? Ha igen akkor nem bonyolult a feladat. Ráteszel egy hőmérő Ic-t ( DS 18B20S ) egy pic vagy avr-re. Kötsz a vezérlőre még egy relét amin keresztül kapcsolhatsz bármit. Ha egy potmétert is ráteszel, szabályozhatod a kapcsolási hőmérsékletet. A program megírása sem annyira bonyolult. Ez csak egy példa, máshogy is lehet, pl nézz körül itt az oldalon a kapcsolások között. Ebből is kiindulhatsz
Sziasztok!
Vásároltam a madaras tesccoban egy fűtő ventillárort. Egy kamrát akarok vele felfűteni 50 fokra. A kamra elég pici, olyan 160l légköbméter. Az lenne a kérdésem, hogy hogyan tudnám átalakítani a melegítő ventilátort, hogy 25fok nál ne oldjon le a bimetál. Esetleg valakinek van e ötlete, hogyan tudnám megoldani, hogy változtatható legyen a hő kioldása. Válaszokat előre is köszönöm.
Szia!
Szedd szét és hajlítsd el a bimetált!
Tiszteletem!
AKO 14123-as termosztattal kapcsolatban tudna valaki segitseget adni? Koszonettel Tibor
Milyen segítségre gondolsz ?
A programtáblázatot valószínűleg elő tudom ásni a papírjaim közül
Hello!
Koszonom a gyors valaszt,tegnap kotottuk be egy mini uveghazba de a programozast kisse elszurtuk,"resetelni" szeretnem az egeszet az hogyan mukodik? Laikus vagyok, cimbora aki segitett bekotni villanyszerelo de nem jott ossze ahogy szerettuk volna. A szonda is fals erteket mer,eloszor jol mukodott aztan nem,csak a gombokat nyomkodtuk elkepzelheto hogy elromlott? udv Tibor
Elment a mail . Ha valami nem tiszta vegyél fel skype-ra
és elmondom . |
Bejelentkezés
Hirdetés |









}
) Valaki megépítete már?

