Fórum témák
» Több friss téma |
Fórum » Hőfokszabályozó
Témaindító: barath.lukacs, idő: Jan 27, 2009
Témakörök:
Adott a hőmérőszonda, pt100. A szondával nincs baj, itt a szabályzónál nem kóser valami...
Szia,
mi a probléma a KD481 szabályozóval? Megfelelő beállítással 0.1C fokra tud szabályozni minden érzékelő típussal. A szabályozás minősége nagyban függ a szabályozni kívánt rendszer tulajdonságától. A rendszer nem vagy nehezen szabályozható, akkor csak trükkökkel lehet (expert módon) lehet esetleg javulást elérni. A legegyszerűbb megoldás hívd fel a gyártót, (magyar) mindenkinek segítenek.
Időközben kiderült, hogy nem a hőfokszabályzó volt a ludas, hanem sok dolog közrejátszása eredményezte ezt az anomáliát. Egyébként egy műanyag csőhúzó/extruder/ gépnek volt a végén ez az anomália. Kiderült hogy a használt műanyag volt rossz minőségű, és az okozott galibát. Folyamatosan működött a gép, műszak kezdéstől műszak végéig. Most jó, bár néha egyik elmászik 8-10 fokot pluszba, de az már nem gond.
Sziasztok, Boldog új Évet mindenkinek!
Olyan kérdésem lenne,hogy tud-e valaki ajánlani egy egyszerű hőfokszabályzót ( lehet gyári is ), ami beállítható úgy, hogy 130-160C° közötti értéken lekapcsoljon egy fűtőszálat, majd pár fok hiszterízissel vissza kapcsolja. Nem kell nagy fakszni, csak egy relét kapcsoljon ki-be. Tudom hogy vannak erre kifejlesztett szabályzók, de drágák és annyi sallangal vannak felszerelve, amik nekem nem szükségesek. Lényegében egy ragasztó olvasztó tégely fűtésére kellene.
Hello! Ha esetleg egy kapcsolási rajzzal is megelégszel, azzal szolgálhatok. PTC-t kell alkalmazni a hőfok miatt.
Szia!
Nagyon köszönöm,rajz is megfelel. Viszont az lenne a kérdésem,hogy a hőfokot hogyan lehetne feltornázni 160C°-ig? Mert a P1-es potinál 80-140C° értéket látok. Azért érdekelne,mert vannak különféle tipusú ragasztók, amiknek más az olvadás pontjuk és némelyik 140C°-on még nem megfelelő állagú. Ha ezen még lehetne változtatni, vagy megmondod mit kell a kapcsoláson változtatnom,megköszönném. Ha esetleg az érzékelő tipusán kell változtatni,az sem gond, vannak J- tipusú érzékelőim, azok nagyobb hőmérsékleti sávot tudnak átfogni. Ha az áramkör működését is ecsetelnéd pár szóban, azt is megköszönném,lementeném a későbbi felhasználás érdekében.
Szia! Rex C100 hőfokszabályzó jóbarátod. Akár on-off, akár PID módban használható, digitális kijelzős, egyszerre látod a mért, és beállított hőfokot.
Rex c100 Hozzá jár a szilárdtestrelé, és a hőérzékelő is. Ha esetleg valami okból elveszti a bemenő jelet, letiltja a kimenetet. Pákaállomást csináltam vele, egyik kb 3-4 éve nyúzódik nálam, picit módosítva(relét kitermeltem belőle, és a ,,ssr output" verzióra módosítottam, ami azt jelenti hogy a relé dc12V-ja van a kimeneten, nem kontakt, de a gyári rajz/panel is így van megoldva) és meg vagyok vele elégedve nagyon! 400C°-ig működik a szabályzója. Ennél olcsóbb, és megbízhatóbb megoldásod szerintem nem igen lesz.
Köszönöm,megvizslatom.
Hello! A 160°C eleve nem lehetséges, mert a PTC ezt már nem bírja. Így nem a potin műlik a dolog. Vagy is más érzékelőt kell választani, az általad javasolt j, vagy k típust, esetleg Platina ellenállás hőmérőt. De egy hőelem alkalmazása más gondokat is felvetne, eleve nagyon kicsi feszültséget szolgáltat és hidegpont kompenzáció is szükséges. Vagy is ahhoz inkább egy speciális erre a célra gyártott erősítő fokozat kell, ami nem az olcsó kategóriában van. Tehát már gazdaságilag is eleve jobban jársz a Rokkersrac ajánlatával. A PID szabályzóról nem is beszélve.
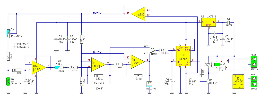
Ez egy nagyon egyszerű lelkületű kapcsolás. - Az ellenállás változás érzékelése egy hídkapcsolásban van, melyben egyik oldalon a P1-R1-PTC, másik oldalon az R5-R6 van. - A bementi jel zavarait sz R2-C1 szűri és ezt után az U1a követő erősítő fokozat van. - A híd kimenti jelét az U1b fokozat erősíti fel, melynek erősítése a VR1-el állítható kb. 18..100-as tartományban. - Ezt követi az U1c invertáló erősítő, melynek két feladata van. Mivel a PTC és NTC érzékelők hő-együtthatójának iránya ellenkező és különböző, megfordítja a változás irányát és kb. kompenzálja a PTC kisebb ellenállás változási értékét. Vagy is PTC esetén a hőegyüttható pozitív, és kb. 5-ször kisebb értékű. Így erősítése az U1c fokozatnak kb. 5. - A K1 kapcsolóval lehet "váltani" a két érzékelő típus között. De ez inkább egy Jumper átkötés, mint kapcsoló, hiszen vagy ezt, vagy azt használunk. - A felerősített jelet tovább szűri R9-C3, mert a hőmérséklet változások lassúak, de a zavarjel csökkenti a hiszterézist. Ezt nem egy pozitív visszacsatolású komparátor valósítja meg, hanem egy NE555. Mely 12V tápfesz esetén kb 8V-nál kapcsol ki, és 4V-nál kapcsol be. Pont ezért van az R5-R6-al a 12V-os tápfesz és a hiszterézis közepére állítva sz erősítők munkapontja. -Az M1 csak egy indikátor műszer, melyen a híd kimenetének felerősített állapota indikálható. - Az NE555 felső referencia pontja (8V) ki van vezetve az 5-ös lábán, ezt használjuk a hídáramkör táplálására, és megerősítjük az U1d követő erősítővel, hogy a feszültség terhelhető legyen. - A Q1 egyetlen feladata meghajtani az 555 kimenetéről a relét, amely így akár 24V-so is lehet. Természetesen lehetne 12V-os relé is, ha a tápfeszültség 12AC lenne.
Szia!
Köszönöm a leírást,érthető. Viszont akkor maradok a gyári szabályzónál,annyira nem vészes az ára. A Rex C100 pont megfelelő,többféle hőelemet is elfogad. Amiket idáig láttam,drágábbak voltak, meg tele voltak mindenféle számomra felesleges sallangal, amikre nincs szükségem. Köszönöm a segítséget. |
Bejelentkezés
Hirdetés |











