Fórum témák
» Több friss téma |
Fórum » Időzítő
Témaindító: Mekkmester, idő: Dec 25, 2005
Témakörök:
Igen. Köszönöm.
A FET-et mivel helyettesíthetem, ha nem kapok ilyen típust?
Hello! Gyakorlatilag bármelyikkel, ami elbírja a relé áramát. (Mert azt nem írtad mennyi) üdv! proli007
Sziasztok, utolsó évemet húzom az elektroteknikai teknikus képzésen és a vizsgatárgyamnak egy dobozt találtam ki, melyet egy időzítővel ellátott zárral szeretnék kombinálni, esetleg pénz spórolás céljából. Elméletben úgy működne, hogy: Beállítok egy bizonyos idő intervallumot, a dobozt lezárom, az időzítő elkezd a megadott értéktől 0-felé számolni, és ha lejárt az időzítő kinyílik a doboz. Abban az esetben ha áram szünet lenne, a doboznak zárva kéne maradnia, illetve ha újra kap tápot, az időzítő ugyan onnan folytatná a számolást( esetleg azt megoldani hogy, ebben az esetben és csak egy 4-6 számjegyű kód megadásával kilehetne nyitni a dobozt)-huh egyre bonyolultabb- A lényege hogy 3*2 7 szegmenses kijelzőn szeretnék beállítani idő intervallumot, az első 2 kijelzőn a napot, a 2. kettőn az órát, a 3. 2őn pedig a percet egy 12 gombos keypaddal, melynek pl.: a csillag lenne a léptetője( a 6-1 v 1-6 kijelzőig) a kettős kereszt pedig az OK, vagyis amivel beállítom azt az értéket melyet 0-9-ig megadok a nyomógombok segítségével. Szeretném ha lenne rajta 2 LED egy piros és egy zöld ami jelzi, hogy az időzítés éppen működésben van e, ill nem (zárva van e éppen a doboz vagy nincs). A tápellátást egy adapterrel oldanám meg. Ha esetleg tudnátok benne segíteni pár jó ötlettel, kapcsolási rajzal, esetleg feltételezéssel (pl.: És mivan ha .... ? ), annak nagyon örülnék, és remélem nektek is tetszik az ötlet. Köszönöm a segítségeteket előre is.
Hello!
Nem kioktatás képen írom, de ezt a feladatot, elsősorban NEKED kell megoldani. Ha végzős vagy, akkor már jártas vagy hardver építésben, mikrokontroller programozásában. Vagy is elkezded az elképzelésedhez a hardvert tervezni, kiválasztod a procit, alkalmazott eszközöket, majd azt felteszed. Ha ez már valamit mutat, a szoftvert megírni, és ha ott már valami megy-működik (mondjuk a visszaszámláló óra), vagy elakadtál, akkor segítenek a PIC vagy AVR topikban. Tápfesz kimaradása esetén, az időt el lehet menteni az EEPROM-ba. majd innen visszatölteni. Bár megjegyzem az idő akkor is telik, mikor nincs táp.. üdv! proli007
Ez a feladat, szinte ordít egy mikrokontrollerért. Ebben az irányban van valamilyen programozási ismereted? Proli mester jól írta, a PIC vagy AVR topicban folytatható...
Az egész hardver egy piccel és egy rtcc icvel megoldható , az rtc mondjuk memória elemmel ellátva áramszünet esetén is mérné az időt , a pic meg elvégezné a többi feladatot.
A hozzászólás módosítva: Dec 26, 2012
Köszönöm a gondolatokat, egyébként még nem tanultunk a hardver építésről.
Üdv!
A fent nevezett időkapcsoló, időzítő 8 különböző funkcióval bír.Mivel nyelveket nem beszélek és magyar leírást nem találtam hozzá, itt kérnék egy kis segítséget, hogy pontosan mi is az a 8 féle funkció amit szabályozni lehet vele. A translator fordítása nem az igazi... Angol nyelvű leírás Köszönöm a segítéget előre is!
Sziasztok!
Olyan problémám lenne, hogy adott egy 12V os relé és szeretném, hogy az autó kp zárjának a nyitó vagy záró impulzusa (ez mind1 melyik) meghúzza a relét és 5-6 mp ig meghúzva is tartsa, majd ezután elengedjen.... Kérlek titeket, valami egyszerű kapcsolást vagy valami egyszerű rajzal segítsetek nekem !
Ha a "H"-nál földet kötsz be, akkor 5,6s hosszú magas szint fog megjelenni a kimeneten.
kapcsolási rajz Ha földelés helyett magas szinttel szeretnéd vezérelni, akkor egy inverter (kapu) fog kelleni a kettő közé. A hozzászólás módosítva: Jan 23, 2013
Ja ez is kellhet: 555 IC lábkiosztása
Sziasztok! Szeretné építeni egy olyat hogy ha lenyomom a gombot akkor pl: 3 perc múlva kigyúlad egy led(vagy egy zümmer csipogna kb 3mp-et. Persze az időzítést jó lenne állítani egy potméterrel 1-2-3 percre. Olyan m.vibrátort már csináltam hogy gomb lenyom aztán led világít majd led elalszik attól függ hogy a potméter mennyire lett állítva.De itt az ellenkezője kéne hogy nem csipog(nem világít) majd kb 3 perc múlva csipog vagy világít kb 3 mp-et. Ehhez milyen kapcsolás kel? Ha tudtok ilyet megköszönném. Üdv.
Sziasztok! Látom már egy ideje pókhálósodik ez topik, ezért gondoltam , hogy itt teszem fel a kérdésem, egy időzítő áramkör építésével kapcsolatban.
Tulajdonképpen egy már sok helyen emlegetett szivattyú utókeringető kapcsolásra lenne szükségem, akár 555-el is. Pár napja böngészek a neten, de nem találok megoldást a problémámra. A fellelt kapcsolásokkal az a problémám, hogy ha jól értelmezem azoknál a késleltetés gombnyomásra indul, ellenben én azt szeretném elérni, hogy a nyomógomb helyett, a termosztát záróérintkezőjét használva az időzítő kimenetén képes legyen elindítani egy relével a keringetőszivattyút , majd a termoszát kikapcsolása pillanatában induljon el a késleltetés, úgy 1-10 perc beállítható intervallummal, és a relé elengedése természetesen a késleltetési idő letelte után történjék meg. Semmi faxni! A hozzáértő szakik segítő kezére várva: Maradok tisztelettel: J.
Hello!
Semmi gond, használhatod a monostabil kapcsolást, csak újraindíthatóvá kell tenni. Vagy is a kapcsoló zárása alatt az időzítő kondit is kisütött állapotban kell tartani. De nem írtad, hogy milyen hosszú időzítést szeretnél. üdv! proli007
Szia!
Köszi, a gyorsaság félegészség! Mindennel egyetértve mosolyogva bólogatok, hogy igazad van! Ha szépen kérem , meg tudnád mutatni nekem rajzon, hogy pontosan melyik kapcsolásra gondoltál, mert én ma már annyit láttam hogy éjjel kondival fogok álmodni , mondjuk szerencsésebb, mintha ellenállással! ![]() Ami az időt illeti, az meg hát ott van.1-10 percre gondoltam. de az majd a kísérletek alkalmával úgyis eldől, mit kíván a rendszer. Köszi, J. A hozzászólás módosítva: Jan 30, 2013
Hello!
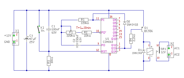
Én az 555-öt maximum 1percre szoktam használni. 10 percre, sokkal célszerűbb egy számláló alkalmazása. Pld. CD4060. Azzal ez a feladat, simán megoldható. üdv! proli007
Na ilyen 16 lábúval szerelt áramkört eddigi böngészésem során még sehol nem láttam
![]() Bővebben:ilyesmire gondoltál? Itt mi történik, ha reset gomb, mondjuk órákig nyomva van, a számlálás az elengedés pillanatában kezdődik? Mert az lenne a király! J.
Hello!
Igen ilyesmire, csak így nem jó, mert fordítva működik. Vagy is amikor a számlánc törölve van, akkor minden kimenet L szintű, és ekkor kell a relének húzni. Ha órákig nyomva van, akkor órákig törölve van. ennyi.. üdv! proli007 A hozzászólás módosítva: Jan 29, 2013
...hogy miért nem értek én így az elektronikához?
Biztosan itt is igaz a mondás, hogy "gyakorlat teszi a mestert"! A legmesszebb menőkig megbízom a tudásodban. Megpróbálom összerakni, örülni nem lesz majd nehéz, főleg ha működni fog! Mindenesetre köszönetem a gyors segítségért, jó olyan helyre járni, ahol az "úttörő ahol tud segít" Még egyszer köszi, ha akad kérdésem közben zavarlak majd .... ha hagyod! ![]() Jóéjt! J.
Sziasztok!
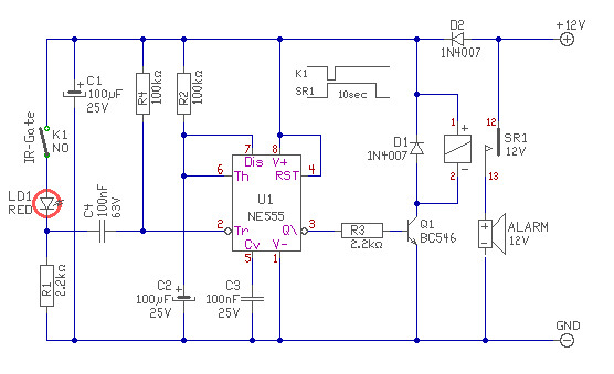
Van egy infrakapum és egy szirénám. Azt szeretném megkérdezni, hogy hogyan lehetne megvalósítani azt, hogy mikor áthaladt valaki az infrakapun, akkor a sziréna 10 másodpercre megszólaljon? Köszi! Mp
Hello!
Pld. 555-ös monostabil kapcsolással. De azt is tudni kell, milyen jelet ad ki az infrakapu, mekkora a tápfesz és mekkora a sziréna áramfelvétele. üdv! proli007
2 vezeték jön ki az infrakapuból, lényegében ha látja egymást a kettő, akkor rövidzár,ha nem akkor szakadás. 12V-os tápegységem van, a sziréna áramfelételét sajnos nem tudom.
Hello!
Megrajzoltam. A bemeneten a Led igazából nem szükséges, de jelzi hogy az IR kapu "zárva van", van 12V tápfesz a szirénánál. üdv! proli007 A hozzászólás módosítva: Jan 31, 2013
Nagyon szépen köszönöm a gyors segítséget!
Szeretnék még 2 amatőr kérdést feltenni: 1., D1-el párhuzamosan 1 és 2 között mi van? 2., A szirénának fixen rá kell kötni a 12voltot? vagy miért van külön a 12-13? Lehet triviális kérdések még kezdő vagyok, köszönöm a türelmedet!
A 12-13 a relé érintkezője, ami 'párhuzamos' a saját védő-diódájával.
Hello!
Amit nem ismersz fel, az csak egy 12V-os relé. 1-2 között a behúzó tekercse, 12-13 között a zárókontaktusa (NO)van. (A számozását ne nézd, minden relének más lehet, én így számozom a lábakat. A relé tekercsen csak azért van +- jel, mert vannak relék, amiben a védődióda - ami jelenleg itt a D1 -, benne van a relébe. Azt nem mindegy hogy kötöd be. De azok általában Reed relék.) De fogalmam sincs neked milyen reléd van. Gondoltam az áramkört ugyan arról a 12V-ról táplálod, mint a szirénát szeretnéd. De egyáltalán nem kötelező. üdv! proli007 A hozzászólás módosítva: Jan 31, 2013
Köszönöm szépen a segítséget, így már világos!
KÖSZÖNÖM!!! Megépítettem, 100%-ig arra képes amire szükségem van! Sőt, kicsit feljebb lapoztam és elolvastam a CD4060 , BIBLIÁDAT és végre sikerült választ kapnom arra is , hogy miért csak nyolcat villan a led tizenhat helyett Q4-en! . Pedig ha tudnád mennyit kerestem összevissza a neten. ![]() Még egyszer nagyon köszönöm az odaadó segítségedet, és a tudást amit általad sikerült magamévá tennem! További jó munkát , és jó egészséget kívánok! Üdv: J. "Olyan nincs hogy valami nem sörnyitó!" A hozzászólás módosítva: Feb 5, 2013
Szaisztok!
Nekem lenne egy nagy problémám.... Van egy Opel Astra F autóm, amibe szeretném megcsinálni az automatikus nappali menetfény kapcsolást. Ehhez van egy gyári relé, ami természetesen borsos árú. Viszont külföldi oldalakon már boncolgattak ilyen relét, így van róla pár kép, és alkatrészlista is. A működésének a lényege a videón látszik, itt: VideóAmikor ráadom a gyújtást, a helyzetjelzők világítanak az autón egyből, ez egyszerű megoldás, ahogy a nyákon is látszik majd, viszont amikor a motort beindítom, akkor úgy kellene működnie, hogy amit az olajnyomás gomba testre kapcsol, tehát létrejön a teljes olajnyomás, akkor elindul egy időzítő, ami 3-4sec múlva kapcsol egy relét, ami felkapcsolja a tompítottakat. Így kellene működnie az áramkörnek. Én visszarajzoltam az áramkört, és azt szeretném megkérdezni, hogy valaki megnézné nekem, hogy ez így működik-e? Az alkatrészek: 3db smd tranzisztoron 6cw felirat, és a 4-iken FFp felirat. Ha jól gondolom előbbiek NPN tanzisztorok, az utóbbi pedig PNP darlington? Mellékelek pár képet segítség képpen. Az én rajzomon nem szerepel a helyzetjelzőket kapcsoló relé, mert az most nem lényeges, csak az időzített relé tekercse van rajta. Köszönöm a válaszokat előre is! A hozzászólás módosítva: Feb 4, 2013
Sziasztok!
Valamiért nem látom az utolsó hozzászólást.... Tegnap írtam egy hozzászólást, és most úgy látom a téma keresésnél, hogy proli kolléga válaszolt rá, de nem látom sehol sem.... Miért lehet ez? |
Bejelentkezés
Hirdetés |


















