Fórum témák
» Több friss téma |
Fórum » Időzítő
Témaindító: Mekkmester, idő: Dec 25, 2005
Témakörök:
Szia!
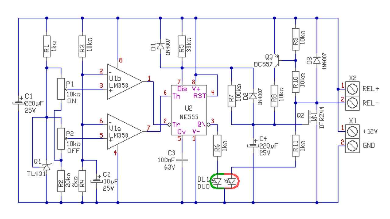
ok, akkor megpróbálom egybe összeszedni. Az egész kapcsolás egy relét vezérel, kell először egy komparátorkapcsolás, aminek a kimenetén 14 voltnál meg kell jelennie a generátor feszültségnek az időzítő áramkör számára, de csak akkor kapcsolhat le ha 13 volt alá csökken a feszültség. csak hogy ne kapcsolgasson ki be ha a pár tizedet esik a fesz a hirtelen rákapcsolt fogyasztók miatt. ez az 1 voltos tartomány elég. Akkor ha a komparátor bekapcsolt el kell indítania az időzítő áramkört ami kb 10 másodperc után bekapcsolja a relét. Szal tömören, ha a komparátoron elég feszültség van akkor indítja az időzítőt, az pedig 10 másodperc után a relét. de a komparátor bekapcsolási feszültsége 14 volt, a kikapcsolási pedig 13 kellene hogy legyen. esetleg két potméter a finomhangolásra jól jönne hogy +- 0.3-0.5 volttal lehessen még játszani. a lednek 3 kivezetése van, a középső közös, a két szélső pedig a két szín. Az autó generátora 185Ampert tud maximum leadni, és rákapcsolt nagy fogyasztók esetén is max 1-4 tizedet csökken a feszültség. Ezért kell az 1 voltos ablak a komparátorba. még annyi hogy gondolom a led sárgán is tud világítani ha a piros és a zöld led is ég benn. Ha ez így van akkor az lenne az igazi, ha az egész áramkör áramot kap akkor piros a led, ha a komparátor "meghúzott" akkor sárga, és ha az időzítő is bekapcsolt akkor pedig zöld. Asszem ennyi, más kívánságom nem lesz, de az időzítő kapcsolás amit linkrltél az egyszerű, és nagyszerű szal az elé kéne ez a komparátoros dolog. Köszi előre is!
A töltésjelző lámpát nem lehetne felhasználni komparálás helyett?
Szia, gondoltam rá de elég új autó, minden hülyeséget komputer vezérel, és a műszerfalat se szeretném megbontani. Még egy régebbi autónál próbáltam ezt(utólag beépített elektromos szervó miatt), ott egy autóvillamosságis tanácsolta hogy kössek be egy relét a töltéslámpával párhuzamosan(nem biztos hogy így volt, már nem emlékszem) de ott töltéshibát jelzett amikor ment a relé, akkor le lett cserélve tranzisztorra, ami után kiderült hogy kb 6 volt szivárgott arrafelé, szal katasztrofális lett az egész. De ez nem az az autó és itt nem buherálhatom a műszerfalat kényem kedvem szerint.
Hello! Remélem így már megfelel..
Köszi szépen, jónak tűnik, nagy részét azt hiszem értem is, de mi az a TL431 nevű dolog? Soha nem láttam még ilyet, az mire jó?
Az egy 50Ft-os feszültség referencia és elég jó is erre a célra. (De van TO92-es tokban is, mert a link nem arra mutat.)
Szia, sikerült megvennem a cuccokat, akartam venni egy fokozatmentesen állítható feszültség "generátort" hogy tesztelni tudjam, de egy vagyon volt. Vettem egy ilyen univerzális töltőt ami a képen van. kicsi ellenállásokat kell cserélgetni benne, 5 től 24 voltig lehet állítani, egy voltos léptékekbe. Smd ellenállások vannak ezekbe a kis bigyulákba. a 10 volthoz 10kohm tartozik, a 20 volthoz 3.3kohm. ha egy ilyen kis bigyulát kicserélnék egy 10 kohmos potméterre, egy 3.3kohmos ellenállással sorba kötve, vajon fokozatmentesen tudnám állítani a feszültséget kb 10 -20 volt között? Nem fog tönkremenni a cucc?
Fogalmam sincs, de miért menne tönkre. Remélem terhelhető is és nem esik össze a feszültség, ha a relé meghúz. De ha már kocsihoz készül, akár lehetne azzal tesztelni is.
15 voltnál 2.5 ampert ír, elméletbe bírja. Azért szeretném hogy pontosan be tudjam állítani a ki és bekapcsolási értékeket, mert a kocsiba vagy 12.7V van, vagy 14.4 ha jár a motor, és nem akarom hogy a határon legyen a vezérlés, így meg biztosan be tudom lőni azt a pár tized tartalékot.
Szia, tudnál nekem generálni ehhez a kapcsolási rajzhoz egy nyákot? Mert elkezdtem próbapanelen, de ott esélytelen megcsinálni. Köszi előre is.
"generálni " Jó pofi.. Gondolod,hogy ez úgy megy, hogy lenyomok két gombot, aztán kész a nyák? Nekem ugyan úgy időtöltés, mint neked. (Ráadásul nem is tudok jó nyákot készíteni, meg nem is nagyon szeretek..) Ez meg itt egy hobbi fórum, jelszava :" Csináld magad"..
De semmi sem esélytelen. Én készítettem már anno PC-be 10 colos próbanyákot, amin 400-nál több kötés volt. És még működött is, nem hogy "esélytelen"..
Ó köszi, én próbáltam, de rá kellett jönnöm hogy hihetetlen béna vagyok benne(lásd a képet). Az időzítő része nem is ment, és nem találtam meg a hibát. Egyébként hittem benne hogy ennyire egyszerű, de eszerint mégsem, úgyhogy köszi még egyszer a befektetett munkát.
Ha valami nem működik, nem csodálkozni kell, vagy csodát várni, hanem hibát keresni, mérni. Abból lehet a legtöbbet okulni. A legtöbb áramkört részegységenként ki lehet próbálni,mint ezt is.
Szia, kis segítséget szeretnék kérni, van két dolog amit nem értek a kapcsolásba. Úgy hiszem, hogyha az időzítő "rész" áramot kap akkor az 555 ben lévő discharge lábon lévő tranzisztor lezár, és így tud töltődni a kondi. Ha az áramellátás megszűnik, akkor a tranzisztor elkezd vezetni, és kisüti a C4 kondit a d2 diódán és a discharge lábon keresztül, annak földre kapcsolásával. Na most lehet hülye a kérdés, de így nem megy tönkre az 555 ic? mert ez nekem úgy tűnik hogy a d2 diódán keresztül rövidre van zárva, vagyis nagyon megugrik az áram. nem Kellene ide egy ellenállás ebbe az ágba? Aztán lehet sőt valószínű hogy rosszul gondolom. A másik kérdés hogy a BC557-es tranzisztornak mi a szerepe? A többi részét azt hiszem értem, de erre nem tudok rájönni. Köszi!
Hello! Az aggodalom jogos, de nem akkor mikor gondolod.
- Mert mikor az áramellátás megszűnik, mitől nyitna ki a Dis tranyója? Ez nem egy J-Fet, ami kiürítéses nulla GS feszültség mellett nyitva van. (De ha így működne, jobb lenne, mert nem kellene foglalkozni a kondi kisütésével.) - Viszont miikor a komparátor pld. 13V-nál visszabillen, akkor valóságban is a Dis tranyó süti ki a kondit. Ilyenkor tényleg szükség lenne a kisütőáram korlátozására. De az 555-ben lévő Dis tranyónak viszonylag kicsi az áramerősítési tényezője, és nem kap túl nagy bázisáramot. Vagy is a kisütő áram a gyakorlatban nem vehet fel akármekkora értéket. Ha ez nem így lenne kialakítva, akkor már egy 100nF kisütésébe is belepusztulhatna a tarnyó. De abban igazad van, hogy műszakilag "illendőbb lenne" a kondival soros ellenállást beépíteni. - A Fet akkor nyit ki, amikor a kondiban a feszültség eléri a Fet küszöbfeszültségét. A nyitás viszonylag "hamar" létrejön, mert a Fet karakterisztikája meglehetősen meredek ebben a pontban. De mivel a relé, amit működtetünk viszonylag nagyáramú, ez alatt a nyitás alatt a Fet analóg üzemmódban működik és fűti a teljesítmény. A relének sem szokott ez a jelenet "túl nagy gondot" okozni, mert a meghúzási és ejtési árama elég távol van egymástól. Vagy is amikor eléri a meghúzási áramát, akkor a járomvas hirtelen mozdul el, mert ha közelebb kerül az állórészhez, nagyobb lesz az erő, amitől még közelebb kerül. Így a meghúzása viszonylag gyors, mint ahogy az ejtése is, mert a tapadási erő ugyan így működteti, csak fordított előjellel. De azért ez nem midig igaz és az érintkező felületen képződő nyomóerő kialakulása nem mindig gyors és elég határozott. Pedig a kontaktus hosszú életét annak gyors zárása biztosítja. (Néha ha lassan változó feszültséget adsz egy relére, lehet hallani, hogy a zárási folyamat két részre tagolódik. Első szakasz, amikor a kontaktusok záródnak, második, mikor a járomvas záródik, és kialakul a kontaktusok stabil zárásához szükséges nyomóerő.) Nos ezt a folyamtor próbálja gyorsítani a BC557 pozitív visszacsatolással. A kondi a 100kohm-on keresztül lassan töltődik a Fet küszöbfeszültségéig, majd amikor megindul a relé felé sz áram és azon feszültséget ejt, kinyit a Q3 tranyó, és a 10kohm segítségével a kondi töltési sebességét mintegy megtízszerezi. Így a Fet a küszöbértékén sokkal gyorsabban átlendül, és gyorsabban kapcsolja a relét. Visszafelé ugyan így működik a tranyó, csak az ejtést próbálja gyorsítani. De mivel ilyenkor D2 dióda nyitva van, a Dis tranyó, sokkal gyorsabban kisüti a kondit. Ilyenkor ezért a Q3 működésének kisebb jelentősége van. - De ha még is szeretnéd a C4 kisütőáramát csökkenteni Dis tranyó felé, akkor a soros ellenállást tedd a C4 "alá" (C4 negatív elektródája és a GND közé egy 220ohm). Így az R8-at is lehet a C4 negatív elektródájára kötni, és a Q3 működése is határozottabbá válhat.
Üdv Mindenkinek!
Olyan problémám van, hogy készítek egy időzítőt vegyes kazán csigájához. Ez eteti a kazánt forgáccsal. A lényeg annyi, hogy van egy időalap 1-10percig lehet állítani, ami ha eléri a beállított értéket akkor a második időzítő kezd el számolni és ezt is lehet állítani 0,1-3percig, majd ha letelik a beállított idő, akkor kezdi elölről. Most ott tartok, hogy az idők megvannak külön külön, de nem tudom, hogy kellene leállítani az első időzítőt, ha letelt a beállított érték, majd újra indítani, ha letelt a második beállított érték. CD4060-assal csináltam az időzítőket, mert másodperc pontossággal kellene megoldani, az pedig megfelelő. Ebben kérnék segítséget, hogy miként lehet ezt megoldani vele, mert nem találtam az adatlapon erről infót, bár lehet én nem jót néztem, vagy valami.
Üdv!
Köszönöm a segítséget, most találtam meg pont ezt a rajzot, mert közben nézegetem, hogy ki-kivel van. A másodperc pontosság az csak arrafel van, hogy ha beállítom mondjuk 6percre az alap időt, akkor ne 5 és fél meg 6 és fél perc legyen, hanem megközelítőleg 6perc, mivel kiéghet pont a kazán és akkor nem gyullad már be az újabb adag forgács. Mindenesetre felteszem ha már megrajzoltam paint-be a folyamatábrát, hogy érthető legyen bárkinek aki itt olvasgat. Átszámolom az időket, hogy a nekem megfelelőek legyenek és összerakom kipróbálni. Az alap időzítő és a kapcsoló időzítő tartományának az átfogása hozzávetőleges, szóval nem kell pont 1 perc meg pont 0.1perc, lehet eltérés, csak kiindulásnak írtam. A hozzászólás módosítva: Nov 16, 2014
Ha "precízebben" szeretnéd csinálni, akkor úgy is lehet, hogy van két 555 időzítő, amit váltogatsz a 4060 (vagy 4040) kimenet 1/0 állapotának megfelelően. Vagy egy időzítő, aminek a töltőellenállását váltogatod (kapcsolod). De számtalan ciklikus időzítőt raktam már fel, pld. ilyent is..
Szimpatikus nagyon, ez dupla 555-ös váltós kapcsolás, kipróbálom ezt is. Most kész van amit az előbb néztünk, jól működik ez is. Meglátjuk mit produkálok a másikkal és eldől, hogy melyik marad meg véglegesen. Köszönöm a segítséget!
Összepakoltam a dupla 555-ös rajzot is, ez szimpatikusabbnak tűnik, úgyhogy ezt készítem el.
Amint elkészült felteszem, hátha másnak is kellene ilyesmi. Köszönöm!
Üdv!
Elkészült a komplett áramkör és nem megy. 3 napig teszteltem próbapanelon és működött hibátlanul. Az elkészült áramkör viszont nem működik. Összeraktam prpróbapanelon újra, de ott se megy. Az 555 működik, de a 4060-as nem vált át. Már átnéztem többször, de szerintem már nem látom a fátol az erdőt. Mit ronthattam el?
Hello! Szerinted én látnok vagyok? Ha előzőleg működött, és most nem, akkor nyilván valami eltérés van. De pont neked kell mondanom - amit már százszor elmondtam -, hogy nem sopánkodni kell, hanem mérni. Mert az hogy nem működik, az csak egy, egy bites információ az én agyam meg kétbites.
Tudom, ilyesmi válaszra számítottam, de végső elkeseredésemben ez jutott eszembe. Nem várok csodát, meg azt se, hogy kapjak készen egyet, de úgy idegesít már az egész, hogy szerintem nem is tudok gondolkodni. Lemértem a feszültségeket... Az első 555-ös(T-On) Megvan a táp, ami 12V a 7-es lábon most 6V van, a 6-oson 5.8V, az 5-ösön 7,7V, a 4-esen 12V, a 3-ason 5,2V van. A GND-hez képest voltak érve ezek az értékek, 1-2 tizedeket kerekítve írtam, mert nem pontos értékek. A CD4060-ason is megvan a táp, 12V. A kimenete (1. láb) alacsony szinten van, a 10-es lábon GND-hez képest táp van jelen, a 11-es láb 0V.
Szkópot ráakasztva, katasztrófa amit mutat. Nincs egy normális jelalak sem. Összeraktam egy másik kis időzítőt a CD-vel és megnéztem a jeleket rajta és ott szép tiszta jelek voltak. A diódákig mérve ott a négyszögjel, majd ahogy bedugom a kábelt a CD 10-es lábához, azonnal megbolondul. Minden új alkatrész, külön már ki is próbáltam más alkalmazásokban és minden jól működik, de itt megszivat nem gyengén.
Hello! Lerajzolhattad volna..
- De az 555 feszültségei csak akkor érdekesek, ha nem működik. Ha a reset lába magas szinten van (minimum 1V) akkor annak billegnie kell. A másiknak meg állni, hiszen a két reset között egy inverter tranyó van. Vagy is ha a 4060 Qx kimente alacsony szintű, akkor pld. a TON jár, ha magas szintű, akkor a TOFF. - A 4060 meg nem a belső oszcillátoráról jár. De így az impulzusokat az 555 felől, a 11-es lábra kell adni, a 10-es és 9-es lábakat pedig hagyni "lógni" hiszen azok kimenetek. De az ütemimpulzusok csak akkor mennek rá a számlálóra, ha a 4060 nincs Reset állapotban. Avagy a 12-es láb alacsony szinten van. (Erről pld. szót sem ejtettél.) Bekapcsoláskor a Reset lábat egy pillanatra magas szintre kell húzni, hogy minden számláló törlődjön. Ekkor minden Q kimenet alacsony szinten van. Hogy a számlálón "átmegy-e" egyáltalán a jel, azt a 7-es lábon célszerű figyelni, mivel az van a bemenethez a legközelebb. Az a Q4 vagy is minden 16. bementi ütemjelre váltani fog. Vagy is a 4060 10-es lábára ne adj jelet, mert az kimenet. Persze hogy bolond lesz, mikor a 9-es meg lóg a levegőben. De az adatlap 7. oldalán minden gyönyörűen látható. A hozzászólás módosítva: Nov 22, 2014
Nos megoldódott a probléma!
Azért nem rajzoltam le, mert az általa közzétett kapcsolást pakoltam össze és azt próbáltam ki. Működött ajd egy hétig próbapanelon 0-24órát, hogy meggyőződjek a pontos működésről. Ezután készítettem el a komplett áramkört NYÁK-ra, összekombinálva egy tápegységgel és a sorkapcsokkal, biztosítékokkal... Valószínű, hogy amikor kipróbáltam és működött, akkor mellédugtam a kábelt és pont így értem el a kívánt eredményt, de mivel a rajzon ez nem így van, ezért a NYÁK-os verzió nem működött. Próbáltam tegnap ezt a verziót is, amit fentebb írt, de akkor meg a RESET lábat kihagytam véletlen és amiatt nem ment. Most így megyen mindenki. Lógóban van a 10-es és a 9-es láb is és szépen megyen az impulzus és váltogatják egymást. A kontrol LED-et is betettem még tegnap a 7-es lábra, hogy lássam ha billen a CD, de ugyebár az sem ment. Mindenesetre Köszönöm a segítséget, nem jöttem volna rá magamtól már tuti, túl sokat ültem fölötte és már belezavarodtam. Ilyenkor hagyni kell a fenébe és mást csinálni, de ezt most muszáj készre vágnom holnapra, így a felejtés most elmarad. ![]() Köszönöm mégegyszer! ![]() Az idióta kérdésemért pedig utólagosan mégegyszer elnézést kérek! Felteszek majd egy képet róla, hogy lássa, nem a semmiért "küzdöttünk".
Szívesen! Amikor valami nem működik, nem kell csodákra gondolni, csak egyszerű dolgokra. De legfőképpen az adatlapra. Nem valami varázslás szokott lenni, csak valami triviális hiba.
De tegezzél nyugodtan. A kor nem érdem csak állapot, és itt általában tegez mindenki, mindenkit. Ráadásul hozzá is vagyok szokva, mert az "atomban" is tegeződés volt minden szinten..
Elkészültem vele végre, mostmár minden jó. Majd teszek fel egy módosított rajzot, ami működik. Sok képet nem csináltam, de legalább látod, hogy nem a semmiért harcoltunk.
![]() Köszönöm a segítségedet és a kedvességedet! Meg a tegeződést is! ![]() Üdv.: Zoli A hozzászólás módosítva: Nov 24, 2014
Örülök neki, jó lett. Kösz, hogy képet is tettél fel, mert a sokan mikor rajzolok nekik valamit (néha sokadik változtatás után), már szóra sem méltatnak. Milyen dobozban van ez?
Szia!
Sikerült megépítenem, frankón működik, még annyi hogy a c4 kondi az R7, R5 ellenálláson töltődik? Ha esetleg más időt szeretnék beállítani mint 10s akkor van e erre valami képlet, hogy hogyan tudom ezt kiszámolni. Közbe valaki kérte hogy csináljak neki egy ilyet, csak annyi változtatással hogy ki/be lehessen kapcsolgatni a komparátor és az időzítő részt is. Lerajzoltam hogy alakítanám át, működhet így a dolog? Ha igen, milyen értékűnek kell lennie a kérdőjeles ellenállásnak? Köszi. |
Bejelentkezés
Hirdetés |


























