Fórum témák
» Több friss téma |
Fórum » Időzítő
Témaindító: Mekkmester, idő: Dec 25, 2005
Témakörök:
Igen köszönöm ez épp megfelel. Aranyos a spricc ikon
![]() Nagyjából értem is egyedül az a soklábú ijeszt, ez valami tokozatban ül gondolom. Megépítem aztán beszámolok róla. Kedden irány a lomex.
Igen, kész van gravitációval, csak az adagolással birkózom mostanság, a precíziós beállításokkal, ami ráadásul viszkozitás, hőmérséklet stb függő, de hobbiból szeretnék egy elektronyosat is ami korrekt mennyiséget, megfelelő időben adagol, pontosabbá téve a rendszert. Egyébként megvehetném 95eFt-ért, de így izgalmasabb, ha én építgetem meg.
A hozzászólás módosítva: Ápr 3, 2015
Helló
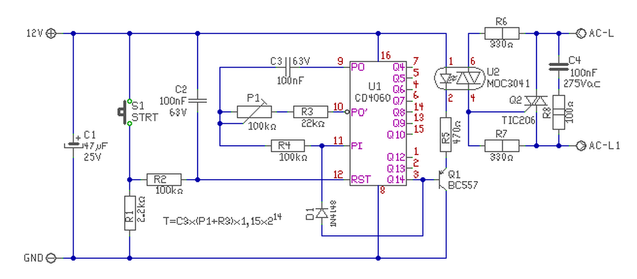
Megépítettem a kapcsolást s jól szuperál. Viszont ha nem lenne nagy gond az idő kiszámítását levezetnék? nem jöttem még rá, hogy hogyis kell kiszámolni. A hozzászólás módosítva: Ápr 12, 2015
Hello! Nem tudom milyen "levezetésre" gondolsz. Pld. lábrázás, mély lélegzetvétel, távolba nézés?
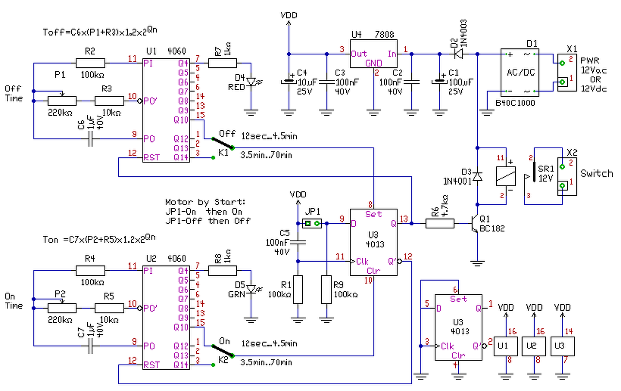
Oda írtam a képletet. - Az oszcillátor ütemét az T=R*C időállandó határozza meg. A "C" pld a C6 értéke, az "R" pedig a P1+R3 ellenállásának összege. Ezt meg kell még szorozni egy konstans-al, aminek értéke kb. 1,2. (Ez az oszci felépítésétől és a tápfesz értékétől függ.) - Az oszcillátor után bináris számlálólánc van, melynek minden n+1 kimenete kétszerezi az időt. Tehát ha a Q10 kimenetre van kötve a 4013 tároló, akkor a szorzó 2^10=1024. - pld. ha P1 poti középállásban van, akkor P1+R3=110k+10k=120k. A C6 kondi 1uF. Így T=1,2*10^5*1*10^-6=0,12sec. A konstanssal szorozva 0,144sec. Osztó a Q10-en, 0,144s*1024=147sec. Az kettő perc és 27 másodperc, vagy is kb. két és fél perc.. Remélhetőleg így már ki tudod számolni. Persze egy RC oszcillátor nem atomóra. A hozzászólás módosítva: Ápr 13, 2015
Sziasztok! Kaptam egy mechanikus időkapcsoló órát, amiben az elektronika elhalálozott. Gondoltam sebaj, kap egy mechanikahibás falióra elektronikát és kész. Működik is a dolog, csak az a baj, hogy 4 óra alatt kb. 20percet "ketyegett" a kapcsolóóra. Valakinek van ötlete, hogy milyen kapcsolással tudom kiváltani a gyári elektronikát? Az óra egyébként nem sokat volt használva, kb 2 hónapot ment, aztán az illető beköttette a 3 fázist, és mikor újra be akarta kötni az órát, sikerült neki 2 fázis közül megtáplálni, amit nem bírt ki. Én éjjeli világítás kapcsolására szeretném használni, a felhasználás helyén van 12V, szóval ha valakinek van egy kapcsolása amivel órakvarcból elő tudok állítani a léptetőmotor meghajtásához szükséges jelet, de nem 1Hz-el azt megköszönöm. Csatolok egy képet az óráról, hátha valakinek ismerős.
CD4060 a megoldásod.
Ok, de nekem az 1Hz nem jó, egyelőre most tesztelem, hogy hány Hz kell ahhoz, hogy jól járjon az óra.
Végül is van 11 kimenete, lehet válogatni, esetleg további osztóval akérmilyen frekit elő lehet állítani. A lényeg, hogy benne van az alaposzcillátor, ami passzol az órakvarchoz.
Nna megvan a teszt eredménye, 4Hz-es jellel hajtva jár jól az óra, mostmár csak egy kis méretben megépíthető kapcsolás kellene, ami órapontossággal tudja szolgáltatni a 4Hz-et.
Érdekes, hogy mostanában vacakol a fórum nálam, csak sokszori frissítések után látom az új válaszokat...Megépítem az általad adott kapcsolást, remélem lessz rajta 4Hz-es kimenet is.
Sziasztok
Találtam ezt a kapcsolást és az lenne a kérdésem, hogy max menyi időre lehetne beállítani?
Sziasztok
Találtam ezt a kapcsolást és az lenne a kérdésem, hogy max menyi időre lehetne beállítani? És én nem szeretném gretzal mert én rögtön egyenáramot rakok rá! Átterveztem a nyákot és, hogy jó-e így?
Hello! Még hányszor fogod megkérdezni? Mert lehet Viktort kellene privátba, hiszen Ő írta a programot, a forráskód meg nincs fent. Visszafejteni meg a kedvedért a *.hex-et nem fogja senki.
Felesleges volt háromszor feltenni a kérdést! Tessék elolvasni: Szabályzat.
Max. 65535 mp.
Én azt a 100µF-ot lecserélném 4,7...10µF-ra, mert a 100µF akkorát húz a zenernek, hogy az nem tér magához 1-2 bekapcsolás után... ![]() U.i.: A reléd behúzótekercse fordítva van a tápon. (Ha tényleg ilyen...) A hozzászólás módosítva: Máj 23, 2015
Köszi!
Akkor, hogy tisztázzuk 18,204167 órát? És ha kicserelem 10 µF-osra akkor működni fogg volton is ahogy a képen is látható?
Akkor számoljunk együtt, ha már kérted:
65535/60=1092,25 perc 1092,25/60=18,20416666666667 óra. (Persze, ekkora értéknél már nem lesz pontos) Idézet: „működni fogg volton is” Ezt a részt nem tudtam dekódolni.
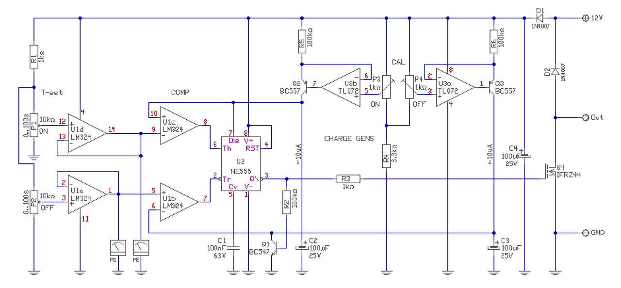
Hello! Felmerült itt egy kérdés, hogy "hosszabb idejű" analóg időzítésnél nehézkes a beállítás, mert többsöri próbával és stopperrel lehetséges végrehajtani. Ezen elgondolkodva megrajzoltam, hogyan lehet ezt a problémát áthidalni. (Természetesen ennek csak akkor van jelentősége, ha pld. valaki nem kizárólag egyszer állítja be az időzítőt.)
Egyfajta megoldás lehet, az időzítő késleltetési idejének feszültséggel történő beállítása. Így egy digit, vagy analóg feszültségmérővel a kívánt idő előre beállítható. Természetesen ha nem a relatív időket (arányt) szeretnénk látni, akkor a műszeráramkört kalibrálni kell. Cseppet leírom a működését, hátha ötletet ad valakinek akár ebben, akár más megoldásban. - Az időzítő ciklikus ki-be kapcsolással rendelkezik, a két idő egymástól függetlenül beállítható a P1 és P2 potméterrel. A potméter által szolgáltatott feszültség 0..10V között van. - A potméterek után egy egyszerű U1a és U1d "követő erősítő" fokozat van. Ez választja le a műszeráramkör esetleges terhelését, hogy az analóg műszerrel történő mérés ne szóljon bele a beállításba. - Az időzítés mint megannyi analóg időzítőben egy kondenzátor töltögetésén alapul. De itt a C2-C3 kondikat nem ellenállással, hanem egy egyszerű U3a-U3b áramgenerátorral töltjük. A töltőáramot a P3 és P4 trimmerekkel lehet beállítani. Jelenleg a töltőáram 10uA értékre van beállítva. Ezt úgy tudjuk ellenőrizni, ha az R5 és R6 ellenállásokon megmérjük a feszültséget. Ha a feszültség 1V, akkor 1V/100kohm=10uA töltőáramunk van. - A töltőáram beállításával, a P1-P2 potik maximum értékeit is kalibrálhatjuk. Hogy a pontatlan C2-C3 kapacitás esetén is a T-set potikkal a megfelelő időt lehessen beállítani. - A Ki-Be kapcsolási idő jelenleg azonos értékű kb. 0..100sec időtartamú. De a C2-C3 értékének megváltoztatásával, elég szélsőséges tartományban tetszőlegesen változtathatjuk a beállítási időket. De nem csak a kondi értékének megválasztása a lehetőség, hanem az R5-R6 módosítása is. Tapasztalatom szerint 2uA töltőáram alá nem célszerű lemenni, mert ahhoz már ksi szivárgási áramú elkóra van szükség.. - A kondenzátorok töltési feszültségét, U2b és U1c komparátor figyeli. Jelen esetben az 555 belső komparátorát nem használjuk, mert annak referencia feszültsége egymástól függetlenül nem módosítható. Viszont használjuk a belső RS tárolót, és a kisütő tranzisztort. - Amíg az egyik időzítés tart, a másik időzítő kondi kisütött állapotban van. A C2 kondi kisütéséről az 555 belső DIS tranzisztora gondoskodik, míg a C3 kisütéséhez, külső tranzisztoros kiegészítés van építve. (A tranzisztorok a nagy kapacitás kisütése miatt nem sérülnek, mert a kevés bázisáram, és az áramerősítés véges értéke korlátozza a kollektoráram maximum értékét. Minden estre az másik oldali időzítésnek minimum olyan hosszúnak kell lenni, ami idő alatt a másik oldali tranyó ki tudja sütni a kondit.) - A maximális idő számítása a következő képen alakul. A kondiban tárolt töltésmennyiség, a feszültség és a kapacitás szorzata. Vagy is Q=C*U. A töltésmennyiség az áram és az idő szorzata. Q=I*t. Így A töltésmennyiséget behelyettesítve az I*t=C*U képletet kapjuk. Ebből már látható, hogy az idő (vagy a töltőáram) már kiszámítható. A kapacitás, a jelenleg választott 100uF. A feszültség a potival beállítható maximális 10V. Ha a töltőáramot a trimmerekkel 10uA-ra állítjuk, akkor az idő a következő. t=C*U/I=100uF*10V/10uA=100*10e-6 * 10 / 10*10e-6=100sec Gondolom ezen a csepp eszmefuttatáson, már mindenki ki tudja számolni a számára szükséges paramétereket - értékeket. - A képletből is látható, hogy ha a kondi töltőárama állandó, akkor a kondin a feszültségnövekedés is az idő függvényében lineáris. Vagyis ha nem 10V-ig hagyjuk feltölteni a kondit, hanem csak 5V feszültségig (és itt komparálunk), akkor ez pont a fele idő alatt megy végbe. A P1-P2 potival az idő átfogása, akár 1:100 arányba is beállítható, persze megfelelő minőségű potira van ehhez szükség. 1sec késleltetési idő esetén a komparátor 100mV-nál fog komparálni. Ez még az offset és egyéb hibák esetén is a "megengedhető tartományba" esik. - Az időzítő induló működésének ugyan nincs alapállapota, de általában az "ON" ciklussal kezdődik. Ha OFF ciklussal indítanánk, akkor az 555 Reset áramkörét is ki kell alakítani. Minden esetre az első időzítési idő, itt megegyezik a többivel, mert a kondiban a tápfesz bekapcsolásakor ugyan úgy nincs töltés, mint amikor a tranyó kisüti. Nos ennyit erről a kis áramkörről, remélem némi felhasználás, vagy tervezési ötletet ad más megoldásokhoz is. Jó gubacsolást!..
Értem!
Azt úgy értettem, hogy 12 volton csak kimaradt!?
Nagyon köszönöm sok korrekt segítséged. Azt hiszem maradok ennél az egyszerű kis lapnál, ami működik a leírásod alapján. Az előlap egészen pofás lett. Jelenleg tesztelés alatt fut 3 napja.
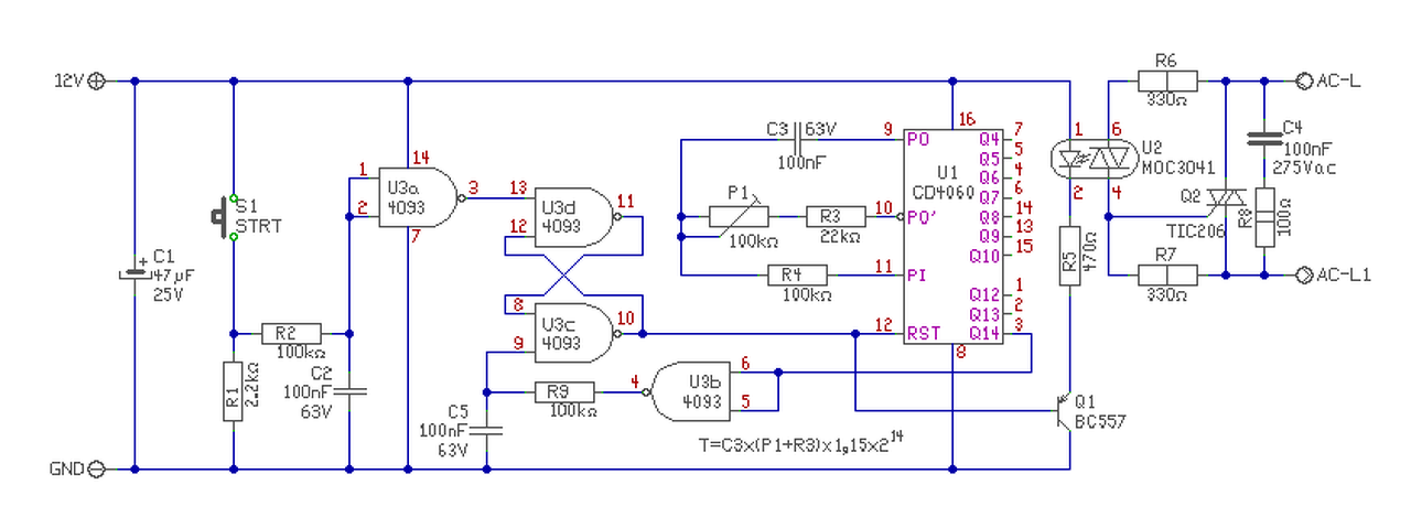
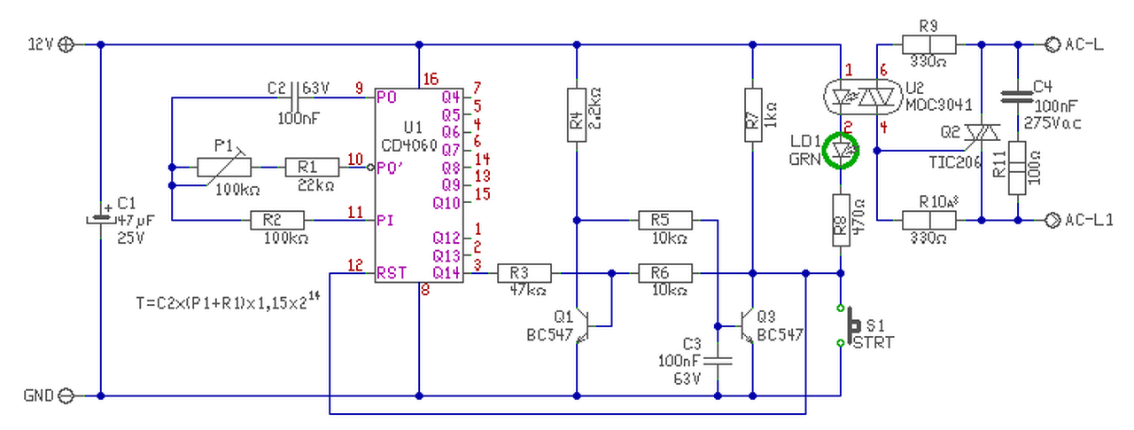
Sziasztok! Egy CD4060-as IC-vel szeretnék megvalósítani egy 2 perces időzítőt a lehető legegyszerűbben. (tudom léteznek 1-2 tranzisztoros, és 555-ös áramkörök, de eme ic-ből van néhány darabom a fiókban)Annyi volna számomra a fontos, hogy, egy start nyomógombbal induljon, és 2 perc letelte után kikapcsolja az adott készüléket. MOC3041-es optotriak és triak páros lenne maga a "relé". Kapcsolási rajzban, és a MOC3041-nek a 4060-hoz illesztésében is szeretnék segítséget kérni.
Hello, tessék! Azt tudnod kell, hogy a tápfeszültség megjelenésekor is le fog zajlani egy késleltetési ciklus. Mert induláskor a számlálót törölni kell, és az csak akkor áll le, ha az kiszámolt (letelt az idő). Indítani is a Reset jellel lehet. Másik. hogy ha a STRT nyomógombot állandóan nyomva tartod, az idő soha nem fog letelni.. Ha ezek nem zavarnak, kész a kapcsolásod.
Köszönöm a rajzot és a választ! Olyan megoldásra lenne szükségem ami csak gombnyomásra indul, bekapcsol egy triakot, majd a 2 perc letelte után kikapcsol. Kisérleteztem többféle kapcsolással 555 IC-vel is. Sajnos egyszer 130 secundumot mértem egyszer meg 200-at. Elképzelhető, hogy tápfüggő is a dolog? Esetleg valami egyszerű megoldást, légyszives, ha egyáltalán létezik ilyen. Nem szempont az óraműpontosság, lehet az 125 sec is.
- Általában analóg módon (kondi töltéssel) az "értelmesen" elérhető idő az 1 perc. Az 555 időzítése tápfeszre csak akkor változik, ha az időzítés alatt változik a tápfeszültség. Mert egyébként "kompenzálja önmagát". Hiszen ha tápfesz nő, a kondi töltése is gyorsul, de az elérni kívánt Th küszöbfeszültsége is a tápfesszel arányosan nő.
- Ha bekapcsoláskori késleltetés gondot okoz, akkor külön áramkörben kell tárolni az infót, hogy tart az időzítés és annak alapállapotot kell létrehozni. Ezt szolgálja a CD4093 és a C5-R9 RC tag.
De nehogy azt mond túl komplikáljuk a dolgot, a tároló két tranyóval is megoldható pld. így..
Nagyon köszönöm a segítséget és a rajzot! Megpróbálom ez utóbbit megépíteni. Nagy segítség számomra, hogy komplex kapcsolást kapta tőled. Időközben az 555-el is rájöttem mi a gubanc azthiszem. 5v-ról bizonytalanná vált a működése, bár ahogy kibogoztam az adatlapjáról még működnie kellett volna, bár lehet tévedek. 10V-ról már megy viszonylag pontosan.. A MOC3041-es ledjét hány voltig lehet vezérelni, vagy áramgenerátoros a belseje? Láttam az adatlapját de annyira nem értek hozzá. Az 555 kimenete egy 220 ohmról meghajtja simán, csak nem tudom nagyobb tápfeszről nem e tenné tönkre ezzel az ellenállással? Gondolok itt 12-14v-ra. Még azt is szeretném kérdezni ha rajta a MOC az 555-ön egy visszajelző ledet, már képtelen kigyújtani ha rákötöm plusszba a kimenetre, hanem leáll az egész cucc.
A hozzászólás módosítva: Jún 26, 2015
- Mint látható a rajzomon is, a MOC-ban egy Led van (csak infra). Ugyan úgy kell megtáplálni, mint bármely mezei társát. Áramgenerátor csak akkor célszerű, ha a tápfeszültség széles tartományban változik.
- Nem írtad, hogy a Led a MOC-al sorba van, vagy párhuzamosan az 555 kimenetén. Ha sorba, akkor ismerni kell a tápfeszültséget (egyébként is a méretezéshez), mert az 555-nek van kb. 2V maradék feszültsége ha a kimenti szint magas. Vagy is 12V táplálás esetén csak 10V-ra lehet számolni és az előtét ellenállást v. ellenállásokat ez szerint kell méretezni. Ha pld. 5V a táp és a MOC és jelző Led sorba van kötve, már nem biztos hogy elég az 555 kimenti feszültsége hozzá. - Általában kommersz NE555 5V-ról még működőképes, de jó ha 4,5V alá már nem esik a táp. Kimenete maximum 200mA-ig (de jobb ha csak 100mA-ig) terhelhető. Mérd meg a tápot is, hogy nem zuhan-e össze ha a két Led (párhuzamosan) terheli. De mind kettőnek külön előtét ellenállás kell. A hozzászólás módosítva: Jún 27, 2015
Párhuzamosan kötöttem külön előtéttel a MOC-ra, sorban nem próbáltam.
|
Bejelentkezés
Hirdetés |






















