Fórum témák
» Több friss téma |
Fórum » Időzítő
Témaindító: Mekkmester, idő: Dec 25, 2005
Témakörök:
Sziasztok! Van egy ablaktörlő motorom amit PC tápról DC 12V ill. 6 V-ról működtetek, attól függően, hogy éppen mekkora fordulatra van szükségem. Tettem rá egy PC hűtőventilátort, de így is melegszik a zárt házban lévő motor. Ezért szeretnék egy időzítőt. Valahogy úgy, hogy kb. 1 percig forog majd egy percig áll, az se baj ha ez fél vagy másfél perc, nem kell túl precíz legyen. A lényeg, hogy amikor nem üzemel, akkor tudjon hűlni. Vettem konnektorba dugható időzítőt, de az 10 programot tud, nekem pedig 4-5 órán keresztül kellene folyamatosan ki- és bekapcsolni ami több száz kapcsolás. Létezik erre egy egyszerű és olcsó megoldás? Tudtok segíteni? Köszönöm.
Feri
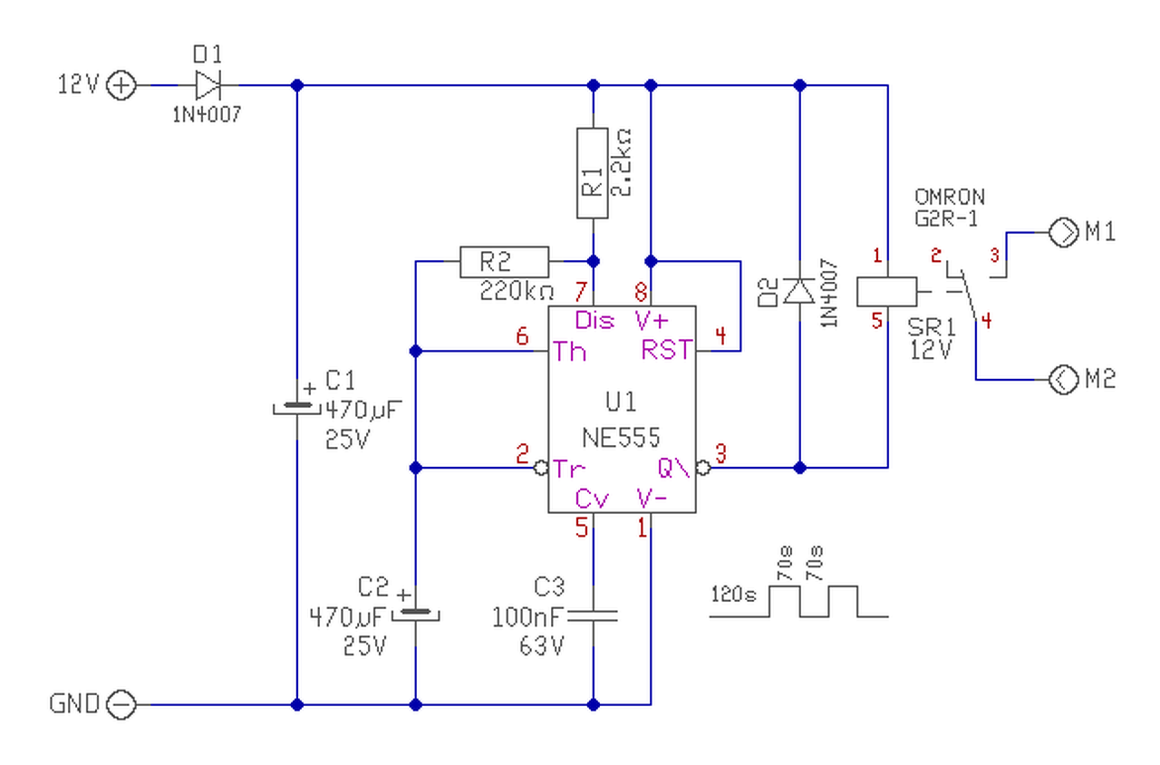
Hello! Meg lehet oldani, egy 555-el, a motor tápjáról is. Bekapcsoláskor kb. 2 perc szünettel kezd, de aztán kb. 70 másodpercenként ki-be kapcsolja a motort.
A hozzászólás módosítva: Nov 5, 2015
Köszi proli007!
Így teljesen jó lenne. Még soha nem csináltan ilyesmit, nem értek az elektronikához, de remélem menni fog. Gondolom ehhez nem szükséges nyomtatott áramkör, egy univerzális nyáklapon is összeforraszthatom. Kinyomtatom a kapcsolást, elviszem egy boltba, hogy ezekre az alkatrészekre lenne szükségem. Ahogy néztem a neten ~1.000 Ft körül lenne az össz. alkatrész. Néhány dolgot nem értek, ezekben kérhetnék még segítséget? - az NE555 lábain is szerepelnek a rajzodon lévő jelölések? - a pirossal karikázottak nem tiszták számomra, hogy mik is lennének A többit remélem értem: IC, ellenállások, kondik, diódák. Bocs, de tényleg analfabéta vagyok, viszont szeretném megépíteni ezt az időzítőt. Köszönöm, Feri.
Hello! Ez egy szimulációs rajz, azért nem értesz néhány dolgot.
-A "V1 12" egy áramforrás szimbóluma, ez helyettesíti a rajzon azt a tápot, amivel majd az áramkörüdet megtáplálod. - Az alsó egy "föld" jelölés. Ez csak az áramkör feszültségértékeinek viszonyítási pontja, (GND). Fizikailag ez a tápfesz negatív pontja, de földelésre nem kell kötni. Szintén a szimuláció miatt fontos, mert ehhez képest méri majd a szimulátor a feszültség értékeket. - Az 555 adatlapja tartalmazza lábainak sorszámát és funkcióját. Néha a szimulátoré ettől eltér, de.. 1. láb=GND (-táp) 2. láb=TRIG 3. láb=OUT 4. láb=RESET 5. láb=CONT 6. láb=THRES 7. láb=DISC 8. láb=VCC (+táp) - A következő bekarikázott a relé, ami majd kapcsolja a motort. Ez egy 12V-os relé, aminek kontaktusa el képes viselni a motor áramát. - A "VM1" csak egy műszer szimbóluma, amivel a szimulátor méri, mikor van meghúzva a relé. Tehát számodra ez is érdektelen. - A 470µF-os kondiknak 25V-osoknak kel lenni. A 100nF 63V-os film kondi. (Esetleg 40..50V-os kerámia. Remélem ezek után boldogulsz, ha nem készítek "rendes" rajzot és alkatrész listát.
Köszönöm így már érthetőbb. Viszont ha nem nagy kérés akkor szertném kérni a "rendes" rajzot és az alkatrészlistát. Köszönöm.
Feri
Ha lúd..
Szuper!!! Köszönöm. Jövő heten megcsinálom, majd beszámolok.
Tegnap összeforrasztottam az időzítő kapcsolót viszont valami nem stimmel. Ráadtam a tápon a 12 Voltot, idővel kapcsolt is a relé de nem adott ki áramot, majd össze-vissza kapcsolgatott, nem 70 másodpercenként.
- Mindkét kondi 470µF/25V, de az egyik nagyobb ahogy a képen is látszik. Lehet, hogy ez a hiba? - Vagy a másik kondenzátort (100µF/50V) kötöttem fordítva? Itt a kapcsoláson nem láttam +/- jelölést, a kondin is csak egy csak egy -1J63 feliratot - Esetleg a forrasztásnál lehetnek problémák? (Első ilyen munkám) Ahol több minden fut össze pl.: C1, D1, R1, NE55 ott számít a sorrend, mert én kb egy gombócba forrasztottam össze. Köszi, Feri
Szia!
Az a másik kondenzátor 100nF-os és nincs polaritása.
Bocsánat, elírtam. Ha nincs polaritása akkor egy hibalehetőség máris kizárva.
Köszi.
Gondolom a linket is elírtad, mert ahová mutat, az egy OTA erősítő, NE5517, transconductance erősítő, nem igazán kezdőknek való. Lehet ugyan időzítőt építeni vele, de nem egyszerű.
Nem NE555 akart volna lenni? Ha pontosan azt készítetted el, amit proli007 rajzolt, annak működnie kell. Áramot persze nem fog kiadni magából, mert a relének függetlenek a kontaktusai. A relé a kontaktusain átfolyó áramot fogja kapcsolni.
Hello! ránézésre jó az áramkör, bár az IC-t nem látni hogy van bent. (Melyik az 1-es lába) Forrasztások az IC lábainál nem túl meggyőzőek, főleg a 8-as táplábnál. Nem tudom miről tápláltad meg, remélhetőleg a táp nem esik össze, mikor a relé meghúz. Az hogy a kondi más feszültségű/méretű nem gond. Csak az elkóknak van polaritása, de azok jól vannak bekötve..
Csatt!!!!
Ez egy óriási pofon volt magamnak ![]() Igen, azt is elírtam.......... Csatt mégegy ![]() Szóval a relén áram nem jön ki csak kapcsolja azt ha átvezetem rajta........ Én meg ott lesem a motort mint Robinson Crusoe a Sziget hetijegyet, hogy mikor indul már el! Mentségemre szóljon írtam, hogy nem értek az elektronikához. Akkor majdnem jó lett, már csak az a 70 másodperces kapcsolgatás hiányzik. Köszi, Feri
Az IC úgy van ahogy a terveden is, a kondi felől van a félköríves kivágása.
Igen a forrasztás olyan.......de a kezem és a forrasztó is. ![]() Egy PC tápról tápláltam, 12V-ról. Nézem azt a 8-ast......
Szerintem jól van bekötve, de munka után azért átforrasztom azt a kritikus pontot.
Köszi, Feri
Ha ne adj ég az IC nem kap a 8-ason tápot, csak a relén (és a kimenetén) keresztül, akkor elég vicces lesz a helyet, mikor meghúzza a relét..
Átforrasztottam és kiválóan működik!!!!
A ki- bekapcsolásokban van kis eltérés de ez nem probléma. Első indítás: 120 másodperc Bekapcsolás: 87 másodperc Kikapcsolás: 90 másodperc Köszönöm még egyszer! Feri
Ez természetes, mert a kondi nem azonos útvonalon töltődik és sül ki. Így a két idő nem lehet egyforma. A kondi töltése az R1+R2-őn keresztül megy végbe, kisütése csak az R2-ön keresztül. Vagy is 1% eltérésnek kellene lenni. De itt 3,4% van. Ami vélhetően a kondi szivárgási áramának tudható be. Többek között pont ezért nem szoktam javasolni az 1 percen felüli időzítést 555-el. De egy egyszerű analóg időzítőtől soha nem lehet elvárni néhány százaléknál jobb precizitást..
Sziasztok!
Lenne egy teljesen amatőr kérdésem. Az összes tudásom, hogy felismerem az alkatrészeket, illetve tudok forrasztani. Nos, párom vett egy műkörmös uv lámpát amin az időzítő 120 mp-es, viszont az kevés mert kellene az a 180mp. Átalakítható ez vhogyan? Képet linkelek.
Szia!
Ezen kívül van még panel a készülékben?
Nincs csak ez.
Több és jobb kép sokat segítene, mindkét oldalról.
Itt van pár kép, igaz nem a legjobbak.
Az ic tipus száma leolvasható ?
Nem látok rajta semmit sajnos. Minden más alkatrészen fent vannak a számok, kivéve ezt az egyet.
A DSCN4074 -es képen a jobb oldali piros vezeték hova megy? Egy potenciométer középső lábára? Ha igen, akkor nagy valószínűséggel egy nyolc lábú mikrokontrollerről van szó.
Sziasztok
Szeretnék csinálni egy iďőzítőt amit tudok programozni. Ennek az elkészítésében kéne segítség.(alkatrészek tipusai,áramköri rajz,stb.) És lehetőleg egyszerű legyen . A hozzászólás módosítva: Nov 15, 2015
Arra a gombra megy rá, amivel elindítod az időzítőt. A másik piros meg a másik lábára.
Hello! Így nem tud segíteni senki, mert kissé "aláfogalmaztad" a feladatot. Mit értesz programozás alatt? Milyen időintervallumot szeretnél beállítani? Egyáltalán hogyan képzeled el a működését és programozását. Milyen elvárásaid vannak vele szembe? stb..
Azt szeretném kihozni belőle ,hogy pl 8:00 kor jelezzen (mint egy ébresztő óra).
|
Bejelentkezés
Hirdetés |




























