Fórum témák
» Több friss téma |
Fórum » Időzítő
Témaindító: Mekkmester, idő: Dec 25, 2005
Témakörök:
Egy reles időzítő megfelelne erre a célra?
Pl ez: Bővebben: Link A hozzászólás módosítva: Nov 15, 2015
Sokkal célszerűbb erre egy ilyen időzítő..
Az idő fix vagy beállítható? A leírásod alapján csak egy időzítést tud. 99,9 %, hogy mikrokontrollerről van szó, valamilyen 8 lábú PIC lehet, amelyik rendelkezik belső oszcillátorral. Kb. 10 perces feladat átprogramozni vagy más, ismert típust rakni a helyére.
Fix az idő, 120mp. Nem állítható.
Akkor ennyi. Keress a közeledben valakit, aki tud programot írni egy 8 lábú PIC-re. HEStore-ban a legolcsóbb 300 Ft alatt van, már ha a benne lévőt valamiért nem lehetne újraprogramozni.
Sziasztok.
Egy olyan időzítőre lenne szükségem ami 5 perc után kikapcsol. NE555-tel csináltam, de folyamatosan jött ki a tápfesz. (12V). Tudna valaki egy kapcsolási rajzot küldeni? Köszönöm.
Ne is vesződjél 555-el, egy számlálóval biztosan jobban jársz.
Melyik kapcsolási rajz alapján csináltad? Öt percre még jó az 555 -ös.
Hello! 1..2 perc felett már nem célszerű 555-el késleltetőt készíteni. Mondjuk az igényedet nem tártad fel kellő képen (mire kapcsol, mit vezérel), de itt egy kapcsolás, ami játszva késlelteti ezt az időt..
Egy UV-s levilágítót kellene hogy 5 perc után kikapcsoljon. Az időzítőnek egy relét kellene kapcsolni, mert a levilágító 240AC-ról megy. Megépítem amit belinkeltél.
Bővebben: Link
Ez alapján csináltam és a kimenetre kötöttem a relét.
Ez jó lesz nekem. Köszönöm szépen a válaszokat.
Azt tudnod kell, hogy a kapcsolás a Reset jelre indul. Bár az "auto reset" funkciót elvileg ki lehet kapcsolni, de nekem még nem sikerült azt "értelmeznem". Vagy is tápfesz bekapcsolásakor ez is elindít egy késleltetési ciklust. Mert az AR bement helyett inkább egy olyan bement kellett volna, ami a belső tároló alaphelyzetét határozza meg táp megjelenésekor..
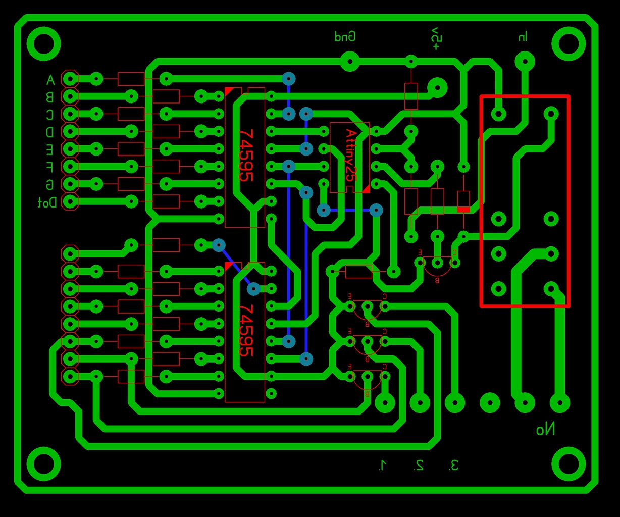
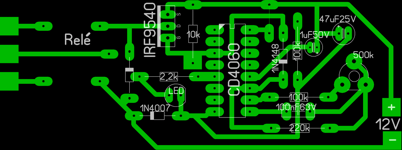
Átnéznéd ezt a két nyákot hogy jól van-e megrajzolva? Köszönöm.
Hello! Jónak néz ki. Bár én az 1-es rajzon a nyomógombot átvinném a baloldalra, a relét elforgatnám jobbra 90 fokkal. A 2-es rajzon a diódát jobbról feltenném az IC fölé, és így egyből bevezethető a táp, ki a 230V. Meg némi rendezés nem ártana, vezetősávok rövidítésével.
Üdv. Egy 10perces időzítőt kellene csinálnom, LED kijelzőre, multiplexelve. Nincs eleve valakinek kész egy ilyen, vagy hasonló, amit át lehetne alakítani? Lehet, PIC, AVR.
Sziasztok!
Valami egyszerű időzítő kapcsolás kellene nekem, olyan ami kb 10mp-re meghúzna egy 12v-os relét. A lényeg, hogy van egy elektromos kapuhoz való infra sorompó, aminél ha az adó és a vevő látja egymást, akkor a vevőben a relé be van húzva. Nc kimenet. Nekem az kellene, hogy mikor ez a relé elenged egy pillanatra, vagyis az adó és vevő közötti sugár megszakad,akkor az időzítő meghúzzon egy másik relét 10 mp-ig. Bár ez a másik relé helyett inkább egy 12v-os zümmert kötnék rá. Sajnos a vevőnek nincs No-s kimenete, különben nem kellene időzítő. Megoldható ez valahogy?
Fix 10 perc vagy állítható, hány digites kijelző, közös anódos vagy katódos, relé kell-nem, rajz kell vagy megépített kapcsolás, stb? Bővebben: Link
A hozzászólás módosítva: Nov 30, 2015
Évekkel ezelőtt "megtanítottalak" a parsic alapjaira ebben a programban egy 10 perces időzítő megírása kb 10 perc , a nyáktervezés 15 tehát 25 perc és minden terved kész ...
Majdnem, de mégsem. Itt ha jól értem, akkor kezdődik az időzítés ha a 2-es lábra adok pozitív, vagy negatív indító jelet. De nekem viszont olyan kell, amin folyamatosan rajta van az indítójel és amint az megszűnik egy pillanatra, akkor kezdődjön az időzítés. Ezt hogy tudom megoldani?
Inverter.... Vagy optocsatoló
A hozzászólás módosítva: Nov 30, 2015
Hello! Az 555 2-es lába lefutó élre (vagy szintre) billen. Vagy is ha a 2-esről a GND-re ellenállást kötsz, és a relét a táp és 2-es közé teszed, már kész is vagy.
Semmiért sem mondanék le a tervezés öröméről, de azért ha nincs kész programrészlet 7 szegmenses kijelzőre akkor a program nem 10 perc, és ilyesmi nyáktervet sem lehet 15 perc alatt összedobni, (bár egy 20 lábas mikrovezérlővel valamivel egyszerűbb csak drágább)
Lehet hogy igazad van , de akkor sem tart örökké egy ilyen bonyolultságú áramkör megtervezése ...
Régen dolgoztam már benne. Nekiültem most. Addig minden jó hogy multiplexelve FIX értéket jelzek ki. De amint benne van a számlálós része, már bolondozik a program. Ha gondolod, van időd, ráülhetünk a másik fórumba.
Én is kb akkor dolgoztam benne utoljára amikor téged tanítottalak , ez nem kifogás . Sajnos nem tudok időt szakítani rád örülök ha néha ide be tudok nézni annyi dolgom van mostanság. Itt egy 9 perces időzítő (csak a perceket jelzi ki , de ezt már könnyen feltuningolod .
A hozzászólás módosítva: Dec 2, 2015
Számlálóval nincs gondom, oda-vissza számol, csak a kijelzéssel van gondom. 628A val multiplexálni 3 kijelzőt.
|
Bejelentkezés
Hirdetés |













