Fórum témák
- • Opel Astra elektromos hibák
- • Villanymotor bekötése
- • Oszcilloszkóp, avagy hogyan kell használni?
- • Fejhallgató erősítő
- • Labortápegység készítése
- • Digitális forrasztóállomás
- • Számítógép hiba, de mi a probléma?
- • Westen 240 Fi gázkazán hiba
- • Elektronikai témájú könyvek újságok
- • Kompresszor építés (levegő)
- • Érdekességek
- • Vag-com-hex interfész (kábel hibák)
- • Kapcsolóüzemű táp 230V-ról
Andorid TV box okosságok- • Androidos okos telefonok
- • Motorgyújtás
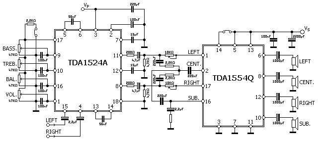
Utólagos javítás nyomai erősítőn- • Elektromechanikus falióra
- • Szobatermosztát bekötése
- • Frekvenciaváltó
- • Motorkerékpár generátor fesz.szabályzó
- • Digitális óra
- • Sütő javítás
- • Rendelés külföldről (eBay - Paypal)
- • Inverteres hegesztőtrafó
- • Oszcilloszkóp vétel, mit gondoltok?
- • Indukciós főzőlap javítása
- • RIAA korrektor
- • Hifi erősítők tervezése
- • Felajánlás, azaz ingyen elvihető
- • Kivezérlésjelző, de nem LED-ekkel
- • Forrasztópákák - melyik miért jó
- • JLT-02 analóg forrasztóállomás
- • TV hiba, mi a megoldás?
- • Kapcsolási rajzot keresek
- • Hangsugárzó építés, javítás - miértek, hogyanok
- • Kapcsolóüzemű tápegység
- • Vásárlás, hol kapható?
- • Rendezvény-hangosítás (PA) hangtechnikái
- • CNC építése házi alkatrészekből az alapoktól
- • 555-ös IC-s kapcsolások
- • Hörmann kapuk
- • Sprint-Layout NYÁK-tervező
- • HESTORE.hu
- • Projektor
- • PIC PID library
- • Forrasztási 1×1 forrasztástechnikai miértek
- • Villanyszerelés
- • Li-Po - Li-ion akkumulátor és töltője
- • Autórádió (fejegység) problémák, kérdések, válaszok
- • DS18B20 hőmérő-szenzor
- • HP nyomtató hibák
- • Rádiótechnika számok keresése
- • Mosógép vezérlők és általános problémáik
- • Napelemes rendszer kérdés
» Több friss téma
|
|
|