OK
Mégsem
Hobbivasút
|
HESTORE
|
Kislexikon
Hírek
Cikkek
Fórum
OK
Hírek
Cikkek
Fórum
Lexikon
Segédprogramok
Apróhirdetés
Fórum témák
Ki mit épített?
PIC kezdőknek
NYÁK-lap készítés kérdések
AVR - Miértek hogyanok
Ez milyen alkatrész-készülék?
Elektronikában kezdők kérdései
[OFF] Pihenő pákások témája
- Elektronika, és politikamentes topik
ARM - Miértek hogyanok
•
Tápegységgel kapcsolatos kérdések
•
Gitár torzító / Effekt / Erősítő / Pickup
•
Érdekességek
•
DC motor/lámpa PWM szabályzása
•
RIAA korrektor
•
Felajánlás, azaz ingyen elvihető
•
Arduino
•
Gáztüzhely elektromos szikráztatója
•
Rendelés külföldről (eBay - Paypal)
•
Számítógép hiba, de mi a probléma?
•
K típusú hőelem alkalmazása
•
SDR (Software Defined Radio)
•
Gázkazán vezérlő hibák
•
Frekvenciamérő
•
Gigatron TTL számítógép
•
3D nyomtatás
•
Forrasztási 1×1 forrasztástechnikai miértek
•
Mosogatógép hiba
•
Elfogadnám, ha ingyen elvihető
•
Futópad
•
Házilag építhető fémkereső
•
Villanymotor bekötése
•
Castone erősítő javítás
•
Alternativ HE találkozó(k)
•
Akkumulátor töltő
•
Erősítő mindig és mindig
•
Energomat mosógép
•
Androidos okos telefonok
•
Dobozolási technikák, műszerdobozok
•
Mikrohullámú trafóból hegesztő
•
Opel Astra elektromos hibák
•
Kapcsolóáramkör MOSFET-tel
•
Frekvenciaváltó
•
LG okos tv
•
Labortápegység készítése
•
Vásárlás, hol kapható?
•
Vicces - mókás történetek
•
Mosógép vezérlők és általános problémáik
•
Kapcsolóüzemű tápegység
•
MyElecParts alkatrészkereső és készletnyilvántartó
•
Kombikazán működési hiba
•
Aszinkron motor teljesítményének meghatározása
•
Mikrokontrollerek zavarszűrése
•
Izzítás és izzítógyertya teszter
•
Motorindító kondenzátor
•
Philips TV
•
Szárítógép problémák
•
HESTORE.hu
•
Sprint-Layout NYÁK-tervező
•
Kazettás magnó (deck) javítása
•
555-ös IC-s kapcsolások
•
Bojler fűtése közvetlenül napelemmel
•
Autóelektronika
•
Videókártya probléma
•
Rádióamatőrök topikja
» Több friss téma
Fórum
Keresendő kifejezés
Keresés módja
Intelligens keresés
Hozzászólás keresés
Fájlmellékletben
Fájlmellékletben (képek)
Kategória
Minden kategória
Alapismeretek
Ellenállások
Kondenzátor
Áramforrások
Tekercsek
Kapcsolók
Érzékelők
Motorok
Műszerek
Egyéb
Analóg áramkörök
Erősítők
Szabályzók
Egyéb
Digitális áramkörök
Flip - Flop és tárolók
Kapuk
Vonali választók
Multiplexerek
Dekóderek
Demultiplexerek
Bufferek és meghajtók
Számlálók
Regiszterek
Aritmetikai áramkörök
Logikai áramkörök
Memóriák
Egyéb
Mikroprocesszorok
PIC
Memória / EEPROM
Memória / EPROM
Memória / RAM
Egyéb
AVR
STM32
STM8
Espressif, ESP
LPC
SAM
PIC32
ARM általános
Speciális
Csövek
A/D konverterek
Időzítők
Komparátorok
Egyéb
Technika
Audiotechnika
Fénytechnika
Vezérlés technika
RF technika
Méréstechnika
Keresés
Új téma nyitása
Lapozás:
1. - 50. elem
51. - 100. elem
101. - 150. elem
151. - 200. elem
201. - 250. elem
251. - 300. elem
301. - 350. elem
351. - 400. elem
401. - 450. elem
451. - 500. elem
501. - 550. elem
551. - 600. elem
601. - 650. elem
651. - 700. elem
701. - 750. elem
751. - 800. elem
801. - 850. elem
851. - 879. elem
OK
4 / 18
Kép.png
kapcsolási ...jpg
20190204_220...jpg
20190212_192...jpg
20190214_114...jpg
20190116_070...jpg
hangfalvéd...gif
KOPP-ON.png
Képkivágá...png
Image 1.png
DSCN3361.JPG
DSCN3380.JPG
HANGSZóRó ...jpg
image001.jpg
hangszóró ...jpg
Kopp_3 kapcs...png
Híd DC figy...gif
Híd DC figy...gif
TPA3116 subw...jpg
IMG_7033.PNG
Kopp_3.JPG
CAM00430.jpg
DSC_1515[1].jpg
DSC_1516[1].jpg
DSC_1524[1].jpg
DSC_1525[1].jpg
DSC_1526[1].jpg
Screenshot_1.jpg
Screenshot_2.jpg
kapcsolható.png
Screenshot_1.jpg
koppanásgá...jpg
Skori.jpg
tervezés al...jpg
Screenshot_1.jpg
koppanásgá...jpg
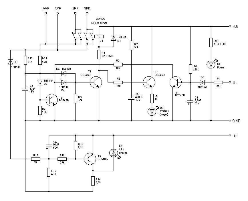
Protect.gif
APEX HV350 P...jpg
RX500 védel...gif
RX500 védel...gif
ilyen egy 16...jpg
ak1beult.gif
received_102...jpeg
uPC1237_65V_...gif
Skory HSZ pr...jpg
Finder.jpg
vedelem.JPG
UPC.JPG
1237.JPG
uPC1237HA.gif
Következő:
1. - 50. elem
51. - 100. elem
101. - 150. elem
151. - 200. elem
201. - 250. elem
251. - 300. elem
301. - 350. elem
351. - 400. elem
401. - 450. elem
451. - 500. elem
501. - 550. elem
551. - 600. elem
601. - 650. elem
651. - 700. elem
701. - 750. elem
751. - 800. elem
801. - 850. elem
851. - 879. elem
»»
4 / 18
Bejelentkezés
Felhasználónév
Jelszó
Jegyezz meg!
Belépés
» Elfelejtett jelszó
» Regisztráció
Hirdetés
A használat feltételei
•
Adatvédelem
•
GY.I.K., Használati útmutató és szabályok
•
Impresszum
•
Elosztó
•
Hiba jelentése
Az oldalon sütiket használunk a helyes működéshez. Bővebb információt az
adatvédelmi szabályzatban
olvashatsz.
Megértettem