Fórum témák
» Több friss téma |
Fórum » Inverteres hegesztőtrafó
Szia. Mi változott azóta, hogy 44V-ból 28V lett? Mekkora terhelésre esik le 7V-ra a feszültség?
Megoldódott, csere közben vettem észre hogy az egyik gate ellenállást nem raktam fel a cserék során. Ez van amikor napokig nem tudok vele foglalkozni és elfelejtem, hol tartottam.
Most 65V-al tápláltam, de közben tönkrement ez a tápom is egyéb használatban. Most annyiban volt jó, hogy szimetrikus volt jelalak a szekuner oldalon(mérve AC 18V a dupla ) a diódák után 17V DC üresen, terhelve 8.5V 4,5A nál. Ha így lesz 320-as tesztnél is, akkor felesleges a feszültség duplázó a végén , mert ez az összeállítás eleve tudja ezt . Ügye 44 V-ra számítok terhelten, de 88V lesz üresen. A hozzászólás módosítva: Júl 31, 2022
Na akkor minden ok.
Majd meg kell mérjem, hogy ez a dupla fesz. amit te is gyújtásra szántál, de ott korlátozott az áram , az mennyi áramot bír, azaz mennyivel lesz veszélyesebb hozzáérni az érintkezőkhöz.
A hozzászólás módosítva: Júl 31, 2022
Azt elfelejtettem leírni, hogy a trafó szekunderét is újratekertem.
Értem egyszerre a csipeszt és az elektródafogót nem nagyon érdemes fogdosni.
Igen igazad van, a hegesztő eleve óvatosabban kezelendő eszköz, de jó tisztába lenni mennyire veszélyes.
Ma csináltam 230-as indításokat. Izzóval induláskor világított, majd nagyon vékony izzásban maradt, mérve 170 mA. Izzó nélkül is OK 350 mA, a kimeneten 75 V ekkor még nem volt semmi rákötve.
Most kötöttem rá a feszültség érzékelést, mert az időzítőt ami el engedi indulni(tiltja a rövidzár védelmet), be kellett állítanom nagyobbra. Így vezetékkel bekötve, csak ezzel a terheléssel 47 V-t mértem, így már OK
Csináltam 4-5 db égővel terheléses próbákat 3.5A , a 230-on 0.4-ről 1.4 A-re ment fel az áram.
A potit ezen a fogyasztáson nem tudtam hatásossan használni, mert potit lefelé tekergetve kissé csökkent az áram3,2A , de továbbtekerve már sípolt .Nem néztem mi sípolt de nagyobb terheléssel később megnézem. Addig is dobozolnom kellene, meg ventillátort keresnem hozzá, addig nem szeretnék erősebb tesztet rajta míg a ventillátor nincs rajta.
Az áram beállító potmétert kell összehangolni az áramváltó lezáró ellenállással.
Terveztem már az összehangolást , lehet extrém paraméterekre sikerült. Most 2.5K poti van rajta. Korábban a 60 V-os tesztek közben láttam a szekunder jelalakot és fele kitöltés alá nem sikerült stabil jelet látni, belenget , de ezen a feszültségen nem sipolt még. Azt gyanitom, hogy túl nagy jelet kap az UCC2808, az 1-1.5A-es jel amivel használtam 39 Ohmos lezárással, az áramváltó1:100 -as . A 2.5K /150 arányban feszültség osztásban adja tovább a jelet. A lezrárón ha jól számolom 0.585 V -s jel lehet, mait az ösztó után max állásban 0.06-szoros értékket kap az IC.
Viszont ezt az áramot (44V- 4A kb.170W ) nem terveztem szabályozni. majd készítek egy képet vagy videót a sipolós jelről.
Igen ez a sípolás azért van ahogy írod leszabályoz az Ic, a 39ohm lezáró sok lesz. Persze óvatosan kell csökkenteni mert elszállnak az igbt-ék. Nekem 10ohm ez az ellenállás.
Visszaolvasva a hozzászólásaidat látom, hogy változtak egyes dolgok.
Számunkra könnyebb legyen, rajzold már le és csatold ide a HE-ra az általad elkészített (jelenlegi állapot) áramváltót. Valamint a főtrafó menetszám aránya maradt e 1:7-hez. Az a 0.585 V -s jel hogy jött ki?
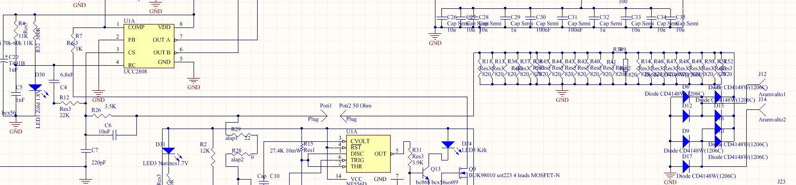
Azt 0585V-ot multiméterrel mérten DC módban az áramváltó egyenirányítás utáni lezáró ellenállásán.
A főtrafő maradt 14/2x2 menet A készítéskor készítettem képet egy zöld nagy Al értékű toroidró, ha jól emlékszem 100 menetes. Ez a vezetékkel megy a panelra, greatz-hídba kötött 1n4148 diódákra majd arra 21 db 820 Ohm eredőben 39 Ohm gnd és poti egyik ága között. A poti után GND-re 150 Ohm. Erről tovább 3,5KOhm (mai 3,3KOhm+ 150 Ohm ból tevődik össze). Ezekkel párhuzamosan volt 10nF-os kondi de ezt elfejtettem felrakni, de most csak a 3,3K mellet van helye. Ma próbáltam videókat készíteni szkóp jelekről, és szkóp jelét 3,3K után vettem le a a GND-hez képest. Ha rajta volt szkóp kábele nem gerjedt/sípolt, de 3,8A-t akkor nem szabályozta, ha pedig nem volt rajta akkor sípolt (az utolsó szakaszban a minimum poti állás közelében ) Megmértem a bekapcsolt szkóp kábelének kapacitását 90pF volt. Ha ennyi lenne a GND felé rárakva nem is gerjedne és ezen a fogyasztáson nem is kellene még szabályoznia.
Csináltam videókat.
Ha szkóp kábele rajta volt, akkor nem is gerjedt és nem is szabályozta ezt a kis fogyasztást. + A fótrafóm melegedett 30 fokos környezetnél, 45-50 fokos lett fél óra próbákozás után ventillátor nélkül. Lehet primer kábeleim kontakjai melegítik, még nem forrasztottam be őket csak le vannak szorítva.
Ez még a másik videó amin a szkópot az ic lábra kötöttem és ilyenkor nem is szabályzott le és nem is sípolt/gerjedt. Még lehagytam egy kondit (10nF) korábbi átépítések során, most jött el az ideje pótolni.
Beraktam a korábbi terveken lévő 10 nF kondit, amit az ujraépítések során elhagytam mert az akkori fesz.-en valamiért DC próbák során zavaró volt, ezért hagyhattam el.
Most beraktam és jól működik ugyan úgy mint a szkóp kábele okozott: nem sípol/ gerjed és nem is szabályoz ezen a teljesítményen, viszont a az IC lévő jel a poti minimum felé tekerésére emelkedik a minimum állásban a 0,5 V-os osztásban 2/3-ig ért a csúcs feszűltsége. Köszönöm, hogy felhívtad a figyelmemet a kérés/kérdés-sel, mert így eszembe jutott a megoldás.
Megoldódott.
Korábban elhagytam egy 10 nF-os kondit, a helye be volt tervezve, de arra az időre hagytam a beépítést amikor kiderül , hogy mégis szükség van rá, ugyanis a korábbi DC próbák során a tesztekben is szabályozott, de csak e nélkül. Most nem szabályoz le, de nem is kell. A IC jel emelkedik a poti minimum felé tekerésével , de csak 0,3 V-os maximum feszültséget látni.
Akkor gratulálok, hogy jó lett használd egészséggel. Ezt a rajzot honnan szerezted, mert még nem láttam?
A hegesztés még nem történt meg....
Hát a rajz ebben a formában az Altium Designer-ben tervezgettem, még 2110-es meghajtással kezdődött, aztán az itteni teljeshidas-gate trafós-ra rajzolgattam át, legutóbb a fetes meghajtásra is,és itt terveztem bele 21 db 840R ellenállást a 39R lezárásnak is. Benne van a rövidzár védelem és egy ívstabilzátor is. Majd ezeket is tesztelem, hogy működnek-e illetve szükség van-e rájuk.
A hozzászólás módosítva: Aug 5, 2022
Üdv a tagoknak.
Van egy nem szokványos kérdésem: 3x16A-ert lehet e egy fázissá alakitani ? Mi kell hozzá,kb mennyibe kerül ? 250A-os hegesztő invertert (220v) szeretnék ~150A árammal használni,de egy fázissal nem megy. Van három fázisom,gondoltam,ha ez közösitve (bocs nem értek hozzá) lenne,talán nem terhelném meg a hálózatot,és a kismegszakitóim is fent maradnának. Tudom,létezik 400v-os gép is,de a jelenlegi 220-as újszerű gépeim eladása nagy veszteséggel járna.Ha új 400v-os gépet vennék,ez megint meghaladná a fél millát. A jelenlegi egy fázisú gépeim jók,de 110A felett leesik a kismegszakitóm.
Gyakorlatilag sehogy. Én poénból építettem egy 3x400V ról működő inverteres hegesztőt, a Maci módosított változatát, anyagköltségben olcsóbb mint egy fázisról megépíteni, kevesebb pufferkondenzátor, egyszerűbb lágyindítás, kevesebb IGBT, abból az 1200V os kell ide de az sem drágább mint a 600V-os., kevesebb hűtőborda.
Egyen irányítod a 3 fázist egy elkóra és arról hegesztesz, megoszlik a 3 ág terhelése. De a B16-nak bírni kéne még a 120-130A-t is, persze attól függ milyen a masina. Nálam a saját készítésű hidam még 150A-rel is elment a B16-ról, igaz csak rövid időre próbáltam, nem huzamosan hegesztettem. Az meg a harmadik része a dolognak, hogy mihez kell a 150A és nem elég a 110, amikor egy 6-os laposvasat el lehet vágni 120A-ral. Csatahajót építesz vagy mi?
Szia!
Nem ismerem az invertered, de ha a bemenete egyenirányító híddal indul és a működéséhez nincs szükség a hálózat nullaátmeneténre, megoldás lehet egy 3 fázisú egyenirányítóval közösíteni a 3x230V betápodat.
120-130A kell a 3.2 esab élfelrakónak. A 4-esnek 170körül. Mivel van,és régi gyártmány,az esab alá úgy nézem jó. Az élfelrakó két rétegben az igazi...... Mig esetén 110A a kezdeti áram 1-es huzal esetén. Jó........elég a 2-es zártszelvénynek a 85A,de erőseb (5-10mm) anyagoknál 120A vigan használható. Ez esetben az egy fázis már olyan nyögvenyelős,vagyis soványka.........Ja......a gépem 250A-os. Ha eltudnám adni,áráért,vennék 400v-ost,de sajnos e világban csak venni lehet,eladni csak kb feléért !!!! Ennyiért nem eladó.
Egy fázisú Mastroweld 250A. Müködik szépen,de 16A-os kismegszakitóim gyengének bizonyul 120A hegesztéskor. Ezért gondoltam a három fázist felhasználni egy időben 220-as fogyasztóval.
Mi lehet az ára egy ilyen mozzanatnak ? A 48A csak könnyedeb érzettel tolná a gépem kb 18-25A igényét,vagy rosszul gondolom ? Igy néz ki a gépem : https://hegesztogep.arukereso.hu/mastroweld/mig-250-p-p460710555/#t...leiras Érdekes mert 16A,és 32 is irnak !!!!
Szia!
Én 3db 600V 50A -es diódával próbálnám,(vagy ettől erősebbel). Gyakran hirdetnek ilyet itt is a HE apróban.
Ezen módja az egyenirányításnak (áramvételezésnek) szerintem az áramszolgáltató kedvence. Ez a saját gondolatom majd cáfolják, vagy elmagyarázzák akik jobban értik.
Tudom, hogy nem szerencsés, de csillagponthoz képest kell egyenirányítani. 3 fázisú teljes hidas egyenirányítással túllépi a készüléke megengedett bemenőfeszültségét. Ezt a módot is csak akkor szabad kipróbálni, ha a hegesztőgépében csak inverteres táp van (ami DC tápról is működik), nincs hagyományos trafós segédtáp benne.
A hozzászólás módosítva: Aug 7, 2022
|
Bejelentkezés
Hirdetés |




. Ügye 44 V-ra számítok terhelten, de 88V lesz üresen. 







