Fórum témák
» Több friss téma |
kb.:130-150watt lehet ez.
A szekunder vezetékek 1.5-2mm vastagok kb. Egy TO-3-as tranzisztoros paneltervet kérhetnék? Mennyire másabb MJ tranzisztorral a hangja? 2N2055-el szeretném megcsinálni.
Szia!
Amennyiben vörösrézből van a trafód tekercse, úgy 2,5A/mm2 számolva 1,5mm átmérőnél kb 4,5A-t, míg 2 mm-nél kb. 7,75 A-t tudsz a trafóról levenni. Így amennyiben megfelelő a trafó teljesítménye, ez elegendő. üdv!
Üdv mindenkinek! Olvastam valahol ,hogy....valaki a JLH.-t,mikor megépítette,a T4 kollektora és a tápfesz közé betett egy 0,33 ohm/5W ellenállást.Célja az volt,hogy így könnyebben tudja mérni a nyugalmi áramot,illetve ne kelljen megbontani a + ágat a mérésekhez. (eddig ok,természetesen ) Utána sem vette ki,mert szerinte így jobb a hangja.A másik...közvetlen a panelon,a +.-nál egy 1000 mikrós kondi,+ 100 nF.Szerinte így sokkal "nyugodtabb "az egész ,és ez egy fontos mod. (csak tudnám,számára a nyugodtság mit jelent......)Van,akinek épp még "deszkamodell" szinten van az erősítő,és kipróbálná,mi igaz ebből? Nagyon nincs kedvem még a doboz tetejét sem lecsavarozni...Viszont nem sok javulást látok az egészben.....(pont ezért nem szedem szét....)
Az előzőhöz...Nálam a pufferkondi és a panel "+" között alig 6-8 cm a vezeték....Nem hiszem,mekkora változás lenne a plusz kondi.Viszont a "mágus" nem közölt sem képet,sem egyebet az általa épített erősítő belső elrendezéséről....
Jön a tél...JLH.-kat bekapcsolni.....
Sziasztok!
Szereztem néhány BDY73-as tranyót. Viszont amikor megmértem őket a multiméteremmel, csak az egyik tudott több mint 100-as értéket produkálni, a többi csak 10 körül merengett. Kezdjek bosszankodni, vagy a multim nem képes rendesen mérni az ekkora tranyókat?
A multiméterek zöme nem alkalmas ilyen teljesítménytranzisztorok mérésére, arra létezik más jobb módszer. Lamalas közölt is egy cikket, amiben erről ír. Tranzisztoros béta mérő
Jobb lenne egy arra alkamas merokapcsolasban megmerni a nagyjelu tranyok betajat. Itt megtalalod a leirasat egy ilyen merokapcsolasnak.
Szerk.: hopsz! Vendel gyorsabb volt
Ez az erősítő szerintem olyan, hogy szinte minden alkatrészét cserélgetheted, változtathatod az értékét, betehetsz + ellenállást, kondenzátort és az eredmény vagy az lesz, hogy "smmi sem változott" vagy az hogy "hoppá ettől más lett a hangja".
Kísérletezni kell vele, nincsenek általános bevált értékek, mindenkinek máshogy jó.
Köszi Mindkettőtöknek a gyors választ!
Hello!
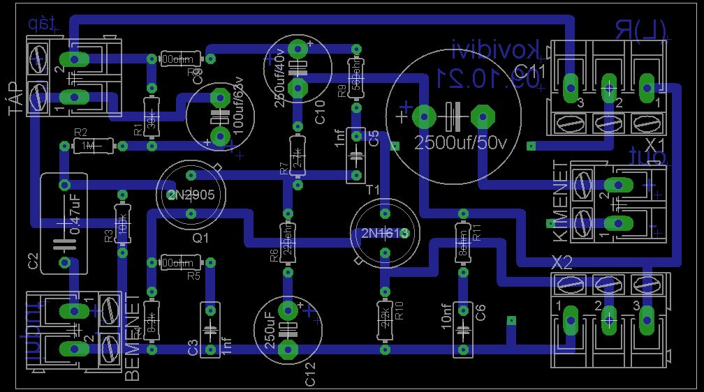
Megépítettem EZT a verziót, 8ohmra, de élesztve még nem volt hűtőborda hiány miatt. Van egy trafóm, terheletlenül 40V-ot, terhelve 38V-ot ad le. Rárakhatom-e a JLH-ra (nem szeretnék építeni egy disszipatív tápot)? Ha szeretném állítani a nyugalmi áramot, akkor az R6, vagy R9 ellenállással kellene variálnom? Olvastam, hogy probléma volt valakinél a féltápfeszültség beállítása, igaz, az más kapcsolás volt, de alig különbözött ettől. Nekem lesz valami félnivalóm ezzel kapcsolatban? Ha igen, akkor melyik ellenállással tudom majd korrigálni? Felrakom a kapcsolási rajzot, és a nyáktervet eagle formátumban! Ha láttok benne hibát, akkor kérlek, írjátok le (a 2500µF kicsatoló kondi alatt van egy vízszintes átkötés, a négyzet alakú forrszemek között, és a kimenet földje is átkötéssel csatlakozik a GND-re (fejreállított L-betű formájú átkötéssel )Köszi szépen! Üdv!
Fog ez neked úgy búúúúúúgni mint a veszettfene.
Kezd el ezt a topicot végigolvasni és ha az én hozzászólásaimból nem jössz rá miért akkor majd a többiek elmagyarázzák.
Szia!
"Amite viszont rájöttem hogy a panellal nem szabad neki spórolni és a lehető legvastagabb panel és kegyetlenül vastag rajzolat kell neki hogy ne szóljon bele a hangjába az erősítőnek.A másik dolog amit észrevettem hogy ha lehet a kapcsolási rajz szerinti elrendezésben a legjobb a panelt is megcsinálni és úgy kikerülhető lessz a brumm is teljesen." - erre gondoltál? Nagyjából a kapcsolás szerint volt rendezve, de áthelyeztem egy kicsit mindent ,hogy jobban elférjem,azokat a sávokat, ahol a táp megy, végig van cinezve elég vastagon. Esetleg a tranzisztor csatlakozós kivezetésére gondolsz? Vagy a kicsatoló kondenzátor helyére? "végtranyókhoz legközelebb lévő ponton kapcsolódjon a tápra az áramkör." - Szerintem eléggé közel van, de ha ez a gond, akkor seperc alatt a tranzisztorra rakom a feszültséget. További észrevételeket szívesen fogadok!
Építsd meg hapro nyák tervével, az brum mentes, többek által, (köztük én is) kipróbált, beváltnak mondható nyák terv, és akkro nem kell ezzel nyűglődni.
Egyébként jó látni ahogy lépegetsz a létrán, IC-s tranyós, nemsoká eljutsz a csövesig
[off]Reméljük, hogy eljut!
Szerintem el, mert látom ő nem a hangerő hanem egyre inkább a minőség felé orientálódik, annak a csúcsa pedig a csöves
[off]Akkor 100%, hogy lesz egy új csöves kolléga...
En tovabbra is a 2000-es valtozatot ajanlom ha vki ezt az erositot akarja megepiteni (toleransabb a tapbol jovo brummra!). Nehany alkatresz erteket megvaltoztatnek, de ezt mar leirtam korabban (az errol az erositorol irt cikkben is benne vannak az alkatresz ertekek).
JLH 2000 (pdf leiras angolul) JLH cikk
Szervusz!
Szerintem a Dióda kolléga erre gondolhatott : Idézet: „nem szeretnék építeni egy disszipatív tápot” A JLH-nál a szabályozott táp elsősorban a búgófeszültség elnyomása miatt kell! Az erősítő a tápból jövő zavarokat, hullámosságot alig csillapítja, az kikerűl a kimenetére.
Hapro mester nyák terve pont erre a kapcsolásra épül.
Köszönöm a hozzászólásokat!
A probléma csak az, hogy már be van ültetve a nyák, csak nincsen élesztve, és hát nem tudom, hogy mennyi időm lenne új nyákot készíteni, kiforrasztani mindent, és újra beforrasztani. Azon még elgondolkozom, hogy mi legyen a disszipatív táppal... 38V-os tápot kicsit soknak találom, de Lamalas is írta a cikkben, hogy 34V-ról járatja, talán az a 4V nem számít sokat (lehet csökken még terhelve egy kicsit)... Megnéztem a tervet, jól néz ki tényleg, csak én már többször olvastam, hogy más terve rossz, ezért nem bízok meg a fórumon találhatóakkal, inkább összedobom gyorsan, és akkor tuti, hogy nem lesz elkötés, plusz jobban meg is értem a kapcsolást. Hapro tervében természetesen megbízom, itt nem róla beszéltem, csak általánosságban. Lamalas cikkjében a képet elnézve neki sincs stabilizált tápja, és ő is írt a brummról, viszont sikerült megszüntetnie. A legjobb az lenne, ha én is ki tudnám szűrni, mint ő. A lényeges dolgokat végülis leírta, nagy baj nem lehet. Elképzelhető, hogy a puding próbája az evés lesz... Teletűzdelem a nyákot, és mindent hidegítő kondikkal, és rendesen megcsinálom. Ha búg, akkor összedobok neki egy stabilizált tápot. Plusz összevetem az ajánlott kapcsolással, ha jól láttam, alig kell valamit változtatnom a nyákon (pár ellenállás csere...stb.) Egyébként azért is építem meg a JLH-t, mert nagyon kíváncsi vagyok a kapcsolásra, és arra, hogy észreveszek-e különbséget a hangzásban, és ha igen, akkor mit. Olvastam már sokfajta véleményt, hogy lealázza a 10W-os A osztály a TDA7294-et, és ilyenek (Lehet pont Te írtad ), és szeretném a saját fülemmel is tesztelni A csövesen meg már régen is gondolkodtam, de a következő szerintem a VF2 lesz. De majd kiderül, hogy találok-e valahol valami olcsó, jó csövet, akkor előtérbe kerül természetesen a csöves technológia Nyitott szemmel járok a világban ![]() szerk: a két kapcsolás szinte ugyanaz, szerencsére! Üdv!
Jólvan látom hajlékony vagy mindenre , ennek örülök. Ha segítség kell a csöviben, természetesen szívesen segítek amit tudok, de a csövi topicban azért nagyobb mesterek vannak.
A JLH-ról annyit, tudok csak elmondani, hogy a TDA-tól biztosan másképpen fog szólni, és ezt hallani fogod, főleg olyan zenével próbáld amibe énekhang van, ha szereted a musical-t esetleg, azt nagyon szereti ő is. A táppal kapcsolatba nem tudok sokat elmondani, nekem sima puffer graetz volt, 24VAC, kb 32V DC, semmi különös stabilizálás. A brummról és zajról megintcsak nem tudok nyilatkozni, mert a JLH-m kapcsán ezt a jelenséget nem ismerem szerencsére. A nyákkal kapcsolatba, azt nem említetted, hogy mely fázisban tartasz az építés tekintetében, akkor nem ajánlottam volna Hapro nyákját, persze ha már ültettél, az más dolog, akkor szorítok hogy jó legyen, egyébként isamisa mesternek volt egy hibás nyák terve ebben a topicban, de később ezt szerencsére javította, Hapro-é teljesen jó, a féltápfesszel nekem nem volt problémám, és a nyugalmi is gyönyörűen szabályozható, illetve én megépítettem még egy másik tervel is, mert az elrendezése jobban megfelel a sztereóhoz és az itthon lévő nyákom formájához, az is tökéletes. Sok sikert, várom a tapasztalatokat. Üdv.
Ok, koszi! En nem szoktam nezegetni masok NYAK terveit mert en sajatot keszitettem ... ami valojaban nem is igazi NYAK mert csak forrpontok vannak rajta es mindent labtol labig illetve tomor rez drotokkal kotottem ossze.
Idézet: „Lamalas cikkjében a képet elnézve neki sincs stabilizált tápja...” Valoban nincs. Nalam a graetz utan 1db 10,000µF-os kondi van + a NYAKon 1db 4700µF + 100nF hidegites. Tehat osszesen egy oldalhoz 14,700µF puffert hasznalok. A kapcsolasom a 2000-es verzio. Ennel az erositonel a tapbol erkezo brummot tobbek kozott a nyugalmi aram nagysaga is befolyasolja. Minel nagyobb a nyugalmi aram annal nagyobb tapszuro kondik szuksegesek hogy a brummfeszultseget hatasosan csokkenteni tudjuk. A masik lehetoseg a szurt tapegyseg hasznalata ... ami szerintem felesleges ha az ember esszeruen epiti meg ezt az erositot. Azokkal a beallitasokkal amiket en hasznalok az erositomben akkora a brummfeszultseg nagysaga ami mar csak fejhallgaton hallhato.
Szia!
Nekem az tünt fel hogy a kapcsolási rajzod R2-es ellenállása 1Mohmos,pedig annak 100kOhmosnak kell lennie!
Még az is érdekes hogy nem látok a nyák rajzodon trimmert,pedig a nyugalmi áramot és a féltáp feszt be kell állítani(persze azután fix ellenállásokra cserélhető).
Köszönöm, hogy átnézted!
Bővebben: Link alapján van megépítve a kapcsolás, ezért nincs benne trimmer, és ezért 1M ohmos az ellenállás. De átalakítom a 2000-es verzióra, csak jussak haza még a héten, és a borda is legyen meg Lamalas: Elkövetem a tőlem telhetőt, és pontosan követem a cikkben leírt utasításokat. Plusz kiegészítem a saját ötleteimmel ![]() Üdv!
Nagyon szívesen! Az a link így helytelen,egy nullával több lett az R1-es ellenállás!
Hm... De még így sem lesz felhúzva a bemenet féltápfeszültségre... Akkor nem értem... Ki fogom cserélni, köszönöm, hogy szóltál. Néztem, hogy a 2000-es JLH-ban is 100kohm van. Mindegy, akkor teljesen átépítem a 2000-es JLH-ra, az a pár alkatrész ki lesz cserélve, és az lesz a tuti! Üdv!
|
Bejelentkezés
Hirdetés |











