Fórum témák
» Több friss téma |
Fórum » JLT-02 analóg forrasztóállomás
A paneltervezés az más kérdés, mert ott magad hozod létre az eredményt, de itt csak le kell másolni egy meglévő tervet.
Magam is rajzoltam egy változatot, ami szintén jól működik. Itt megnézheted milyen.
Kicsit lehet off, ha igen elnézést érte... :hide: Szóval olyan kérdésem van, hogy van egy J típusú hőelemet használó fűtésvezérlő, és kíváncsi lennék, hogy kb milyen pontossággal tartja a beállított hőmérsékletet, de csak egy tekerős skála van rajta, meg pár led. Az lenne a kérdésem, hogy hogyan lehetne megoldani, hogy a jelenlegi rendszert megtartva, párhuzamosan bekötni egy kijelzést rá, ami 7szegmenses led kijelzőkön mutatná a hőfokot. Itt a fő gond, hogy ne legyen beterhelve a hőelem, ergo ne ,,hamisítsa meg" a mérést a külső kijelző.
Megnéztem már régebben is. Azért választottam a zoole féle változatot, mert ahhoz volt itthon lm324 és egyebek is (csak a kondik és a trimerek nem illenek). Egyébként a tied is nagyon tetszik. Lehet, hogy a sok görcsölés helyett hozzávaló alkatrészeket kéne rendelnem?
Ha megnézed az általam korábban berakott rajzot, amit Johnny04 barátom fejlesztett ki, akkor ott pl. a C1-s kondirol vehetsz le egy feszültséget, amit mérni lehet és az megfelel a höfoknak. Csak arra ügyelj, hogy a méröelektronika bemeneti ellenállása nagyobb legyen mint 10kOhm.
Természetsen sok szempont felmerülhet, amik közül mindenki maga mérlegeli a neki fontosakat, és így választ a lehetőségek közül.
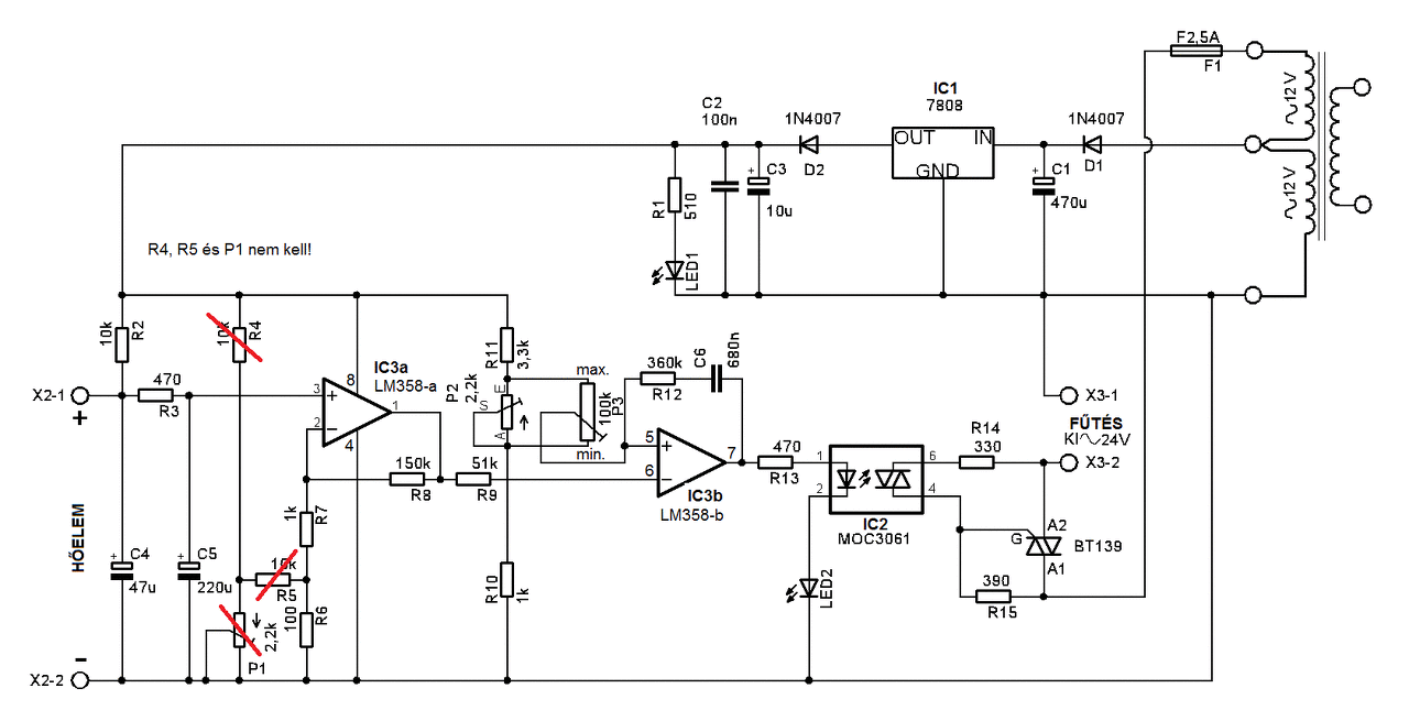
Az alapváltozat mindenképpen vzoole érdeme. Az erre épülő változatok -gondolom- igyekeztek valamit hozzátenni. Magam csak a 2x12 V-os trafó használatát látom praktikusabbnak (itt a rajz), mert ezzel lehet csökkenthető a stabilizátor hőtermelése (és ilyen trafót nagyon könnyű szerezni), illetve a paneltervet is a saját belátásom szerint alakítottam ki. Az LM324-ben marad két kihasználatlan műveleti erősítő, ezért választottam a duál változatot.
Ha szépen megkérlek tennél fel linket, meg pontos leírást nekem? Mobilról vagyok fent, és eléggé mobilra optimalizálatlan az oldal...(sajnos)
Kérem szépen itt a Link a hömérsékletméröt már neked kell kifejlesztened. De szerintem keresd megy Johnny04 kollegát mert a szerkezete azt is mutatja alapbol. Félek, hogy a te szabályzod ettöl bonyolultabb lesz, ha még egy höméröt is bele akarsz épiteni.
Köszi a linket, megnézem mindjárt. Én nem szabályozni akarom, arra bőven jó az eredeti, én csak szeretném kijeleztetni valahogy a hőfokot.
Értem én, de félek, hogy amit akarsz nagyon hasonlit a hajdani moszkvai fagyisra, akinek valamilyen féleszü fogyasztovédö elöirta, hogy minden gombocot dekázni kell. Erre mit tett az (állami) fagyis, vetetett egy méregdrága 8 digites laboratoriumi mérleget ( biztos más akkor éppen nem volt a 80-s években) és ezen mérte 20 kopekért a gombocokat. Minden mérés vagy tiz percig tartott igy a sor a végtelenség elejéig ért és nála ha szerencsém volt, naponta két fagyit tudtam venni..
![]() Máshol akár 20-t is....
Itt nem a megvétel lenne a cél, hanem az építés.
Egyébként a milliós nagyságrend kicsit túlzás. De ez már nagyon off.
Mintha ezt a rajzot is láttam volna. Szívem szerint a másik trimert is kihagynám a körből. Vzoole írja a cikkében, hogy hány ohmra állítva működik az övé. Akkor meg minek tekergetni. 12v os trafóm az nincsen. Kétszer 24 van kettő is, de mint látom a rajzodon, a táprész azonos az eredetivel. Szegény 7808 többet kell hogy izzadjon. A mostani (szinte kőbaltával faragott) vezérlőmben 50 fok körül dolgozik. Persze a határértéken járatni nem túl egészséges. Az adatlap szerinti Vin max 35V miatt lehet lm317 fog a véglegesbe kerülni. A disszipáció miatt nem aggódnék mivel az egész szabályzókör fogyasztása kb 100mA alatt lehet.
Sziasztok!
Működtethető lenne egy ilyen páka egy kapcsolóüzemű táp csupasz szekunder oldaláról? Atilla forrasztó állomása és skori önrezgő tápja működik jelenleg együtt. A forrasztó állomást kicsit átalakítottam, triak helyett tranzisztor van benne. Így a páka egyenáramot kap, és az egyenirányításnál vannak a diódák cserélve gyors típusra. A probléma ezzel az, hogy volt rá példa, hogy egyes áramkörök "megszólaltak" forrasztás közben, amit elég veszélyesnek tartok egy pick forrasztása közben. Így merült fel az ötlet, hogy vajon mehetne-e a páka a kapcsi táp csupasz szekunderére?!
Sziasztok nem tudná nekem valaki megmondani milyen az egyenáramú rc regulátor jelleggörbéje?esetleg ábrát...sehol sem találom..
Idézet: „egyenáramú rc regulátor” Az mi a szösz? Mutatnál egy linket?
Lehet, hogy kefés motorok regulátorára gondolsz?
A zavarszűrő mióta regulátor, és mi köze ennek itt bármihez, lévén forrasztóállomás a téma?!
És a pákához annyi köze lesz, hogy azzal fogja beforrasztani?
A hozzászólás módosítva: Márc 22, 2015
Attol függetlenül nem tudjuk mire is gondolt....
Hello! Lehet, csak akkor az egészet át kell alakítani. A váltóból +- egyenfeszültség készül, és a triac is csak váltóval tud működni.
Akkor inkább trafót veszek. Kár hogy azt nem adnak olcsón ebayen.
![]() Köszönöm.
Sziasztok
Kéne egy kis segítség. A forrasztó pákám fűtőbetéte Újonann 13.8 Ohm volt, most 15.8 ohm és sokkal lassabban fűt fel. Ez mitől lehet ?
szia!
Ez kerlek attol van, hogy megnovekedett az ellenallasa a futobetetednek. -mint irtad is A megnovekedett ellenallason ugyanazon feszultsegrol jaratva, kisebbaram folyik. Ha kisebb az aram, akkor a teljesitmeny is kisebb. Ezert fut lassabban a paka...... XD A hozzászólás módosítva: Márc 26, 2015
Az én kérdésemre van valakinek esetleg ötlete?
Működtethető lenne biztonságosan egy 24V 48W páka egy kapcsolóüzemű táp csupasz szekunder oldaláról, károsulhat a nagyfrekitöl?
Ha a normálisan kialakított, befejezett, megszűrt táp nem volt jó neked, akkor miből gondolod, hogy a szűretlen, félbehagyott, nyers táp jobb lesz?
A hozzászólás módosítva: Márc 26, 2015
Hát jó, de valami (számomra értetlen oka) csak van, hogy amikor AC tápról ment a páka akkor nem kelt életre egy forrasztott áramkör sem. Amikor meg DC tápról működött akkor meg beindult egy-egy áramkör. A kérés csak annyi, hogy biztonságos-e a kapcsi táp csupasz szekunder oldala a kákának?
A pákának semmi baja nem lesz, de ha érzékeny áramkört akarsz forrasztani, akkor sokkal rosszabb lesz. Szerintem.
Értelek, egy próbát mindenképpen teszek vele, igy hogy tudom, hogy a pákának nem lesz baja tőle.
A legfurább az volt, mikor egy UPSZ nyákját forrasztottam, amikor valahol hozzáértem, és megsütötte a bőrömet.. Később forrasztás közben mértem egy a forrasztáshoz közeli kondít, ami 4V ra töltődött fel... Nem tudom, hogy az áramkörbe a páka hegye hol csatlakozott, de nem hiszem, hogy ilyen feszültségszintek megengedhetöek. Amikor váltóáram fűtötte a pákát akkor ilyen gond nem volt, viszont az a trafó nem tudott 24V-on 2A leadni, így volt hogy egy nagyobb forrpontnál vagy 30 fokot esett a páka hőmérséklete.
Azért ne nagyon kösd rá a kapcsitáp AC kimenetét, hacsak nem akarsz egy mindent zavaró és öngerjesztő áramkört építeni... esetleg a közelben járó pacemaker-eseket megfektetni.
Tiszteletem mindenkinek!
Nemrég, működő állomásom, gondoltam bedobozolom, kész lett minden, ilyen jlt-02 illetve, egy solomon páka működött, viszont amikor bekapcsoltam, a bekapcsolást jelző led illetve a fűtést jelző led is, folyamatosan világít, fűtés nincs, mi lehet a gond? Mire gondolhatok először? Válaszokat köszönöm szépen! |
Bejelentkezés
Hirdetés |











