Fórum témák
» Több friss téma |
Fórum » Kapcsolási rajzot keresek
Témaindító: Kallai Csaba, idő: Márc 11, 2006
Témakörök:
Biztosan lehetne, de így kaptam egy CD-n. Arról másoltam be a fájlokat az eredeti elnevezésükkel. Arra sem időm, sem energiám nem volt és jelenleg sincs, hogy mindegyiket megnyitva beazonosítsam és átírjam valami "beszédesebb" névre. Arról nem is beszélve, hogy a tárhelyen meg nem is tudom hogyan lehet átírni. Törölni az egészet és újra feltölteni, megint csak húzós az én "lassú" gépemen. Arról meg nem is beszélve, hogy nekem nem tanult és gyakorolt szakmám a TV javítás, ezért biztosan akadna olyan is, amit nem is tudnák hova tenni.
Helló!
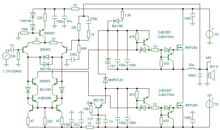
A philips féle ucd-vel kezdtem el küzdeni, egyelőre még csak a szimulátorban. Ebből elvileg ki kell jönni 250W-nak.
Üdvözletem mindenkinek.
Videoton OC 1622 OC (minivigyor) teljes kapcsolási, és szerviz dokumentációját keresem. A gogli nem adott találati eredményt. Köszönöm a segítséget.
Itten van e.
Üdv.
Isten vagy Docso!
Remélem megtudom javítani ezt az átkozott masinát, mert nagyon jó kis tv ez. Remélem nem képcsöves lesz megint, mert akkor begurulok.
Áh ez jónak tűnik, tetszik.
![]() Köszönöm szépen. Mindenesetre ha majd szándékozol megépíteni akkor szivesen olvasnék tapasztalatokat ![]() Én máris erősen gondolkozom az összerakásán. Mégegyszer köszönöm! Üdv: Izeg
Hello!
Köszönöm szépen mégegyszer,sokat segítettél! Az összezavarásról meg annyit,hogy szeretek összezavarva lenni,mert akkor van mit helyrerakni(a tanulás első fázisa) Az áramkör el lesz készítve,legfeljebb ha nagyon csúszkál majd az áramerősség, átalakítom kéttáposra.Üdv! Unbreakable
A szimulátorban már működik de nem akarok SMD-t használni, ezért a diódákat és a tranyókat helyettesíteni akarom lábassal. Remélem jó lesz.
Sziasztok!
Szükségem lenne egy erősítőnek a kapcsolására! A tipusa: KENWOOD KA3060R Nagyon fontos lenne! Köszi a segitséget!
sziasztok!... én egy egysszerő kapcsolásban szeretnék segítséget kérni.. van nekem egy kivezérlésjelzőm és azt szeretném hogy ha egy bizonyos led kigyullad akkor ez valamilyen "áttétellel " bekapcsoljon egy 220 Voltos lámpát... ezt hogytudom megoldani?... FEt-el vagy nemtudom és ezért írok előre is köszi ha válaszolsz a ****@****.**-re irjon!
![]() ha rossz topicbe tettem fel a kérdést akkor bocsi... előre is köszi ! Csabesz Egyfelől a fórum azért fórum, hogy IDE, és nem magánba kérjünk választ, másfelől ne írd ki soha az e-mail címed, hacsak nem vagy mazochista, és nem akarod spam-mel teletölteni a postafiókod! (Az e-mail címed az adatlapodon megtalálható.) Frankye
Hello mindenkinek!
Segitséget kérnék egy micromaxx mm42388 tipusú tv-hez. A probléma az hogy összeugrott a kép mintha 16/9-be lenne és nem megy se az elölapi gombokkal se a távirányitóval. Ha a szkártra dugok egy dvd-t akkor sincs normális kép csak szines egycentis csíkok szaladgálnak. Az érdekesség még az hogy ha kiszedem az eepromot akkor is megy a tv ugyan ugy. HA valaki tud segitsen mert passzolom hogy mi lehet vele
Bármilyen dokumentációt vagy bármit az erősítővel kapcsolatban, de a legjobb a komplett kapcsolási rajza jó lenne!! NAgyon fontos lenne!
Átnéztem az Elektrotanyát, de sajnos csak 3080-hoz találtam
Köszi! Mert elszállt benne a végfok és a trafó is leégett. És nem tudom milyen feszültségek voltak a trafón, és a végfokot ki szeretném cserélni TDA7294-re. Meglehetne oldani mert ilyenblokkokban van pl a végfok a hangszinszabályzó, bemenetválasztó stb. Pedig olyan nagyon jó lenne ha meglenne
Azt megkérdezhetem hogy hogy kerressem a google-ban?? Felturom a netet mert nagyon kell
Hello!
Alapvetően két kézenfekvő megoldás van. (Az első egyszerűbb de drágább) - Szilárdtest relét használsz. A bemenetét a Led helyett bekötöd, a kimenetét sorba az izzóval. - MOC3020..MOC3061-es optocsatolót és triac-ot használsz az adatlap 5. ábrája szerint. (A különbség annyi, hogy az 1-es/2-es lábát kötöd a Led helyett be (1-es az anód). A kimeneti oldalon az "RL" jelenti a lámpát. A triac-ot a lámpák árama szerint választod meg. üdv! proli007
sziasztok! nem annyira keresek, inkább segítséget kérnék.
Azt szeretném tudni, hogy hogy kell kötni a mellékelt rajzon az alkatrészeket? az egyik az eredeti, a másik az én elképzelésem. előre is köszönöm:Máté
Hello!
Hát néztem én is mint egy "vett malac". De most már látom, hogy ez egy "kihagyásos" nyák fólia. (Tehát a felete vonalak "ki vannak kaparva". Tehát az van összekötve, amit a sárga "téglaalapok bekereteznek. De meg kell nézni a stabi be és kimeneti oldalát, hogy az megfelelő helyen van-e. (Vagy a nyák melyik oldalán, mert ez a nyák forrasztási oldalát ábrázolja és az alkatrészek a másik oldalon vannak.) üdv! proli007
köszönöm szépen, most már minden világos, tehát akkor az én ötletem sem volt olyan rossz...
Hello!
Keresem az ALPINE 3539 typ. autós erősítő kapcsolási rajzát. Bővebben: Link ilyen a fizimiskája. Akinek esetleg van rajza hozzá, kérem ossza meg velem ! Köszönettel : IMi
még egy kérdésem lenne
a regulator, most egy 7805-ös. azt szeretném kérdezni, hogy hogy kell bekötni?(képek az előző hozzászólásomban) még kezdő vagyok, tahát legyetek szívesek úgy leírni, hogy a fém fele, vagy a műanyag fele néz fel, vagy le. Máté
Ez inkább a "Kezdő kérdések" rovatba való, de ha beírod a Google -ba a 7805 - öt, 1000 adatlapot találsz, megnyitod az egyiket, és kiválasztod azt, amelyik megegyezik a tieddel tokozásban, és meglátod a bekötését.
Szia!
Ebben az esetben az alkatrészek a fóliaoldalról vannak beforrasztva, nincsenek furatok az alkatrészeknek. Bár egy-két kondit én még tennék arra a stab. IC-re, meg egy néhány kilós ellenállást a kimenetére...
Ez igazán egyszerű, az ilyen tokozásokat mindig szemből kell nézni, lábakkal lefelé, bal oldali láb bemenet, középső a test, a jobb oldali a stabilizált 5V.
A kimenetet egyébként tudod emelni, ha a középső lábat nem közvetlen kötöd a testre, hanem mondjuk közé teszel egy 1k ellenállást, akkot nem 5V jön a kimeneten hanem pár volttal több. Ha így sem tiszta, itt egy kép. Bővebben: Link Üdv. D.
Köszönöm, így már értem
Ez akkor igaz, ha TO220 -as tokozású a 78xx. Ezen kívül van még 3 féle tok. A TO3, és TO39 lábkiosztása más.
Persze, utólag gondoltam rá, csak már elég késő volt, de
Idézet: „Köszönöm, így már értem ” Ezek szerint TO-220 volt. Üdv.
Sziasztok!
Ha úgy jegyezzük meg, hogy szemből nézve a baloldali a legpozitívabb, a középső a legnegatívabb, a jobb oldali pedig az előző kettő közötti feszültség, akkor a negatív feszültségű 79xx sorozat TO220 tokozású változataira is jó bekötést kapunk (föld, -bemenet, -kimenet)... Sziasztok
helló
Megépítettem ezt a rajzot és a 0.39ohm helyett 1ohm-osat kaptam a boltba. Nagyon melegszik az ellenállás kell-e neki hűtés? |
Bejelentkezés
Hirdetés |














