Fórum témák
» Több friss téma |
Fórum » Kapcsolási rajzot keresek
Témaindító: Kallai Csaba, idő: Márc 11, 2006
Témakörök:
Köszönöm a segítséged!
Köszönöm ránézésre jó lesz
Márt csak a miérteket kell megértenem
Itt a Móricka-rajz. Ha késleltetni akarsz, akkor a LED anódjára kell tenni egy kondit. Sajnos nem értem rá túl sokat foglalkozni vele, ezért csak az elvet nézd. Lehet, nagyobb (áramú) tirisztor kell, és a 100 Ohm 8W helyett - lehet - jobban jársz egy 24V 5W-os izzóval, ami addig világít, míg a tirisztor tilt.
Üdv!
A HE 1995/8 (263oldal) számában található egy kapcsolás amit a motor paramétereihez igazitva jó lehet neked. Próba cseresznye. . Egy poti val állitható az az áramhatár amikor lekapcsol, gyetlen hátránya hogy a lekapcsolás után az áramkört ujra feszultség alá kell helyezni manuálisan.Üdv MCsanyi.
Hello!
Kis tirisztor itt KT505, de más 1A-es kis tirisztor is jó hozzá. üdv! proli007
helló
El tudnád küldeni nekem a rajzot ?
Hi ILaci!
Én is belefutottam hasonló problémába, úgy hogy a javasolt kapcsolás nekem is jól jött. Kicsit nyomoztam, LOMEX / LM317 katalógus / minta kapcsolások, stb. Szóval ha már áramgenerátort csináltunk az LM-ből. (kimenet, figyelő ellenállás, terhelés) akkor az Rx-et, nem az Adjust és föld közzé kéne kötni?
A másolás védelem miatt az Acrobatból sajnos nem tudtam kimenteni ,de itt megtalálod :
link
A mellekletben kuldottre gondoltal? -a link amit irtal, csak az accountodra bejelentkezo kepernyo-
Pedig elsőre jó volt
,na mindegy akkor innen:Bővebben: Link
Még annyit, hogy én magnó motorokkal próbáltam a kapcsolást, azokkal tökéletesen működik.
Most leltem a neten (lasd kepmelleklet) ket kulon tapot hasznalnak, mivel nyakzarlathoz hasznaljak, ahol nem ohajtjak tonkretenni az aktiv elemeket. Ha kell a teljes cikket printscreen-elem.
lidi 483340 hozzászólásánál a második bővebben :link feliratnál, Hobbi Elektronika 1995/ 8 számát keresd
Amit Te mondasz, az a feszültség szabályozó.
Az adatlap pontosan mutatja. Az adj. lesz a kimenet, és NINCS testelve! Rx pedig adj. és kimenet közé kötve. Max kimeneti áram = 1,2 / Rx. (LM317 esetében)
Köszönöm!
Sziasztok!
Valaki tudna segiteni? Az ELLER DDS 200 S erősítő kapcsolási rajtzát keresem. Esetleg nincs meg valakinek? Köszi
(Proli007)!
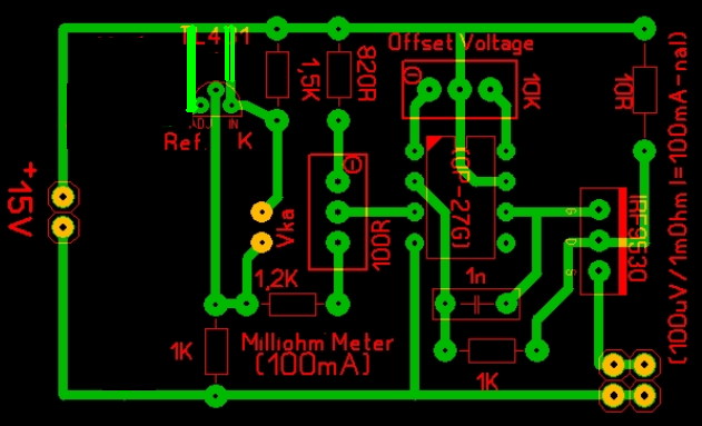
Az általad ajánlott kapcsolást megterveztem. De! elbizonytalanodtam a TL431 (bekötését) illetően,csatoltam a képet leellenőriznéd?Köszönettel Unbreakable
Sorry ,elméreteztem
Hello!
- A TL431-nek csak 2.5V-ot kell adnia. Így nincs más feladat, mint a vezérlő elektródát összekötni a katóddal. Ez mehet a plusztápra, az anód meg az előtét ellenálláson keresztül a mínuszra. Így a plusztáphoz képest fog adni -2,5V feszültséget. - Amit te rajzoltál, akkor használják, ha a negatív táp a közös pont, és +2,5V-nál nagyobb referencia feszültséget akarnak elérni. Az általam alkalmazott kissé szokatlan de semmi különös nincs benne.. Berajzoltam volna de a Tinában nincs TL431. (Átkapirgáltam, csak a Paint-ban..) - Viszont az OP27 jó IC, csak valószínűleg a mellékletben látható két paraméter miatt nem lesz megfelelő. (Főleg a bemenet, az adatlap szerint nem közelítheti meg 1V-ra a plusz tápfeszt.) üdv! proli007
Hello!
Még egyszer köszönöm a segítséged Azért még érdekelne,hogy ha én nagyobb mérőárammal akarok dolgozni,akkor beköthetem a potit a TL-re (a műveleti erősítő paraméterei megengedik-e? Mit kell néznem?), mert lehet (nagyobb) árammal kell dolgoznom? üdv! Unbreakable Kerüljük a felesleges sortöréseket, ha kérhetném! Kösz: Frankye
Sziasztok!
Szükségem lenne egy digitális(vagy ha így szebb PWM ) audió erősítő rajzára! A teljesítményben 50W-ot kellene tudnia körülbelül. nagyon szépen köszönöm előre is! Üdv: Izeg.
Erre a tárhelyre nagyon sok TV-ről és monitorról tettem fel dokumentációt. Azt sajna nem tudom, hogyan és hova lehetne nyilvánosabb helyre, állandóan szem elé tenni ezt a linket, hogy a fórum terhelése előtt TV és monitor rajzok keresésekor először ide látogasson az érdeklődő "kolléga".
Szia!
Lehetséges lenne beszédesebb fájlnevekkel illetni a feltöltött anyagot? Sok fájlról nem lehet tudni, hogy mit tartalmaz.
Hello!
Úgy látom nem elég világos, hogyan működik a dolog. - A TL431 alapból 2,5V feszültséget állít elő. - Ebből a potis feszültségosztó 1V feszültséget állít elő, a plusz tápfeszültség pontjához képest. A potira "csak" azért van szükség, hogy az ellenállás és a referencia feszültségének szórása miatt, a kimenő áram pontosan beállítható legyen. (Viszont nem írtad, hogy milyen elvárt pontossággal szeretnéd előállítani az áramot. Mert azt befolyásolja a TL431 referencia hőmérséklet változása, az IC offset (főleg offset drift) mértéke, és a shunt ellenállás hőmérséklet együtthatója, stb...) -Tekintve, hogy a Fet Souce árama megegyezik a Drain áramával a Drain feszültségének változása nem befolyásolja az áram értékét. Ettől lesz a kapcsolás áramgenerátor. - A műveleti erősítő gondoskodik arról, hogy a referencia 1V feszültség legyen a 10-ohm-os shunt ellenálláson is. Ha az ellenálláson a feszültség állandó, akkor a rajta folyó áram is az. - Mivel az 1V referencia feszültség a plusz tápfeszültséggel közös pontot alkot, a műveleti erősítő bemenetei, +15V-1V feszültségen vannak. A katalógus adat szerint az OP-nél ez nem lehetséges, de a TL071-nél igen. - Alapból minél kisebb referencia feszültségre, és shunt ellenállás alkalmazása lenne célszerű. De az 1V-ot azért választottam, mert a TL offset feszültsége kb. 3..5mV lesz. Ez a referenciánál, kb. 0,3..0,5% hibát fog okozni. A shunt ellenállásnak azért lenne célszerű csökkenteni az értékét, mert így kisebb lenne a feszültségesésé rajta, azaz kisebb lenne a hőterhelése. Ami egyben kisebb ellenállásérték változást jelentene a hideg és meleg állapota között. (Precíziós mérés esetén, ide precíziós pld. manganin, vagy hőkompenzált ellenállásra lenne szükség.) - Azt is figyelembe kellene venni, hogy szakadt bemenőkör esetén, közel a tápfeszültség jelenik meg a kimeneten. De ez akár egy nyitóirányú (méróponttal párhuzamos) szilícium diódával, 1V-os szint alá csökkenthető. - Ha a mérőáramhoz szükséges feszültséget nem a tápból, hanem alacsonyabb feszültségforrásból nyered, akkor csökkenthető a hőtermelés, és a műveleti erősítő paraméter gondjai is "eltűnnek". De ebben az esetben esetleg negatív tápfeszültség is kell a műveleti erősítőnek, mert a műveleti erősítő, csak akkor nyitja ki a Fet tranyót, ha annak kimenete biztosítja a Fet G-S küszöbfeszültségét. (ez itt kb. 4..5V) - A 10ohm csökkentésével egyszerűen növelhető a mérőáram. De ekkor számítani kell a Fet hűtését is.. Remélem nem kevertelek össze.. Üdv! proli007 |
Bejelentkezés
Hirdetés |




. Egy poti val állitható az az áramhatár amikor lekapcsol, gyetlen hátránya hogy a lekapcsolás után az áramkört ujra feszultség alá kell helyezni manuálisan.

,na mindegy akkor innen:










