Fórum témák
» Több friss téma |
Fórum » Kapcsolási rajzot keresek
Témaindító: Kallai Csaba, idő: Márc 11, 2006
Témakörök:
Köszi a választ! Nekem is benzineshez kell és így már eldőlt a vegyek-ne vegyek dilemma. Kapcsolást nem kérek, mert nincs benne szinte semmi
![]() Üdv
Sziasztok!
SABA CI 310 erősítőhöz keresek rajzot. Előre is köszi a segítséget. Üdv: Tom.
Ganz KK UASNC/400V
A javításához kapcsolási rajzot keresek. Béla A hozzászólás módosítva: Jan 6, 2022
Moderátor által szerkesztve
Ha még nem rajzolta vissza senki, akkor nem fogsz találni...
Nyilvánvalóan elektronikát tartalmaz, amihez tápfeszültség kell. Ha ez nem transzformátor, akkor esélyes a kondenzátoros megoldás, ami - elsődleges és időzített - hibaforrás. A hozzászólás módosítva: Jan 6, 2022
Sziasztok. Korábban valaki küldte nekem kérésre az LM317-el építhető csepptöltő kapcsolást de elvesztettem a linket a hozzászólásra. Ha esetleg valaki ismeri a kapcsolást annak hálásan köszönöm ha idelinkeli nekem.
Crystal-tone LJ40 (1961 elvileg) kapcsolási rajzot keresek
Szevasztok! Próbáltam különféle kulcsszavakra keresni, hátha korábban már volt hasonló kérés, de nem hozott eredményt. A fent említett, s a képeken látható lemezjátszó kapcsolási rajzát keresném javíttatáshoz / restauráláshoz. Eredetileg egy rádióba volt beépítve, de egyelőre külön dobozba kerülne, s ha a rádió is újra üzemképes, akkor vissza ![]() Minden tanácsot, javaslatot előre köszönök!
Marhára bonyolult elektronikája van annak a lemezjátszónak.
Van egy rövidre zárt forgórészű 220V-os motor. Ez egy kapcsoló segítségével csatlakozik a hálózatra. Tehát a kapcsolás: Villásdugó, kábel, kapcsoló, kábel, motor.
Milyen rajzot szeretnél?
Egy darab motor van benne, ami - ha megkapja a hálózati feszültséget forog. A kapcsolóját a kar jobbra mozdításával lehet BE állásba vinni, a lemez kifutó barázdája pedig KI kapcsolja. A sebességváltó a motor lépcsős tengelyén mozgatja a gumi közlőkereket (ez szokott elporladni) - ami a lemeztányér belső peremét hajtja. A hangszedő (PU) mono kristály, de lehet beletenni sztereo rendszerűt is. A hozzászólás módosítva: Jan 12, 2022
Köszönöm
Köszönöm
![]() Sietve akartam letudni, ezért sem vezettem fel hosszan ![]() Az információ nem nekem lenne, én nem foglalkozom elektronikával. A kapcsolási rajz vagy, ha fogalmilag az közelebb esik, bekötés nem nekem volna, egy lengyel gyereknek segítenék vele, aki szert tett egy román gyártmányú Darclee rádióra, amibe ez a szép magyar lemezjátszó került, amúgy biztosan gyárilag, mert kaptam tőle olyan képet, ahol volt gyári címke román nyelven. Na most se a rádió, se a lemezjátszó nem működik, mindkettő átesett már valami mókoláson. A rádióból elektroncsövek is hiányoznak, szakadás stb. A lemezjátszót kiszerelte, de azon is volt már ügyködés, mert a feszültségváltó (110/220) bekötése hiányos, szakadt átforrasztott. Illetve a bekapcsolás módja (lemezjátszójé) is kétféle, ha jól értettem. Egyfelől az általad is leírt, hagyományos kar mozgatással, másrészt a kar alatt van egy kapcsoló, amiről úgy gondolja, szintén a ki-be kapcsoló akkor ha a lemezjátszó a rádiótól különszerelve működne. De én a képen úgy lttam ez csak valami tolókar, semmilyen kábelezés bele nem vezet, de nem tudom. Ezeket értettem a köztes nyelven, távolról ![]() A motor kábeleinek burkolása 4 színű, egy kék, egy piros és két fehér. Ezekről kaptam rossz minőségű képet ott pl a fehér sem egyértelmű, mert az egyik még fehér, ha jóindulatú vagyok, de a másik lehetne kékes, lilás, feketés is, ami megfakult. Továbbá ha jól értettem a feszültségváltón a kábelezést beforrasztotta egy másik, későbbi típusú Crystal-ton lejátszó alapján, ami dobozba szerelésű, de lecsapta a biztosítékot. Azt nem tudom egyébként mennyire expert a gyerek villamosságilag, de csinált már ügyes dolgokat. Hát szóval ezek alapján lenne neki segítség bármilyen bekötési javaslat ![]() Amit, ha van szintén köszönök
Sziasztok Kedves Fórumtársak!
Keresem a Proel Smart aktív szubjának, nevesül az S12A-nak a kapcsolási rajzát, vagy rajzait. Ez már a kapcsoló üzemű tápos, és végfokos változat. Sajnos ami fent található olasz nyelvű vagy az ismert rajzos oldalakon, az nem ez a verzió, amire szükségem volna (még nem D-osztály és a táp is hagyományos). Az is nagy segítség volna, ha valakinek esetleg lenne egy ilyen típus kézközelben, és akkor a belsejéről készült néhány fotó is segíthet az alkatrészek azonosításában (jópár alkatrész leégett, értékük-típusuk nem ismert...) - nagyon esetleg egy működő szub mérésével még több minden kiderülhetne. Előre is köszönöm, üdv.: Péter
Ez még "nem D-osztály és a táp is hagyományos"...és nem is "Smart"...de azért tekintsd meg.
Kedves elektronikával foglalkozó fórumtársaim!
Kábé 25 évvel ezelöt építettem egy kapcsolást aminek azt hiszem, hogy az volt a neve hogy széles sztereo. Müveleti erösitö volt benne És egy potméterrel lehetett Szabályozni hogy mennyire hatásosan müködjön. Nagyon tetszett akkor a hangja, valahogy sokkal jobban szoltak vele a sztereo zenék. Ezt a rajzot keresem, nagyon hálás lennék ha valaki megosztaná velem! köszönöm a segítséget elöre is!
Szia!
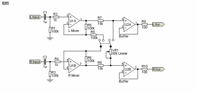
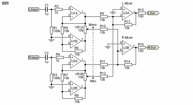
Én is foglalkozom ezzel, egy mastering konzolba tervezek ilyesmit betenni. Az ausztrál Rod Elliot oldalán van ilyen pl. Ha beszélsz angolul, nagyon szépen leírja, elmagyarázza.... https://sound-au.com/project21.htm Ide is mellékelek onnan pár rajzot. De emlékeim szerint volt régi magyar könyvekben is hasonló...mindjárt megnézem.
szia
elküldik levélben kattintani csak tudsz a képre? 3/nap ,saját neved benne lesz a pdf-ben. A hozzászólás módosítva: Jan 30, 2022
Hello! Na, találtam még ezt-azt....
Először is, Király-Ferenczi: Elektronikai Receptek II. c, könyvéből.... Sztereoszélesség-beállító áramkör. Kifotóztam az odavágó leírást is hozzá. Ez egy elég széles körben utánépített kapcsolás volt azt hiszem, így lehet ez az, amit eredetileg kerestél... Ezen kívül rémlett még máshonnan is hasonló kérdéskör, találtam még a régebbi Siposban (Hi-Fi Erősítők Építése, a sárga-fekete) is idevágó kapcsolásokat. Ha érdekes, küldöm hozzá a szöveges részt is. Elnézést a gyatra minőségű fotókért, hirtelen ilyen lett, most nem tudtam szkennelni.... Természetesen - mint az ilyen és hasonló megosztásoknál illik - megadom még egyszer az okosságok forrását, remélem a szerző urak nem bánják, ha közkinccsé válik a tudásuk. Tehát: Rod Elliot - Elliot Sound Products (ESP), Ausztrália - https://sound-au.com/ Király Andor-Ferenczi Ödön: Elektronikai Receptek II. (Műszaki Könyvkiadó, Bp., 1988.) Sipos Gyula: Hi-Fi Erősítők Építése (Műszaki Könyvkiadó, Bp., 1978.)
Üdv.:Gyártási rajzot keresek Ikarusz külső 24 v-os negatív gerjesztésű generátorhoz, vagy fesszabályzót. Amivel eddig próbálkoztam Liaz fesszabályzó 2 percig hibátlanul működött azután elfüstölt.
Köszönöm: fokormanyzo.
Sziasztok.
Olyan tápegység rajzot keresek ami 12V DC-ből 2-300V DC-t állít elő, lehetőleg amikor eléri a kimeneti kívánt feszültséget (feltölt egy kondenzátort) akkor fékezve az oszcillációt csökkentve saját áramfelvételét. Egy DC CDI gyújtáshoz lenne rá szükségem, esetleg elméleti síkú megvalósítás is jól jöhet.
Sziasztok!
Anno (talán Elektorban) volt egy hőkompenzált áramforrás rajz, ha jól emlékszem TL431 meg diódák... sehol nem találom Vagy is keresek 4mA-es nagyon stabil áramgenerátor rajzot.
Hello!
Nem lehet esetleg az, hogy az nem TL431 volt, hanem egy LM334 és a diódája? (7. oldal) Csak az is TO92 tokban van?
Szép jó reggelt mindenkinek! Egy Samsung tv táp kapcsolási rajzot keresnék. Köszönöm szépen !
Hello! Nem "egy" !!! ...hanem van típusszáma a TV-nek+ tápegységének is (lehet plazma-tv?)
![]() Azt pl. ide beírod...és letöltöd. A hozzászólás módosítva: Feb 18, 2022
Sziasztok!
Tudna valaki kapcsolási rajzot Skytec AMP1500 MK-II erősítőhöz? A hozzászólás módosítva: Feb 18, 2022
|
Bejelentkezés
Hirdetés |

















Vagy is keresek 4mA-es nagyon stabil áramgenerátor rajzot. 






