Fórum témák
» Több friss téma |
Pedig jó kis kapcsolás ez ha jól van megcsinálva, szerintem inkább az IR való a kukába.
Ezen a vcs-t sehogy sem fogod megoldani, nem arra való. Nem tudni hogy mi a cél, de kis teljesítményre a flyback a legjobb, ami nekem leginkább bejött az az UC38xx + FET (nem véletlenül van szinte mindenben használva), ennél is kisebb teljesítményre meg a TNY sorozat. Nagyobb teljesítményhez meg mehet az UC nyitóüzemben, akár a hegesztő kategóriáig.
Én feladtam ezt a dolgot, nem megy nem megy, Rákosi szabály, ami nem megy azt nem kell erőltetni!
![]() (Amit mondtál viszont azt még kipróbálom hogy mindenhova a megadott alkatrészértéket teszem majd be.) Most UC-vel próbálkozom majd. Igazából 2db azonos méretű tápot akarok építeni LED szalag hajtásra, de ha nem jön össze és úgy látom hogy nem igazán akar akkor inkább megveszem párezerért a tápokat... Az idő pénz. A hozzászólás módosítva: Júl 6, 2014
Ezt valóban kár erőltetni, Kínából pár száz Ft-ért kapsz már LED drivert aminek egyik végét bedugod a hálózatba, a másikra meg rákötöd a ledeket. Az IR ide egyébként sem lett volna jó mert nem áramgenerátor.
Nem kell áramgenerátornak lennie, 12V 5-10A kell mert SMD5050 LED szalagokat hajtok vele majd meg.
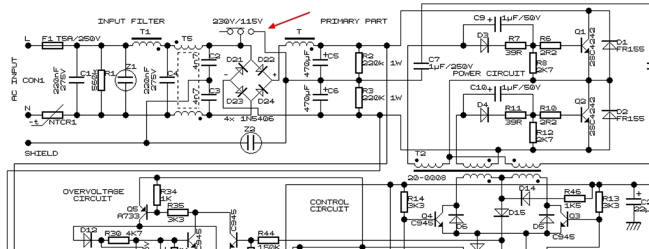
Én a trafót a rajz szerint készítettem, azzal nem lehet gond. Holnap átnézem jobban a dolgokat, kaptam pár tippet mit nézzek meg!
Üdv mindenkinek, azt szeretném kérdezni egy kedves és segítőkész hozzáértő hobbielektronikus fórumtárstól, hogy hogyan lehet egy kapcsolóüzemű tápegység kimenő egyenfeszültségét jobbá varázsolni audió (hibrid fejhallgató erősítőhöz) felhasználási területre.
Adott egy Canon nyomtató 24V 670 mA-es tápja aminek a sekunder oldalán a kimeneten egy 330 µF-os kondi van (ha ezt nagyobbra cserélném javulna az egyenfeszültség minősége?)vagy milyen kisebb átalakítás segítene javítani a tápból kijövő egyenfeszültség minőségét? minőségen azt értem, hogy minél simább zavarmentesebb egyenáram legyen a táp kimenetén az érzékeny fejhallgató erősítő számára. mellékelem a táp kapcsolási rajzát, kérem aki tud segítsen benne nekem ez nagyon fontos volna... nagyon köszönöm. A hozzászólás módosítva: Júl 7, 2014
Ezét leginkább sehogy, de megpróbálhatod esetleg még azt mivel nincs nagy áramfelvétel hogy teszel a kimenet után még egy LC vagy RC szűrőt.
Idézet: „kimenő egyenfeszültségét jobbá varázsolni audió” Mit értesz ezen? Ez így totál semmitmondó, mint az audiofil dumák többsége. Miért nem lenne egyenfeszültésg szempontjából jó? Ha egy kis ripple van, akkor az a kutyát nem zavar, ha az erősítődnek van elgendő tápelnyomása abban a frekvenciatarotmányban. Ha pedig zavarok, tüskék vannak, akkor így kell menni: Először a primer oldalt kell rendbetenni. Nincs RCD snubber, így szép kis lökések vnanak ott, azt csillapítani kell. Utána haladunk a szekunder fele, ha CCM flyback, akkor ott is vannak tüskék, hiába van schootky (lábinduktivitás), szóval oda is jöhet az RC snubber. A kondi legyen LOW-ESR, és érdemes párhuzmaba kötni vele egy MKP meg egy kerámia kondit, a jobb csillapításért. Használhatsz LC szűrőt, de nem feltétlen szükséges. Ezek után a kimenet szép DC lesz, ami marad, azok a zavarok. Ha jól van tervezve a nyák, a trafó (van árnyékoló majdnemmenet), el van rendes zavarszűrővel látva, akkor azu sme lehet baj. A hozzászólás módosítva: Júl 12, 2014
Sziasztok !
Tudnátok nekem egy picit segíteni ? Adott egy AT tápegység trafója, hogyan lehet kideríteni hogy a secunderek kozül melyik az 5v és melyik a 12 v os kimenet ? Összesen 6 szekunder lába van, a két középső egybe van kötve, a GND az felul jon ki.
Legtutibban induktivitásmérővel. A feszültség a menetszámmal egyenesen arányos, az induktivitás pedig a menetszámmal négyzetesen.
Ezen kívül lehet még ellenállásméréssel, általában az 5V a legnagyobb áramú, így annak a legkisebb az ellenállása, de ez közel sem van mindig így!
A bekötése elvileg szabványos, mindig ugyanazok a lábak vannak helyileg is ugyanott. Hogy hol azt most éppen nem tudom megnézni, de a neten biztos lehet találni nyákfotókat.
Egyébként pedig az 5V-os ág vastagabb mint a 12V-os. Azon 3-3 szál huzalnak kell párhuzamosan lenni, a 12V-os ágon pedig 2-2-nek. De ha valami nagyon régi kisebb teljesítményű táp volt, akkor lehet hogy 2-2 és 1-1 szál az arány, olyan 0,6-0,7 körüli átmérőből. Találtam is egyet itt. A hozzászólás módosítva: Júl 14, 2014
Sziasztok! Tudnátok infót adni arról, hogy mennyit eshet a primer fesz? Nekem 330 voltról 350W terhelés mellett 20 voltot esik a primer fesz. Ez soknak számít? Ha rövidre zárom az NTC-t egy kicsit jobb, de csak pár volttal. Erősebb diódahíd megoldaná a dolgot? Primer puffer 600µF körül.
Ki lehet számolni. A kondit a hálózati szinusz félhullámai töltögetik, a táp meg folyamatosan húzza ki belőle a töltést. Ha soknak tartod növeld a puffer mennyiségét, vagy növeld meg annyival a szekunder feszültséget. Vagy építs pwm tápot.
Sziasztok!
Egy olyan kapcsolóüzemű tápegységet kellene építenem, ami legalább a következő egymástól független feszültségeket tudja: 4x +-12V 100mA 1x +-12V 1A 1x 5V 1A IGBT meghajtó optok tápellátásához kellene, a feszültség ingadozás nem túl kritikus, de 10% alatt legyen lehetőleg. Az üzemi feszültség ha megoldható 150V és 600V DC között változna, tehát vagy előfordulhat hogy vagy csak 150V dc feszültség lenne vagy 230V ac illetve 400V ac. (Különböző helyeken is meg kéne állnia a helyét ezért keresnék valami nem túl bonyolult kapcsolást.) Nem vagyok otthon a kapcsoló üzemű tápokban így kérnék egy kis segítséget ki mit javasol milyen áramkört kéne megépíteni?
4A-es graets hidam van benne a primeren, kicsit melegszik is. A nagyobb gondom nem ez, hanem az, hogy a + GND - között nem egyenlő a feszültség. A pozitív oldalon 59V, a - oldalon 63V. A két szekunder huzalsodrony tökéletesen egyforma, ezzel már sokat játszottam. Sima graets szekunder egyenirányításom van. A szkópom nem megy, még nincs új. Az lehetséges, hogy az egyik hullám nagyobb mint a másik és ez okozza? Habár azt hiszem az IRS IC-ben ez ki van küszöbölve és fix.
600V DC-ről működő táp izgalmasan hangzik, de oda biztos, hogy komoly biztonsági szempontokat kell figyelembe venni. Ha az átüt, több a halott, mint a sebesült
Pc tápokon azt hiszem kapcsolóval oldják meg, hogy 230 vagy 110v ac a bemenet. Gondolom a kapcsolási frekvenciát változtatja, hogy különböző primer fesz mellett megmaradjon a szekunder. Egy ilyesmi kapcsolást talán több állásúra is meg lehetne építeni, de nem tudom, hogy ekkora tartományban képes lenne-e működni. Talán még kapcsoló nélkül is megoldható.
Nem értem, ha IGBT meghajtó optókról beszélsz, akkor hova megy az, ha nem kapcsolóüzemű tápba? (és kapcsolóüzemű tápokhoz nem értesz)
![]() Több szabályzott kimeneti feszültség, kis teljesímény (<50W), ez egyértelműen flyback. Az egyetlen szivacs benne az a bemeneti 600V DC. Emiatt legalább 1000V-os MOSFETre lesz szükséges. Azonban lehet trükközni. Gondolom hatásfokra nincs nagy megkötés, tehát jó be kell majd snubberelni, hogy a MOSFET kikapcsolásnál ne legyen nagy plusz tranizens. Ezen kívül úgy csinálni, hogy tegyük fel a 12V-os szekunderre 30 az áttét, szóval a visszafesz 360V. Ebből az következik, hogy 150V bemenetnél erősen CCM-ben fog menni, 360V körül eléri a TM-et, míg 500-600V körül már DCM-ben fog menni. De lehet úgy is megcsinálni, hogy 150-250V között TM, utána DCM, a primer induktivitástól függően. Pontosan mi lenne a cél és minek kell +/-12V? Szerintem amire akarod szánno, ott eleve van egyszerűbb megoldást. Pl a motorhajtás van IGBT-vel, akkor miért nem gate trafó? Akkor elég lenne gey 12V-os segédtáp, ami standard.
Tegyél rá szimmetrikus terhelést, mondjuk mindkét kondival legyen párhuzamosan egy egy 6k8 ellenállás és mérd meg úgy.
Idézet: Nem. Bejelöltem a képen hogy hol van a kapcsoló. „Gondolom a kapcsolási frekvenciát változtatja, hogy különböző primer fesz mellett megmaradjon a szekunder.”
A Z1 és Z2 azok varisztokor lennének? Vagy Micsodák? Nem láttam még ilyen rajz jelet.
Üdv.!
Jó, a 600V dc csak egy lehetőség lett volna, nincs még konkrét cél, jó lett volna ha 400Vacről is menne, de akkor meg lehetne csinálni, hogy egy külön táp lenne 400V acra és 230V acra(meg 150Vdc-re).
Ez a CCM, DCM, TM nekem semmit sem mond. +-12V azért kell, mert azzal szeretném kapcsolgatni az igbt-ket (lehet +-15V is). Gate trafónál meg ugye ugyan annyi gate trafó kell mint amennyi független tápfesz, nincs kedvem annyi magot beszerezni tekercselni, és a szigetelés se semmi (400V ac egyenirányítva), az optoban jobban bízok plusz már azzal terveztem meg a meghajtót és úgy van megtervezve az áramvédelem is, hogy az optók egyszerre lekapcsolhatók. Esetleg jó lenne egy pár kapcsolás vagy valami ami alapján el tudok indulni, hogy egyáltalán lássam hogy is működik egy kapcsolóüzemű táp. Ugyan nem értek hozzá, de ha úgy is kell egy kapcsolóüzemű táp akkor már talán nem sok probléma ha többféle feszültséget tudnem tudom mennyivel lesz bonyolultabb az áramkör, de talán nem sokkal mintha sima standard 12V és 5V lenne.
Szerintem Y kondik mert más nem szokott olyan helyen lenni. Hogy miért úgy van jelölve azt csak a rajzolója tudná megmondani.
Idézet: „Gate trafónál meg ugye ugyan annyi gate trafó kell mint amennyi független tápfesz,” Ez téves! Ha egy háromfázisú motrot hajtasz, akkor mindössze 3 gate trafó kell. Egy gate trafó mag ráadásul frektiől (vagy mérettől) függően 20-150 forint. Idézet: „szigetelés se semmi (400V ac egyenirányítva),” Az egyszerzománcozott huzal 500Vac-t szokott bírni, de a 400Vac egyenirányítáva akkor is kismiska ahhoz képest, amennyi egy megfelelő primer-szekunder szigeteléshez szükséges hálózat galvanikus leválasztását végző transzformátorban (2-4 kV szigetelés kell!). Idézet: „optoban jobban bízok plusz már azzal terveztem meg a meghajtót” Cserébe az optó baromi lassú. A gyors opto meg nagyon-nagyon drága ![]() Idézet: „az optók egyszerre lekapcsolhatók” Igazából ez kevés. Ha IGBT-ket használsz, akkor a lekapcsolásnál az IGBT-k gatejét célszerű nemcsak 0-ra vinni, hanem egy negatív impulzust kapcsolni rájuk. De még mindig nem tisztáztad, hogy mit csinálnál az IGBT-kkel. Szerintem amit csinálnál ott van jóval egyszerűbb és olcsóbb megoldás. Eleve szerintem egyszerűbb lenne bootstrap módszerrel a lebegő feszültségeket előállítani. Vagy mondjuk egy kapcsolóüzemű áramgenerátorról tölteni (kis önrezgő szarral). Ezeket lehetne helybe rakni, hogy a lebegő rész parazita kapcitása csökkenne, vagyis a plusz félhíd áramok csökkenénnek, ami jó dolog.
Sziasztok!!!!
Meg tudnátok nekem mondani, hogy mié lehet ez a tápegység? És kb milyen teljesítményű lehet?
Ha jól sejtem, akkor először egy kétfázisú TM PFC van, aztán mintha lenne két flyback konverter, jó nagy trafókkal. Saccra én 500W-ra tippelek, de hogy pontosan mennyi, azt nem tudom.
3 fázisú motormeghajtót szeretnék csinálni (eddig tlp250-be gondolkodtam).
Bár azt nem értem gate trafó hogy lesz elég 3db, a másik én eddig nem találtam olyan helyen ahol be tudnám szerezni egykönnyen.
Kapcsolóüzemű tudás nélkül akarsz motormeghajtót csinálni? Ez azért kicsit meredek. Mi nem kapcsolóüzemű egy frekiváltóban?
Van három félhidad. A félhíd alsó és felső IGBT-jét/MOSFET-jét komplementer jellel kell táplálnod. Amikor az egyik be a másik ki + holtidő. Szóval egy párra elég egy gate trafó. Az egyetlen korlátozó tényező az a kitölési tényező tartomány. Eleve kerülendő 10% alatti vagy 90% feleti kitölés, mert ekkor elfogyhat a tápmaradék (egy d-osztáylú erősítő is torzít ekkor rendesen), és ekkor nehéz átvinni trafóval, de vannak rá megoldások. A vezérlésed izolált lesz, vagy nem? Ha nem izolált, akkor baromi egyszerű. Fogsz egy valak kuka kompakt izzót és kiszeded belőlük a kb 10mm átmérőjű kis ferritgyűrűt, tökéletes gate trafó. Mjad megtekered trfillárisan, és akkor még a szórt induktivitása is jó alacsony lesz. A menetszáma frekidtől függ. Ha izolált kell, akkor kicsit szívás van. Az egyik opció az az, hogy szerzel triplazománc huzalt (nem kell sok 10 dekával elvagy), és azzal tekered meg. Azzal van 3kV szigetelésed kb. Kis gyűrűmagot szar körbetekerni speckó szigetelővel, ezét ez felejtős. A másik opció, hogy szerezel kicsi ferritmagokat EI16 vagy hasonló kis vackokat. Ilyeneket kicsi forward tápokból szerezhetzs, de ez ritkább móka. Úgy látom, hogy nagyon láma vagy még a témában, és nem ez lesz az egyetlen kérdésed egy frekiváltóval kapcsolatban. Egy jó frekiváltómegalkotása nem egyszerű. Egyik barátom ebből írta BSc szakdogáját. Én most első ránézsére azt tartom legjobb megoldásnak, hogy gate trafóval átivnni energiát is, és aztán a gate trafó szekunderén van eg yplusz elektornika. Ez akkor célszerű ha úgy 5A feletti meghajtó áram kell. Meg így lehet nyerni a kitöltési tényező határon is.
A vezérlő valószínűleg egy pic lesz és nem ártana izolálni. Olyat hogy triplazománc huzal még nem is hallottam valószínűleg nagyon nehézkes lenne beszerezni a környéken főleg ilyen kis mennyiségben.
A kapcsólófreki is változhat akár menet közbe is kb 8-20khz között(mondjuk először örülök ha megy egy fix értéken). A kapcsolóüzem lényege a pwm, amivel tisztában vagyok, de kapcsolóüzemű tápot még életembe nem terveztem. Egyébként meghajtó áramnak elég kis érték kellene nem? A másik, hogy olyan picet választottam ami eleve 6db pwm kimenettel rendelkezik és van benne holtidő állítási lehetőség is. Ez nem biztos, hogy gate trafó szempontjából túl jó.
A mikrokontrollerekkel csak annyi a baj, hogy nagyon zavarérzékenyek. Egy tápegységben / frekiváltóban pedig előfordulnak sugárzott, és vezetett zavarok. És ha a szoftver megbolondul, szikraeső lesz a vége.
Természetesen lehet jól tervezni ilyen áramkört, de nem kezdőként. |
Bejelentkezés
Hirdetés |





Az idő pénz.











