Fórum témák
» Több friss téma |
El is felejtettem írni, de a csempevágó első körben nem jött be. Letöredezik az éle.
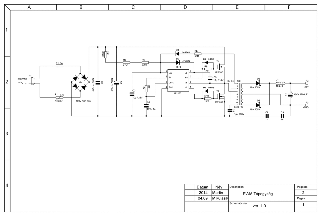
Ezt a tápot akarom megépíteni, de más topológiával PC tápból bontott EI33-as trafóval, amit eredeti állapotában használnék fel. Azonban az én elrendezésemben a primer oldala fordítva kapcsolódna a fetekre. Ez befolyásolja a működését, vagy önrezgő üzemben nem számít a tekercselési irány?
Másik kérdésem ahhoz kapcsolódik, hogy észrevettem, hogy a főtrafó 4 kivezetés a képen látható módon, minden PC táp panelen össze van kötve. ( Beültetés felöl nézve.) Ezek az 5V-os ágak párhuzamosítása? Mekkora feszültség vehető le ezen kivezetésekről földhöz, illetve egymáshoz képest?
Ha a linkelt tápot építed az nem önrezgő, hanem a 2153 rezgeti. Ha rezonánsra gondolsz annál is ugyanúgy mindegy a primer bekötése, mint ahogy a közönséges trafónál is mindegy hogy a dugvillát hogy dugod a konnektorba.
A PC trafó bekötése egyértelmű a táp nyákjáról is, ha mégsem, akkor lehet ilyenekre guglizni, neked is megtalálja. Az 5V-os ágak több szálból állnak, így párhuzamosítva vannak. A primer általában 38-40 menet, a szekunderek pedig 5V-os 3 menet, a 12V-os pedig 3+4 azaz 7 menet (sorba van kötve a másikkal). Hátha nem megy a matek, ezért leírom azt is, hogy a primer kb. 150V-jából így 12V körül lesz az 5V-os ágon és 26V körül a 12V-os ágon, ha teljes kitöltésen megy a táp. Hogy a teljes kitöltés mi azt kérlek ne kérdezd meg...
Ezt a két típust mindig összekeverem!
Önrezgő ahol a trafó is a rezgő kör eleme, razonáns ahol külső elem kapcsolgatja "ide-oda" Egyébként szétbontás nélkül meg lehet állapítani a tekercselési itányt? Van erre valami szabály, mint a jobb/bal menetes csavar...Köszönöm a trafós képet, ez következetességi hiba volt részemről, és mikor egy ilyen kézenfekvő eredményt kapok válaszul, engem még inkább bosszant mulyaságom, mint mást...
Az önrezgő az amihez nem kell külön oszcillátor (IC vagy más formában) mert maga a kapcsolás egy oszcillátor. A főtrafó nem (csak részben a visszacsatolások miatt), de a gate trafó az része ennek az oszcillátornak. A teljesítménytrafót váltakozófeszültséggel kell meghajtani, vagy így vagy úgy, mert az egyenáramot ugye nem lehet transzformálni.
A rezonáns dolognak ehhez semmi köze, mert lehet mindkettő rezonáns is meg nem is. Ha nem rezonáns akkor a kapcsolóelemek (fetek) áramot szakítanak meg, emiatt melegedni fognak. Ha rezonáns akkor a főtrafó a soros kondenzátorral rezonálni fog, szinuszos áram fog folyni, a fetek ennek az áramnak a nullátmeneteinél fognak kapcsolni, jóval kevésbé fognak melegedni. Csatoltam egy képet hogy hogyan néz ki egy smps primer árama különféle módokban. A tekercselési irány a főtrafónál mint mondtam lényegtelen, a gate trafónál lényeges, de ott sem maga az irány a lényeg, hanem a tekercsek egymáshoz képesti iránya. Ha a gyárira vagy kíváncsi akkor kérdezd meg tőle.
A panelterv ebben a formában biztosan nem életképes. Nincs meg az előírt minimális kúszóút a 230V -os és a leválasztott rész között.
Idézet: „Ha nem rezonáns akkor a kapcsolóelemek (fetek) áramot szakítanak meg, emiatt melegedni fognak. Ha rezonáns akkor a főtrafó a soros kondenzátorral rezonálni fog, szinuszos áram fog folyni, a fetek ennek az áramnak a nullátmeneteinél fognak kapcsolni, jóval kevésbé fognak melegedni.” Ez a megfogalmazás azért elég pontatlan. Rezonáns alapvetően, ha van valamilyen (nem zavar jellegű) rezonancia, emiatt az áram nem négyszög vagy háromszög. Van pl LCLLC konverter, ahol alap + 3x feki van, az is rezonáns. Érdekes az LLCC konverter is, amit a PKNC szeret. De azértl mondhatjuk, hogy egyszerű rezonáns esetén az áram szinuszos jellegű (pl soros rezonáns konverter vagy LLC konverter). Alapvetően a rezonáns nem mindig jelent lágykapcsolást. Lágykapcsolás szempontjából kettőt különböztetünk meg: - ZCS: a kapcsolóelemek kikapcsolása (közel) nulla áram mellett történik. Soros rezonáns konverter esetén a rezonanciafrekvencia alatt ilyen tartományban vagyunk. (LLC konverternél is ebben a tartományban csak a mágnesező áramot kell megszakítani - ZVS: a kapcsolóelemek bekapcsolása (közel) nulla feszültség mellett történik. Soros rez konverter és LLC konverter esetén a rezonanciafrekvencia feletti tartomány ilyen (ezen kívül az LLC konverter esetén a rezonanciafrekvancia alatt is megvalósul bizonyos körülöményke között, lásd cikk) Én a konvertereim többségét ZVS-re építem, és elég jelentős áramot szakítanak meg a FETek. Azonban MSOFET-nél többnyire ez sokkal nagyobb előnnyel jár, szóval a ZVS sokkal kevesebb veszteséggel jár, mint a ZCS. MIndössze gondoskodni kel a gate gyors kisütésről, és a nem túl gyors félhíd átmenetről (utóbbi a zavar szempontjából is előnyös, kiseb a dU/dt). A sori féle önrezgő rezonáns esetén bár az áram szinuszos jellegű, azért sem ZVS sem ZCS nincsen. ZVS-t egyszerűen lehetetlen belőni, ZCS pedig azért a jelentős mágnesező áram miatt nincsen (stabil frekvenciához kell valamennyi belőle). Ha összehasonlítunk egy átlagos keménykapcsoló konvertert, ahol az áram tökéletes háromszögjel, akkor könnyű belátni, hogy amennyiben a rezonáns konverter nem is ZVS, de sokkal kisebb áramot szakít azonos átlagos áramnál (vagyis azonos bemenő feszültség esetén azonos teljesítménynél), így eleve csökkennek a kapcsolási veszteséget. Azonban azt meg kell jegyezni, hogy a rezonáns működés a vezetési veszteségeket általában növeli. Bár ezek egy részét tudod, azért biztos vagyok benne, hogy sok a pontatlanságod. (másképp nem szidnád annyira a rezonáns konvertereket, illetve amikor rezonánst akartál volna csinálni, akkor mutattad vona, hogy van -e ZVS/ZCS, nem csak, hogy kevésbé melegszik) Persze a nagy rész V1rusH-nak és a többieknek szól.
Egyrészt az alap félhidas megoldás volt feszegetve, másrészt amíg az alapvető dolgokat is keveri addig semmi értelme annak hogy a ZVS-el meg LLC-vel küzdjön, mert úgy sem tudja beállítani. Az ZCS meg tök egyszerű neki mert megépíti a hard switch-et, betesz egy soros kondit, a szkópon beállítja a közel szinuszos áramot és örül.
Nem pont neki szól, de ahogy olvasgatom a kérdéseket soknak fogalma sincs arról hogy hogy lesz a hálózatból DC a kapcsitáp kimenetén, de már építeni akar, meg PC tápot átalakítani (megtekeri a ferritet és bedugja a konnektorba meg hasonlók). Ehhez kell nekik a segítség, nem a PKNC dolgihoz, azt fejlesszék ők maguk. Idézet: „amíg az alapvető dolgokat is keveri addig semmi értelme annak hogy a ZVS-el meg LLC-vel küzdjön” A kifejezéseket kevertem, az alapelvet (némileg) ismerem. Némileg, mert ez a ZVS, ZCS, LLC ismeretlen dolgok előttem. Gondolom talán üzemmódokra utaló kifejezés. Idézet: „Nem pont neki szól, de ahogy olvasgatom a kérdéseket soknak fogalma sincs arról hogy hogy lesz a hálózatból DC a kapcsitáp kimenetén, de már építeni akar” Ez itt hobbi elektronika fórum, nem várható el magas szintű szakértelem, már ha elvárható bármilyen is, mert sokan valóban alapvető ismeretek nélkül ugranak neki. Nekem van két elektrós szakmám, mindkettő egy tanfolyam keretében végeztem (tv videotechnikai műszerész és erősáramú villanyszerelő). Mindkettő ad annyi alapvető elektronikai ismeretet (az első mindenképp), hogy hozzá merjek fogni egy ilyen berendezés építéséhez, de kevés ahhoz, hogy ismerjek ilyen fogalmakat, mint miket lorylaci említett. Mindazonáltal jó azért ha valaki mélyebben bele mer menni a témába, mint most lorylaci. Akit érdekli a téma, az (gondolom) utána olvas a témának, én legalább is biztos rákeresek, aki meg tényleg azzal sincs tisztában miként lesz DC fesz a táp végén, ne is fogjon neki. (Bár ennek ellenére mégis teszik, mint tapasztalható) Hogy a megnevezést keverem, az t tudjuk be annak, hogy az elekrto része oldala csak hobbi nekem is, és hosszú idő után most van módom újra foglalkozni vele, és új ismereteket szerezni- De ez egy személyes vélemény, minden személyeskedést mellőzve! És ez úton is köszönök minden segítséget!
Véleményeteket kérem erről a nyáktervről! A fentebb linkelt kapcsolás alapján rajzoltam, bár az alkatrészekből biztosan ismerős.
Szia!
Bocs, hogy belekötök a rajzba, de a te terveden a sec fojtó a negatív ágban van. Ezzel már eltértél Pepe fórumtárs által közzétett kapcsolástól.
Szia!
Nem veszek semmit belekötésnek! Ha hibás abrajz, akkor hibás! Pont ezekre az észrevételekre van szükségem! Valóban, felcseréltem a kondival! Más szempontból elfogadgató? Vezeték méretek, távolságok? A hozzászólás módosítva: Márc 26, 2015
Inkább még elméleti szinten legyen meg a hiba mint aztán füstjelek.
Habár én is gondolkodok ezen a kapcsoláson csak a dupla vagyis 2x50V os verzión mégsem ugrottam még neki a legyártásnak, csak a nyáktervet készítettem el. A kísérletezésről inkább olahtamas fórumtársat kell kérdezni. Mondjuk valamikor még régen olvastam itt a fórumon, hogy magas frekis dolgoknál jó elkerülni az éles derékszögű sáv kanyarokat. A többiben mások szerintem többet tudnak segíteni. Én is csak lelkes kezdő vagyok, aki még csak az olvasgatás szinten van. A hozzászólás módosítva: Márc 26, 2015
A 2x50V-os tetszik nekem is. Kaptam egy kapcsolást, (bár szerintem itt is fent lehet) ahol két trafót kapcsolgat az ir és a két fet. Szeretnék megépíteni. Valami hasonlót is, csak az ic különntápról menne, nem a nagy trafóra tekernék.
Múlthéten lebontottam 16db pc tápot, trafóm van dögivel, főleg ez az ei33 trafó, csak nem mindegyikre tudok tekerni. Van stby trafó is és kis segédtáptrafó is. Az jó volna e célra talán.
Elméletben nálam egy nyákra szerelhető kis 12V os trafó egyenirányítva pufferelve plusz egy stab ic lenne a segéd táp.
Elégtelen a tisztázási távolság!
Ez így nagyon veszélyes!
Sziasztok!
Szeretném megépíteni ezt a tápot Bővebben: Link és a cikk végén írja a szerző hogy valamelyik dióda rossz helyen van, de azt nem hogy melyik. Talán a D8 vagy a D7? Nem a primer tekercs lábai közé kellene rakni egyet záróirányba? Amúgy D8-nak mi lenne a szerepe, és mit jelent a dióda után hogy virtual? Előre is köszönöm a segítséget!
A "virtual" a Multisim programban azt jelenti, hogy az a dióda csak szimulációs célt szolgál, fizikai megjelenítés ("footprint") nem tartozik hozzá. Így azt nem is lehet a Ultiboard nyáktervezőbe átvinni.
Nem értem, a kapcsolási rajz készítője miért nem egy tokozási adatokkal megadott diódát tett oda. Megtehetné, a "label"-be meg beleírhatná a valódi, általa használ és méretekkel rendelkező alkatrész nevét.
Hiba volt a kapcsoláson, de azóta javítva lett. Amúgy meg ott a D7 és D8-nál is, hogy UF5404. Hol a probléma?
Pepe tápján sincs sokkal nagyobb védő táv, azért "másoltam" így át. De valószínű, ha eljutok a megépítéséig, akkor bemarom, mint ahogy az is biztos, hogy ezt a topológiát átrendezem, mert nyák zabáló. A vezérlést valószínű külön palelra rakom és föggö legesen rakom a fő panelre.
A hozzászólás módosítva: Márc 27, 2015
Szia!
Ha jól értem akkor a rajzon az összes dióda most így rendben van? Megépíthetem a tápot úgy ahogy most van a rajzon? _BiG_ : értem, köszi.
Nekem nincs problémám különösebben, a "virtual" mibenlétét firtató kérdésre válaszoltam (én is Multisim-Ultiboard párost használom házi tervezgetésre). Legfeljebb az a fura, hogy - a konkrét tervezőprogramot ismerve -, milyen tákolásos megoldással tervezte a nyákot a készítője, hiszen a "virtual" feliratú diódák nem kerülnek át a kapcsrajzolóból a nyáktervezőbe (lehet, hogy ez volt a hibák oka). Ha meg ki lettek cserélve a diódák valós footprinttel rendelkező alkatrészekre, akkor miért nem azt a rajzot tette közzé a szerző.
Mindenesetre én sosem adnék ki a kezemből ilyen rajzot, mint amit itt közzétettek ilyen "virtual" alkatrészekkel - pláne, ha hibás is volt kezdetben. A hozzászólás módosítva: Márc 27, 2015
7 mm tisztázási távolság vana, ami az ECMA-287 és az UL 60950 szerint is megfelelő az adott feszültségre. Nálad 5mm nincs meg (lásd 1nF kondik).
Ezen kívül figyelni kell a transzformátor megfelelő szigetelésére is. Az előbb említett kúszóútnak ott is meg kell lennie. Idézet: „milyen tákolásos megoldással tervezte a nyákot a készítője, hiszen a "virtual" feliratú diódák nem kerülnek át a kapcsrajzolóból a nyáktervezőbe” A nyákot sprint layoutban terveztem. Idézet: „Mindenesetre én sosem adnék ki a kezemből ilyen rajzot, mint amit itt közzétettek ilyen "virtual" alkatrészekkel - pláne, ha hibás is volt kezdetben.” A hibát ahogy észrvettem, javítottam. Ezek után a kapcsolás rendben van, én megbízhatónak mértem, és a nyákterv is jó, nagyjából megfelel a biztonságtechnikai követelményeknek. Ha szerinted ilyet nem szabad közzétenni, akkor szívesen leveszem a többi cikkemmel együtt. De akkor mi maradna? A naponta belinkelt gagyi kapcsolások és életveszélyes nyáktervek? Lásd a legutóbbi példát, amit még ÁRULNAK is! A hozzászólás módosítva: Márc 27, 2015
Akkor már értem, miért nem volt gond a "virtual" alkatrészekkel.
A nyáktervet nem néztem meg, elnézést kérek. Ha már jó, akkor halleluja ![]() Nem mondtam, hogy nem szabad, a korlátozás rám vonatkozott ![]() Az életveszélyes nyáktervek, kapcsolások dolgában egyetértünk. Hogy árulnak ilyet, szomorú.
Látszik hogy nem sok tápot, LED drivert stb. javítasz mert akkor napi szinten szomorkodnál. Laptop táp trafójában a primert és a szekundert a huzalok zománcrétegén kívül 0,5mm levegő választja el egymástól. Led driveren rajta a CE jelölés, kettős szigetelés meg amit csak akarsz, közben ha fordítva dugod a hálózatra akkor a kimenet földjén ott csücsül a frázis. Hálózati USB-s telefontöltő primert - szekundert az Y helyett mezei kerámiakondi köti össze. És ez csak 3 példa a sokból. Vehetsz belőle az ebay-en kilószám, nap mint nap.
Pepe tápjának a vezérlés részét smd-vel akarmàn elkészíteni, de nem ismerem a tokozások méretét. Melyik 50mil-es? Ellenállás, kondik.
A hozzászólás módosítva: Márc 28, 2015
Ha az SMD méret a gond arra megint csak rá lehetne guglizni, egyébként meg itt van.
|
Bejelentkezés
Hirdetés |





Önrezgő ahol a trafó is a rezgő kör eleme, razonáns ahol külső elem kapcsolgatja "ide-oda"
Egyébként szétbontás nélkül meg lehet állapítani a tekercselési itányt? Van erre valami szabály, mint a jobb/bal menetes csavar...




Tegnap este guglizgattam, de információ túltengést kaptam. Tapasztalat nélkül nem voltam biztos abban melyik ami nekem jó. A dolog furcsa fintora, hogy ezt a doksit meg sem találtam... 