Fórum témák
» Több friss téma |
Fórum » Kapcsolóüzemű táp autóba Hi-Fi-hez
Sziasztok!
Az lenne a kérdésem, hogy létezik-e olyan kapcsitáp ami szimmetrikus feszt ad? (+-70V kéne, kb 500W) Vagy még jobb, hogyha van egy olyan kapcsolás ami a sima DC-ből csinál szimmetrikus DC-t. ![]() Üdv Gold007
Nekem van egy kapcsolásom ami asszimetrikus váltófeszültségből csinál szimetrikus egyenfeszültséget. De a negatív oldalt nem lehet annyira terhelni mint a pozitívat. Valamelyik Elektor újságban volt. Ha jó lesz akkor előkeresem.
Sziasztok!
A segítségeteket kérném,hogy van nekem egy 500w os két csatornás hidalható autós végfokom.A belső tápfeszültség +-27v,de szeretném át alakítani +-35-40v ig.Ehhez milyen át alakítások szükségesek a táp részében?A vég fok része már át lett méretezve oldalanként két pár 2sd1047-2sb817 vég tranzisztor párral.Segítségeket előre is köszönöm.
Köszönöm a segítséget, de sajnos az nem lenne jó. Egy erősítőhöz kéne úgyhogy mindkét oldalt egyenlően terhelné.
Ez nem ilyen egyszerű.
A végtranyó helyett betettél másikat? Ok. De a végtranyó bejáratán is megnézted, hogy megfelelő lesz-e a vezérlő jel? A munkapont megváltozik! A tápban több menet szekunder tekercs kell, hogy a kimenő fesz nagyobb legyen. A kimenő fesszel négyzetesen nőni fog a kivehető teljesítmény. Tehát akkor a primerre is tekerni kell. Akkor kellenek erősebb fetek, de akkor méretezni kell azoknak a vezérlését is, hogy ne legyen tüske, és a snubbereken is lehet változtatni kell. A mag átvisz ekkora teljesítményt? Serintem nem, mert nem szokták túlméretezni. Ja, és akkor nem beszéltem a szekunder oldali diódákról és puffer kondikról. Össze tudod gányolni, de annak mi értelme lenne? Lenne egy nagyobb kimenő fesz tápod, ami nem bírja a terhelést. Tök jó! Annak a hangja puha lesz és égetni fogja a hangszórókat nagy hangerőn. A helyedben inkább kicserélném a bent lévő alkatrészeket jő minőségűre és sokkal jobb hangot kapnál. Teljesítményben nem lenne több, de a hangok megszólalása és energia olyan elementális lenne, hogy azt gondolnád erősebb az erősítő. Nem. Csak végre megkapták az alkatrészek amit mindig is meg kellett volna kapniuk. A megfelelő körülményeket.
Üdv Mindenkinek! Van nekem két olyan végfokom hogy TDA2030 és TDA7377!!
Ezekből szeretnék csinálni egy kisebb erősítőt ami 12V-ról megyen (pl Akkumlátor) és a megfelelő tápot a végfokoknak egy TL494-es vagy hozzá hasonló IC állítaná elő kapcsoló üzemű "módban"! Ha jól néztem a végfok IC-k adatlapját akkor mind a kettő megyen már akár 12V-ról is! Ahogy utólag viszont elnézegettem és böngészgettem a TDA7377-el lenne a nekem való kis erősítő! Autóba kellene egyik ismerősömnek! Aki tud segítsen nekem ebben valamilyen kellően megfelelő kapcsolási rajzzal! Nyákterv az nem szükséges! Legfőképpen csak egy jó kapcsolási rajz kellene mint például a mellékelt pdf-ben is látható! csak az egészet TDA7377-hez kellene átalakítani ha lehetséges! A végfok IC 4 csatornás de hidalva kellene 2 csatornához!! Minden segítséget és választ elfogadok!! Előre is KÖSZÖNÖM mindenkinek a segítő válaszait!! A hozzászólás módosítva: Okt 3, 2014
A pdf-jét eléred itt. A 4. oldal középső rajzot követsd (Figure 2: Double Bridge)! Igazából 18V-ig kéne a tápot felvinni a max. teljesítményhez, de nem feltétlenül szükséges! 14,4v-tal számolnak. Mellékelem is neked!
A hozzászólás módosítva: Okt 3, 2014
Üdv. Ez meg van mert az IC adatlapját már átböngésztem! De úgy szeretném megoldani, hogy kapcsolóüzemű táp legyen úgy mond az áramforrás és meglegyen az IC-nek a 18V-os táp feszültség!
Üdv. Véleményed szerint a mellékelt kapcsolás működne?? Körülbelül mekkora kimenő teljesítmény lenne 12V-os tápfesz mellett??
2x35W. Miért nem nézed meg az adatlapját.
Hello. Tudja valaki hogy autós erősítő táp TL494 lelkű, újratekertem a trafóját a régivel megegyező menetszámmal csak több vékony huzalból hogy hasznosabb legyen, szóval tápfesz emelés volt a cél és egy kevés teljesítmény növeléshez felvittem a frekit 80KHz-re (duplájára) így kaptam majd 10-10V-ot pluszba, szól nem melegszik semmi. A kérdésem az, ezzel a megoldással meddig lehet elmenni mert az IC adatlapja 300KHz-et ír max.
Sajnos nem tartom valószínűnek , hogy jó ötlet a frekit megemelni .Az addig rendbe van hogy ez a táp nagy valószínűséggel nem szabályzott feszültség kimenetü, mert ha az lenne a feszültséget nem tudtad volna megemelni e módon.De az ,hogy neked a fesz megemelkedett nem azt jelenti hogy nagyobb teljesítményt is tudsz kivenni a tápból. Autós erősítők általam mérten 33Khz-42Khz között szoktak menni"biztos vannak kivételek is" nagy általánosságban. Nagyon valószínű viszont hogy a ferrit mag ezen a frekvencián képes a legjobb teljesítmény átvitelre is. Persze kisirletezni lehet, de ahhoz a gyárilag tekert és gyári frekvencián mérni kellet volna egy teljesítményt, hogy tudd mekkora teljesítményre volt képes tekercselés előtt ill tekercselés után az inverter. Mert a nagyobb fesz nem jelent még nagyobb teljesítményt is .Valamilyen müterheléssel terhelni kellene a feszültség kimenetet addig a pontig míg a feszültség nem kezd drasztikusan esni.S akkor a felvett áramból ill a feszültségből tudnál teljesítményt is számolni.
A hozzászólás módosítva: Dec 6, 2014
Ha a régivel megegyező menetszámmal tekerted újra, annak egyrészt semmi értelme nem volt, másrészt nem lehet több a feszültsége hanem pontosan ugyanannyi kell hogy legyen.
A másik. Mivel a táp hard switch, ha megemeled a frekit a duplájára akkor a kapcsolási veszteség is a duplája lesz a feteken, tehát jobban fog melegedni. Gondolom üresen próbáltad ki, nem a névleges terheléssel. Üresen nyilván nem melegszik... Teljesen mindegy hogy az IC adatlapja mennyit ír (egyébként 4-500kHz-ig is elmegy), egy ilyen tápot nem érdemes 60kHz-nél magasabb frekin járatni, pont az imént leírtak miatt.
Ez így van. Látod, minden hiába... megint előállt a vak vezet világtalant tipikus esete...
Köszi a választ, és az építő jellegű kritikát neked is Ge Lee-nek is. Akkor visszaállítom a frekit eredetire. Egyébként nem dupla teljesítményt akartam belőle kihozni ez egy 4ch erősítő középmagas megy róla kocsiban csak egy picivel feljebb akartam vinni a csúcs körüli határt.
Üdvözletem. Hirtelen nincs sok időm visszakeresgetni a hozzászólások között de látom sokan tda7294-hez építettek tápot kocsiba. A kérdésem az lenne hogy a hidalt 7294-eshez nem tudna valaki egy már megépített biztosan működő szimmetrikus tápot mellékelni?
Csak a kapcsolási rajz ismeretében nyúlnék hozzá, mert abból azért lehet néhány dologra következtetni (mekkora feszültséget-áramot-teljesítményt bírnak a végtranyók, a táp primer fetjei mekkora áramot tudnak biztonsággal kapcsolni, stb.). Ha feszültséget akarsz emelni, ahhoz a szekundereket kellett volna megtoldani 1-2 menettel. Ehhez még ki sem kell venni a trafót, csak kiforrasztani a végét és átbújtatni a gyűrűn azt az 1-2 menetet.
Aztán vagy bírja vagy nem, meg gondolom a puffereket is cserélni kellene mert az adott tápfeszre voltak méretezve.
Beírod a gugliba angolul hogy autós táp rajz vagy valami hasonlót, utána a keresést a képekre állítod, és több százat kell hogy találj. De tettem fel régebben ide egy rajzot, az többet ér mindnél amiket a gugli talál. Ráadásul még működik is, mondjuk nem erősítőt hanem egy állóhelyi fűtést hajtott akkuról.
Mondjuk azt már nem nagyon értem hogy minek ilyet építeni, amikor olcsóbban kapsz készen. Árultam az apróban gyári, hibátlan 4 csatornás erősítőt kb. 5000-ért, senkinek sem kellett mert "drága". Inkább megvették 3000-ért a rosszat amiből hiányzott egy csomó alkatrész, meg valaki már szétjavítgatta a tápját, persze eredménytelenül... Egyébként a TL494, SG3524(25) van zömében a tápokban, persze láttam már olyat is amiben egy 2 tranyós astabil multivibrátor hajtotta a feteket (interkonti). De normálisat UCC-vel érdemes építeni.
Sziasztok, tudja valaki ennek a kapcsolásnak milyen feszültségek közt szabályozható a kimenete? 0-90 lenne?
A hozzászólás módosítva: Dec 8, 2014
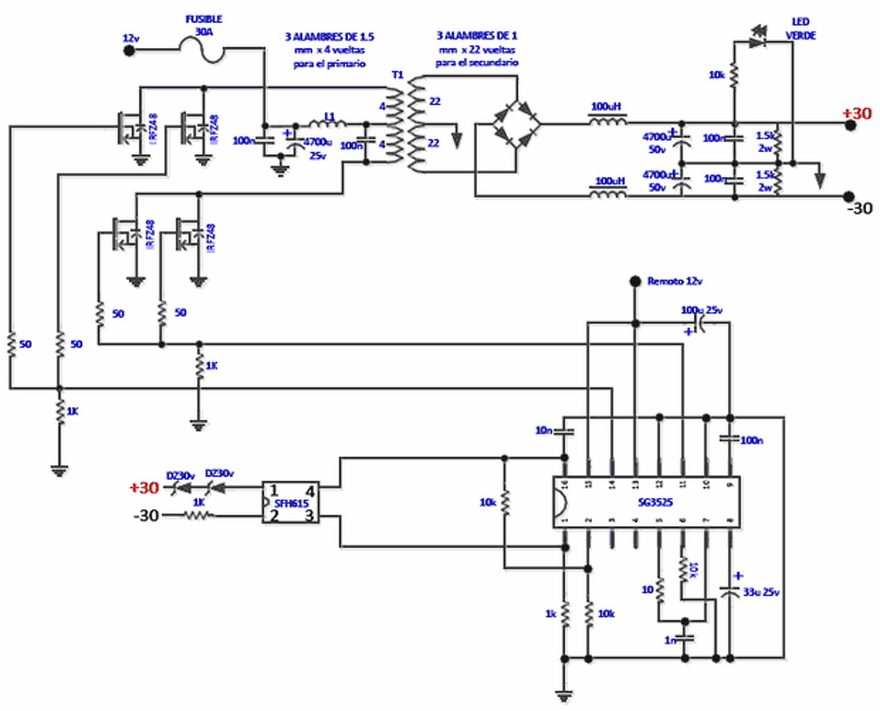
Üdv. Emmzolee tápját szeretném megépíteni , most rendelem össze az alkatrészeket kérem szépen akinek van két percre mondjon egy áment egy alkatrészre amit ki szeretnék váltani. A retről rendelek , MBR10200CT sajnos nincs ott, hejette MBR10100G 100-at néztem. Kisebb a feszültségtűrése. Ha ezeket rakom bele az első variáció hejett számíthatok arra hogy eldurranik a dióda a túlfeszültség miatt? Itt a link a tápról. http://www.hobbielektronika.hu/forum/topic_post_1374993.html#1374993
Egyrészt nem működik a link, másrészt a címsorba másolva valami lay jön. Abból semmi nem derül ki, rajz kellene. Ha a teljes szekunder feszültség nem éri el a 100V-ot, akkor elég lehet a 100V-os is. Persze lesznek túllövések, azzal is számolni kell.
Ilyen helyekre 300V/15A-es diódákat szoktam rakni, mondjuk ott van hozzá +/-90V tápfesz.
Bocsi javítom a linket. emmzole táp Egy hidalt tda7294-et szeretnék róla hajtani , annak +-35-37v bőségesen elég. Milyen alternatív diódát tudnál esetleg javasolni hejette?
Ahhoz elvileg elég a 100V-os dióda, de csak normálisan tekert trafó esetén (kis szórás). Ellenkező esetben a névleges feszültség négyszerese is lehet a feszültségtüskék amplitúdója.
Én vettem régebben egy zacskó bontott STTH-t, azokat használom, nagyon jók. Körül kell nézni a webshopokban.
Értelek, egy dolgot nem tudok még mép gedig azt, hogy MPSA06 sincs sajnos reten , mivel tudnám kiváltani? Most keresgetem de nem igen találok pedig szeretném ma este leadni a rendelést karácsony után ez lenne a programom hogy megépítem. Van rengeteg pc táp trafóm is hozzá. Sőt bocsánat találtam ez megfelelne? MPS-A 42G
A hozzászólás módosítva: Dec 16, 2014
Üdv az uraknak. Megépítettem az ebben a fórumban található 500W-os smps tápegységet de sajnos olyan problémába ütköztem hogy a 300mA-os nyugalmi áram helyett néhány másodperc bekapcsolás után felmászik másfél amperre az üresjárási áramom. Nem tudok mire tippelni elvileg jó menetszámokkal és jó irányba is tekertem meg a trafót.
Mi meg arra nem tudunk tippelni hogy milyen rajzot építettél meg. Mint ahogy arra sem, hogy kellően szoros csatolásban tekerted-e a két félprimert.
Utóbbira egy igazán jó megoldás van, amit már le is írtam néhányszor. Összefogod a huzal sodratot amiből a két félprimer lesz, és egyben feltekered. Majd tetszőlegesen szétválogatod a sodratot kétfelé, lehetőleg úgy hogy minél inkább összevissza legyenek, tehát ne úgy hogy csak simán kettéveszed. Most látom hogy linkeltél már párszor, de rajz az egyszer sem volt köztük csak nyákterv. A hozzászólás módosítva: Dec 26, 2014
Mellékelem a tervet amiről beszélek ez még a béta korai terv, nekem az újabbik van meg de ez az alapja KAPCSOLÁS . Már 10 féle képpen tekertem a trafót, szorosan egymás mellé minden menetet de ez az össze vissza dolog amit mondasz új.. eddig arra törekedtem hogy a menetirányok ne változzanak meg tehát ha elindulok balról jobbra az egyik fél primerrel akkor a másik is abba az irányba menjen. Sőt kipróbáltam egy rendes atx táp ei33-as trafójával bekötve az 5 voltos kivezetésekre a primert és az átellenes oldalán meg kijött a szekunder. De sajnos így is indulás után átmegy több amperbe az üresjárási áram. Így mórickában próbálgatom ahogy a képen látod.. az elkókat kicserélem esr-esekre amint rendelek remélem nem az zavarja be. Viszont érdekes ha csak az egyik fél primert kötöm be akkor megjavul 120mA az üres járási áram és a pc trafó egyik szekunderén ott a 40volt mint ahogy a leírásban is szerepel ahonnan koppintottam az ötletet.
A hozzászólás módosítva: Dec 27, 2014
|
Bejelentkezés
Hirdetés |

















