Fórum témák

» Több friss téma
Fórum » Kapcsolóüzemű tápegység
 
Témaindító: Rendszer, idő: Feb 18, 2006
Témakörök:
Lapozás: OK   61 / 123
(#) gulyi88 válasza dani9228 hozzászólására (») Máj 6, 2016 /
 
Inkább az egészet újra kell tekerni. Ha gondolod késöbb lerajzolhatom hogyan kell.
(#) dani9228 válasza gulyi88 hozzászólására (») Máj 6, 2016 /
 
Húh, az gáz. Elég jól összetekertem . Persze, azt megköszönném.
(#) gulyi88 válasza dani9228 hozzászólására (») Máj 6, 2016 /
 
Nem tudom mivel tekerted eredetileg, de a terv 1db 1mm-es drótot ír. Ha ezzel tekered akkor egyszerűbb a dolgod.
Szóval kell 2x6 menet a primernek, akkor fogsz 2 szál 6 menetet+kivezetéseket kiadó hosszú drótot, összefogod őket és egyszerűen feltekered a dupla dróttal a 6 menetet. Végeket összekötöd ahogy rajzoltam
(egyik oldal egyik végét (b) kicsipogod a másik oldalon, hogy melyik a túlvége (B) és logikusan a nem csipogó drótot kötöd össze vele,vagy b-A val, vagy B-a).
Ugyan ez a szekuneren is, csak ott 2 db olyan hosszú drót kell, ami 14menet+kivezetést kiadja. Összefogod megtekered összekötöd a végeket.
A primer és a szekunderek ne érjenek össze a magon, hagyj közte hézagot. A szekundernek több hely kell majd, nem muszáj a magon a tekercseket pont fizikailag 50-50%-nál elválasztani.
Ha nem 1 db 1mm-es dróttal dolgozol, hanem pl 2x 20-30db 0.15mmessel, akkor mielött öszefogod egybe ezt a sok drótot, az egy érhez tartozó végeket előre egybe kell rögzíteni (tekerni rá szigszalagot, 2ment ónt, vagy csomót kötni rá), mindezt azért, hogy ne a feltekerés után kelljen bogarászni, hogy melyik drótvég melyik érhez tartozik, 40db vékony szálat szétválogatni nem leányálom.
A hozzászólás módosítva: Máj 6, 2016
(#) dani9228 válasza gulyi88 hozzászólására (») Máj 6, 2016 /
 
A primert akkor ugyan úgy mint a képen csak 3-szor, vagy elég egyszer is?
(#) dani9228 válasza dani9228 hozzászólására (») Máj 6, 2016 /
 
Az előző tekercsnél elment nagyja vezetékem, így a primer oldalra csak 2*6 menet jutott oldalanként. 100W-nál úgy sem kell több.
(#) gulyi88 válasza dani9228 hozzászólására (») Máj 7, 2016 /
 
Ja bocsánat, a primernél 3+3 drótot fogsz össze, és azzal tekersz. Így akkor összesen 6 drótot tekersz egyszerre, csavarhatsz is rajta tekerés közben, hogy ne akaron szétterülni.
(#) dani9228 válasza gulyi88 hozzászólására (») Máj 7, 2016 /
 
Hát komám, igen baba lett . Terheléssel +17,1V és -17,05V van kint. A primer oldalon nem 3db vezeték van hanem 2. Annyi még hogy a nyugalmi áram kb 120mA lett. Üresjáratban a pozitív oldalon a fesz stabil ,a negatívon apránként megy fel. Majd valami terhelést teszek rá. Köszönöm mindenkinek a segítséget
(#) dani9228 hozzászólása Máj 9, 2016 /
 
Hello. Megépítettem az új trafóval az áramkört, és 15R-15 ohm-al terheltem le a kimenetet. A kimeneten azonban leesett a feszültség +-23V-ra , +-30V-ról. IRFZ44-es fet van benne, esetleg az nem bírná el? A tápegység amiről működtetem, az 400W-os, így tuti elbírja a DC-DC konverteren lévő terhelést.
Köszi?
(#) gulyi88 válasza dani9228 hozzászólására (») Máj 9, 2016 /
 
Visszakötötted a visszacsatolást?
Mérd meg terhelés alatt az IC 3. lábán a feszültséget bemeneti testhez képest.
(#) dani9228 válasza gulyi88 hozzászólására (») Máj 9, 2016 /
 
Persze. A végfok miatt mentem csak fel +-30V-ra. 32mV van a 3-mas lábon.
A hozzászólás módosítva: Máj 9, 2016
(#) gulyi88 válasza dani9228 hozzászólására (») Máj 9, 2016 /
 
Mennyi a bemenőfesz, és mennyi a trafód menetszámai?
(#) dani9228 válasza gulyi88 hozzászólására (») Máj 9, 2016 /
 
14,4V a bemenő. Primer 2*6 , szekunder 2 * 14 .
(#) gulyi88 válasza dani9228 hozzászólására (») Máj 9, 2016 /
 
Hát az éppen a határeset.
14,4*14/6=33.6, ebből a graetzen azonnal elveszik 1.5-2V, plusz nagy szórású lett a trafó (nem gondoltam, hogy ennyire nagy lesz.).
Tekerj hozzá a szekunderekhez még úgy, hogy kb 2x22--2x27 menet legyen összesen.
(ahogy jobban kijön tekercselésileg, csönkentheted is a primer szekunder közötti hézagot akár össze is érhet.), ez már elég lesz a 30 V-hoz.
Persze a hozzátekerést is ahogy eddig csináltad dupla dróttal egyszerre tekerve.
(hagyhatsz megcsapolást is, ha előfordulhat, hogy kell kisebb feszültség is pl +-12-15V)
A hozzászólás módosítva: Máj 9, 2016
(#) dani9228 válasza gulyi88 hozzászólására (») Máj 9, 2016 /
 
Elvileg ez egy gyári kapcsolás, ott +-35V-ot írnak. Ugye a régi menetet nem kell letekerni, csak megtoldani?
(#) gulyi88 válasza dani9228 hozzászólására (») Máj 9, 2016 /
 
A kapcsrajzon 17V ot írnak.
Nem kell a régit leszedni, megtoldhatod ott ahhol abbahagytad a multkor.
Nem tudom mire használod, de autóban még a 11V ból is tudnia kell a kívánt feszültséget tartalékkal együtt szolgáltatnia így a 30 V-hoz meg feltéttenül kell a 25 körüli szekunder menetszám.
A hozzászólás módosítva: Máj 9, 2016
(#) dani9228 válasza gulyi88 hozzászólására (») Máj 9, 2016 /
 
Bocsesz, azt még én írtam oda . Mellékeltem az eredetit.

sal.GIF
    
(#) dani9228 válasza gulyi88 hozzászólására (») Máj 9, 2016 /
 
Oké, akkor tekerek még hozzá. Akkor a rajz hebás
(#) gulyi88 válasza dani9228 hozzászólására (») Máj 9, 2016 /
 
14,4*14/6=33,6V elméleti maximum és ebből még lejön ez-az-amaz...
(#) dani9228 válasza gulyi88 hozzászólására (») Máj 9, 2016 /
 
Annak mi a jelentősége, hogy a primer és a szekunder összeér vagy sem? Elvileg az lenne az ideális nem?
(#) dani9228 válasza dani9228 hozzászólására (») Máj 9, 2016 /
 
21-menetre jött ki. Olyan vezetékem meg már nincs több, remélem elég lesz :/ .
A hozzászólás módosítva: Máj 9, 2016
(#) gulyi88 válasza dani9228 hozzászólására (») Máj 9, 2016 / 1
 
Olyan hogy ideális csak a mesében létezik. A mi világunkban optimális van.
Attól, hogy a vasmagon miként helyezkednek el a tekercsek függ az, hogy mennyire vannak egymással jó csatolásban. A csatolás azt mutatja meg, hogy az egyik tekercsben létrehozott változás mennyire jelenik meg a másik tekercsen.
Minnél inkább közelednek egymáshoz a tekercsek, annál inkább jobb a csatolás köztük.
Ezt csináltad az imént a biffiláris tekercseléssel, a két tekercs, amit egyszerre tekertél, azok egymáshoz nagyon jól csatolódnak (primer1 a primer2 höz, meg a szek.1 a szek.2-höz.).
De a primert nem együtt tekerted a szekunderrel, sőtt nem is egymásra, hanem egymás mellé, így a primerek csatolása a szekunderekhez nem olyan jó.
Ez a nem olyan jó itt most egy adott értéknél optimális (az se jó, ha túl rossz. Meg most az se jó, ha túl jó).
A primer-szekunder csatolását úgy képzelheted el mint, ha a trafóval sorbakötnél egy ellenállást. Ahhogy terheled a trafót úgy csökken a kimeneti feszültsége (Ez a rossz hatás, de ezt a szabályozás egy adott értékig képes kompenzálni). De a kimeneti pufferek is ezen az ellenálláson keresztül tudnak töltődni, tehát ez korlátozza a kondik igénybevételét is, így azok hoszabb életűek tudnak lenni (Ez a jó hatás).
Plusz még a szabályozhatóság miatt is szükséges (mivel ehhez ki van spórolva a külön fojtó a kimenetről).
A hozzászólás módosítva: Máj 9, 2016
(#) Kovidivi válasza gulyi88 hozzászólására (») Máj 9, 2016 /
 
Szia. Miért kell a primereknek jó csatolásban lenniük egymással? Köszi.
(#) gulyi88 válasza Kovidivi hozzászólására (») Máj 9, 2016 / 1
 
Mikor kikapcsol az egyik fet, akkor a rá kapcsolódó primer tekercs azon részében, ami nincs csatolásban a semmivel, energia marad.
Ehhez az energiához áramkészer társul az induktivitás miatt, mivel nincs csatolásban más tekerccsel, ezért egyetlen úton tud ez az áram folyásban maradni: a szerencsétlen tranzisztoron, ezért az nem fog tudni kikapcsolni csak késöbb, mikor már elfogyott ez az energia, mindet el fogja fűteni. Sőtt olyan nagyra is képes lehet felvinni a tranzisztor feszültségét, miközben viszi az áramot, hogy az tönkremehet (hatalmas pillanatnyi teljesítmény keletkezik, akár többszáz W is lehet, igaz rövid ideig, vagy kibirja, vagy nem).
A P-S szórásban maradó energia kb fele a primeren fog utat találni magának a tranzisztor kikapcsolásakor (a másik fele mega a szekunderen).
Ha jó a P-P csatolás akkor a transzisztor kikapcsolásakor mindkét primertekercsben feszültség indukálódik, az éppen nem dolgozott tekercsoldalban indukált feszültség ki fogja nyitni a nem dolgozott tranzisztor diódáját, ehhez a primeren pont egy tápfesz+dióda nagyságú feszültség kell, ez ugyanúgy a kikapcsolódó tranzisztor tekercsén is megjelenik, és hozzáadódva a táphoz a tranzisztot dupla tápfeszig felviszi, majd itt megnyílik a másik áramút, átkommutál az áram a másik tekercsoldalra és diódára. Így a trazisztort nem gyilkolássza akkora kikapcsolási teljesítménytüske (csak annyi energiát kell pluszban elfűtenie, ami a p-p közötti szórásban reked meg).
Szóval rendkívül fontos a P-P csatolás jósága ebben a kapcsolásban.
A hozzászólás módosítva: Máj 9, 2016
(#) Kovidivi válasza gulyi88 hozzászólására (») Máj 10, 2016 /
 
Köszi. Ezt még átrágom párszor!
(#) dani9228 válasza gulyi88 hozzászólására (») Máj 10, 2016 /
 
Értem. Tekertem még rá, és így összesen 2*30 menet van a szekunderen. 30-30ohm-al leterhelve, szépen tartja a feszültséget, de 15-15ohm-al leesik 20V-ra és csökken :/ . Eddig ekkora terhelésen megtartotta a 23V-ot. A tekercsben nincs menetzárlat.
(#) gulyi88 válasza dani9228 hozzászólására (») Máj 10, 2016 /
 
Szkópod gondolom nincs.
Ha rajtahagyod a 15 ohmot (ha bírja, akkor minimum úgy 15 percig), akkor nem melegszk véletlenül valami alkatrésze nagyon (pl a trafó tekercs vagy a fetek)?
(#) dani9228 válasza gulyi88 hozzászólására (») Máj 10, 2016 /
 
Nincs Hát a fet az kb 10 másodperc alatt igen meleg, már. Borda is van rajta.
(#) gulyi88 válasza dani9228 hozzászólására (») Máj 10, 2016 /
 
Van több hiba is a dologban.
Az IRFP350 egyáltalán nem ide való, van erre sokkal megfelelőbb is (50V-os fet elég), ezt mindenképp le kell cserrélni.
A nyák vonalvezetése is modosításra szorul itt-ott.
Alkatrészeket is lehetne cserélni, bővíteni.
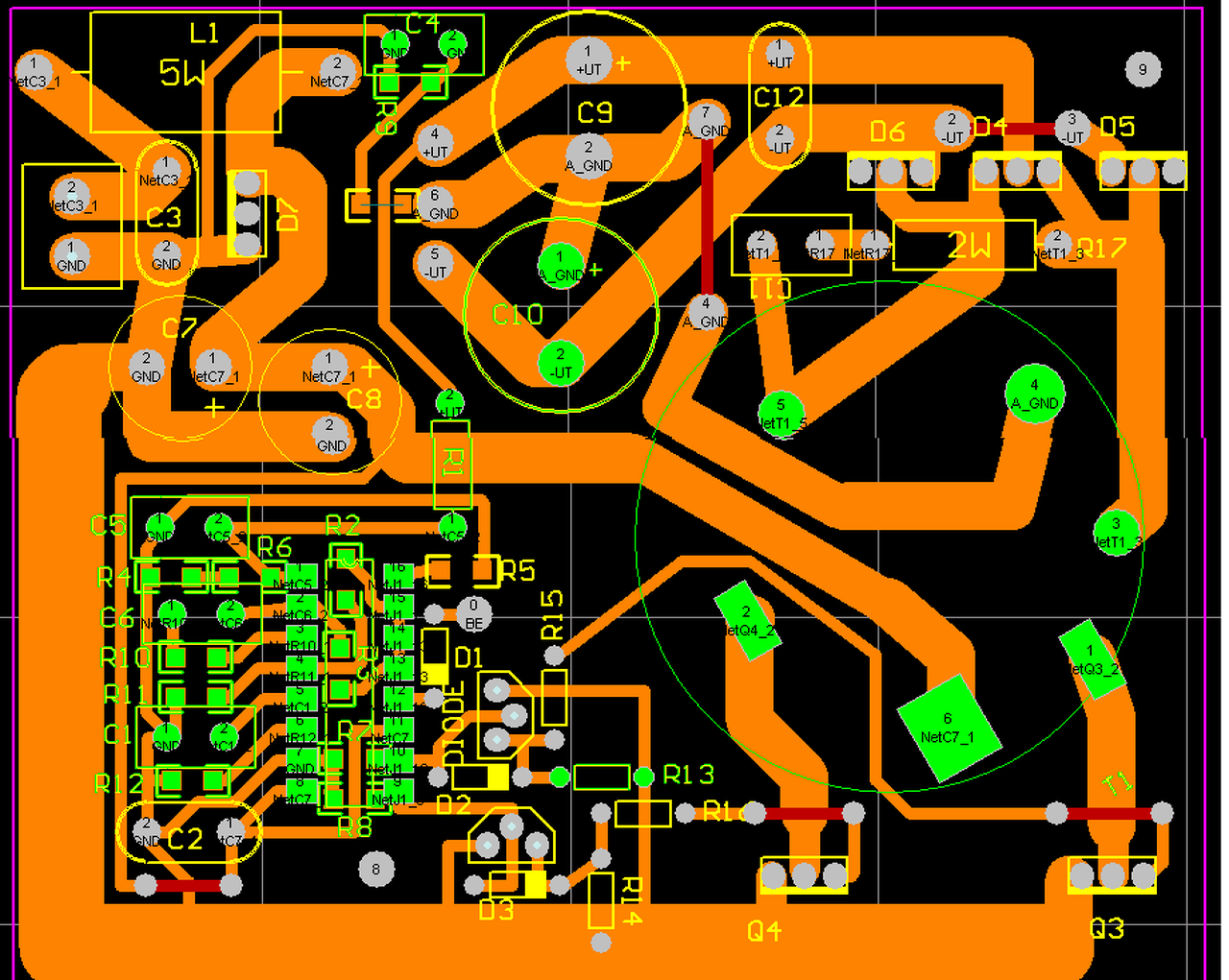
(#) dani9228 válasza gulyi88 hozzászólására (») Máj 10, 2016 /
 
Oké akkor a fetet lecserélem. Mellékeltem az aktuális nyáktervet.

pcb.png
    
(#) dani9228 válasza dani9228 hozzászólására (») Máj 10, 2016 /
 
Találtam egy cikket, itt pc táp trafóból csinál tápot. Gondolom a menetszámokkal is babrált valamit.
A hozzászólás módosítva: Máj 10, 2016
Következő: »»   61 / 123
Bejelentkezés

Belépés

Hirdetés
XDT.hu
Az oldalon sütiket használunk a helyes működéshez. Bővebb információt az adatvédelmi szabályzatban olvashatsz. Megértettem