Fórum témák
» Több friss téma |
Fórum » Kapcsolóüzemű tápegység
Témaindító: Rendszer, idő: Feb 18, 2006
Témakörök:
A szimmetrikus terhelésed nem volt szimmetrikus. Rakjál rá két db. ugyanolyan izzót, és úgy teszteld le a feszültségeket. A szimmetriát nem figyeli az áramkör, az úgy alakul, ahogy sikerül. A pozitív ág van figyelve, annak stabilnak kellene maradnia, a negatív pedig a terheléstől függően változik. Ez egyébként nem gond, erősítőt hajtani megfelelő, de sok másra is jó. Esetleg ha nem kell nagy teljesítmény, rakhatsz utána disszipatív stabilizátort, de egy erősítő nem igényli ezt.
Hello. Megcsináltam amit mondtál, de ugyan az a helyzet. Két 5W-os izzót kötöttem rá. A negatív az -21V, a pozitív az tartotta a 17,3V-ot. A fetek eléggé melegedtek, nem tudom szabadna e nekik ekkora áramnál? Esetleg a vezérlésnél lehet valami gond?
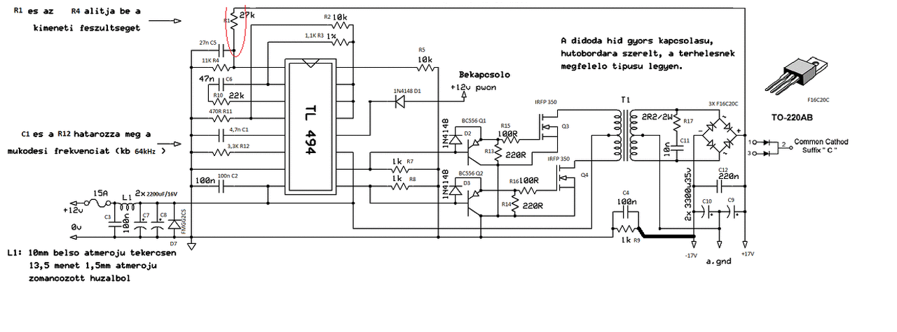
A trafóra a primereket és a szekundereket, hogy tekercselted ?
A két primer/szekunder kört külön külön vagy egyszerre a 2 primer/szekunder szálat ? Milyen vastagú vezetékkel ? Mutatsz esetleg egy fotót róla, a beültetési és a forrasztási oldal is lehet érdekes. Frekvencia mekkora ? Mekkora az áramkör üresjárati árama ?
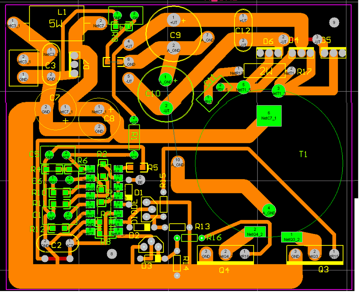
Külön-külön tekertem fel, a primer 3-3menet 3*1mm-es vezeték, és rá a szekundert 1mm-es vezeték 14 menet. A képen a szekunder tekercs menetszáma nem jött ki, de a tekercselési mód az látszik. 64kHz-es a freki. Üresjáratban kb 100mA-t vesz fel. Még annyi hogy a képen nem látszik, de a tekercs lába vissza van hajlítva, ahogy a nyákterven is látszik.
A hozzászólás módosítva: Máj 6, 2016
Kész áramkör, a tekercs nagyon nem látszik mer körbetekertem.
Szia,
Próbaképpen fel tudod cserélni a szekunder oldali trafó kivezetéseket ? Ha ezzel megfordul a kimenet eltolódása akkor a tekercselés okozza az asszimetriát. Azt is meg lehet próbálni, hogy a szekunder oldalon nem a középkivezetést testeled vissza a bemeneti 12V negatív pontjához, hanem a negatív pontot. Ez esetben R1 27K értékét ez esetben meg kell duplázni. Érdemes lenne szkóppal is ránézni a tekercsen a jelalakokra, megvan-e a 50% körüli kitöltés, nem tolódik-e el a terhelés hatására.
Sajnos szkópon nincs :/ . Így gondoltad?
Inkább így . Szkópra szükséged lesz a kapcsolóüzemű megoldások hibakereséséhez..
51K-om volt csak. -10,8V és +16,5V-ot mértem.
Terhelve mértem. Terheletlenül +16,1V és -11,6V. Az üresjárati áram nem változott. Üresjáratban a feszültség viszont kissé ingadozik párt tized voltokat, hosszabb távon. A rajzról olvastam. Az eredeti rajzon kb 45kHz-en ment. CEPF630 és IRFZ46-om van, de az IRFZ-ben nem vagyok biztos hogy jó e még.
A hozzászólás módosítva: Máj 6, 2016
Lecseréltem a feteket. 50mA-t vesz fel. Az asszimetria még mindig megvan a kimeneten.
Sziasztok!
Általános kérdésem lenne, kíváncsi vagyok a véleményekre. Csinálnék egy kapcs.üzemű tápot (mondjuk LM2679 vagy LM2576 ic-vel), amely töltene egy savas akkut. Az egyszerűség kedvéért tennék be egy soros ellenállást, pl. 1R-ot. A kérdésem arra vonatkozik, hogy érdemes-e/szükséges-e betenni egy soros diódát védelmi céllal, hogy megakadályozzam egy esetleges áramszünet esetén az akku visszafelé dolgozását. Ha érdemes védekezni a visszirány miatt, akkor jobb megoldás-e a soros diódától, ha az akkuról egy diódát közvetlenül visszacsatolok a kapcs.üzemű tápegység betáp pontjára? Érdeklődve várom a tapasztalatokat! Üdv!
Hello. Mivel kapcsolóüzemű ezért a meghajtó az vagy tranzisztor vagy FET. Ott eleve ott van a lezárt átmenet, ami csak az egyik irányba nyit ki.
irfz46 került bele ?
Arra nincs ötletem miképpen lehetne szkóp nélkül kiszűrni, hogy a primer oldalon a meghajtásban van-e asszimetria vagy sem.
Igen, 46-os került bele. Lehet akkor azt csinálom, hogy aszimmetrikusan hagyom és keresek hozzá erősítőt.
A szekunder oldalon a trafó szélső kivezetések felcserélését próbáltad már ?
A hozzászólás módosítva: Máj 6, 2016
Akkor is ugyan az a helyzet :/ . Labortápról hajtom, és ahogy engedem neki az áramot, egy darabig szimmetrikussan van kint a feszültség, majd utána a negatív oldalon nagyobb lesz a feszültség.
No igen, de egy rendes fetnél a másik irányban egy dióda van.
Van bennük, csak a rajzon nincs feltüntetve.
Hol méred a kimenő feszt?
Nem mindegy hogy az R9 jobb vagy bal felére teszed a műszer zsinórját! (szóval ne a labotráp nullájához mérj hanem a szekunder közepéhez).
Ahhoz mértem végig, a szekunder negatívjához.
A hozzászólás módosítva: Máj 6, 2016
Próbáld meg úgy megterhelni, hogy a szekunder közepét kikötöd a terhelésből és csak a pluszt terheled a mínuszhoz. Mérni viszont a szekunder közepéhez mérd a pluszt, mínuszt.
A hozzászólás módosítva: Máj 6, 2016
-20V és +6,9V-ot mértem a középhez képest.
Az majdnem lehetetlen.
![]() Most hol a visszacsatolás? A rajz szerint vagy a módosítottál rajta? A hozzászólás módosítva: Máj 6, 2016
De csak majdnem
. De most még úgy van kötve, hogy a negatív megy a betáp GND-re.
Szedd ki a viszsacsatolást és támaszd ki az IC-t max kitöltésre:
R1 szekunder felé néző végét emeld fel és lógjon a levegőben. (mérd meg a labortáp 12V esetén a labortáp negatívjához az IC 3 és 4 es lábán a feszt, elvileg nullához közeliek kellenek legyenek.) A terhelés marad a csak plusz és mínuszt terhelő bekötésben. A mérés a szekunder közepéhez a plusz és mínusz. A hozzászólás módosítva: Máj 6, 2016
+-49,8V volt kint. Mivel igen nagy volt a feszültség ezért egy 40W-os izzót kötöttem be terhelésnek. Nagyobb nem volt :/
2-es lábon : 58mV 3-mason : 230mV A hozzászólás módosítva: Máj 6, 2016
Tehát szimmetrikus.
Akkor a trafó tekercselése nem jó. Biffilárisan kell a primert meg a szekundert is tekerni. Ez annyit jelent hogy pl: a két félprimerhez szükséges drótokat egyik végüknél összefogod és egyszerre tekered a két drótot, majd a középkivezetéshez az egyik drót elejét a másik drót végével összekötöd. Szekundert ugyanígy. (Hivatalosan illene még két fojtóval kibővíteni a kapcsolást: a szekunder graetz plusz és mínusz végei és a szekunder kondik közé kellene néhány 10-100 uH). De elég lehet az is ha a primert és a szekundert nem egymásra tekered hanem egyiket a gyűrű egyik másikat a másik oldalára, átfedés nélkül. A hozzászólás módosítva: Máj 6, 2016
Aha :/. Visszább kellene tekerni valamelyik oldalt?
A hozzászólás módosítva: Máj 6, 2016
|
Bejelentkezés
Hirdetés |











. De most még úgy van kötve, hogy a negatív megy a betáp GND-re. 



