Fórum témák
» Több friss téma |
Fórum » Ki mit épített?
Ez a téma ha úgy tetszik a mi "kiállítótermünk", nem pedig a ki mit csinált volna másképpen, mások helyett, és legfőképpen nem javítós téma.
Minden készüléknek van saját témája, ott kell kitárgyalni a részleteket!
FONTOS! A kapcsolási rajzok keresésére is van saját téma, ott keressetek rajzokat!
értem én, csak vezetés közben nem célzok túl jól...úgyhogy vmi másra kellene használni. Pénztárcát, kulccsomót nem jó benne tartani, mert nyáron nagyon átmelegszik. Tehát marad az LCD...
...merthogy az nyáron nagyon nem melegszik...
Sziasztok!
![]() Ez egy kis "zenekari" maximálisan költséghatékony és legalapvetőbbnek nevezhető keverő. Nekem már ez is komoly volt.Működik ![]() Még az előlapra kell a fólia és fullos. 9V rol üzemel. Ez előtt egy 3 csatist építettem még, mást semmit. Nagyon örülök neki, és gondoltam megosztom.
Na! Egész komoly! Szép a kivitel, bár a belső "spagettis tálat" picit rendezni nem ártott volna, de azért szép munka. Büszke is lehetsz Magadra!
Köszi nagyon rendes vagy
![]() Inkább csak nagyon örülök neki. A büszkeség elmarad kicsit a Ti profi cuccaitokat nézve, de nagyon igyexem. Az a gond hogy tudod nem tudtam nyákot csinálni.Le vagyok égve és se szerem se műnyomóm, de legközelebb pengébben próbálom.
Szia mumin,
nyomon követtem az eseményeket, látom, megérte végigszenvedned azt a topicot, ami kicsit sárdobálóssá alakult néhol... Mivel én inkább mechanikában vagyok otthon, elektronikában sokkal kevésbé, nagyra értékelem a "látszó" dolgokat, technikai megoldásokat, egyszóval csinos a ketyere, gratula, na és örülök, hogy Te is meglátod pl. azt, hogy egy alkatrész nem csak arra jó, amire tervezték, hanem lehet univerzális is... jól mutatnak a tiplik falon kívűl is... TaTa
Köszi
![]() Végűl is, a cél a fontos, nem a rajt. Belűl nem látszik ![]() 1ébként stabil.
Szia sardna00,
nagyon jó lett, gondolom belül is hasonlóan takaros... Gratula.TaTa
Itt az én pultom, október óta van rajt változás
A dobozt Tibibácsival csináltam, a többi mind saját. Végfokkal egybe van, ami egy db VF3. Üdv.
Szia mumin,
naná, hogy jó, sőt, tök jó... nekem nagyon bejön, ha valakinek van fantáziája, és nem csak abból áll a barkácsolás nála, hogy rajz után összerak egy IKEA ágyat... TaTa
Szia Müszi,
jó a doboz, a feliratok kicsit kaotikusak, de hát fő a célszerűség. Amúgy tutira vettem volna, hogy van benne legalább egy VF3, mert Te nagy rajongója vagy annak a végfoknak... TaTa
Elég bonyolult
![]() Gondolom csak nekem ![]() Még azért ilyesmibe nem kezdenék. Grat ![]()
Szia Müszi,
még valami, én is megcsinálom ezt a végfokot (VF3), ha rendbejöttek a dolgaim, a tervezőjénél már leinfóztam pár dolgot, de ha valami gondom lesz vele, megkereslek... TaTa
szólj egész nyugodtan,szivesen segitek.
Üdv.:Müszi Hát tényleg, ez már igaz, hogy Müszi-szaktárs a legnagyobb VF3 szakértő!!! Egyébként szép munkák mumin és Müszi egyaránt!
Ez úgy néz ki kb mint az első erősítőm. Főleg a feliratok
Ha a padláson járok véletlen fényképezőgéppel akkor rakok fel képet róla
Na, csak lefényképeztem....
Első erősítőm anno 2003 Volt benne - TDA7375-ös végfok (hangfalra) - TDA2822 erősítő beépitett hangszóróra (doboz tetején, valami rossz VT TV hangszórók) - Kínai scanelős rádió (TDA7021t-vel terveztem bele épiteni egy szeteró vevőt) - CD-ROM (audio CD lejátszására) - többféle kivezérlésjelző próbálkozás, de egyik se lett jó (LM3914 illetve EM84-es cső) - mikrofon csatlakozás meg miegyéb - 100VA-es 18V-os trafó +78xx-es stabilizátorok 2N3055-tel megerősítve - KÉK power LED Ez kb egy fél évig működött, aztán épitettem egy álló PC házba kb ugyanezt (rádió nélkül, UAA 180-as kivezérlésjelző, később átalakított PC táppal). matt feketére festettem meg egész kultúráltra sikerült. Mai napig használom gép mellett, bár nem egy mutatós darab
hali.kíváncsi voltam rá,már hallottam róla "bajuszos" haverunktól róla
pofás darab.kíváncsi lennék a kivezérlésjelződre.érdekesen világít.24 led???durva.na köszi
Ehehehe. Lassan kéne csinálni egy olyan topicot, hogy:
Idézet: „Neked milyen volt az első...??” Nos itt van az első szárnypróbálgatásom: Miután ráuntam a TBA810-ra, úgy éreztem kell egy komolyabb végfok. - STK077 -2 tranyós előfok (+stabIC-k) - érintőszenzoros bemenetválasztó (SAS xxx, IC-vel) - koppanásgátló - kivezmérő UAA180-nal Miután összepókhálóztam és megnyugodtam, hogy ez biza mükszik, azért rendesen összekábeleztem és dobozoltam. Mindez 1981-ben...
Hali!
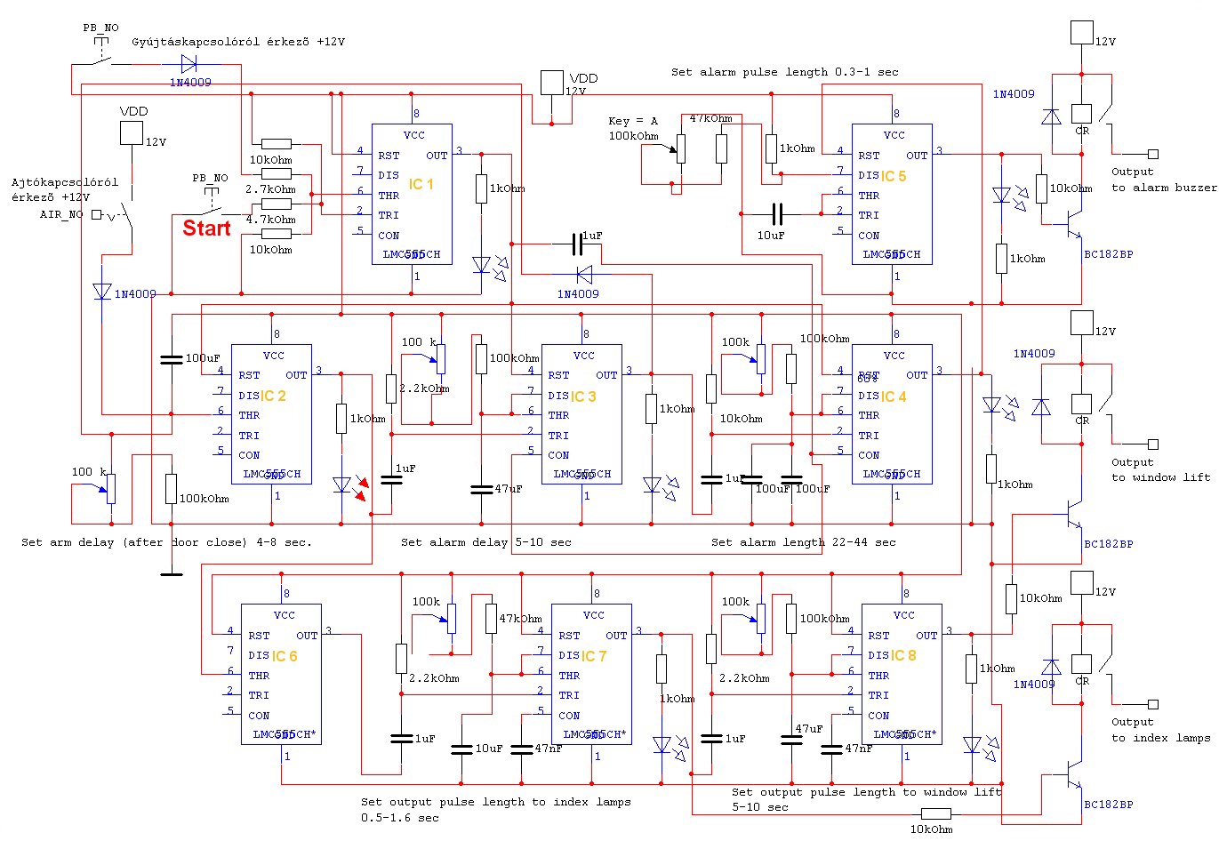
Új vagyok, bemutatnám az autóm SK-MADE riasztóját. Néhány 555-re épül az egész. A működése: A műszerfal alján elhelyezett teljen látható nyomógombbal indul, amit nyitott ajtónál kell megnyomni, kiszálláskor. Az ajtó becsukása után X másodperc múlva élesit. Az ajtó kinyitásakor kb 7 mp-en belül a slusszkulcsot be kell tenni, és ráadni a gyújtást, ezzel a riasztó kikapcsolható. Úgy terveztem, hogy élesitéskor felemelje az esetleg lehúzva felejtett ablakot, de végül ez a rész nem lett beépitve.
Üdv körünkben, Brandyman!
Elmés megoldás! Bár kell egy kisebb szertartás minden élesítéshez, de nem rossz! És minél egyedibb, annál biztonságosabb! Üdv!
MultiSim7 programmal készült a kütyü bár az nem tud képet elmenteni, úgyhogy tulajdonképpen egy screenshot-ot látsz. Nem annyira nehézkes indítani, mint gondolod, egyszerűen kiszállás közben megnyomja az ember a gombot, és ennyi.
A beszállás már más tészta, azt szépen pörgősen kell, nincs túl sok idő tökölni
Gratulálok szép munka.
99-ben én is egy ilyen elven müködőt építettem a lakásba. Nekem az 555-sök sajnos nem váltak be. Sok volt a téves riasztás, mert a legkisebb elektromos zaj is beindította a riasztót. Aztán úgy döntöttem hogy nem bosszantom tovább a szomszédokat. Két éve építettem egy PIC-set. Saját tervezés, infával élesít meg nyit. Meg még SMS-t is küld riasztás esetén. Sok mindent tervezek megépíteni, de előbb-utóbb egy úgynevezett "Genyó" riasztót vagy inkább indításgátlót szeretnék tervezni, ami mindenféle rejtélyes hibát produkálna. Egy Suzuki Swift lesz az áldozat amibe bekerül majd. Kocsi elektronikákban semmi tapasztalatom. Remélem az autó elektronikája hagy majd lehetőséget a belebütykölésre.
Azt hiszem, nagy lehetett a különbség a TBA810 és STK között
Idézet: „A beszállás már más tészta, azt szépen pörgősen kell, nincs túl sok idő tökölni” Pfff, szép lehet a beszálláskori gyors pörgés ![]() De biztos meg lehet szokni...
Úgy látszik a Suzuki afféle tesztautó lett a HOME-Made riasztók terén, nekem is az van
![]() Nos, azt kell mondjam, túl sok segítséget nem ad az autó, a központi zár vezetékeit még relatíve könnyű megtalálni, de az ablakemelő (ha elektromos) már keményebb dió, trükkös keresztkapcsoló van benne. Nekem is azért maradt ki. ![]() Viszont nekem nincs téves riasztás, mivel az 555-ök billentéséhez legalább 1/3 fesz alá kell menni, ami azért elég határozott jel. Remélem a PIC-es megoldást leközlöd itt is
Kb. ősszel tudom megvenni a Suzuki-t még kell 400eFt úgyhogy még kicsit odébb lesz kész. A Suzuki Bartánál érdeklődtem , egy aranyos csajszi azt ígérte 2300eFt-ér szerez nekem egy 1 éveset. Gondolom ezek az új Swiftek agyon vannak kompjuterizálva. Modjuk még nem jártam körbe a témát.
Szóval ha egyszer üzembiztosra elkészül akkor közzé teszem. Kicsit félek tőle már ami az üzembiztonságot érinti, mert nem riasztóban gondolkodok hanem indításgátlóban. Nem szeretném ha menetközben állna le a motor. Az aktíváláson gondolkodok, rádiós legyen ? Mobil csörgetéssel aktívált ? Egy 3310-est félre tettem erre a célra. Ha csak egy része lesz kész majd azt is megosztom, vagy ha csak van egy jó ötletem azt is. Az 555-ös IC-kel nem sok jó tapasztalatom volt. Néhány áramkörben használok úgyan (pl.Vobler) Lehet az volt a gond, hogy márkátlanok. A lakásriasztómról teszek fel egy képet. Azóta kicsit módosult a 3210-es töltése. PIC vezérelt töltőt készítettem hozzá, úgyanis a 3210-est nem lehet egyenfesszel tölteni, meg a folyamatos töltéstől kikészül az aksi. A töltést a PIC 2naponként 5órára adja a mobilra 100 Hz-es négyszögjel formájában. A négyszögjel csúcsa ha jól emlékszem 8V körül van. Az eredeti töltő egy trafó+Graetz (11Vcs-cs) az oszcilloszkópos mérés alapján.
Upsz, nekem régebbi Suzuki Swiftem van, amolyan seggberúgott 1.0-ás. Abban tudok csak segíteni, az új Szuzi már nehezebb terep lesz neked.
Igazad van, az 555-nél sem mindegy, milyen márka, vagy mennyire gagyi. Érdekesség, hogy nekem viszont az első 555-ös kapcsolásom, és minden pöccre indult. A forrasztási oldalt direkt nem mutattam meg, mert az meg csúnya |
Bejelentkezés
Hirdetés |























