Fórum témák
» Több friss téma |
Meg persze amit épitettem, messze nem egy ASNU injector mérő állomás
!
Ez is tök jó ötlet
Erre nem is gondoltam
Tisztelt Raidenman! A kitöltésitényező-mérésére használhatjuk a zárásszögmérőműszert.Csak a hengerek számámak megfelelően visszafelé számoljuk,mert ugye nyitvatartási %-ot ill fokot mérünk!Üdv!
Sziasztok!
Ha már a pontosságnál tartunk, a stereo potencióméterek két oldala sem egyforma... A legjobb talán az lenne, ha a fet gate elektódájára menő jelből egy stabil maximum értékkel rendelkezőt állítanánk elő. Több lehetőséd is van: - egy zener diódás stabilizátor mondjuk 5.2V-ra (fet gate - 250 ohm - stabil kimenet - zpd5v2 - föld) onnan egy feszültség osztás 1V-ra ( stabil kimenet - 4k2 - panelmérő kimenet - 1k - föld). A táp ingadozása az 555-öt is megzavarhatja. A zavarhatások kivédése érdekében járjon az 555 stabil 5V-ról. A kimenetéről a jel egyszerű feszültég osztón (555 kimenet - 4k - panelmérő - 1k - föld) menet a panelmérőbe. Ekkor a FET lezárása nem lesz megfelelő - két darab transzisztoros földelt emitteres fokozattal (+12V táppal) a szintillesztés megoldható. Használható a szint illesztésére más megoldás is pl. 1 kapu a 7407-ből, 2 sorba kötve a 7406-ból (az első kimenetét 5V-ra húzni 1k-val), unlxxx, stb. Pic / awr megoldás a ténylegesen kiadott vezérlési időt tudná mérni és a nyitások számát is tudná számlálni, a költsége jóval magasabb lenne. Sziasztok
Sziasztok!
Több hozzászólásban is olvastam, hogy a kitöltési tényezőt az effektív értékből származtatnák. Ez nem egy előnyös megközelítés, ugyanis az igaz, hogy a kitöltési tényező arányos az effektív értékkel, de nem lineárisan. D = c*Ueff2, ahol D a kitöltési tényező c pedig konstans, c = 1/U2, U a négyszögjel csúcsértéke. Viszont a jel DC szintje (egyszerű középértéke, DC offsete) már lineárisan arányos a kitöltési tényezővel: D = UDC / U. A DC panelműszer pedig pontosan ezt az értéket méri meg. Emiatt a legegyszerűbb megoldás, amit HP41C is leírt. Annyival egészíteném ki, hogy az 555 IC- nek stabilizált táp kell (pl. 7805), de nem feltétlenül szükséges még pluszba 2 földelt emitteres bipoláris tranzisztoros fokozat, amennyiben a FET- et logikai jelszinttel meghajthatóra választjuk (logic level FET).
TEhat az egyszerübb alternatíva már több szempontból is életképes, külömböző variaciókból!
és kb 2 ezer forint... ez tök jó Ez a pic / awr es megoldás mennyibe kerülhetne kb ? itt milisecet irna ki ? vagy kaphatnék % értéket is ? Meg a számlálás is jó dolog!
Milyen nyelven volt ?
Tudtommal van /letezik egy eggyezmeny arra hogy a technikai elnevezeseket az feltalalo/kidolgozo nyelven maradjon vagy legalabb angolul es ne minden falu tajszolasa szerint valtozzon hogy elkeruljek a rengeteg felreertest . Csak ha belegondolok hogy nem lehet kikavarodni a sok transzverter,Konverter ,konvertor,konvertizor es meg van ebbol meg cifrazva hogy az ember nem tudja mirol beszel a masik csak kesobb jon ra hogy mas malomba orol mindenki vagy hogy tulajdonkeppen ugyanarrol van szo. Aztan a logikai szimpla es kombinacios arramkorok szimbolumai is valtoznak falukent .Persze ez mind azert hogy a rengeteg lopast takargassak. Az egyik kezenfekvo pelda a szovjet kapcsolasi rajzok ugy vannak rajzolva a legszimplabbak is hogy ne mindjart legyen lathato hogy mi is az tulajdonkeppen es hogy honnan van koppintva . Egy Rostov trafo kivezeteseinek magallapitasahoz fel napot rajzoltam es eggyeztettem a kod szamokat mintha legalabb is egy PC rajza lett . Erdemes megnezni az ortosz,cseh,keletnemet, szimbolumokat es osszehasonlitani az angol/amerikai -akkal.Sok melett ha nem irja mi is nehezem jossz ra hogy micsoda ,talan egy bagyon belevalo szakember logikussan rajon. Es akkor lesznek roviditesek ? PWM = ISZM , PCM = KMI valahogy igy , aztan a tanulo megtanulja de ha kinaba dolgozni megy akkor az ottani rovidites is divatos lessz 脉调库 vagy oroszul ИMK csehul IMC ...stb ?
Es egy atomtengeralatjarot , hehe.
Egy miliampermero , es egy ellenallas kell.Megnezni a szimpla analog frekvenciamerok kapcsolasi rajzat pont ugy kell megoldani.Ha kenyes a "terhelesre'' a meresipont lehet egy tranzisztoros emitterkovetot kozbeiktatni.
Szerintem kár kötekedni ezen. Mindannyian ugyanazt a nyelvet beszéljük -az elektronika nyelvét. Mindenki tudja mire gondolunk, csak van aki ebből is tanulhat, hogy magyarosítjuk. Nincs semmi gond, a címben lévő kifejezés többet mond a Duty cycle címnél. Nos, érthető a címváltoztatás?
Mindannyian magyarok vagyunk, és szerintem nem az tesz minket nem magyarrá hogy én azt irom itt címnek hogy Duty Cycle, hanem az hogy elmegyek szépen szavazni, és a Jobbikra fogok h takarítsák ki innen a fölösleget!
Nah nagyon megfött a topik, kaptam egy Atmel-es megoldást is
!
Nagyon sokan segítettetek, és szívesen szétbontanám a megoldásért járó pontokat! De az alapötletet amit boncolgattunk itt -- Hp41C -- adta már a legelején!
Majd berakhatnád a megvalósítást és pár képet, meg leírást a konkrét eredményekről...
Üdv Inhouse
Rendben, de a konkrát eredményen még vacilálok, mert kaptam egy AVR-s megoldást, lehet az lesz, csak az jóval költségesebb! De amint készen van folytatom a témát!
Jobban örülnék egy Pic nélkülinek...
![]() Sok sikert! Üdv Inhouse
Sziasztok!
Valaki tudna segíteni, hogyan lehetne a kitöltési tényezőt mérni? Konkrétan egy olyan megoldásra gondoltam némi olvasás után és valami hasonlót fentebb is olvastam, hogy pl. 5V-ra stabilizálni a jelet, (mivel egy autó fedélzetijének az egyik kimenete lenne figyelve) és ott csinálni egy feszültségosztást úgy, hogy az egyik tagon 100% mellett legyen 1V. Így a feszültség változása arányos lenne a kitöltési tényezővel és ezt lehetne komparátorokkal figyeltetni, mivel az lenne a cél, bizonyos kitöltési tényező értékeknél ki_be kapcsolgassunk egyes fogyasztókat. Szerintetek ez járható út vagy nagyon tévúton járok? Mindenféle segítséget nagyon köszönök előre is!
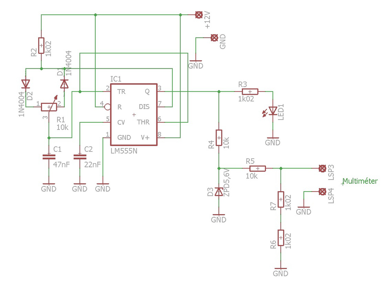
Összeraktam abból amit itthon találtam egy kis próbakapcsolást.
A LED szépen világít az egyik állásnál, és ahogy tekerem a potmétert halványul, a másik végállásban egészen halvány. A multiméteren a a normál fényerős végállásban 0,89V-ot mérek, a halvány végállásban 0,09V-ot. Viszont, ha a segédprogramokban az 555 astabil módjába beírom az értékeket, az alsó érték még hihető is lehet, de a felső állásban 10K mellett a számítás szerint csak 52%-nak kellene lenni a térkitöltésnek, azaz csak kb. 0,52V-ot kellene mérnem. Szerintetek merre lehet gond?
Ha kicserélem az R2-t 10K-ra, akkor a maximum nem változik marad 0,89-0,9V, a minimum 0,45V lett.
Mivel a kitöltési tényezővel arányos az átlagfeszültség, a feszültség osztó alsó tagjára integráló áramkört kell tenned. Ez egy kondenzátor, ami az osztó felső tagjával integráló áramkört alkot. Az időállandót úgy kell megválasztani, hogy jóval nagyobb legyen, mint a jel periódus ideje.
Magyarán szólva R6-R7-tel párhuzamosan kell egy kondenzátor? Azt tapasztalom, hogy, minél nagyobb a kondi kapacitása, annál lassabban reagál a poti tekerésére. 1µF kapacitással a leggyorsabb, ami van itthon most épp, 1000µF-dal nagyon lassú, 470µF-dal még elmegy, de az értékek ugyanazok. max. 0,9V, min. 0,1V körülbelül.
ha ez arányos a kitöltési tényezővel, akkor nem értem, hogy miért nem azokat az értékeket kapom vissza, amiket kiszámol itt a honlapon az 555 astabil multivibrátor méretező kitöltési tényezőre. Mert a felső érték is ( a potméter értéke 0) csak 0,9V (90%), amikor ha ezt jól értelmezem 1V-nak kéne lenni, az alsó értéknek meg 0,52V nak, ami 52%-nak felelne meg, ez pedig most 0,1V vagyis 10%. Bár nem lepődnék meg ha esetleg valahol nagyon félreértelmezném a dolgot, de szerintem érted, mit szeretnék mondani. A hozzászólás módosítva: Máj 28, 2016
A 0, és a 100 % nehéz dolog, azt az 555 -el nem biztos, hogy be tudod állítani.
Azt mondjuk sejtettem, de azt nem értem, hogy miért kb. 10% a minimum amit így mérek, amikor a program a rajzom szerinti adatok szerit 52%-ot ad ki. Ha ráteszek egy pnp tranzisztorral egy kis motort, akkor az a végleten vagy leáll, vagy szétforogja magát, úgyhogy úgy látom a 90% tán valós lehet, de az eltérést akkor sem értem miért van a kb. 10% meg az 52% között.
A hozzászólás módosítva: Máj 28, 2016
Ha a kitöltési tényező 0 %, akkor nincs impulzus. Matematikailag is értelmezhetetlen, mert 0 -t nem lehet osztani, a százalék számítás miatt.
A valóságban sem nagyon lehet 10 % -nál kisebb kitöltést beállítani (attól még kiszámolni lehet) mert az 555 -nek véges (és nem túl nagy) a sebessége. Ugyanez a felső végeken. A motor pedig csak egy minimális feszültségtől fog elindulni, minél több a kollektor szeletek száma, és minél kisebb a súrlódási ellenállása annál kisebb átlagfeszültségtől.
Ez világos, csak akkor rosszul fogalmazok. Azt nem értem, hogy hogy lehet az, hogy ezekkel az értékekkel le tud menni 10%-ig, amikor a program számítása szerint a minimum 52%.
Viszont a lényeg a lényeg, akkor a kapcsolásom 555 utáni része jó lehet így arra, hogy feszültségként kitöltési tényezőt mérjek? Tehát egy 5V-os Zeneres fesz stab. és utána egy feszültségosztó, aminek az alsó tagján 1V-nak kellene esni elméletileg 100%-on. Persze a javaslatoddal, hogy jelen esetben a két 1k02 ellenállással párhuzamosan egy kondenzátor.
Az attol is függ milyen a müszered. A TRMS müszer egyböl lineárisan fogja mutatni az impulzusszélességet ( mert az az impulzus alatti felületet méri. Egyszerübb müszerek a középértéket vagy abbol számitott effektiv értéket mutatnak.
Megbizhatobb mérés azonban az impulzusszámolás. Csinálsz egy másik generátort ami pl. legszélesebb impulzus ideje alatt 100 tüskét generál. Ha a mérendö jellel ezt kapuzod, akkor mindig kevesebbet fogsz kapni, igy csak azt kell megszámolni mennyi tüske jutott a zsámlálo bemenetére és ott van %-ban az eredmény.
Igazából a mérés csak egy köztes dolog a tervben, mert a terv a következő lenne:
Az autóban a központi számítógép a távfényeket, ha jól emlékszem 40%-os kitöltéssel üzemelteti, így használva őket gyárilag DRL-ként. Lennének beépítve LEDes DRL-ek és le kéne választani az eredeti megoldás DRL funkcióját. A 40%-os kitöltést ha meg tudnám mérni 0,4V-nak például, akkor komparátorral és relével le lehetne választani a távfényeket és bekapcsolni a LEDes DRl-t. Ha 100%, vagyis 1V lenne akkor vissza a távfényeket és így tovább. tehát a mérés nekem csak ilyen szempontból fontos, hogy hova állítsam a komparátorokat. valami hasonló az elgondolás.
Azt sokkal egyszerübb ugy megcsinálni, hogy a LEDeket a slusszkulccsal kapcsolod ( nappali fény) a fényszorokrol meg kiiktatod a DRL-t ( ezt általában meg lehet tenni rendszerbeállitásoknák (kikapcsolni a DRL-t), a vagy szervizben kikapcsoltatod.
Szia!
Integrátoron pontosan tudsz kitöltést mérni mikrovezérlővel. Ha szóba jöhet ez a megoldás, a honlapomon találsz kapcsolást. 1-99 %-ig pontos a tranzisztorteszter kitöltési tényező generátorával. 50 Hz és 2 MHz közötti frekvenciákon teszteltem. 50 Hz alatt már nem igazán jó, nagyon belassul.
Az az érzésem, hogy ha a lámpavezérlő olyan okos, hogy tudja változtatni a kitöltési tényezőt, akkor a hosszúfényt sem DC-ben hajtja, hanem un. RMS PWM-mel, azaz a mindenkori akksifeszt megméri, és úgy álltja a kitöltési tényezőt, hogy az izzóra jutó teljesítmény állandó legyen. Ezt meg kellene mérned.
Másrészt én nem integrálnám a PWM jelet, inkább újraindítható monostabil multivibrátorral figyelném, hogy kicsi-e a kitöltési tényező. |
Bejelentkezés
Hirdetés |




!

