Fórum témák

» Több friss téma
Fórum » Labortápegység készítése
Egyéb népszerű labortáp témák:
- SMPS labortáp
- Labortáp javítása
Lapozás: OK   375 / 846
(#) Tonybacsi válasza Szveti hozzászólására (») Szept 11, 2011 /
 
Ugye-ugye...a dobozméret?!

...örök dilemma marad:

"az elektronikához a dobozt" vagy "a dobozhoz az elektronikát"?!
(#) Attila86 válasza Tonybacsi hozzászólására (») Szept 11, 2011 /
 
Nekem egy készülék megtervezésekor a legelső pont hogy választok egy megfelelő műszerdobozt.
(#) Alkotó válasza Attila86 hozzászólására (») Szept 11, 2011 /
 
Mi alapján tudsz választani, mikor még a tervezés előtt vagy?
(#) emmzolee válasza proli007 hozzászólására (») Szept 11, 2011 /
 
Kössz. Már meg is terveztem a cuccot, persze bázis-emitter ellenállással.
(#) Tonybacsi válasza Alkotó hozzászólására (») Szept 11, 2011 /
 
A legnagyobb alkatrész vagy alkatrészek (pl trafó vagy hűtőborda)alapján válassz dobozt...
...a többit már bele lehet tuszkolni...
(#) Tonybacsi válasza Attila86 hozzászólására (») Szept 11, 2011 /
 
Én is a "dobozhoz az elektronikát" elvet szeretem!
(#) Attila86 válasza Alkotó hozzászólására (») Szept 11, 2011 /
 
Elég jól meg lehet saccolni már a tervezés legelején hogy mi és hol lesz a dobozban, illetve ezek milyen méretűek. Illetve az is erősen játszik hogy az íróasztalomon (Bővebben: KÉP) melyik már meglévő műszer fölött vagy mellett van hely ahová pont beférne szépen. (Amúgy az asztalomat is úgy terveztem meg hogy az elkövetkezendő néhány évben építendő műszereim pont elférjenek...)
(#) Attila86 válasza Tonybacsi hozzászólására (») Szept 11, 2011 /
 
Dobozhoz az elektronikát. /Level 90/
Bővebben: Link
(#) emmzolee válasza Attila86 hozzászólására (») Szept 11, 2011 /
 
Hú ebben a projektben nem kevés munkád van. Le a kalappal.

Az a Rezonáns táp az milyen táp? Érdekelne a dolog, ha megosztanád velem.
(#) Attila86 válasza emmzolee hozzászólására (») Szept 11, 2011 /
 
Persze, abban semmi titok nincs. Az Skori rezonáns tápja.
(#) emmzolee válasza Attila86 hozzászólására (») Szept 11, 2011 /
 
Az ok, csak látom, hogy hekkeltél kondikat a nyák aljára, meg az egyik képen volt egy jó nagy szikra nyom a nyákodon, és új nyákot is csináltál hozzá. Tehát gondolom nem volt sima ügy mire úgy működött, ahogy szeretted volna. Na ez érdekelne engem.
(#) Tonybacsi válasza Attila86 hozzászólására (») Szept 11, 2011 /
 
Szép munka! Gratulálok!

Látom Te is a "kábelmentes" felépítést favorizálod.
(#) Tonybacsi válasza Tonybacsi hozzászólására (») Szept 11, 2011 /
 
...utána előlap terv (kijelzők, ergonómia, mi-hogy essen kézre stb)...és aztán jöhet a nyáktervezés.
(#) Attila86 válasza emmzolee hozzászólására (») Szept 12, 2011 /
 
Nem tettem kondikat a rezonáns táp aljára! Az a másik panelon volt. Szikrát melyik képen láttál? Mert én nem emlékszem ilyesmire. A rezonáns táppal soha nem volt probléma az megépítés után mindig első bekapcsolásra tökéletesen működött.
(#) dB_Thunder válasza lajos1969 hozzászólására (») Szept 12, 2011 /
 
...akkor én is oda írok..
(#) emmzolee válasza Attila86 hozzászólására (») Szept 13, 2011 /
 
Hát erre gondolok. Bővebben: Link

Szikra nyom is van, és kondik is a nyák alján, és rezonáns táp is.
(#) Attila86 válasza emmzolee hozzászólására (») Szept 13, 2011 /
 
Ja hát persze... azért mert ez nem a végleges verzióról készült kép. A cikk vége felé van egy kisebb panel amin kémiai ónozó is van, azon se szikra, se plusz kondi nincs.
(#) emmzolee válasza Attila86 hozzászólására (») Szept 13, 2011 /
 
De hisz ezt írtad hétfőn.
Idézet:
„A rezonáns táppal soha nem volt probléma az megépítés után mindig első bekapcsolásra tökéletesen működött.

Most meg ezt:
Idézet:
„Ja hát persze... azért mert ez nem a végleges verzióról készült kép.”


Én meg ezt kérdeztem mindezek előtt:
Idézet:
„csak látom, hogy hekkeltél kondikat a nyák aljára, meg az egyik képen volt egy jó nagy szikra nyom a nyákodon, és új nyákot is csináltál hozzá. Tehát gondolom nem volt sima ügy mire úgy működött, ahogy szeretted volna. Na ez érdekelne engem.”


Nem könnyű rajtad eligazodni.
(#) Attila86 válasza emmzolee hozzászólására (») Szept 13, 2011 /
 
Jól van na, három éve nem foglalkoztam azzal a rezonáns táppal, nem emlékszem már pontosan mindenre.
(#) Doncso válasza Attila86 hozzászólására (») Szept 13, 2011 /
 
Egyébként miért nem? Nincs kedved már hozzá, vagy nem váltotta be a reményeket, esetleg úgy vagy vele, hogy amit akartál elértél vele, jöhet újabb kihívás?
(#) Attila86 válasza Doncso hozzászólására (») Szept 13, 2011 /
 
Itt nagyjából leírtam az okokat:
Bővebben: Link
Igazából okafogyottá vált ebben a formájában, mert azóta megtanultam PIC-et programozni. Ebben a tápban bonyolult tárolós, kapus logika volt és nem túl egyszerű panelmérő rész (a 2db ICL7135). Most hogy már tudok mikrovezérlőket programozni így nincs értelme ebben a formájában folytatnom. Inkább kidobom a logikát és a panelmérő részt úgy ahogy van, helyére 1db PIC és kész.

Másrészt azért hagytam konkrétan abba, mert olyan hibába ütköztem amit gyakorlatilag lehetetlen megoldani. Pontosabban lehetetlen volt az akkori tudásommal, eszközeimmel. Ez a leheletre (páratartalom) való elmászás volt. PIC-kel ez már nem probléma mert vele már nem lesznek hosszú analóg jelvezetékek.
(#) Doncso válasza Attila86 hozzászólására (») Szept 13, 2011 /
 
Így már értem. Mindenesetre nem ki munka van benne, de ahogy látom sokat tanultál is az építés során. Ez mindenképp kárpótol, de ahogy érzem a szavaidból, ez még nem lefutott meccs a táppal.
(#) VENOM hozzászólása Szept 14, 2011 /
 
Sziasztok!

Megéptettem Attila86 labortápját és működik is rendesen a táp része, viszont a kijelző mindíg 188.8 at mutat és eléggé melegszik a kijelző IC je akárhogy tekerem a potit mellette nem változik a kijelzett érték már higítóval összevissza törölgettem a gyantát róla nemtudom mi lehet még a baja, szerintetek mit kellene átnéznem? Az alkatrészeket jól kötöttem be rajta.
(#) yello válasza VENOM hozzászólására (») Szept 14, 2011 /
 
Hali,
Először is mérni kellene, tápfeszültségekét, referencia pontokat, több információt megadni róla.
A gyanta jelenleg másodlagos, azt előtte kellet volna, és az csak kis mértékben befolyásol, attól még működnie kellene/kellett volna. Ha nem reagál a potira az már problémás, nézz meg mindent, akár többször is, mérd meg a szomszédos lábak közti ellenállást, nem feltétlen rövid zár lesz, bár esősen hogy az ic adta meg magát.
Első indításnál kapott egy rövid zárat, utána takarításnál az megszűnt de az ic addigra már halott.
Ha lehetséges akkor csinálj használható éles képet az alkatrész és a nyák oldalról is, információ kell ahhoz hogy tudjunk segíteni.
Üdv Gábor.
(#) scooby_ válasza emmzolee hozzászólására (») Szept 17, 2011 /
 
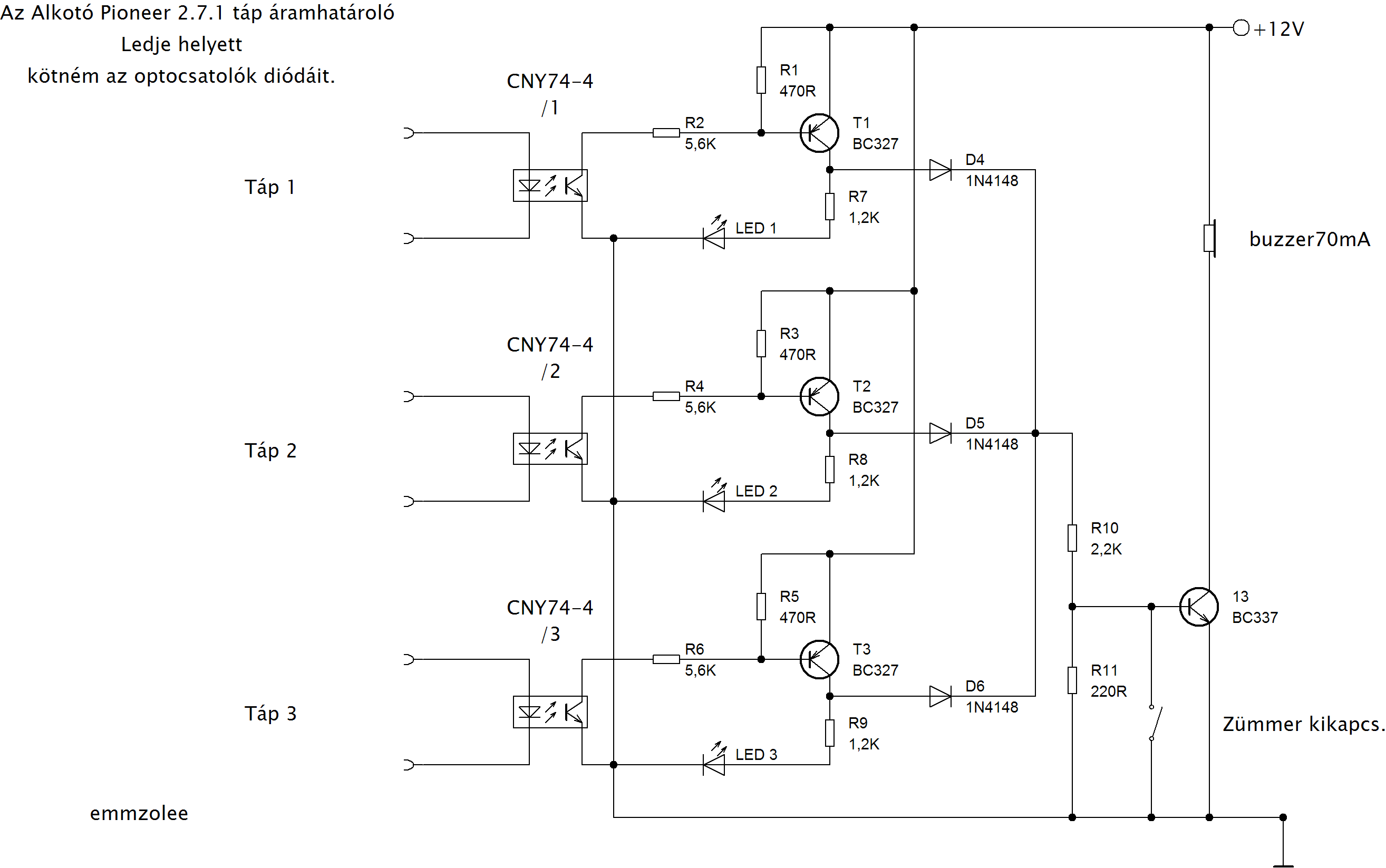
Üdv! Kipróbáltam az optocsatolós sipákolós kapcsolásodat Alkoto 2.7.1-es labortápjával,nem jó! A komparátor kimenetéről olyan szinten kevés áram jön ki,hogy nem hajtja meg az optocsatoló diódáját. Nekem legalább is nem működött. Egyébként egy Astabil NE555-tel lehet jó sipákolót csinálni...és még a hangja is tűrhető.
(#) emmzolee válasza scooby_ hozzászólására (») Szept 17, 2011 /
 
Melyik kapcsolást próbáltad ki? Azt hiszem nem dobtam be a végleges tervemet.

Fölhívta a Proli007 a figyelmet, hogy amit betettem, az nem lesz jó, mert az opto kimenete jobban lesz terhelve mint a bemenete, és nem lesz így jó.

Csináltam egy másik rajzot. Itt lesz alul.
Nyákterv érdekel?
(#) Hitman3 hozzászólása Szept 22, 2011 /
 
Hellóka Mindenkinek!

Jó újra itt lenni. Készítettem 2 darabot az Edison14-féle labortápból. Egyet magamnak és egyet az apósnak. Szükségem lenne egy nagyobbra élesztéshez. Van itthon egy 250W-os 2x42VAC szekunderes toroid trafóm. Építenék ehhez a trafóhoz két labortápot 0-50V, 0-2A-eset. Úgy tudom kering itt Alkotó-s ill. Pioneer vagy Attila86-os séma, amely el tudná látni ezt a feladatot. Melyik ez a kapcsolás, mert itt már annyi verzió van, hogy nem lehet kiigazodni rajta.
(#) Ghoost válasza Hitman3 hozzászólására (») Szept 22, 2011 /
 
Kerestem, s ezt talaltam

Illetve 3oldallal elobbrebb: ezt.
(#) Alkotó válasza Ghoost hozzászólására (») Szept 22, 2011 /
 
Van ennek 50V-os változata is, amihez éppen jó is lehetne a 42V-os trafó.
(#) Hitman3 válasza Alkotó hozzászólására (») Szept 22, 2011 /
 
Príma lesz ez, köszönöm. Látom az 50V, 2A-hez módosítanom kell az R10-et és gondolom egyel lehet csökkenteni a 2N3055-öt számát is, talán kettővel?.
Következő: »»   375 / 846
Bejelentkezés

Belépés

Hirdetés
XDT.hu
Az oldalon sütiket használunk a helyes működéshez. Bővebb információt az adatvédelmi szabályzatban olvashatsz. Megértettem