Fórum témák
» Több friss téma |
Fórum » Labortápegység készítése
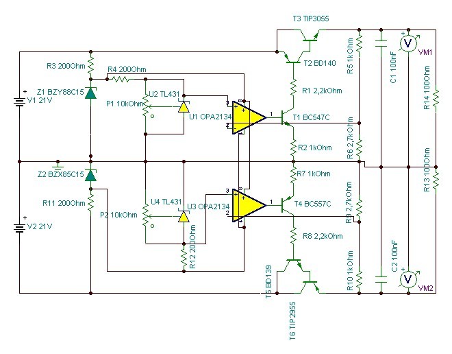
Hol a hiba? A feszültségosztónál, a negatív oldalon?
Az általad előzőleg belinkelt rajzon szereplő táp átalakítható FET áteresztőhöz. Ehez egyszerüen kihagyhatod a T2,T3,T4,T5,T5a,R17,R18,R19,R20,R20a, és D6 alkatrészeket, és ezek helyett berakhatsz pl. egy IRL540-et. Persze ezt így előszabályzó nélkül nem illik nagy disszipációra kényszeríteni mert elszáll a FET (de egyébként teljesen jól kell működnie). Viszont az előszabályozóval kiegészítve kb. ugyanazt kellene tudnia mint az eredeti táp, csak sokkal kevesebbet fűt el, és a kapcsoló üzem miatt több lesz a kimeneti feszültségben a zaj.
(ja, és garanciát természetesen nem vállalok a leírtakra - egy fejlesztés során ugyanis jöhetnek nem várt dolgok, vagy pl. a nyákterv és a kivitel is erősen beleszámíthat a működésbe) A hozzászólás módosítva: Ápr 4, 2013
D6-ot tuti elhagyjam? Ne cseréljem ki inkább valami gyors diódára? Az a tranzisztort védi rövidzárlat esetén. (Mondjuk az előszabályzó úgy is leszabályoz olyankor...)
Természetesen saját felelősségre csinálom. Hálásan köszönöm a segítséged! ![]()
No átalakítottam, de a feszültséget (szimulátorban) nem tudom feljebb vinni 8,74 voltnál a negatív oldalon. Érdekes. Hol lehet a bibi?
T5 t6 összekötése rossz, az úgy nem darlington...
Az R1-R8 gondolom meg kéne egyezzen...
Igen azt visszaírtam 2,2k-ra.(A szimulátorom meg szerintem hülyít engem. Amikor beletettem ezt az elrendezést, azt mutatta, amit kéne. Most maradt minden, és azt mondja, hogy nem megy a negatív tápfesz 20,24volt alá. Most meg megint jó.) Na szóval akkor ez rendben van most már. Köszönöm a segítséget.
A hozzászólás módosítva: Ápr 5, 2013
Sziasztok !
Elkészült a 2.7.4 labortáp. 27 Vac val indul de a kimeneten csak 2 V-van és semmire nem reagál. Mi lehet a baj?
Szia!
A "szokasos" hibakeresesei metodikat kovesd. Betap meglete -AC- Az IC 4es lab +24V 11es -5V 1es lab referencia 9,9V meglete. 10es labon valtozik a feszultseg az arampoti allitasara 12es labon valtozik a feszultseg az feszultsegpoti allitasara Induljunk innen........ szerintem A hozzászólás módosítva: Ápr 7, 2013
Asszem valami nagyon benéztem mert az általad írt feszültségen nincsenek meg. Jöhet a méricskélés.
"Asszem" Szörnyű! Ma már senki nem tudja, hogy az "ez" "az" mutató névmás, és "azt hiszem" formában kell írni? Vagy már én nem tudok magyarul?
Azt irod 27VAC-rol inditottad.
Merd meg a C1-en a feszultseget, illetve a C1 negativ sarkához mérd az IC feszültségeit. S oszd meg velunk a mért értékeket.
Az a baj hogy ómagyarul beszélünk
c1 = 34,5 V
1. láb = 0 v 4. láb = 2,4 V 11. láb = 0,6 V
....az a szerencsetlen LM324 nem kap tapfeszultseget!
Se a 4es labon a +24V se a 11es labon a -5V. Igy a REF se lehet meg az 1-en.
Erre gondoltam én is. Marad a panelvizsgálat . Köszönöm
A 24V-os zener nincs véletlen fordítva beforrasztva?
Mekkora feszültség van rajta? És a 820 Ohm-on? Melegszik? A hozzászólás módosítva: Ápr 7, 2013
Melegedés nincs zener jól van beforrasztva de azon is csak 2,5 V van.A 820 ohmonegyik felén 35 V a másikon 2,5 V
A hozzászólás módosítva: Ápr 7, 2013
Első tippre mondjuk 24V-os Zener helyett 2.4V-osat raktál bele...
A Z3 zener katód jelölő csíkja R2 felé néz? A 820 Ohm-ra ha rámérsz ellenállás mérővel, mit mér? Persze kikapcsolt tápnál és kisütött C1-nél (ne zárlattal süsd ki)!
A hozzászólás módosítva: Ápr 7, 2013
Az 5.1V-os zener tuti fordítva van benn, a 24V-os zener helyett pedig 2,4V-os van benn, ez szerintem biztos.
Egyik dióda sincs fordítva benne és mégegyszer mondom az egy Zy 24 zener.
Akkor elpukkant az ellenállás, vagy nem jó értékűt raktál be, vagy nem jól van beforrasztva (kontakt hiba). Max. 820 Ohm-ot mérhetsz rajta. Mekkora teljesítményű az R2?
A hozzászólás módosítva: Ápr 7, 2013
Esetleg próbáld meg azt, hogy ha az IC foglalatba van benne, vedd kis és úgy mérd le a 24V-os diódán és az 5,1V-os diódán a tápfeszültséget. Ha úgy megvannak, akkor zárlatos az IC-d. (Velem is fordult már elő, hogy selejtes IC-t kaptam.
) A hozzászólás módosítva: Ápr 8, 2013
Sziasztok !
A 24 V már megvan az ic lábon de a -5 V még nincs. |
Bejelentkezés
Hirdetés |







szerintem
) 



