Fórum témák
» Több friss téma |
Fórum » Labortápegység készítése
Egyetértek az előttem szólókkal, és anyival kiegészíteném, hogy én látom vagy inkább érzem a LED vibrálását, ha azt úgy táplálom. Akkor használom ezt a módot, ha kifejezetem fontos, hogy a jelzés figyelemfelkeltő, vagy éppen idegesítő legyen. Tomi, semmi baja nem lesz a LED-nek a váltófeszültségű használattól, ha ügyelsz arra (is), hogy a záróirányú feszültség ne lépje túl a megengedettet.
A hozzászólás módosítva: Júl 9, 2014
Nem a vibrálást lehet látni közvetlenül, hanem annak stroboszkóp hatását. Gyors mozgás esetén, ha pl. elkapod a tekinteted. De az egyenirányított, pufferelt feszültségről járatva nem hiszem, hogy ez észrevehető lenne.
Köszi a tippeket, akkor csak berakom simán előtét ellenállásal a diódák után
Sziasztok! Most készülök építeni egy labortápot. A kapcsolást sajnos nem oszthatom meg, de szeretnék hozzá építeni egy visszajelzőt is. A kapott kapcsolás viszont nem rendelkezik ilyesmivel, csak 4 db potméter meg a két darab kimeneti pont(+0-30V, 4A) ami használatos számomra. Esetleg 7 szegmenses kijelzővel vagy bármilyen más megoldással meg lehetne-e ezt oldani? Elképzelésem szerint csak a két kimeneti pontot kéne mérnem Voltban, és Amperben(egyiket sorosan, másikat párhuzamosan kapcsolni). De lehetséges hogy ez kicsit bonyolultabb mint gondolnám. Előre is köszönöm a segítségeteket.
Szia!
Vannak Itt tápegységhez való panelmérők. Keress egy megfelelőt.
Olvassál vissza a fórumba!!
Mi az a fene nagy titok abban a kapcsolási rajzban? Vagyunk itt páran a fórumon, akik akár kapcsirajz nélkül is, zsebredugott kézzel összeütünk egy labortápot. Így viszont nem tudjuk mit követtél el, és segíteni sem tudunk. Találgatással nem fog menni. De Te tudod.
Egy tanárom készítette, és ő kérte hogy ne reklámozzam. Én csak egy Voltmérőt és egy Ampermérő kapcsolási rajzot kértem teljesen normálisan. Lehet hogy ti összeraktok "zsebredugott kézzel " egy labortápot bármikor, de én még nem vagyok profi, azért kértem segítséget a mérők kapcsolási rajzában, annak köze nincs a labortáp rajzához..... de mások érdekes módon tudtak segíteni. Nagyon köszönöm....
Nagyon szépen köszönöm!
Az alkotó által publikált panelműszereket tudom ajánlani, építettem párat. Hibátlanul működik.
Időközben az interneten rátaláltam két kapcsolásra, ami szinte ugyan az, csak ugye a soros-párhuzamos kapcsolás miatt egy kiscit más, az egyikről egy cikk is született itt a honlapon.
Bővebben: Link Bővebben: Link fórumokon olvastam hogy ezek is működő kapcsolások, és nem is túl bonyolultak. De ha esetleg úgy lenne akkor az Alkotó féle anyag is igen hasznos!
Pucuka nem akar neked rosszat. Azért feszegeti a kapcsolást, mert gondolom részben kíváncsi milyen megoldások vannak benne, illetve a mérési pontok szempontjából nem egészen mindegy miként közelíted meg a mérést.
A feszültség mérés az egyszerűbben átlátható dolog, mert azt a kimeneti pontokra lehet kapcsolni. De azért ez se olyan nagyon egyértelmű, mert érdemes lehet azon filozofálni, mit akarsz látni a kijelzőn. Ha a kapcsolás nem "4-vezetékes", akkor a panel egy adott pontján van a "viszonyítási" pont. és oda stabilizál a kapcsolás. Ehhez képest, a kimeneti pont annyival kevesebb lesz feszültségben, amennyi a vezetékeken esik. Ez hosszabb és vékony vezeték esetén, nagy árammal párosítva akár jelentős érték is lehet. Jobb tápoknál (pl. Attilla86 SMPSII, vagy Proli007 legújabb kapcsolása), úgy igyekeznek eljárni, hogy a viszonyítási pont a tápegység kimeneti csatlakozóján legyen. Ez sem tökéletes, mert a kivezető kábelen még mindig eshet feszültség. A feszültségmérő kimenetre kötésének az az eredménye, hogy az osztóján folyó áram, akkor is terheli a kimenetet, amikor azon valójában nincs terhelés. Ennek mértéke kb. 1mA, ami szerintem elhanyagolható. Az árammérés kicsit problémásabb. Ott a gond, hogy áramot nem lehet mérni, csak feszültséget, tehát az áramból feszültséget kell csinálni. Ehhez már a műszerben is lehet egy sönt, de jobb lehet a táp saját söntjét használni, mert akkor az ezen eső feszültség nem jelenik meg hibaként.
Vagyis ha jól értem akkor a kapcsoláson kell lennie egy viszonyítási pontnak ahol a legstabilabb vagy legpontosabb az érték, és ez a pont lehet a két kimeneti pont is? Kicsit utánanézek vagy utánakérdezek ennek, mert a kapott kapcsolásom fő része 4 db erős tranzisztor és egy 324-es IC. valószínűsítem hogy a kimeneti pontok között lesz stabil mérési pontom, de mindenképpen utánakérdezek. Nagyon szépen köszönöm a felvilágosítást.
2.7.4 Pioneer, Alkotó féle labortápom van szépen tette a dolgát több mint egy évig. A múlt héten zárlatot csináltam és egy áteresztő tranzisztor meghalt. Kicseréltem és azóta az áramszabályozás nem akar működni amikor egy picit is tekerek az áram potin az R35 100Ohmos ellenállás azonnal elfüstöl. A feszültség szabályozás szépen megy. Az IC-t is kicseréltem már.
Mi mehetett még tönkre?
Hello!
- Ha az R35 elfüstöl, akkor vagy szakadtak a végtranyók bázisaihoz menő vezeték, vagy a bázisok, vagy az R13..R15 ellenállások. - De ez a "picit is tekerek".. Most akkor a poti rossz? Mert akkor az áram csak kicsi lehet. Vagy nincs a söntről visszaszabályozás. - Viszont egy tápot javítani/éleszteni, soha nem rövidzárlattal kell! Hanem valamekkora terheléssel, ami olyan ellenállású, hogy áramkorlát vagy bármi hiba esetén sem folyhat nagyobb áram, mint a maximum. Tehát pld. egy 24V-os izzó terhelése mellet javítunk.. - Tápot javítani nem "próbálkozással", hanem méréssel kell. Próbálkozni a kutya szokott bizonyos páros műveleteknél. Hagyjuk meg neki ezt a lehetőséget!
A poti az jó, a többit este végigmérem.
Hello!
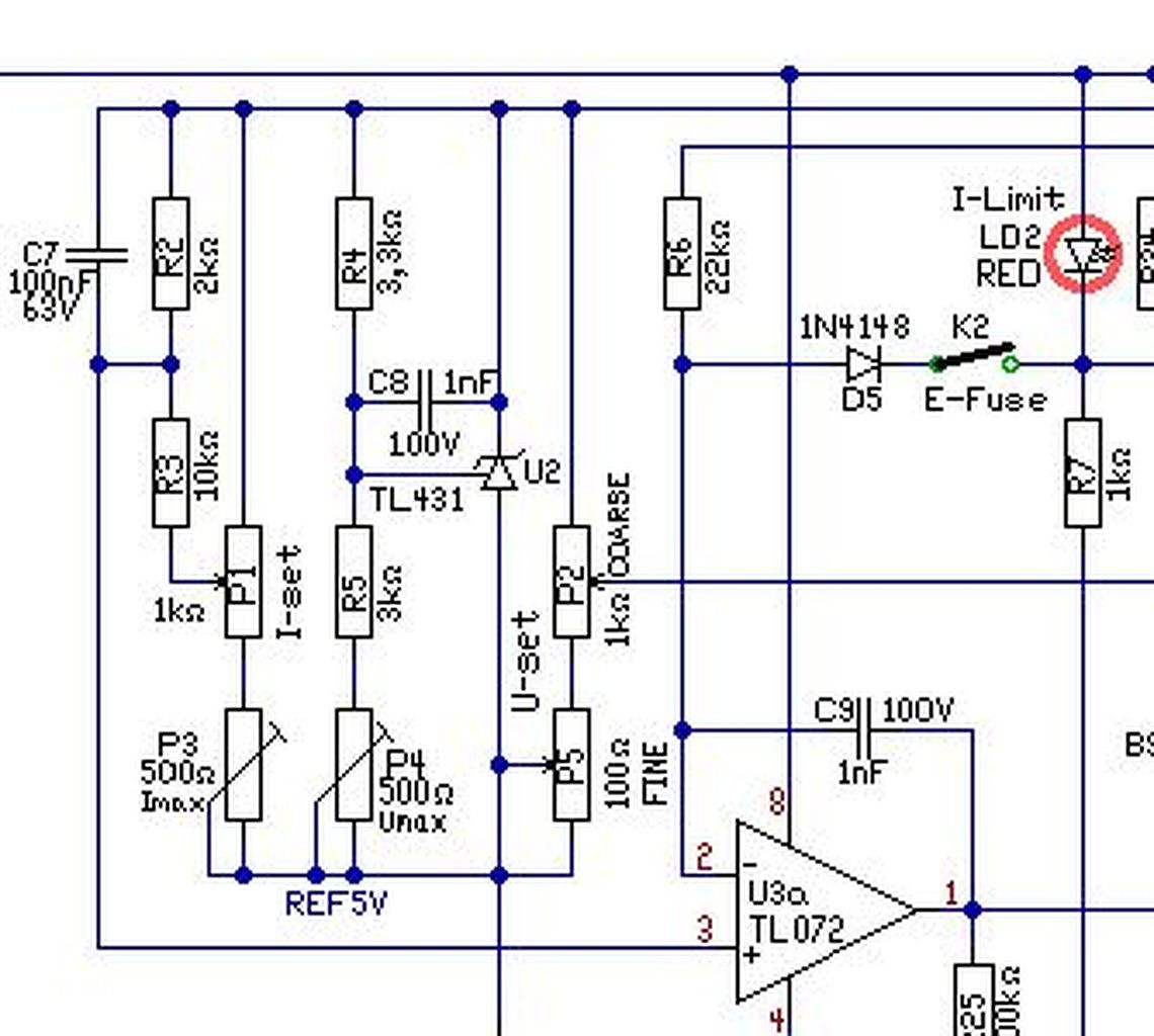
Alkotó és Proli007 tápjában a potenciométerek értéke 2 vagy 2,5 kiloohm értékű? A rajzon számomra nem teljesen egyértelmű.
Hello! Pedig a kapcsolási rajzon mellé van írva, hogy 2kohm. Ha finom szabályozás is van, akkor még egy "sztereó" 250ohm is van benne.
A rajz egyértelmű, de ha éppen úgy találsz potit, akkor nálam pl. 1 kR-al is jól működik a tesztpéldány.
Proli007 megelőzött. A hozzászólás módosítva: Júl 24, 2014
Köszönöm a választ! Erre a finomhangolásra gondoltam én is, hogy oda sztereo poti kell, csak nem voltam benne biztos.
Sziasztok
Megépíttem az Alkotó féle 2.7.4v2-es labortápot 2 példányban. Tökéletesen működik mindkettő. Külön transzformátorról megy mindkét tápegység. A PE nincs bekötve, mert fa doboz. A problémám a következő: Ha szeretném +- tápegységet belőlük, mondjuk 5-5V-ot belövök mindkét tápon, és közösítem az egyik + ágát a másik - ágával, akkor az egyik oldal (amelyik + ágát használtam) rövidzárat jelez és ejti a feszt 0V-ra. Mi lehet a gond? Köszi szépen. A hozzászólás módosítva: Júl 28, 2014
Akkor köthetők össze a kimenetek, ha a két csatorna galvanikusan független. A külön trafó ezt szinte biztosan garantálja, tehát vélhetően nem itt lesz a gond.
De nem csak a labortáp táplálásának kell függetlennek lennie, hanem az esetleges mérésnek is, mert ezen keresztül is létre jöhet a nem kívánt kapcsolat. Javaslom ebből a szempontból is megvizsgálni a kérdést.
Sziasztok!
Szeretnék építeni egy labortápot. Meg is van a nekem megfelelő kapcsolás de 2 dolgot nem értek a kapcs.rajzon. Ebben kérnék segítséget! Előre is köszönöm!
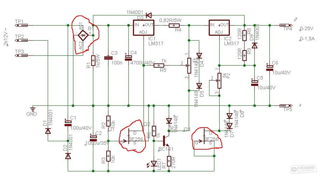
Azt nem mondtad mit nem értesz rajta,de ha a bekarikázottakra gondolsz,az már három.
Üdv:
Mi ebben amit nem érthető ? A greazt vagy a FET szerepe ?
Azt hogy milyen alkatrész
|
Bejelentkezés
Hirdetés |








