Fórum témák
» Több friss téma |
Fórum » Labortápegység készítése
Ha a trafó toroid, akkor tudsz rá tekerni néhány menetet, amit sorba kötsz az eredeti tekerccsel, de úgy, hogy a tekercsvégeket kötöd össze, és a tekercskezdeteken veszed le a feszültséget. Egyszerűbb próbálgatással megtalálni, melyik a tekercs eleje, melyik a vége. Vagy ha a 12V-os tekercs ugyanannyi árammal terhelhető, mint a nagyobb feszültségű, és egymástól függetlenek, akkor is sorba kötheted a tekercseket, így is csökken a feszültsége.
Nincs görcs, ha van Nospa
![]() Határozottan ez a kapcsolás volt a kérés, hogy miért? Nem tudom, de rá kérdezek.
Nos mivel meg ígértem hát meg kérdeztem. A válasz egy "csak" "mert ez tetszik" volt.Ez ugye a kemény logikába tartozik ennek jelentése:"Ez kő oszt ennyi"
![]() Boldog karácsonyt mindenkinek!
Ilyenkor hasznos lehet egy-két érvet megemlíteni. Az emberek zöme nem ellensége önmagának, ezért szívesen hallgatnak az okos szóra.
Kicsit furcsán van rajzolva, de azért ezt is lábra lehet állítani, hasonló, mint a többi, csak kicsit másképp. Azért nem nagyon.
Akkor nincs mit tenni.
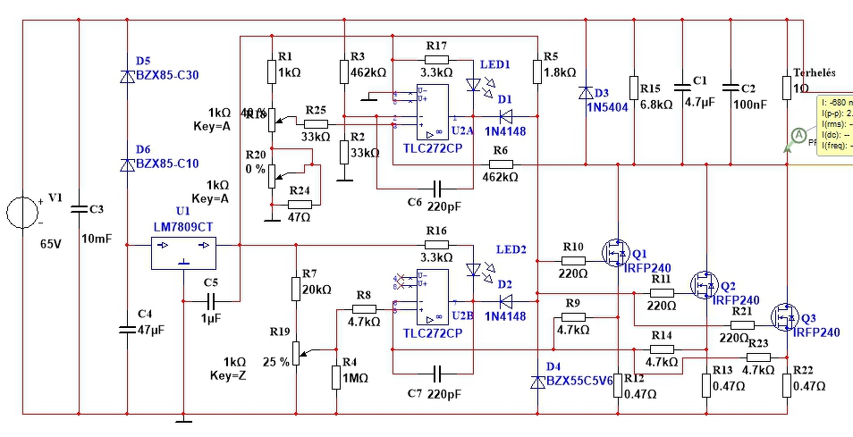
Azért én alkalmaznék rajta egy két módosítást. A végtranyók védelmére betenném rájuk a visszirányú diódát (vagy fetekre cserélném az áteresztőket). Az IC-t kicserélném TLC272-re, ez végezné a fesz és az áram szabályozását. A referenciát egy TL431-gyel oldanám meg a zéner+OPA helyett, az áramkorlát LED-et pedig vagy direktben, vagy egy tranyón keresztül kötném az áramszabályozó OPA kimenetére. Értelmetlen luxusnak tartom hogy egy LED jelzés miatt egy plusz műveleti erősítőt használjunk.
Sziasztok!
El kezem èpiteni a kèpen látható táp panelt van nekem egy 2x22,5Voltos trafómazt lehet e hozzá használni? Meg hogy cèlszerü beüzemelnem.
Hogy milyen feszültségű trafód van hozzá az majdnem lényegtelen, de a működéséhez nem árt ha van minimum 18V DC bejövő, ezen felül meg csak méretezés kérdése.
Élesztésről szerintem van infó a topikban. Én azokat a csatlakozókat lekapnám a nyákról és a be és a kimenet vezetékeit is forrasztanám a későbbi esetleges meglepetések elkerülésére. A disszipációs problémák minimálisra szorítása végett pedig legalább 2-3 fetet párhuzamos kötnék áteresztőnek. Egy olyasmi nyákterv sokkal jobb lett volna neki mint amit az EM-1-hez csináltam, fetek közvetlenül a nyákon, proci cooler szintén amire a fetek közvetlenül vannak csavarozva. Attól eltérő nyáktervet csak akkor van értelme csinálni, ha az a disszipáció is kevés és valaki még többet szeretne. Tegyél be minden alkatrészt a helyére, kösd be a kezelőszerveket, és először a bejövő DC-t vagy egy másik labortápról, vagy valami áramkorlátozón keresztül kösd rá.
Vannak azok az emberek akiket úgy hívnak, konok. Velük nehéz vitatkozni. Kapásból a te tápod javasoltam, de javasoltam proli tápját, sőt attila86 tápját is. "Nem, nekem e kő". "Oszt" inkább nem vitatkoztam, mégis csak karácsony van
Köszönöm a jó tanácsokat. A diódát mindenképp megfogadom, a fettekre milyent javasolnál? Az ic-ét szerintem meghagyom , luxus de nem egy érték ez az ic-é.
Meg kell nézni hogy egyáltalán működik-e normálisan fettel, ha igen, akkor valami IRFP. Az oké hogy nem nagy érték, de a táp se lesz az. A TLC teljesen más kategória, azért nem is 50-60Ft hanem 2-300Ft. Meg a referencia se mindegy hogy egy TL431, vagy egy OPA-val fejelt zéner...
Nem tudom ki hogy van vele, de ha már nekiáll az ember megépíteni egy ilyet, akkor ha nem is a legjobbat csinálja, de azért üssön meg egy szintet, meg én szeretem úgy összerakni, hogy azt majd csak 20 év múlva kelljen szétszedni, akkor is csak azért, mert kell a doboza másra. ![]() Nem pedig azért néhány hetente, havonta, mert most zárlatos lett a végtranyó, most kilazult egy csavar, megfőtt az egész, stb.
A minőségben igazad van, az árban kevésbé. a tl431 ben is igazad lenne, de őszintén, ha neki ez a táp kell akkor tényleg nekem kell magam strapálni? Majd ha meg döglőt elmondom neki hogy ennek ez a hibája, válaszon egy másikat. "Oszt' az vagy nem, vagy csak nehezebben hal meg.
Ez amugy az Alkoto ès a Proli007 tervezèsü táp. Csak most jutotam odáig hogy be ültesem az alkatrèszeket.már mindenki bent van csak a kapcsoló hija. Ki szeretnèm próbálni.
Puffer kondit nem látok a panelben, pedig arra szükség van.
Nem tilos a FET-et és a diódahidat kihuzalozni, de minek ha nem muszáj. Élesztés kapcsán küldtem pár ajánlást.
A fet azèrtvan ki huzalozva mert a dobozon kivül lesz felszerelve proci hűtőre a dióda hid meg 30 A kockát kap
Tudom, látszik a képen hogy micsoda, épp azért írtam amiket írtam. Azért azt a tápot a használatba vételkor nem árt megnézni szkóppal a dinamikus viselkedése szempontjából, főleg így hogy a FET meg a kezelőszervek is ki vannak vezetékezve. Mivel nekem nincs ilyen, csak szimulátorban tudtam megnézni. Abban amíg csak 2u2 volt a kimenetén még egész jó tranziens viselkedést produkált. Aztán 4u7-tel már közel sem volt olyan jó, 10µF-dal pedig már ilyen gerjedés határán lévő lengéseket produkált. Ugye, hogy ez a valóságban hogy néz ki az csak úgy derül ki ha megnézi az ember a megépült példányon.
Tervezem egyébként az EM-1 hibáit is kiküszöbölni, némi átalakítással annak is letekerhető lesz mind a feszültsége mind pedig az árama nulláig. Meg kap egy külön, jobb paraméterekkel rendelkező referenciát is.
Még mindig építem az EM - 1 labortápomat . Kicsit vérszemet kaptam , így dupla táp lesz . Fő trafót is beszereztem , áttekertem kicsit . Két külön 37 V AC tekercset kapott és 2 mm - es a szekunder huzallal nem is lesz megerőltetve . Így végül 2 x 50 V 2,7 A a végleges kivitel , amelyeket sorosan is egymáshoz lehet kötni . Mellé került 4 db 10 V AC tekercs is a műszerek tápellátására . Először megpróbálom egy sima zéneres stabilizátorral meghajtani a műszereket , ha nem megy , akkor 7809 , 7909 párossal . Elkészült a második panel is , amely , már az élesztésen is túl van . Kicsit lassan halad az ünnepek és egy kis betegség végett , de készen lesz az !
Milyen műszernek kell a plusz-minusz 9 V-os táplálás?
Mások is vérszemet kaptak, így most kell itt a közelben segédkeznem két 320V/0,5A-es és egy 14V/12A-es építésében.
Még szerencse hogy a PC bontó csak januárban nyit, addig nyugtom lesz.Más. Megfogadtam hogy többet nem veszek toroidot, most azonban kénytelen voltam meglepni magam karácsonyra, mert vasmag árban árulták őket. Tulajdonképpen lett 9 trafóm 2 új toroid árában amik még működnek is, csak mind 12V-os. Amivel ugye még lesz munka, ami nem is baj, mert kikerül belőle a hőbizti, le lesz impregnálva a primer, és mehet rá a tetszőleges szekunder. Onnantól örök élet meg egy nap. De így is jó lenne sok mindenhez, a 12V párhuzamosan van tekerve, annak a végei szétbontva már 2x12V, az kétszerezve egyenirányítva meg már +/-33V DC, ami már megfelel akár kettős labortáphoz, akár végfokhoz. Felhívtam nemrég egy toroid készítő céget, csak egy üres 400VA-es vasmagra 4600Ft árat mondtak... Ebben a stócban meg az egyik alsó 500VA-es a másik meg 300VA-es úgyhogy szerintem nem volt rossz vétel. A mikrosütő trafók azok amikkel még érdemes házilag foglalkozni, azok a fajták aminél impregnálva van az egész mag, és külön csoportban van az E és az I pakett. Ezek gyárilag olyan 350VA körül tudnak tartósan (0,85-ös a primer huzal), de két csévésre áttekerve akár 500VA-t is le lehet róluk venni. Méretben és súlyban sem lesz vészesen nagy a kész trafó. A lényeget majd el felejtettem. A műszereknek nem kell stabil feszültség, negatív meg egyáltalán nem, viszont külön kell hogy legyenek galvanikusan. A kínai műszernek meg minél kisebb feszültséget kap annál jobb, mert annál kevesebbet kell disszipálnia a nyákon lévő SMD stab IC-nek. A hozzászólás módosítva: Dec 28, 2018
Ez bizony kilóra is megérte az árát ...
Szia!
Ilyen kincsekre hol lehet találni ![]() Akkor a nemrég említett javításokat is most fogod kipróbálni? Vagy arra még várni kell egy kicsit? Azért is kérdezem, mert én is tervezek tápot építeni. Igaz, nem 300 voltra, hanem "normál" alapfeszültségre, általános felhasználásra. Alex
Szia ! Gyári PM438 típusú panelműszerek , amelyeknek DC 8 - 12 V táplálás kell .
Először is jó munkát hozzá ! Trafó volt a legnagyobb ( szó szerint ) gondom nekem is , mert egy sima kb . : 300 W - os nem fért el sehogyan sem a dobozban . legyen toroid , gondoltam , de nagyon drágán tudtam volna , csak venni . Egy használt darabra sikerült 6.000.- lecsapni , amit , csak módosítani kellet a közös tekercsei végett .
A 4 db 10 V - os tekercs galvanikusan le van választva , nem fog gerjedni . Kap egy zéneres stabilizátort , aztán nem melegszik . Nem szerettem volna még venni 8 db stab ic - t , így ez jó hír .
Ezek egész véletlenül a vakerán voltak. A módosítások egy részét kipróbáltam, más részét csak a szimulátorban, aztán arra jutottam hogy nekem jó így ahogy van, nem csinálok ezért egy bonyolultabb nyáktervet, persze aki akarja módosítsa. A nulláig is letekerhető áramszabályozásról teszek fel rajzot, csak U2B-t kell máshogyan bekötni, hogy a söntről jövő feszt meg lehessen emelni.
A nulla feszültséghez pedig egy állandó áramú kimeneti előterhelés kell, ugye az ellenállás nem az. Az R15 helyére kell valami áramgenerátort vagy áramtükröt odabiggyeszteni ahogy az LPSU-ban is van. Az R15-tel az a baj, hogy ha le van tekerve a feszültség mondjuk 1V-ra, azon a feszültségen már csak 150uA körüli terhelést jelent, és annak legalább a duplája kellene, hogy megszüntesse a FET saját kapacitív feszültségét. Ezért nem lehet csak mondjuk 0,5-1V-ig letekerni a feszültséget. A harmadik módosítás pedig a referenciát választaná le az IC tápellátását szolgáló stab IC-ről. Mivel ezek közösek, nem engedhető meg hogy a fetek nagy gate árammal töltődhessenek, mert ez az áram megrángatná a referenciaként használt stab IC feszültségét is, energiatároló (kondi) pedig nem rakható büntetlenül a stab IC kimenetére. Ezért a gate-ek töltése lassabb lesz, lassul a dinamikus viselkedés, nő a táp dinamikusan mért belső ellenállása. Ha pl. az R5 helyén az 1k8 helyett egy 100 ohm lenne, 2 nagyságrenddel javulnának ezek az értékek. De ez csak úgy megy, ha külön feszültségforrása van ennek és az IC tápjának, és van egy másik a referenciának. Mondjuk a 9V stab feszültségből elő van még állítva egy 5V referencia. Plusz még ott van az a dolog is, hogy az IC kimenete is csak adott árammal terhelhető.
Helló. Ez a labortáp is meg van építve? Itt is szépen oszlik meg az áram a FET-ek között? Le tudod mérni a maximális áram környékén? Köszi.
A múltkor egyfolytában erről a tápról volt szó, de nem az volt a lényeg. Szóval igen, ebben a tápban mértem, mértem a táp max áramán, mértem kis áramon, mértem ugyanezeket rövid zárban is, az eredmények ugyanazok, néhány % eltérés. Illetve mértem source ellenállások nélkül is, csak ugye akkor nem tudtam rövidre zárni, lévén akkor megszűnik az áramszabályozás.
Nem rossz kis táp ez a hibáival együtt sem. Ha meg megcsinálod hozzá azokat a módosításokat akkor a paramétereit tekintve is nagyon jó lesz, nyilván akkor az egyszerűségét már elveszti. Azért csináltak belőle sokat, mert:
- úgy 100V-ig nem kell neki segédtáp, és csupán 2 ellenállás értékének módosításával beállítható a kívánt feszültségmaximumra az adott bejövő egyenfeszültségnek megfelelően - hozzá lehet néha férni nagyon jó árban (a bolti töredékéért) egy egy kupac fethez, ami már alapból is teljesen más kategória mint egy 3055, nem hamis, nincs másodlagos letörés, szóval nem kell úgy pátyolgatni - a fetben közel olyan áramerősségű body dióda van mint maga a FET, gyakorlatilag nem lehet kinyírni induktív terhelésekkel, meg magasabb kimeneti feszültséggel a tápot.
Sziasztok
Esetleg valaki meg tudná mondani hogy mi baja lehet a labortápomnak. Én készítettem kapcs.rajz, NYÁK-terv és beültetési rajz alapján 2014-ben, és jól működött egészen tegnapig. A feszültsége 0-30V-ig állítható és 1A-ig terhelhető. Tegnap óta csak 19V-ig tudom állítani és amint terhelést kötök rá 0V lesz belőle. Szétszedtem ma és az biztos hogy a trafója és a gratz-hídja jó. A forrasztásokat is ellenőriztem(hátha valamelyik meglazult az idő vas fogától vagy a hőmérséklet változásoktól) és mint megfelelőek.
Mutasd meg a kapcsolást mert így csak vaktába lövöldözhetünk. Az én első lövésem (bekötött szemmel
) az áteresztő tranzisztor szakadása. |
Bejelentkezés
Hirdetés |





Azért én alkalmaznék rajta egy két módosítást. A végtranyók védelmére betenném rájuk a visszirányú diódát (vagy fetekre cserélném az áteresztőket). Az IC-t kicserélném 

Még szerencse hogy a PC bontó csak januárban nyit, addig nyugtom lesz.


) az áteresztő tranzisztor szakadása. 




